Fórum témák
» Több friss téma |
Idézet: „Vagy csak utángyártott? Az IR-en kívül más is gyártja ezt az IC-t?” Ez egy új IC, a mögötte lévő tartalmat szabadalmak védik, más ilyet nem gyárthat, vagy ha más rendesen gyártja, akkor a másik gyártónak vna róla adatlapja, hgoy az ő típusa mit tud. Ha az általad használt IC felirata nem egyezik meg az adatlap szerintivel (más a betűtípus, más az elhelyezhedés, gyártókód nem stimmel stb) akkor lehet gyanakodni hamis IC-re!
Értem.
Köszi! Már a táblázatot is. Softstartot visszarakom. Hétfőn trafó pri.=50T és nagyteszt élesről. Szerinted az EC34(vélhetőleg N27) 100kHz/0.1T-hoz mit szólna? A hozzászólás módosítva: Jan 30, 2016
Egy félvezetővel (IC, tranyó, akármi) addig nincs gond amíg keveset adnak el belőle. Amikor már nagyon sok fogy, akkor már megéri valakiknek felkeresni a kereskedőket, hogy figyu, én ezt le tudom szállítani ennek az árnak a 30-50%-áért is (volt rá példa hazánkban is). Innentől jönnek a máshogy kinéző feliratok a tokon, meg a fejvakarás és a meglepődés amikor beépíted.
Egyre inkább igaza lesz egy haveromnak, a tuti alkatrész az a bontott.
Igazad van, a bontott a tuti.
![]() Csak reménykedem, hogy ez az IC tenni fogja a dolgát és én bénázok.
Sziasztok. Lenne egy fura kérdésem.
A két megépült tápegység sorba kapcsolásával, szimmetrikus tápként egy PWM fokozat félhídjában levő terheléssel (izzó, motor, bármi), szeretném a feszültséget szabályozni. Ami működne is, de ha megbillentem a félhidat mondjuk az alsó negatív táp felé, akkor a felső pozitív tápfesz elkezd a csillagos egekig nőni. Ha 100%-ban rákapcsolom mondjuk az izzókat, akkor nem növekszik. Csakis amikor a PWM megy. Akár melyik irányba térek el 50% kitöltési tényezőtől, a másik oldali táp kondijainak a feszültsége megnő. 120V_ot mértem már rajta, még jó hogy LED is van, mert már füstölt az ellenállása. Ilyenkor mi van? Mit lehet ez ellen tenni?! Remélem érthetően írom a problémát.
PWM végfok?
Amit tapasztalsz, az a bus pumping effektus. Amikor a PWm kitöltése 50% felett van,a kkor af első tápnál a (végfok LC szűrőjének) tekercs árama nő. Amikor a másik FET kapcsol, annak az antiparralel didóája (vagy szinkronegyniráynítva) vezet, és a tekercs az áramot az alsó tápba (elkójába) tölti. Amikor 50% alatt van, akkor fordítva. Ez egy buck konverternél is szimplán előforduló jelenség, és teljesen természetes. Normál esetben, ha hangfrekvneciás jel van, akkor ugye egyik odla sem tart mondju 100ms-nál tovább, így ha elég sok az elkód, akkor nem történik galiba, nem csúsznak nagyon el. A megoláds rá az elkók növelése, illetve a legjobb megoldás a teljes hidas végfok alkalmazása. A kérdésed amúgy off, a PWM végfokok topijába illik, és ez a válasz LE VAN ÍRVA A CIKKEMBEN. Szóval tessék azt is elolvasni.
Okés. Tudom a bus pumpingot. A megoldást az effektus ellen szerettem volna megtudni. Mondjuk azt, hogy lehetne a tápfeszültséget megfogni, esetleg áttölteni az alsó tápba vissza oda ahol a terhelés van. Ilyesmi. Mert ez a 230V-os táp végén a tápfesz szabályozó lenne. PWM-ben.
Jaj, és itt DC lesz a kimenet, nem AC. Akármennyi kondit berakok, egyszer úgy is feltölti őket. Ha folyamatos DC van a másik ágban a terhelésen. A teljes híddal megoldottam. De félhídra szeretnék valami megoldást. De köszi. A hozzászólás módosítva: Jan 30, 2016
Pont a PWm topicban nemrég linkeltek be egy Peavey kapcsolást, ahol egy külön félhidas táp töltötte vissza a primer oldalra az energiát.
Szóval csináltál egy fix feszülésget adó tápot, ami tuán egy buck konverter lenne (vagy félhíd)? Érdeme slenne LLC kovnerteren gondolkodnod, laborátpnak már felvetettem, szerintem jó lenne előszabályzó fokozatnak (de utána kellne áteresztő). A PWM végfok nyílván azért jó, mert el tudsz vele jó dinamikus választ érni. A kimeneti földhöz képest szeretnél negatív vagy poiztív feszt kapni, tetszés szerint? (ahhoz nem felétlen kell kettős feszültséget adó táp)
Pontosan!
Ez egy olyan táp, aminél ha akarom DC a kimenet, és egy DAC segítségével ha 50Hz szinuszt akarok, akkor azt adna AC-ban. Ezzel lehetne tesztelgetni tuningolni. Egy ilyen tápot építek. Ez teljes hídban oké, már működik. DE! bődületes teljesítmény. 1kW. 100V 10A amire képes. Nagyon limitálnom kell az áramot induláskor. PRoblémás a teljes híd. De valahogy majd csak megoldom A hozzászólás módosítva: Jan 30, 2016
Van rá megoldás, de veszteséges. Fogsz egy tranyót, meg egy ellenállást A tranyót egy komparátorról vezérled, ami a tápfeszt figyeli. Ha nagyobb lesz mondjuk 5 %-kal, akkor a tranyót bekapcsolja a komparátor, ami rákapcsolja az ellenállást a tápra. Ha meg visszacsökken a tápfesz, akkor kikapcsolja a tranyót. Különben meg nagyon bonyolult lesz, egyszerűbb a teljes híd. Motorhajtásoknál alkalmazott megoldás.
Én arra gondoltam, hogy készítek még egy tápot. Ami akkor indul, ha bármelyik oldali táp feszültsége eléri a 60V feletti értéket, és szépen visszatöltöm az áramot az ellentétes oldali tápba amin a terhelés van. Végülis ez is egy kapcsolóüzemű táp lesz, pici trafóval és akkor kevésbé lesz veszteséges a történet. Szerintem.
Még jó hogy beírtam, legalább most eszembe jutott a megoldás. A hozzászólás módosítva: Jan 30, 2016
Lehet, de semmivel nem lesz egyszerűbb, mint egy teljes híd.
De a teljes híd megvan. Csak ott az áramot kordában tartani... Meg olyan zavaros a kimeneti jelalak. Bővebben: Link
Ezt most nem értem. A PWM végfok legyen teljeshidas, nem a táp.
Milyen áramot kell ott kordában tartani, meg milyen kimeneti jelalak zavaros? Bár a videódra jól lehet betonozni, egy pár rendes szkópkép leírással többet mondana. A hozzászólás módosítva: Jan 30, 2016
Az egész cucc úgy lett tervezve, hogy szimmetrikus táp hajt meg egy PWM véget, ami DC csatolt lesz, ezért a kimenő feszültségünket tudjuk majd szabályozni +-50V között. Ha akarom polaritást váltok, ha akarom AC jelet állítok elő vele. Egy spéci kis labortápként funkciónálna majd.
Ez kettő darab tápra lett tervezve, és olyan 300W teljesítményre. Ha most hídba teszem a PWM véget, akkor a kimeneten 100V-om lesz, ahhoz meg társul akkora teljesítmény, amit a táp nem fog bírni, na meg a pwm rész is 300W limitre van méretezve. Nem gondoltunk arra, hogy félhídban a bus pumping jelenség ennyire durva lesz, amikor egyenáramot kell a adnia a tápnak. A videó meg csak megörökítette, hogy ez szóóól is. A hozzászólás módosítva: Jan 30, 2016
A hídban még egyszerűbb is áramot figyelni mint a félhídban, szabályozni meg pont ugyanannyira bonyolult.
Sziasztok!
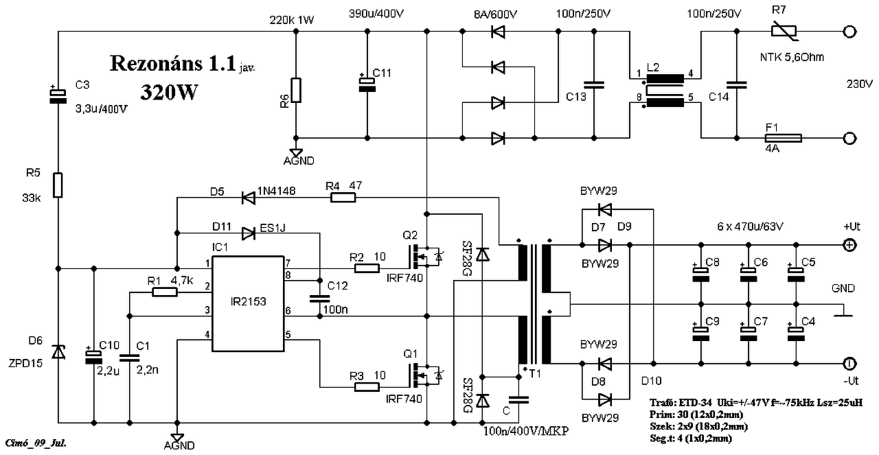
Építettem egy deszkatápot, IR2153 vezérlővel, Pc táp trafó eredeti 12V kimenetei vannak egyenirányítva. A trafóval sorosan egy 55uH tekercs, 100nF rezonáns kondik, rajtuk a párhuzamos védődiódák. Viszont van valami amit nem értek, ezért inkább csináltam egy videót, hátha úgy jobban érthető a dolog. Bővebben: Link A hozzászólás módosítva: Jan 30, 2016
Helló!
Leállogat az ic, 15.6V kell neki. 12V-nál úgy tudom csak az alsó fet vezérlő megy (de javítsanak ki ha tévedek). Kimenetre tegyél még puffert. Az a tekercs meg szerintem, nem segít, szerintem fojtóként viselkedik. A hozzászólás módosítva: Jan 30, 2016
A soros előtét izzón esik a fesz nem keveset, mérj primer pufferen feszt soros izzóval, a segédtápod elé is be van kötve?Mert akkor az ic tápfesz is leeshet. A rezonáns tápoknak pedig sajátossága lehet hogy leesik az üresjárati feszültség terhelésre, de lorylaci cikkje jól leírja ezt
ő épített benne egy stabilizált kimenetűt. A hozzászólás módosítva: Jan 30, 2016
Igen a segédtáp is be van kötve, akkor az már érthető.
Elolvastam már a cikket, de átfutom még egyszer, mert nem sok maradt meg belőle. Azt értem, hogy esik a feszültség a rezonáns tápoknál, na de ennyit?! Skori ónrezgőjénél amikor megépítettem 2V feszültségesés volt csak 2A áramnál. Itt majd 50% a feszültségesés, fele annyi áramnál...
Kevés lehet a szekunder puffered is, próbáltad növeli? Nézd meg úgy mekkorát esik. Vagy találsz a méretezésére megfelelő módszert a cikkben szerintem.
8V felett megy az IC és a benne lévő zéner 15.6V-os, tehát annyit ne adjon neki. Az IC-nek pontosan 12V-13.5V között legyen a tápfesz.
Megvan a probléma az RT, és CT láb között a poti 10K értékű volt az ellenállást viszont elcseréltem 1K értékre 10K helyett.
Most csak 3-4V feszültségesés van ugyanazzal a terheléssel.
Sziasztok!
Az alábbi kapcsolást szeretném megépíteni lásd melléklet. Abban kérném segítségeteket hogy a mellékletben szereplő ferritmag (Ferrit.pdf) alkalmas e a táphoz való felhasználásra? Ha igen akkor +/- 40v -ra szeretném elkészíteni a trafót amihez szintén segítséget kérnék (menetszámok stb.). Előre is köszönöm.
Szia!
A ferritnél a méretein kívül sok más tényezőt is figyelembe kell venni ahhoz, hogy eldönthessük alkalmas-e az általunk megvalósítani kívánt táphoz. A méretek ismerete (hasznos keresztmetszet) csak a megfelelő primer menetszám kiszámításához elegendő. Az hogy megfelelő lesz e tudni kell például a vas Al értékét, max megengedhető indukciót, frekvenciákhoz viszonyított veszteséget, tehát alaposan át kell nyálazni az adatlapját, persze először meg kell szerezni Ajánlom átolvasni:Bővebben: Link
Köszönöm a választ, kimondottan ehhez a maghoz nem találtam adatlapot csak egy megközelítő típusét Pl: méretek lásd melléklet.Talán ezzel el lehetne indulni.
Még mindig nagyon kevés infó, ha valamire való tápot akarsz, és nem szívni, akkor alapozz egy jól ismert magra, ne foglalkozz ismeretlen magokkal, tapasztalatból mondom, nem éri meg. Al értéket még tudsz is mérni, de vannak lényeges adatok amik csak adatlapról derülnek ki.
Bővebben: Link
Jelenleg 8.5A áram folyik a szekunderen. A Fetek egyáltalán nem melegszenek, viszont a szekunderen a dióda kapott egy PC ventit.
Elolvastam Laci cikkét. Amiből egyenlőre azt sikerült leszűrnöm, hogy megpróbálhatnám optoval, bár ö nem erre az IC re írta azt a megoldást, viszont ahogy nézem itt is ugyan azok a lábak vannak, szóval gondolom ebben az áramkörben is használható lenne. Ha így van akkor kifogom próbálni. Bővebben: Link
Szia!
Azon kívül, hogy ordítozol(nem csak velem), mert bénázok, inkább válaszolhattál volna valamit erre is: Idézet: „Szerinted az EC34(vélhetőleg N27) 100kHz/0.1T-hoz mit szólna?” 120-150W-ról lenne szó... A hozzászólás módosítva: Jan 30, 2016
|
Bejelentkezés
Hirdetés |












