Fórum témák
» Több friss téma |
- Ez a felület kizárólag, az elektronikában kezdők kérdéseinek van fenntartva és nem elfelejtve, hogy hobbielektronika a fórumunk!
- Ami tehát azt jelenti, hogy a nagymama bevásárlását nem itt beszéljük meg, ill. ez nem üzenőfal! - Kerülendő az olyan kérdés, amit egy másik meglévő (több mint 17000 van), témában kellene kitárgyalni! - És végül büntetés terhe mellett kerülendő az MSN és egyéb szleng, a magyar helyesírás mellőzése, beleértve a mondateleji nagybetűket is!
Köszi!
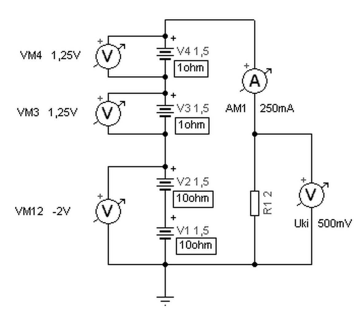
Ha diódát tennék a 2. és 3. elem közé, akkor is megfordulhat a polaritás?
Sziasztok,
Van egy lineáris potméterem, aminek maximum 2,41Kohm az ellenállása. Szeretném digitálisra cserélni. Helyettesíthetem 10Kohm-ossal? Köszönöm.
Látni kellene az áramkört, amiben a potméter van.
A potméter az áramkörben feszültségosztóként működik. Egy elektromos gázpedál belsejében van (igazából 2db potméter)
Ezt szeretném kiváltani digitális potméterrel.
Hiába teszel diódát a 2-3 elemközé. Az elemek és a dióda, akkor is egy soros kapcsolást alkot. Vagy is tök mindegy hogy a 2-3 közé teszed, vagy a sor végére. Ha jó irányban van a dióda, akkor folyhat a terhelés felé áram, de visszafelé is a két alsó felé. Ha meg nem jó irányban van, akkor meg nem folyik áram. Maximum annyit lehet tenni, hogy az 1-2 elemmel párhuzamosan lehet kötni záró irányba diódát és akkor csak -0,7V lehet a 3V feszültsége nem több. Vagy a 3V-ot diódán keresztül vezetni a uC felé. Az meg feszültségesését okoz.
De ez sem boldogít majd, hiszen összeomlik a uC tápja. Mint ahogy a feszültség csökkenésre is "dadogni" fog a proci. Bekapcsolja az akármit, erre összeomlik a táp, amire kikapcsolja majd és kezdődik elölről. Nézd meg, ha a két alsó elem belső ellenállása 10ohm, a felső kettő-é pedig 1ohm. Mi történik ha a terhelés 2ohm. Vagy is 6V-nak és 3A-nak kellene lenni. Most már látom, de igazad van, én nem fogalmaztam egyértelműen. Tehát: Az áramkör kapcsolási rajza, tehát a potméterek körüli áramköri elemek ismeretében lehet dönteni a helyettesítésről.
A potméter az autó ECU-jára csatlakozik, annak tartalmáról nem igazán tudok rajzot mutatni. Annyit tudok, hogy az alábbi csatlakozások vannak:
1 P2 test 2 P1 test 3 P1 jel 4 P1 pozitív (5V) 5 P2 pozitív (5V) 6 P2 jel Csatoltam egy képet a potméter értékeiről, ha esetleg az segít. (bocs, ha fogalmatlan vagyok )
Sajnos így nem tudok segíteni.
![]() Kevés az adat.
Ebben az esetben nagy valoszinuseggel helyettesitheted digitalis potmeterrel, de a potmeter tapja is 5V kell legyen. Ugyanis ebben a beallitasban ez csak egy feszultseget ad az ECU-nak. Még az is lehet, hogy digtalis potmeter sem kell, ha egyebkent valami elektronikarol akarod vezerelni az ECU-t. Akkor csak egyszeruen a feszultseget kell raadni a bemenetekre. Bar azt nem ertem, hogy miert van ket potmeter. Egyutt mozognak? Mert akkor nyilvan biztonsagi oka van. Ha az egyiknek valami baja van, a masik meg mindig ad hasznalhato jelet.
Csak megjegyzem, hogy az autó elektronika elég összetett dolog, ha egy potmétertől jövő jel nincs összhangban a többi érzékelő által közben mért adattal, minimum hibát jelez, de egyéb vészprogramokat is elindíthat, vagy állandóan megpróbálja újratanulni az új helyzetet.
Az ECU áramgenerátorról táplálja a potit és méri a csuszkán a feszültséget. Többek között azért van 2 pálya mert nem azonos a karakterisztikájuk, kis szögelfordulásnál, alapjárat közelében finomabb a felbontás. A másik, nem, kevésbé fontos, hogy detektálható legyen már egy egyszerű KH is, hiszen egy elektronikus hibából bekövetkező gázadás akár emberéletbe is kerülhet! Ilyenkor jön a vészüzem/Limp mode
Hali!
Egy HiFi erősítőt szeretnék felújítani. Egy Sherwood 5015r sztereó erősítőm van. Működik de a jobb csatorna halkabb és néha el is halkul teljesen. Van hozzá kapcsolási rajzom és alkatrész listám is. Egy kondi cserén kívül még mi mást ajánlotok? A vég tranzisztorok cseréje megoldaná a problémát?
Üdv!
Az itt látható elektret mikrofon helyettesíthető egy kondenzátor mikrofonnal? A "step 3"-nál van egy erősítő áramkör a mikrofonhoz, mellékelem a kapcsrajzot. A hozzászólás módosítva: Jan 30, 2016
Hello! Miért akarnád egy olcsó elektret mikrofont egy drága kondenzátor mikrofonnak helyettesíteni?
Biztos vagy benne? A kondezátor mikrofont szinte kizárólag stúdió célokra gyártott eszköz, amihez még "nagyfeszültségű" tápegység is kell. Nem szokott otthon henteregni. Olyan mintha egy BMW-vel szeretnéd a kertet kapálni.
Egyébként minden hordozható magnóban kondenzátor mikrofon van.
Annál inkább is, mert az elektret mikrofon is kondenzátor mikrofon.
Akkor miért van külön neve? Én filozófiám szerint, a kondenzátor mikrofonnál a kondi kapacitása változik az elmozdulásra. Az elektret mikrofonnál piezoelektromos feszültség keletkezik az elmozdulásra a műanyag fóliában amit a két fegyverzet gyűjt össze. Kinézetre kondi, de működésre szerintem nem.
Sziasztok. Segítséget szeretnék kérni. Ismeri valaki a roland dxy 1200 plottert?
Sajnos nincs meg a hálótati tápja,( dc 9.7/31V). Szeretnék egy új tápot venni hozzá.
Sajnos az utóbbi években az elektret mikrofont is (helytelenül) kondenzátor mikrofonként emlegetik sokan. A kondenzátor mikrofon teljesen más felépítésű, ahogy proli is írta más a működési elv is.
Háát, nem tudom. Ha lehet hinni a Wikipedianak, akkor az elekret mikrofon egy specialis fajtaja a kondenzator mikrofonnak, es semmi koze a piezoelektromossaghoz. Egy olyan megoldas, amiben a kulso feszultsegre nincs szukseg, mert valami mas uton tartjak benne a toltest, ami a kapacitasvaltozas hatasara feszultsegvatozast eredmenyez.
A hozzászólás módosítva: Jan 30, 2016
Üdv!
A potmétereket lehet "olajozni" WD-40 el? Mert van egy régi erősítőm és eléggé szorul már az egyik potmétere. Csak nem akarom hogy valami baja legyen. Előre is köszönöm!
Ha a tengely szorul a házban, akkor lehet, az ellenálláspályát nem tanácsos kenni.
Sziasztok!A következő problémával szeretnék hozzátok fordulni,van 1 Sachs Messerschmitt típusú "motorkerékpár " blokkom.Az alábbi web címen www.erik.gjermundsen.net/KR200 tech.htm. találtam elektronikus bekötési rajzokat. Amiben nekem segítség kellene ,sajnos nincs meg a feszültségszabályzó a blokkhoz milyen típusú szabályzóval lehetne helyettesíteni az eredetit és tudna -e valaki egy egyszerű kapcsolási rajzot készíteni ,hogy legyen töltés . Segítségeteket előre is megköszönöm .
A hozzászólás módosítva: Jan 30, 2016
|
Bejelentkezés
Hirdetés |
















