Fórum témák
» Több friss téma |
- Ez a felület kizárólag, az elektronikában kezdők kérdéseinek van fenntartva és nem elfelejtve, hogy hobbielektronika a fórumunk!
- Ami tehát azt jelenti, hogy a nagymama bevásárlását nem itt beszéljük meg, ill. ez nem üzenőfal! - Kerülendő az olyan kérdés, amit egy másik meglévő (több mint 17000 van), témában kellene kitárgyalni! - És végül büntetés terhe mellett kerülendő az MSN és egyéb szleng, a magyar helyesírás mellőzése, beleértve a mondateleji nagybetűket is!
Itt találsz. Bár ebben még a korhű mechanikus volt.
Dudus és killbill:
Köszönöm szépen. Pontosan erről van szó. Ma rámértem, hogy mekkora feszültségeket ad ki: Alaphelyzet: P1: 4,23V P2: 4,61V Végállásban: P1: 0,43V P2: 2,71V pont: Maximálisan igazad van, ezért is állítottam fel itthon a lakásban a tesztkörnyezetet (gázpedál, kilométeróra, sebességjeladó, arduino, breadboard). A használós autómmal nem szórakoznék élesben.
Közben rájöttem, hogy nem is fog kelleni digitális potméter, hiszen az arduino-val tudok PWM jelet generálni, amihez már csak egy jól megválasztott alul áteresztő szűrő kell.
Idézet: hepi02 leirasa szerint 5V-rol mennek a potik. Persze mehetnek aramgeneratorrol is. „Az ECU áramgenerátorról táplálja a potit és méri a csuszkán a feszültséget.”
Nem arra gondoltam, hogy valami baj lesz, hanem, hogy a teszt eredmények is lehet, hamisak lesznek, mert nagyon komoly öntanuló funkciói is vannak az ECU-nak. Pl. a digit poti induláskor fél állásban van. Na most mit kezd a vezérlő 5k-tól származó jellel ha max 2.4k lehetne. A fesz osztás lehet ugyan az, de az áram kevesebb fog folyni. ("Ismerek olyan esetet" hogy valaki, hiába próbálta meg a fogyasztást úgy csökkenteni, hogy módosította a "környezetvédelem" miatti plusz befecskendezést, de az ECU pár indítás után mindig hozzá emelte az új értékhez. (VW passat ))
Sziasztok!
Szeretnék elméleti képzést a képen látható jobb fölső sarokban lévő területhez. Pontosan miért emeli az a kapcsolás a feszültséget? Mitől függ annak a résznek a terhelhetősége? A kimenő feszt hogy befolyásolja a kondik kapacitása? Ha "ilyen egyszerű" magasabb feszt előállítani akkor miért nem használják elterjedtebben például a csöves technikában, ahol magasabb feszültség szükséges? (korlátolt teljesítmény?) szerk.: És miért elég oda a 63V-os kondi? Milyen feszültségek vannak a kondikon és a diódákon? szerk II.: Miért váltó feszt kap a tetején a C16-os kondinál, és a C17-D8-nál meg pozitív tápot? Ez eléggé zavaros nekem... A hozzászólás módosítva: Jan 31, 2016
Magyarázat: Bővebben: Link.
Végigolvastam amit csatoltál. Választ találtam benne az elméletre, hogy mitől emelkedik a feszültség. Nem mondom, hogy tök tiszta a dolog, de mégis valami. Kirajzoltam a fölső kérdéses területet, A kérdésem az, hogy a D8-C17 találkozási pontja miért nem közvetlenül a K1 csatin lévő váltó fesz másik pontjára csatlakozik ahogy a C16 negatív fele ezt teszi? Miért van ott az a két darab dióda? Nem csatlakozhatna csak simán a váltóhoz?
u.i.: a többi kérdésemre is tudnál válaszolni?
Így a GND-hez képest emelt feszültségről indul a sokszorozás. De gondolom ott, ahol a rajzot találtad, magyarázó szöveg is található.
Ebben igazad lehet. Ez majd akkor derül ki, ha beépítem a helyére. Egyébként egy limitert szeretnék csinálni, ami nem engedi a sebességet egy bizonyos érték fölé, csak ha padlógázt ad az ember.
Bővebben: Link
Itt nem túl sok magyarázat van a kérdéseim felől. Inkább csak elméleti leírások vannak benne. Gyakorlatban annyit ír, hogy kb 170V-ot tud előállítani ezzel a kaszkád kapcsolással, amit ha 20mA-el beterhel, akkor nagyjából 140V-ra leesik a fesz, És, hogy az L3-C22 részt azért tette be, hogy az IC-től ne tudjon semmilyen interferencia erre a tápra érkezni. Aztán ennyi erről a területről. Esetleg a többi kérdésemben is tudnál segíteni? (vagy bárki) Csupán tanulás miatt érdekel a dolog. Mert összelapátolni tudok kapcsolást, amire bárki képes lehet, jó lenne kicsit jobban értenem a miérteket.
Tudomásom szerint kondenzátor mikrofon.
Bővebben: Link
A működése a kondenzátor mikrofon elvén történik, de mivel speciális konstrukció (erősítőelemmel egybeépített, az előfeszítést nem nagyfeszültség biztosítja), más a minősége, ára, kapcsolástechnikája, szerintem az elektret mikrofon elnevezést kellene rá használni. Már így is keverik néha, nem kellene a hozzá nem értőkben erősíteni a kondenzátor mikrofon elnevezést, mert az más.
(Aztán majd hasonló lesz a helyzet, mint az elem-akkumulátor történetben, hogy az emberek egy részének az AA méretű "valami" egyszerűen csak "elem"...) Idézet: Ettől már csak a "tölthető elem" a jobb elnevezés. „az emberek egy részének az AA méretű "valami" egyszerűen csak "elem"”
Az, hogy erősítő elem van benne, (külső táppal) még kondenzátor mikrofon. A dielektrikum polarizált benne, ez helyettesíti a külső feszültséggel történő polarizációt. Kiviteléhez, méretéhez képest elég jó minőségű mikrofon, persze a levegő dielektrikumú kondenzátor mikrofon minőségét nem éri el, viszont nem is annyira kényes.
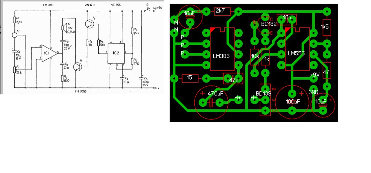
Sziasztok! Adott ez a kapcsolási rajz,viszont a nyákterven látom hogy az LM555- 2-es lába nem a 6-ossal van összekötve hanem megy egy 10nF os kondira és úgy megy le testre. Melyiket alkalmazzam? Köszönöm a választ!
A hozzászólás módosítva: Jan 31, 2016
A 2-6 láb összekötés lemaradt a nyákról. És 10nF van a 10µF helyett. De mi ez a szörnyedmény? Mert értelme, az nem sok van. Váltóáramot kapcsolgat egy tranyó 90Hz-el? És az LM386-nak 20-szors erősítése van egy mikrofonhoz? Nem fog nagyon kiabálni..
Hát elméletileg egy robothang,"Robothang előállítására alkalmas kacsolás rajz" ne is fogjak neki? hogy látod?
Ott van a 10µF a jobb alsó sarokba megy a 6-os lábra nem? vagy rosszul látom?
Sziasztok!
Bocsánat a nagyon kezdő kérdésért, de van egy problémám, amelyet nem ártana kicsit megvilágítani, hogy jobban megértsem az elektronikai kapcsolásokat. Miért van bizonyos esetekben, hogy KOhm nagyságrendű ellenállásokkal testre vagy tápra húznak bizonyos IC lábakat vagy akár tranzisztor lábakat, és mi dönti el azt, hogy épp 200 vagy 20 KOhm az az ellenállás. Azt tudom, hogy Logikai 1 és 0 megadásakor alkalmazzuk ezt a technikát a digitális áramkörökben, de analóg elektronikában is látok ilyeneket. Másik érdekes dolog, nemrég láttam olyat egy tápegység bemenetén, hogy a Tápcsatlakozó és a szűrőkondi után a fázis és a nulla közé betettek egy 2 MOhm-os ellenállást. Ez például miért van? Milyen jelentősége van? Kapcsolóüzemű tápoknál 2 esetben is láttam ilyet, hagyományos trafós bemeneten pedig soha. Esetlegesen, ha valami ezen témára kitérő olvasmányt ajánlana valaki, azt is nagyon megköszönném. Előre is köszönöm, tanultam elektrotechnikát, de ezeket a részleteket sosem beszéltük át elég alaposan, így sok a kérdőjel.
Tényleg ott a 10uF. De a 2-6-ot mindenképpen össze kell kötni. Ja, hogy nem "hang", hanem robothang? Akkor biztos jó lesz. De legegyszerűbb megoldás, a "dugipanel" és gyártás nélkül meggyőződhetsz kell/nem kell..
Köszönöm! Igen úgy csinálom "dugipanel"-on ,viszont még mindig megkavar a rajz meg a hozzá fűzött szöveg: a T1-és a T2 tranzisztorral kapcsolatosan.
A T1-hez egy kb. 1A-es tranyó kell a T2 meg teljesen mindegy, csak NPN legyen.
Most ami kéznél van egy 2N1711 meg egy BC 182 csak azt nem tud(tam)om hogy akkor a kapcsolási rajz szerint tegyem be?,vagy a nyák szerint? mert a tervező felcserélte.
Hello! Digitális technikánál van fel és lehúzó ellenállás a kívánt logikai szint szerint. Értéke pedig attól függ milyen struktúrájú az IC. CMOS bementi ellenállása nagy, TTL-nek pedig van bementi árama azt kell lehúzni.
De így analóg-digitál dogokat összemosni nem lehet. Mindennek konkrét oka van. Rajz alapján megmondható. De analógnál sokszor a bementi/kimenti kondi feltöltése a cél ha ellenállás van a ki vagy bemeneten. Olyan eszközöknél szoktak ellenállást rakni a kimenetre v. kondira, ahol az ott található szűrű vagy egyéb feltöltött kondi kisütése a cél. Hogy a dugó tapizása ne okozzon meglepi áramütést.
Mit cserélt fel? Más tranyók vannak az áramköri terven, mint a nyákba. Az előző hozzászólás alapján nem tudod eldönteni mit tegyél?
Én megértem amit te írsz,sőt köszönöm is az infókat. De ezt nem én találtam ki. Inkább linkelem. Bővebben: Link A szerző írja hogy a T1 helyére jó a BC182 . Nem jól látom?
Én Morgo lapját nem látom, mert a vírusvédelem kiabál.
De akár el is írhatta, akár jó is lehet. Mindenesetre a 9V táp mellett a hangszóró felől, majdnem 1A-es lökés is jöhet. De mivel a kapcsolási rajz sem koherens a nyáktervvel, bármi más hiba is lehet. Miért nem kérdezed a készítőt, ha már a rajzát készíted? |
Bejelentkezés
Hirdetés |












