Fórum témák
» Több friss téma |
- Ez a felület kizárólag, az elektronikában kezdők kérdéseinek van fenntartva és nem elfelejtve, hogy hobbielektronika a fórumunk!
- Ami tehát azt jelenti, hogy a nagymama bevásárlását nem itt beszéljük meg, ill. ez nem üzenőfal! - Kerülendő az olyan kérdés, amit egy másik meglévő (több mint 17000 van), témában kellene kitárgyalni! - És végül büntetés terhe mellett kerülendő az MSN és egyéb szleng, a magyar helyesírás mellőzése, beleértve a mondateleji nagybetűket is!
Összehasonlítottam (gondolom Te is), jónak tűnik. Azt már elfelejtettem, mire is jó ez.
A hozzászólás módosítva: Jan 27, 2016
Honnan érdemes felkészülni emelt szintű elektronika érettségire? Ilyenek vannak benn, hogy szekvenciális erősítő, szuszceptancia,
Köszönöm a válaszodat!
További szép estét! Alt+j=í
Köszönöm.
Egy tekercs nélküli transzformátor.
Hello Van egy elektromos cigim és szeretném 2 db litium ion akksival használni ami összesen 7600 mA térfogatú lenne (tudom hogy ez gigászi de méretben nem lenne olyan nagy)viszont a töltötségi szintet úgy szeretném mérni hogy az előző akksim elektronikáját tenném bele de a régi akksi 350mA es mit kellene kicserélni rajta hogy az új akksim töltöttségi szintjét is szépen mérje vagy egyáltalán miből áll egy ilyen elektronika?
Oké, bemegy 1.5V, de mennyi jön ki, és hol?
Egyenlőre az eredmények váratnak magukra.
Szia!
Ezt, hogy "tekercsnélküli" ezt pont itt: Bővebben: Link eevblog kitárgyalják elég részletesen, de magyarul is kb egy fél mondatban elmondható: ----1 menet is menet, és ott van 6db nagy AL értékű ferrit vasmag, amin átmegy ez az egy menet ==> tehát van benne tekercs, nem is kis induktivitású! Bár nem tudom, hogy honnan van a rajzod, de az a 6 vasmag és rajta az egy szál vezeték keresztben, az kísértetiesen hasonlít arra, amit a videóban kitárgyalt áramkörben is csináltak... mod: a videón pl 5:27 -től kb 5:31-ig látszik is az az áramkör megépítve, amiről ott szó van... a toroid vasmagok, azokon keresztülfűzve a dróttal... A hozzászólás módosítva: Jan 27, 2016
Telefonzavarót elvből nem építünk, ezt felejtsd el!
Aha èrtem.De fémkeresőt azt lehet?
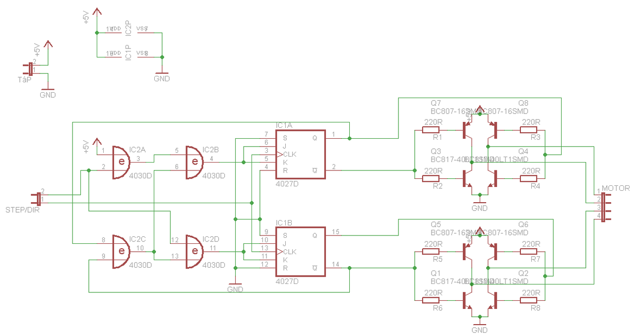
Sziasztok! Nem találtam kapcsolási rajz ellenőrző topicot, így itt kérdezem: a mellékelt rajzon a
H-hidat leellenőriznétek? Elvileg jó, de hátha... Másik kérdés, a rajzon 220R van a bázisokon, de a hfe pnp-nél 100, npn-nél 400 körüli, így elég 680R is, jól gondolom? Előre is köszönöm!
Sziasztok! Ismerösömnek van egy a képen látható villanymotor ami most 380V-ra van bekötve. Át kellene kötnöm 220V-ra. A kérdésem az lenne mekkora kondenzátor kell hozzá? köszi
Sziasztok!
A TL074CN adatlapját böngészem, és a tápfezültség értéke kicsit összezavart. Ugye azt irja, hogy +-18V Tehát ha 2 stabbal állítok elő +12,és -12V feszültségeket, majd a TL-t ezek kimenetére kötöm, ahol ugye mérve 28V feszültség van akkor ez neki megfelelő igaz?
Szia!
Számításom szerint 90 μF állandó kondenzátor kell. Üdv.: Feri A hozzászólás módosítva: Jan 28, 2016
Annyiban pontosabbítanám a dolgot, hogy a +12V/-12V eredője 24V és nem 28.
Igazad van, nem tudom mért 28-at írtam, lehet kéne egy KV... Most lemérve ismét 24V a mért feszültség, tehát rendben van.
Hello! Bocs! De aki már 700 kérdése/hozzászólása van az oldalon, illene tudnia hogy egy kérdést hol kell feltenni. És a válasz is várhatóan ott található.
Esetleg a tankönyvekből?
Igazad van nem is figyeltem. Pedig mindig szoktam nézni milyen forumok témák vannak.
Kedves Barátaim!
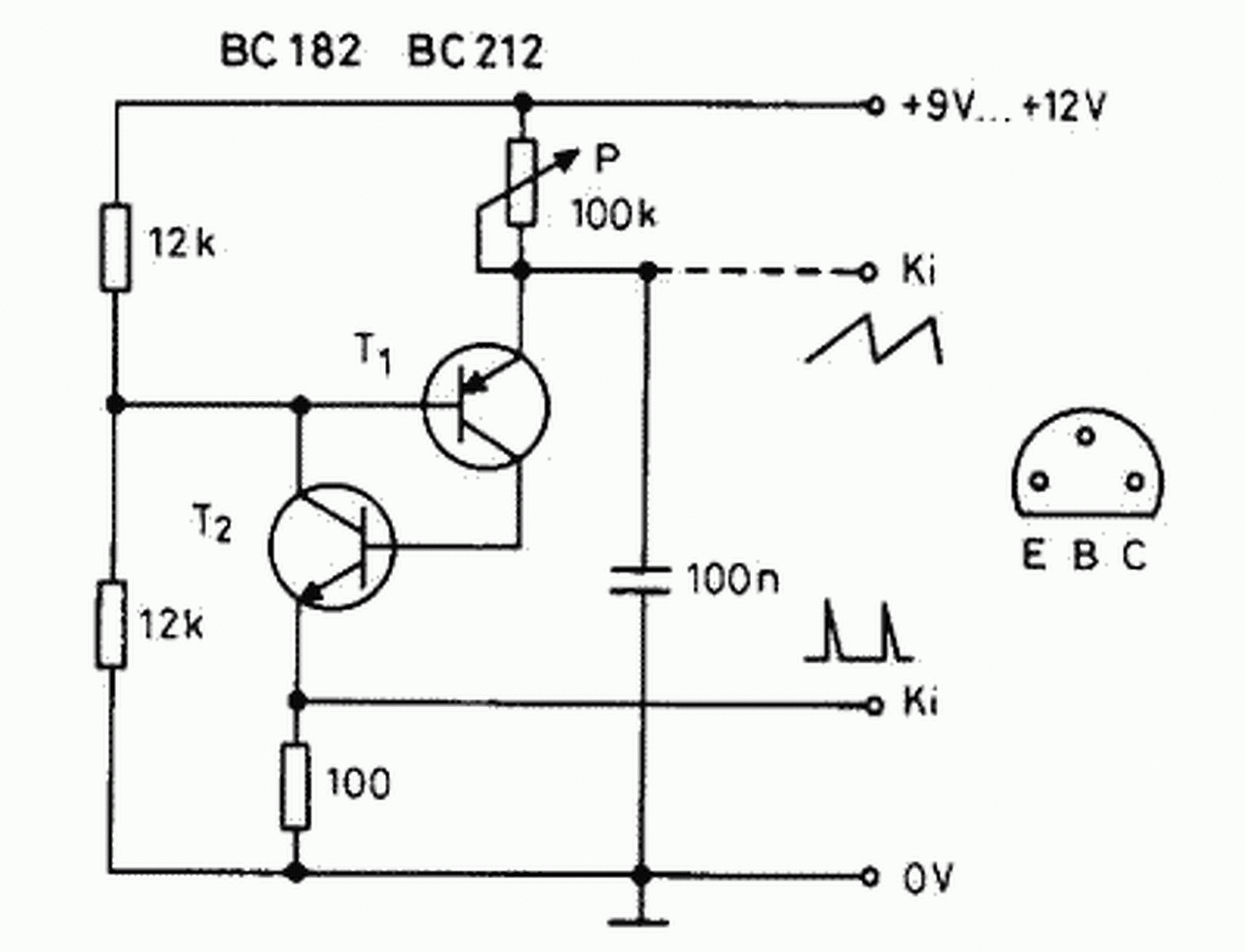
Hogyan működik eme fűrészjel generátor, és Multisim 12-ben miért nem? Előre is köszönöm.
Ez a kéttranzisztoros kapcsolás egy UJT-t szimulál és úgy is működik, mint egy UJT-s relaxációs oszcillátor. Működése. Keresés: Bővebben: Link.
A hozzászólás módosítva: Jan 29, 2016
Köszönöm Kadarist!
Gyorsabban megválaszolt, mint ahogy nekem megírni sikerült! Gratulálok és köszönöm. UJT-t már használtam, értem is, de ezen még kísérletezgetnem kell... Még egyszer köszi
Sziasztok
Van egy programozóm ami jelenleg úgy működik, hogy beleteszem a programozásra szánt panelt lecsukom a tetejét meg nyomom a start gombot és kezdi a programozást. És szeretném ha nem csak a Start gombbal kéne indítani hanem úgy indulna, hogy lecsukom a tetejét ami meg nyomna egy nyomógombot(ami persze ettől nyomva marad) és csak egy impulzust adna ki amitől elindulna a programozó felnyitáskor az egész alap helyzetbe állna és csak lecsukáskor indítaná el.
Sziasztok!
Egy uc ébresztgetne időnként egy 12Vról üzemelő fogyasztót, a tápellátást meg lehet oldani közös áramforrásról ekképp: |
Bejelentkezés
Hirdetés |










