Fórum témák
» Több friss téma |
Fórum » Csöves erősítő készítése
Ne feledd betartani a fórum viselkedési szabályait, és a topik megmaradásának feltételeit. [link]
A téma átmenetileg fagyasztva lett, hozzászólni nem tudsz!
Lassan 10 éves ez a fórum!
A következő cuccon hallgatom a zenét (nem hencegni akarok, sok munkám van benne, hogy ezeket hallgathatom): Yamaha CA1000II, A osztályos erősítő, épített tölcséres hangfal, Woden Design Vulcan, Fostex 206EN hangszóróval, de mindig vágytam egy csövesre. Kamaszkorom óta motoszkál bennem, eszi az idegrendszeremet! Szerintetek érdemes építeni egy csövest, szebben fog szólni? Nagyon régen hallottam csöves erősítőt és az nagyon tetszett, de akkor még az Unitra hangfal is nagyon jónak tűnt, mostanában meghallgattam egyet, kritikán aluli. Lehet, hogy az emlékek megszépülnek? És ha érdemes akkor lehet valamit kezdeni két öreg csöves rádióval? Van 2 db öreg rádióm: Orion 330 és egy Terta T325, tök egyformák, mindkettő működik, hallottam a hangjukat. Érdemes ezekből kiindulni, táptrafók, végfoktrafók, csövek, vagy kuka az egész? Nagyon drágák az alkatrészek! Bármilyen hozzászólást szívesen veszek! Segítsetek ezt a dögöt, itt hátul a kisagyamban, elhallgattatni! A hozzászólás módosítva: Jan 29, 2016
Nem érdemes belekezdened, elképzelésed szerint épített csöves erősítő minősége korlátozott.
Arra jó, hogy csöves erősítő építésében tapasztatalatot szerezz, "csöves hang" valós megítélésére alkalmatlan. Ezzel csak ezt tudod megerősíteni: Idézet: . „akkor még az Unitra hangfal is nagyon jónak tűnt, mostanában meghallgattam egyet, kritikán aluli. Lehet, hogy az emlékek megszépülnek?”
Mi a konkrét kérdés? Hülyeséget irogatsz...
Próbálkozni sok mindennel lehet.. Én tutira nem bombáznék szét két működő rádiót. Viszont kaptam egy közepes kartondoboznyi televíziócsövet Mindenki elkezdi valahol.. valaki a PCL86-os csőnél és a hozzá tartozó kimenőkkel, vagy rádiós társaimnál az EL84 és a hozzá tartozó gyári kimenő az első lépés. Én egy PL500PP-t hallgatok Junoszty tévék táptrafójával és egy széles sávú termetes tölcsérhangszóró küldi a hangot. Igazán szépen, meglepő dinamikával és mélyekkel bír. Jobb mint a minihifim.. Anyagköltsége a nullához közelít, mivel begyűjtöttem anno egy nagy kartondoboznyi panelmaradványt kuka mellől.. így van ellenállás, kondenzátor és csőfoglalat is. Ez akkor különösen jó, az amatőr építőnek amikor egy szem 200µF/450V elektrolitra azt mondják neked hogy pl 550Ft.
A hozzászólás módosítva: Jan 30, 2016
Amennyiben így szeretnéd megoldani egy fillér nélkül és régi rádió készülékek felhasználásával a kérdést akkor javaslom ne csinálj semmit és maradj
Idézet: „Yamaha CA1000II, A osztályos erősítő, épített tölcséres hangfal,” ennél . A csöves erősítő elnevezés nem egyenes arányos a kapott hanggal , lehet csövesből is nagyon rossz hangot kihozni és lehet nagyon jót is az utóbbiért áldozni kell de nem régi rádiót ha nem annál nagyobb összeget ! A hozzászólás módosítva: Jan 30, 2016
Meg kell védjelek, mert azt hiszem, félre értettek.
Gondolom nem foglalkoztál behatóbban eddig a csöves erősítő építésének a lehetőségeivel, és azt hiszed, hogy több 100 ezer egy jó csövest megépíteni. Ezek a rádiók, ha elbontod, tényleg nem jók semmire, így egyben még értéket képviselnek, de csakis muzeális, és semmiképp nem audiofil körökben. Egy normális 20-25W-os csöves erősítőt a fórumon ismert beszerzési forrásokból, simán ki lehet hozni 5-6 Pistiből, amiből egyet a rádiók is visszahozhatnak, ha eladod őket itt az apróban. Azok is élnek tovább, és te is jól jársz vele. Ha tényleg szeretsz igényes zenét hallgatni, ami pedig látszik a cuccaidból, akkor ennyi még nem vészes egy jó csövesért.
Sziasztok!
Sikerült hozzájutnom egy gyári csöves erősítőhöz. Állítólag angol gyártmány. Affordable Valve Company ha minden igaz. Az előző tulaj állítólag megörökölte. A 2-2 előfokcső jó állpotúnak tűnik, annak a típusát is látom 6N3. A 4 végfokcső közül az egyik viszont törött volt amikor megvettem (azt nem sikerült megtudnom, hogy milyen körülmények között tört el a cső, de gyanítom szállítás alatt tört el). Szállítás miatt a csövek ki lettek véve az erősítőből. De javítsatok ki ha tévedek meg kellett volna jelölni, hogy melyik végfokcső honnan lett kivéve..... így nem tudom melyiknek melyik volt a párja 3 kérdésem lenne. 1. Ha a legrosszabb esetet vesszük alapul és bekapcsolt állapotban tört el az egyik cső, akkor tönkremehetett az erősítőnek más alkatrésze is? (a végfokcső párján kívül esetleg)? 2. A végfokcsöveken nem látok típust. De nagyon úgy tűnik hogy EL34-esekről van szó. 3. Ha van valaki aki esetleg be tudja mérni és összepárosítani (már ha ez lehetséges) a 3 megmaradt végfokcső közül azt a 2-t ami egy oldalon volt, akkor monoblokként kipróbálható? (még sosem hallottam ilyen erősítőt élőben) Megtaláltam a cég weboldalát. EL 34-es csöveket előszeretettel használják (mellettük még a 300b-t valamint még egy harmadik fajtát amit most nem nézek meg külön.....) Pár kép: A hozzászólás módosítva: Jan 30, 2016
Ne bonyolítsd túl.. Szerezz egy (kettő) EL34-et.. és örül.
A képen én úgy látom hogy 2 db rossz csöved van. Az egyik levegőt kapott... repedt, míg a másik EL34 sincs túl jó formában.. nagyon kivetkőzött magából.
Gondolom amelyik levegőt kaphatott (bár repedést nem látok rajta, az a középső melynek a teteje fehéres....) A nagydikről nem kell szót ejteni ott leesett a tantusz XD
Igazából tényleg annyi érdekelt csak, hogy ki lehet-e próbálni monoban úgy, hogy csak az egyik oldalra rakom be a csöveit.
Én nem ismerem ezt a kütyüt, így ebben nem tudok segíteni. Aki ismeri majd megmondja hogy büntetlenül lehet-e ilyet "játszani". A getter kifehéredett az oxigén jelenléte miatt, ami akár egy láb melletti mikrorepedésen is beszivároghatott.
Szia!
6L6 család... Akár még a KT88 is belemegy a foglalatba, ezért jó ez az Oktál foglalat. Egyébként ki lehet próbálni, de akkor csak az egyik oldalra rakj végcsöveket. A hozzászólás módosítva: Jan 30, 2016
Sziasztok!
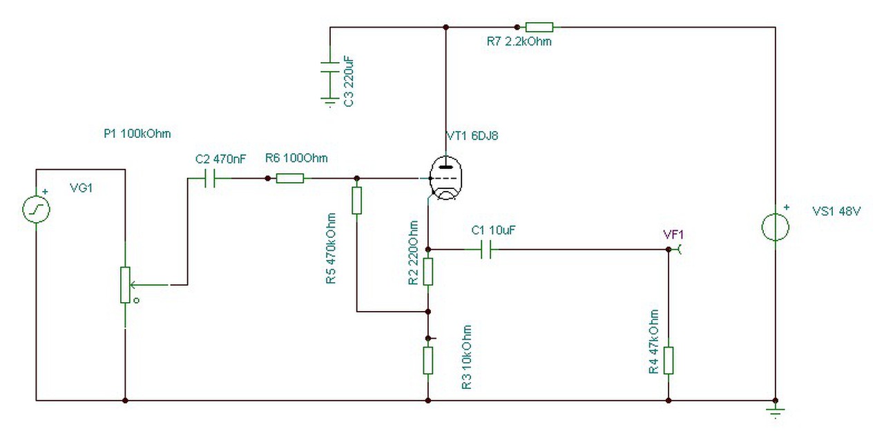
Adott ez a kapcsolás, és a kérdésem az vele kapcsolatban, hogy a kimeneten lévő 10µF (C1) mennyire specifikus érték? 2,2µF-os MKT kondim van itthon, az már nagyon kevés lenne oda? Vagy bipolárban van 47µF-om, de ha egy mód van rá akkor nem tennék oda bipolárt. Ja, és ugyanígy a bementen lévő 470nF-ot ha felváltom 2,2µF-ra azzal jól gondolom, hogy nem csinálok semmi galibát? Ha számít a 10µF szempontjából, akkor ez a végfok elé teszem: Bővebben: Link köszi
Ellenállás Ohmban, kondi Faradban értendő?
Jól gondolom, hogy az ellenállás a végfok bemenő impedanciája lesz?
Igen és igen, az a mértékegységük, Hz lesz a végeredmény.
+1 igen.
Akkor így meg is vagyok. Köszi. Megint tanultam valamit.
Próbálkoztam ezzel a fokozattal annak idején Gainclone elején, ahova egyébként is indokolatlan volt de egy dolog biztos: Kell oda a 10uF, vagy attól nagyobb. Viszont Ottala elé szerintem ne ezt a kapcsolást használd, Reloop töltött fel egy másik áramkört, ahol a Katód a negatív ágra csatlakozik, így járathatod közvetlen a végfok szimmetrikus tápjáról.
Szerk: ERRE gondoltam. E88CC, ECC85 is működik ebben a munkapont beállításban, annak idején CHZ küldött egy ugyanilyen rajzot. A hozzászólás módosítva: Jan 30, 2016
Erre voltam kíváncsi, hogy egyik oldal kipróbálható-e.
Köszi szépen!
Értem...és miért azt építsem meg? Egyébként a nemrég ismertetett képletből kiszámoltam, a vágási frekit ha 3,4kohmos bemenő impedanciával számolok, és 2,2µF kicsatolással, akkor 21Hz-re jön ki az eredmény, ha 4,7µF akkor már 10Hz-nél tartunk, a 10µF pedig 4Hz-es alsó határértéket jelent. Ennek megfelelően mivel van 2,2-es és 1µF-os kondim, tettem rá 2db 2,2-est plusz még egy 1µF-ost is. Így olyan 8-9Hz környékén járhatok. Ha nem tetszik majd akkor teszek rá még. Így is a végfok tápjáról fog járni +-35V-ról. Egyébként már készen van, így kicsi esélyt látok rá, hogy reloop félét építsem meg, de ha kész leszek, és nagyon nem tetszik a hangja akkor talán foglalkozok vele.
A kettő ugyan az, ha működik így is, felesleges variálnod.
Ez nem 34-es. Ez valami kínai fajta 6l6. Ki tudod mérni, ha sorban bedugdosod és áramot mérsz a katódokon. 1-8 láb. Ha egy oldalra bedugod (ne mozgasd fűtve), és megméred a katodjukat( ha nem közös) akkor láthatod, hogy egy oldalon voltak-e.
Én átveszem a maradék kettőt. Írj rám privátban.
A linkel lévő hozzászólásnál található egy kép, a bekeretezett területen lévő kapcsolást miért nem alkalmazzák elterjedten a csöves technikában? Bővebben: Link
Köszönöm az építő hozzászólásodat! Nem az a cél, hogy 0 ft-ból építsek egy csövest. (a hangfalak anyagára 18 Pisti, ahogy te fogalmaztál) De valóba azt tapasztaltam guglizás közben, hogy 200 ezer alatt nem úszom meg. A végfok trafókat találtam a legdrágábban, kb. 50000 darabja ha jó minőséget akarok. Ezt is csak külföldi oldalakon találtam. Itthon csak a Csőbarlang honlapját találtam, írtam nekik de ők már nem foglalkoznak vele. (Amire ezt leírtam már a honlapjuk se működik) Pedig van ott egy nagyon szimpatikus, egyszerű csöves rajza, azt meg is építeném. Írod: "Egy normális 20-25W-os csöves erősítőt a fórumon ismert beszerzési forrásokból, simán ki lehet hozni 5-6 Pistiből". Az a baj, hogy túl rég indult ez a fórum, sokat böngésztem de én nem találtam azt a forrást. Valaki nem gyűjtötte össze?
Itt valószínűleg a lovon fordítva ülés esete forog fenn.
Mai szemmel az a normális, hogy szinte minden kezünk ügyébe kerülő félvezetős berendezés törpefeszültséggel működik. A csövek többségénél nem ez a komfortzóna, ha kell 170V, akkor ennek megfelelő tekercs a trafóra, és le van tudva a dolog. Gondold el hogy nincsen sem germánium, sem szilícium félvezető, csak elektroncső. Az egyéb problémáktól eltekintve csak ezért befűteni több darab drága kettősdiódát - ráadásul külön katóddal - sokkal bonyolultabb mint egy megfelelő tekercs a trafón. Mire a tranzisztorok-diódák megjelentek, a csöves technika már szinte minden szempontból készen volt, minek változtatni rajta? Ez a csináljunk 30V-ból nagyfeszt csak mert ilyen trafó van kéznél a mai kor terméke ![]() Annak megítélése örök vita marad hogy való-e szilícium egy csöves erősítőbe, ezt nem is feszegetném. Számomra egy kicsit bután nézne ki a dolog, a VW Bogaramban sem használok GPS-t (nem is tudnám bedugni a töltőt sehova), nincs benne villanyablak, a feeling kedvéért egy 1963-as térképpel járok és kézzel tekerem az ablakot. Így kerek a dolog, itt a modern lenne a furcsa.
Köszönöm, ez egész korrekt válasz számomra, szóval ha jól hámoztam ki a lényeget belőle, akkor azért nem elterjedt mert csak, vagy mert nem illik beletenni ilyet inkább.
Akkor ennek a folyományaként amire a másik topicban nem kaptam választ...mitől függ ennek a résznek a kivehető teljesítménye? mert milliamperekről beszélünk, és a leírásban is az szerepel, hogy ha pl 30mA-al beterhelik a 170V-ot akkor leesik a feszültsége 140V-ra. A kondik kapacitása esetleg? Apropó hogy választjuk meg egy ilyen kapcsolásba a kapacitás értékét? köszönöm
Pedig elegge sok csoves keszulekben talalkozhatunk ezzel a megoldassal .Negativ elofeszt vagy akar anod feszt is feszultseg sokszorozoval megoldva .
A hozzászólás módosítva: Jan 31, 2016
Illik vagy nem illik (nézőpont kérdése), azt teszel egy áramkörbe ami neked tetszik, és a célnak megfelel.
Szerintem szerezd be Magyari Béla - Rádiótechnikai zsebkönyv c. alapművét, sok csöves kérdésedre választ ad. Nem elérhetetlen, egy doboz cigi ára szokott lenni a Vaterán. Beszúrom a kapcsolódó részt hogy tudjál számolgatni:
Köszönöm mindkettőtöknek! A könyvet már be is szereztem
Igen, hozzátok képest nagyon kevés csöves kapcsolást láttam, és nem találtam bennük még ilyet.
Az a helyzet, hogy a semmiről indulva egészen csinos összeg tud lenni egy csöves erősítő.
A fenti kijelentés miatt már megpirongattak engem is ezen a topikon, de akkor is ez a helyzet. Nulla vagy kevés forintból akkor megy, ha rengeteg alkalmas alkatrész hever a fiók mélyén. Persze ha van egy taliga jó trafóvas, zománcozott rézhuzal meg elektroncső a műhelyben, akkor nem probléma a dolog, de általában nem ez a helyzet. Pl. nemrégiben összedobtam egy egyszerű csöves rádiót, ez nulla forintba került, mert volt minden a ládafiában hozzá. Ami a nagyobbik részét felemészti az összegnek, azok a trafók. Ugye itt három opció van, a tekerés, a tekertetés vagy a készen megvétel. Hazai kínálattal nem vagyunk elkényeztetve, a Lomex árul csöves trafókat, TSL néven hálózatiakat, TGL néven kimenőket. Vegyes minőség, van ami jó, van ami kevésbé - attól függ mi az elvárás. Aztán az elektroncso.hu árlistáján is van néhány transzformátor. Vagy marad a külföld: Hammond, Edcor, Sowter - amit kibír a buksza. Az audiofil közönség által előszeretettel alkalmazott kisebb-nagyobb teljesítményű csövek szabad szemmel is jól látható forintba szoktak kerülni. Elképzelés -> teljesítmény -> csövek -> trafók -> kockás papír.
Az elvárás az lenne, hogy jobban szóljon mint a meglévő 40 éves A osztályos, 16 kg-os erősítőm. (Amelyik éppen ma egy 5mp-es morgás után elhunyt, de megjavítom) Hozzászólásodból látom, hogy hozzáértővel van dolgom. Konkrét kapcsolási rajzot, alkatrész típusokat tudnál ajánlani, ha nem megterhelő számodra. A teljesítmény nem annyira fontos, 96dB érzékenységű a hangfalam. Csinálnék egy költségvetést, hogy egyáltalán belefogjak-e. Köszönöm
A hozzászólás módosítva: Feb 1, 2016
|
Bejelentkezés
Hirdetés |












