Fórum témák
» Több friss téma |
Működik.
Természetesen Vs-t a com lábra. Rövid youtube videó a tesztről Ha már két csatornás(kép): Ugs-ek, ill. csak HO/LO A hozzászólás módosítva: Feb 5, 2016
Egy valami nem stimmel:
Az adatlap szerinti táblázat alapján Ct=470pF és Rt=10k esetén kb. 150kHz-en kéne mennie, ehelyett 96kHz-en ketyeg. Tudja valaki, hogy miért? Holtidő pont 500ns: A hozzászólás módosítva: Feb 5, 2016
Nem annyi az ellenállás vagy a kondi.... Ennyi... (vagy a szkópod időkalibrációját kellene megnézni)
Az igaz, hogy a szkópom nem tegnap lett kalibráltatva, de elég nagy az eltérés.
Mindjárt kiveszem az RC tagokat és kimérem. Szkóp cal. (kép): 200us A hozzászólás módosítva: Feb 5, 2016
Legalább nézd meg az IC adatlapját, ha már használod. Mellékelem neked azt a görbesereget (a pdf 16. oldalán van, mint felül látszik), amit ha megnézel, egy pillantással láthatod, hogy a 470 pF és a 10k-s ellenállás kb 100kHz-et eredményez (zöld vonal). Semmi probléma nincs.
Upd: mellékelem az adatlapot is. A hozzászólás módosítva: Feb 5, 2016
Akkor én rossz adatlapot néztem, ez volt benne:
Ezt benéztem de had ne mondjam hogy... ![]() Köszi! A hozzászólás módosítva: Feb 5, 2016
Idézet: „@Elektroman: IRS27951-el szenvedek épp.” Te a saját hozzászólásod szerint IRS27951-gyel szenvedsz. A mellékelt görbesereg viszont egy IR21531-é... ![]() Szívesen Igyál még egy kávét A hozzászólás módosítva: Feb 5, 2016
Rámfér egy kávé. Igazad van! Mielőtt még felcserélném a HO/LO-t.
A hozzászólás módosítva: Feb 5, 2016
Sőt! Nem emlékszem hány menetet tekertem a trafómra... ez nem az én napom, lehet nem kéne bekötnöm.
Ez a "nem emlékszem" igen sokszor előfordult már itt a topicok között... Lehet, hogy a legfontosabb "alkatrész" a Cavinton?
Bár egy vezetett füzet és egy toll is megteszi... ![]() Mindent dokumentálni kell. "Módszeresség-rendszeresség" ismételgette anno az elektro-tanárom...
Tudom: variálok össze-vissza
![]() Ennyire közelre sikeredett(kép), telíteni nem fog a vas az tuti. Crez jön hasra... Az optó GND-jét hová kössem? Alulra, vagy a fet source-ra? Szerk.: Az ic gnd-re kötöttem: A hozzászólás módosítva: Feb 5, 2016
Nem indul, softstartnak nyoma sincs, egyből tilt.
![]() Crez=44uF Trafó: Nem tudok róla semmit, csak hogy kb. jó. ![]() A legfőbb problémám, hogy ismeretlen a vas anyaga. Megvalósítás: (képek)
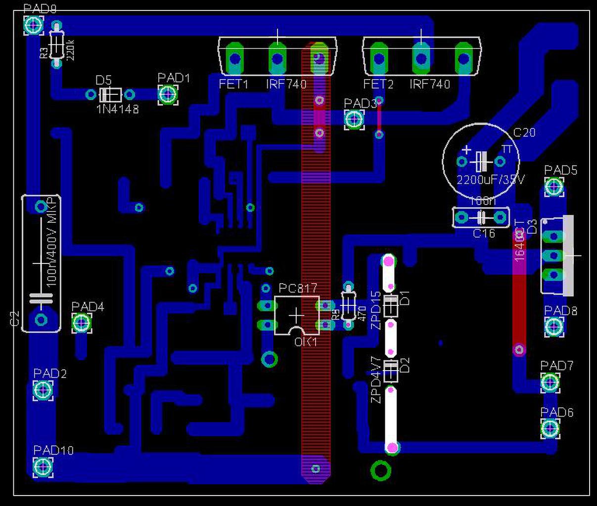
Itt a kapcsolási rajz és a board:
Ötlete valakinek? Talán a földhurok? Szerk.: Upsz, most nézem a képen: a ZVS kondi a gate-re van kötve. Ez nem az én napom... A hozzászólás módosítva: Feb 5, 2016
Ezek a kanyarok, törések, kerülések miért vannak ott? Vonalzód nincs?
Minél rövidebb vonalak! Vezetősáv-optimalizálás! Ha jól sejtem ez az IC akkor is tilt, ha az alsó FET-en a feszültség felmegy egy bizonyos érték fölé (áramtúlfutás-védelem). És ez a feszültség nem biztos, hogy csak a FET-en képződik, lehet az odavezető kacskaringón is... ![]() Egyébként az öcsipanelt miért ilyen méteres drótokkal kötötted be? Pont az lenne a lényeg, hogy a FET-ek meghajtása legyen minél rövidebb, ezért van az öcsipanel is, miszerint "felfele" van hely... Pont a lényegét vágod agyon az ilyen barkácsolással...
Eddig működött a próbanyákkal, csináltam róla képet és videót is.
Nem hiszem, hogy az az 5cm UTP lenne a gond 100kHz-en.
Vedd ki a trafót, nézd meg anélkül mi történik. FETeket meghajtja -e.
Hm, a "nem hiszem" érdekes tranziens analízis...
![]() Az IC feszültségre kapcsol le. A parazita induktivitáson mi jelenik meg teljes mellszélességgel bekapcsolás után - a kondenzátorral ellentétben? Bizony a feszültség... Az áram csak utána kullog... Upd: vagy adj az áramkörnek is egy kis kávét, hátha... A hozzászólás módosítva: Feb 5, 2016
Semmi nincs, ua.
Az öcsipanel is csak akkor indult LO-ra(meg HO-ra),ha összekötöttem a Vs-t a COM-mal.
Akkor bizony a nyáktervvel van probléma.
Trafó nélkül ugye áram nem nagyon folyhat, csak a zavarok.
100 KHz-en meddig "szabad" felmenni a huzalvastagsággal? Néztem pár netes kalkulátort, van amelyik 0.206 mm van amelyik 0.24 mm skin mélységet ír. Ha a pesszimistábbat veszem akkor gondolom a 0.4-es huzal lenne a maximális. Ezzel a kalkulátorral nézegetem most Link
Itt 1 méter huzal AC ellenállását számolom. Csináltam egy kis táblázatot hogy mennyivel nő az ellenállása a huzalnak, 100KHz-en a DC-hez (nagyon kis számot írtam a kalkulátorba). 0,1: 0,092% 0,2: 0,193% 0,4: 1,857% 0,45: 2,967% 0,5: 4,435% 0,6: 8,677% 0,7: 15,138% 0,8: 23,936% Van ezzel valakinek gyakorlati tapasztalata? Mert ha tényleg így van akkor inkább csinálok a 0,45-ös huzalomból litzét 18 szállal mint 0.2-esből 90 szállal, azt a 3% plusz veszteséget nem tartom olyan nagyon soknak. Szerk: Megpróbálom kihámozni a képleteket a honlap JavaScript kódjából és belerakni a számoló Excel táblába,úgy más is könnyebben fogja tudni használni A hozzászólás módosítva: Feb 5, 2016
Annak az 5 cm-nek is van induktivitása.
Az ic com lábát a minnél rövidebb úton az alsó fetre kell kötni! A hozzászólás módosítva: Feb 5, 2016
Én anno 0.4-es huzalból már nem tudtam feltekerni rá a dolgokat, túl merev volt a több szál belőle, és nem lehetett szépen elrendezni. Amúgy is miliméterezni kellett a dolgokat a magomon, mert nem akart jó lenni a szórt. Én is számoltam akkor a skin hatást, és nekem is hasonló eredmények jöttek ki, de azért szerintem annyira nem vészes a dolog, mert egy vastag vezetéknek nagyobb kerületén jelentkezik a skin hatás. Azt nem tudom, hogy a képletek, amikkel számoltál, mennyire kompenzálnak ilyesmiket. Lemondtam aztán a 0.4-esről, és kicsi hálózati trafó primerét használtam, ami biztosan nem volt vastagabb 0.1-nél. Abból már szép hajlékonyat sikerült "fonni" Egyedül a sok vég megpucolása szopás, arra jó volna valami sav.
A behatolási mélység képlete és 10kHz-300kHz (rézre számítva) az eredmények.
Jól számoltad, hogy átmérőben max. 0,41mm
Elég közel raktam? (kép)
Nem indul, de kipróbáltam IRFP460-al is(annak kisebb az Rds(on)-ja, azzal se működik trafó nélkül. Nincs Gate jel. A hozzászólás módosítva: Feb 5, 2016
Belegyúrtam a táblázat utolsó lapjába a képleteket. Lehet még tovább csinosítani, de szerintem már így is használható. Ha az átlagos menethosszt is belevesszük a csévetest(mag) adatlapjából akkor akár rézveszteséget is lehet számolni
A hozzászólás módosítva: Feb 5, 2016
@lorylaci:
Az normális, ha csak akkor van LO, ha a Vs com-on van labortápról? Amint összekötöm indul az ic softstarttal. Csak mert van egy elszállt IR2153-am, ami megy felső oldal kampeccel is.(bár lehet épp azért megy?) A hozzászólás módosítva: Feb 5, 2016
Ez a nyákterv kb. olyan mintha még sosem terveztél volna kapcsolóüzemre nyákot. Ha netán sikerül beindítani pár másodpercre, és meg is terheled - simán elég valamelyik alkatrész kinyiffantásához. Szóval ezen én nem csodálkoznék, ha nem működik. Szerintem tervezz egy rendes nyákot hozzá, és azzal próbáld meg.
A hozzászólás módosítva: Feb 5, 2016
Érdekes, nemrég szépen működött full furatszerelttel 232kHz-en is. Annyi baja volt, hogy kicsit jobban esett a fesz 83W-on, mint Lacinál...
A hozzászólás módosítva: Feb 5, 2016
Mennyi ideig működött szépen, mielőtt szétszedted? (hetekig, napokig, esetleg néhány órányit)
Többen leírták, hogy az a nyákterv nem ok. de inkább megmagyarázod, hogy "jóvanazúgy", de azért csodálkozol, hogy nem megy. A végén még kiderül, hogy biztos az IC-t tervezték meg rosszul, vagy hamisítvány Amikor kezdő voltam én hasonló helyzetben inkább megkérdeztem, hogy mi a probléma a megoldásommal, és hogyan lehetne jobbá tenni.
Nem lehet, hogy van az LO-n H szint, de olyan rövid ideig, hogy csak tárolós szkópon látszana? (pl. mert gyorsan letilt az IC)
|
Bejelentkezés
Hirdetés |











Igyál még egy kávét 
Bár egy vezetett füzet és egy toll is megteszi... 















