Fórum témák
» Több friss téma |
Nem jó. Van benne hiba.. K=10 esetén nem lesz normális szabályzásod, vedd le 6-ra mondjuk. Ennél az IC-nél nincs burst mód, így nem célszer a k=10 használata.
A Ct által diktált holtidő töredéke a szükségesnek, tehát nem lesz ZVS-ed, de még egymásra nyitás is lehet. A Ct módosítása pedig javíts ki az R tagokat is. Ha a amgod N67-szerű (korábbi tesztek alapján annak tűnt), akkor ilyen alacsony freki esetén növelhetsz a B-n. Most ugye 0,15 Teslára méreteztél minimum frekin (jelenleg ez 54kHz, de a K csökkentésével ez nőni fog). Ha k=6-ra váltasz, akkor a minimum freki felmegy 64 kHz-re, ami egészségesebb. Ott pedig felmehetsz akár 0,20 teslára (primer menetszám lecsökken 30-ra). Ekkor a becsült magmelegedés 30-40˘C körül lesz, ami teljesen egészséges. További ZVS kondit NE rakj be. Felesleges. Nélküle is 269ns félhíd átmented lesz. Esetleg egy 33-100pF-et rakhatsz be később. De nélkül egy 470pF Ct-vel nagyon jó holtidőt tudsz beállítani. A holtidő ne legyen feleslegesen nagy, mert kitöltési tényező veszteséget okoz, ami ugye nagy terheléseknél csökkenti az átviteli tényezőt.
Köszi a kimerítő választ!
Épp most végeztem a trafóval...most kezdhetem elölről.
Kész az új trafó: 755/108uH-re sikeredett. Javtottam az Excel táblán.
A hozzászólás módosítva: Feb 3, 2016
Nem indul.
![]() Pedig Rss helyére találtam 2k-t, ami közelebb is van. Crez=3x47nF/400V MKP sorba... A hozzászólás módosítva: Feb 3, 2016
Kínomban kivettem az IC-t. Kicsipogok mindent.
Megnéztem alaposabban, rajta van az IR logo.
Analóg szkóppal nehéz lesz. De digit szkóppal rámérve ekkor lehetne látni, hogy mi történik.
Ugya azt kellene látnod, hogy az IC beindul, és elkezd nagy (vélhetően 400kHz) környéki frekin indulni, majd szépen csökkenti a frekit, ahogy Css töltődik. Szóval egyik csatorna alsó FET gate, másik meg modnjuk a félhíd (vagy a rezonáns kondi). Jó lenne végignézni az indulást. Ha van digit szkópod akkor single trigger módban (IC tápjának kisütése után) add rá a tápod, és nézd meg mi történik. Analóg szkópnál azt is csinálhatod, hogy csutka fényerőn single mód, és próbálod a retinádba égetni a jelet. Ennek hiányában nehéz kideríteni, hogy mi történik. Általános tapasztalat az, hogy azért nem indul, mert az IC túláram védelme bekapcsol valami miatt. Ugye méri az alsó FETen eső feszt, és ha ez eléri a küszöbértéket (2V vagy 3V), akkor bizonyos időablak után az IC leáll, és csak a tápfeszének újraindítása indítja újra. Ha kaki a nyákterv (lásd kósza vezetékek), akkor baromi könnyen lehet a két pont között zavar, ami betriggereli az IC védelmét. Ezen kívül az IC-nek van egy hibája, ami az adatlapból csak nehezen derül ki: az alsó kiadott alsó impulzus jóval hosszabb. Ekkor ugye a rezonáns kondit elvileg lemeríti az alsó tápra teljesen. Aztán nyom egy felső impulzust, és ekkor a névleges csúcsnál nagyobb áram is ki tud alakulni. Arra is érdemes figyelni, hgoy parazita induktivitások és kapacitások miatt a rezonáns körnek nem csak egy darab >1-es áttétű tartomány lehet, hanem lehet egy "felhangja".
Analóg szkóppal (Hitachi V-212) szépen láttam eddig a softstartot(kb. 1sec, de szerintem a 300ms-ot is kéne látnom, de nyoma sincs - most kb. 50µF-ot ajánl az excel, két 100µF/25V elkó van szembe+ 1uF).
Most kb. 15,6nF a Crez. Ekkora áramot venne fel? Most csak felugrik az IC tápfesze(párhuzamba raktam az 1µF-dal egy 4,7µF/50V-ot) és annyi. Már azon gondolkoztam, hogy kiveszem az IRF740-eket és lemérem az Rds(on)-t 4A-en, kíváncsi vagyok mit kaptam 390Ft/db-ért. ![]() Vagy belepatkolom a 47N60C3-at az MMBT-k társaságában 100W-ra. A hozzászólás módosítva: Feb 3, 2016
Nem kizárt, hogy a próbanyák miatt vannak a gondok(kép).
Az a vastag 1,5mm2-es átkötés a source-ra megy. Van egy földhurok is. Az értékek már eltérnek, a TL431-es részt kikaptam, kapott 20V Zénert+optó.
Lemértem a fetet; 2A-en 0,7, 4A-en 0,95 Ohm...
Nézegetem az IRS2541 adatlapját. Ez egy ledmeghajtó/áramgenerátor, ami elvileg akár hálózati feszültségről is működtethető. Felmerült néhány kérdés amire nem találok egyértelmű választ.
- Mi a célja az adatlapon szereplő kapcsolásban az Rout ellenállásnak a kimeneti pufferrel sorosan? - A kimeneti puffert miért nem a led csoporttal kapcsolja párhuzamosan - vajon ilyen módon is üzemeltethető az IC? - Miben különbözik az utódjának hírdetett IRS25411-től?
Nézd át EZT az adatlapot is!
A válasz benne van: Idézet: „connecting a resistor ROUT in series w ith the output capacitor to limit the in-rush current. The resistor ROUT can be eliminated from the circuit as well. This resi stor is required only for dimming applications to limit the in-rush current.” A hozzászólás módosítva: Feb 3, 2016
@lorylaci:
Nem tudtam túl sokat foglalkozni a táppal, de nem indul, kínomban már ráforrasztottam az IC táplábaira egy 100nF-ot(kép1). Közben kotorásztam a fiókban, mert emlékeztem, hogy van nekem SMD-m, ezt találtam: (kép2) Egy darabig el vagyok látva 100nF/100V-al. ![]() Lehet holnap megcsinálom az "öcsipaneledet".
Még SMD optó is van.
A felső oldalt nézd meg!
Nálam így szállt el, Vcc,GND,Rt,Ct,LO jó, a többi rossz. Most nem tudom kimérni, de azt hiszem zárlat van a pirossal megjelölt lábaknál (kép). Félreraktam hátha kell >50% négyszög
Találtam itthon alap műszert, kimértem: VS, VB, HO lábak között szakadás, jelet nem ad ki.
Le tudod tesztelni, ha adsz neki 12V-ot egy PC tápról akár ahogy cimopata cikkében van.
A mini rezonáns tápodban 56k a tápellenállás értéke, máshol 300k értéket találni ebben a pozícióban.
A 300k nem okozhatja az ic elhalálozását a lassú indulás miatt? (Nekem egyébiránt valamiért 10V tápfesz alakul ki az ic táppontján, 2153-al és 2155-el is. De szerencsére ettől a táp még rendben üzemel.)
Sziasztok!
Készülök rezonáns tápot építeni. De még nem minden tiszta így nem merek belevágni. A tervem az hogy lorylaci cikkben megjelent stabilizált tápját módosítom a kívánalmaknak.Amit szeretnék az 20V és 350W teljesítmény. ETD34 N87-es maggal gondolom ez megoldható. (PC táptrafó van itthon pár darab, de ahogy látom azok kb 24V-ot adnak le, ami nekem már sajnos sok. Nem tudom hogy ennyit az optos visszacsatolás le tud-e belőle szabályozni.) Primer puffernak 3*220 µF-re gondoltam, STP12NM50FP és STP20NM50 fetjeim vannak, az utóbbit kicsit túlzásnak érzem ide. Elolvastam az ide vonatkozó cikkeket és Skori oldalát is. Ami nem teljesen tiszta, hogy lorylaci tápja rövidzár védett-e? Ahogy láttam, egyik cikkében(mini rezótáp és a stab rezó táp) sem használ kettéosztott rezonáns kondit + védődiódákat ami megfogná a kondi feszültségét. Van valami hátránya ennek a megoldásnak, csak elkerülte a figyelmem? Ahogy mondtam 20V-os feszültség kéne, itt már lehet hogy érdemes szinkron egyeniránytásban gondolkodni a 17 A-es áram miatt?
Olvasd el még egyszer a cikket, hiszen benne van, hogy az IRS2795x túláramvédelme (és így rövidzárvédelme) hogyan működik.
Szinkronegyenirányítást hagyd későbbre. Sokat javítana a hatásfokon valóban, de sokat drágítana és bonyolítana.
Attól nem halálozna el semmikééppen. Az 56k végig táplál. De a 300k csak induláskor táplál, utána a segédtáp veszi át a helyét.
10V elég kevés, mert közel van az IC kikapcsolásához, csökkentsd az 56k értékét (nagyobb teljesítményű ellenállás kell), vagy válasz modernebb FET-et kisebb gate töltéssel.
Azt tudom hogy 2V / 3V-nál nagyon Ugs esetén lekapcsol, de ahogy nekem lejött, ez inkább a tartós túlterhelés esetén véd, nem egy hirtelen rövidzárnál ( " A tápegység 500W terhelés esetén pár másodperc után lekapcsolt, mivel a védelem működésbe lépett. "). Azt a csúcs áramot ami egy rövidzárlatkor kialakul kibírja a FET amíg lekapcsol az IC? N87-es maggal 230 mT, 100 kHz-en jó irányadatok? Ránéznél kérlek a számolótáblámra hogy szerinted is működőképes-e?
Nem bírtam ki, bementem a céghez, kész az öcsipanel, holnap teszt(előtte kis pucolás), félig SMD:
Ct:470pF, Zener:ZY18, Bootstrap dióda:UF4007(lehet van itthon ES1J-m) Ellenállások saccográffal, ami volt a készletben kb. A hozzászólás módosítva: Feb 4, 2016
Ahogy felfut a priemren az áram annyira, hogy a 2V/3V meglegyen, legkapcsol.
Ez a felfutás pár periódusidő, annyit a FET elbír. Számolótáblára csak később tudok ránézni.
@lorylaci:
Ez az IRS27951 az IR21531 továbbfejlesztett változata elvileg. Jól sejtem, hogy ennek az IRS-nek visszacsatolás nélkül is működnie kéne, csak nem szabályoz? (csak softstart+Rt, mindenféle optós hókuszpókusz ki)
Nem Uds-t akartál írni?
Amúgy nálam folyamat tilt mostanában... ![]() @lorylaci: Vs, gnd lábakat hová érdemes huzalozni? (ld. korábbi nyákterv, ami ki lesz ma pucolva) -A pad-ekhez alulra, vagy a source-ra? -Vs-t gondolom a fetek közös pontjára minél rövidebben és a gate jeleket is rövid úton. A hozzászólás módosítva: Feb 5, 2016
Valóban elgépeltem, köszi. Bevallom őszintén, nem tudtam követni hogy Te milyen ICvel csinálod a vezérlést
Arra tippeltem volna, hogy IR21531-el, de abban meg nem látok ilyen túláram védelmet.Elkezdtem berajzolni a kapcsolást Altiumba, ha lesz paneltervem is, jelentkezek azzal is véleményezésre Abban is lorylaciét fogom szerintem "másolni" csak ugye nagyobb trafóval, szimpla szekunderrel és kicsit több primer elkóval (az a típusú amit ő használt szerintem kifutott típus a nagy pesti L betűs alkatrészboltban.)Régebbi hozzászólásomat már nem tudom módosítani? Át szerettem volna írni az Ugs-t Uds-re A hozzászólás módosítva: Feb 5, 2016
Maga az IC működik. Sőt az öcsipanel lényege, hogy rányomsz egy 12V tápot, sé külön be tudod mérni a panelt. Én is azt szoktam. Sőt, benyomom a szkópot single tirggerbe, rárakom a tápot, aztán a tárolóból előszedem és rázoomolok a hullámformára, végignézem a softstartot, hgoy rendben van -e.
Ráraksz egy potit az Rt lábra, és tekergeted, végigméred a frekiket. Szóval mindent meg tudsz nézni előtte. A gate kimenetekre rakhatsz kondiakt, így tudod szimulálni a FEteke is. Aztán ha az öcsipanalen minden rendben, akkor mehet be a főpanelbe. Aztán ha azzal nem működik, akkor ott a bibi.
Köszi! Kipróbálom.
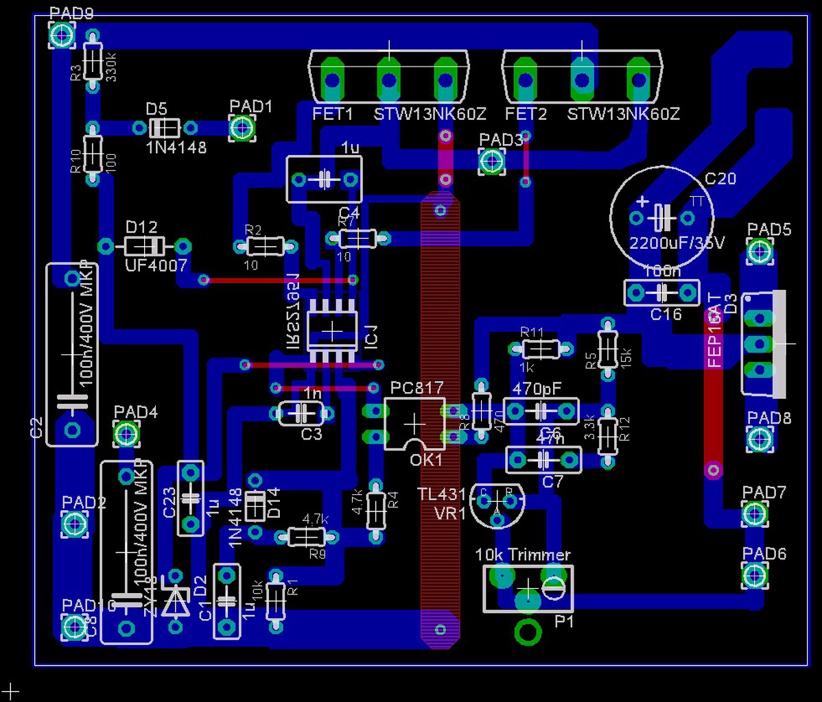
Itt tartok(kép), a vezetékek természetesen nem lesznek ennyire hosszúak. ![]() Az hogy lehet, hogy a kapcs.rajzodon 10 Ohm az Rg, a nyákterven meg 3R3? A hozzászólás módosítva: Feb 5, 2016
|
Bejelentkezés
Hirdetés |























