Fórum témák
» Több friss téma |
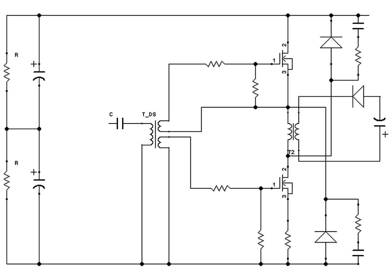
Csatlakoztatom a nyáktervet (felülnézet) és a kapcsolást. A méréseket külön végeztem, mármind, ráhelyezem a szondákat bekapcsolom, majd kikapcsolom az áramkört, áthelyezem a szondákat stb. A felső feten egy 100:1 szondát használtam.
A 3as képen 100:1 szonda a felső IGBT Source-an (a Gate-jén nem volt semmi), és a másik szonda 1:1 az alsó IGBT Gate-jén Az 1N4142 diódákkal sorosan nem tettem ellenállást, azokat áthídaltam, csak berajzoltam ha netán majd kellenek. P.S. Az egyes alkatrész értékei nem reálisak, kérem ne vegyétek őket jóhiszeműen. A hozzászólás módosítva: Feb 16, 2016
Szia.
A szórt induktivitás 16,7uH (fizikailag nekem 20uH re sikerült), teljes induktivitás 116,9uH, és a rezonáns kondi értéke 83nF (én 4*22nF használtam). LCM3 al mértem A rezonancia frekvencia névleges terhelésnél 135kHz. Minimális kapcsoló frekvencia 92kHz.
Szerintem, ez jó. ( némi félreértés után... ) Holnap leírom, hogy mit látsz. Ez még nem magyarázza meg a melegedést.
De korábban azt írtad, hogy a 3-as képen a két tranyó gate feszt lehet látni...most azt, hogy az alsó tranyó gate fesz, meg a felső tranyó emmittere. ( Ha IGBT, akkor nem source, meg drain van, hanem kollektor, meg emmitter ) Akkor most melyik?
Bocsi az ekezetekert, mobilrol irok.
Akkor pontositok. IGBT hasznaltam, es tevedtem mert colector es emitterjuk van az IGBT nek. A 3as kepben a 100:1 szonda a felso IGBT emittereben van, es az 1:1 szonda az also fet gate-jere van csatolva. A felhasznalt IGBT: STGW30NC60WD
Visszarajzoltam egy javítandó táp teljesítmény fokozatát (kapcs_tap.png). Az lenne kérdésem topológia szempontból ez egy u.n. "asymmetrical half bridge flyback" kapcsolás (Ez szerint)?
A másik kérdésem, a többi hasonló néven emlegetett kapcsolást pl itt miért hasonlít inkább egy félhidas rezonáns kapcsolásra ? A hozzászólás módosítva: Feb 16, 2016
Szia!
A kapcsolást kicsit nem értem; szinttolós,ellenütemű, fetmeghajtós IC után szintén szinttolós,stb. IC? Próbáltad IR2110 nélkül 10 Ohm-okkal hajtva? Akkor is melegszik? Elég lenne egy-egy komplementer emitterkövető a kimenetére az IRS-nek, gyorsabb lenne a fel/lefutás. 24 oldallal ez előtt foglalkoztam vele IR21531-el, ami majdnem ugyanez az IC(kimenet): Eredmények: MMBT , BCP páros (Qg=250-320nC fetet hajt) (Alkalmazni is fogom nemsokára az IRS-hez, csak most más projekt köt le.) Próbáld ki. A PNP kollektorokat közvetlen az IGBT emitterhez ill. az NPN-t a +Vcc-hez és bootstrap kondihoz kösd(kell a bootstrap áramkör az IRS-re). Bázisok összekötve->IC kimenet, emitterek összekötve-> gate-re. Egy próbát megér, lehet félrerakod az IR2110-eidet másra. A hozzászólás módosítva: Feb 17, 2016
A rajzod az, amit beírtál. A tekercsek menetiránya lenne még fontos bizonyos esetben, de az egyenirányítás módja miatt helyes a megállapítás.
A második kérdésednél ha jól megnézed, ott is csak 1 dióda van a szekunder oldalon és a menetirányt tekintve is flyback.
Köszi a megerősítést. Sajnos rájöttem még mindig nem értem
kérdezek:- A "half bridge converter" és a "asymmetrical half bridge flyback" között csupán a szekunder oldali kettős tekercs és dióda a különbség ezek szerint ? - milyen - légréses vagy légrés mentes - magot használnak az "asymmetrical half bridge flyback" esetén ? A hozzászólás módosítva: Feb 17, 2016
Ha nincs jelölve a menetirány és a szekunderben 1 tekercs van 1 diódával, mint nálad, elvileg flyback lehet.
Mivel nem szimmetrikus, légrés kell. Ha megfelelően jelöltek a tekercsek ( kezdet-vég ) és más a szekunder elrendezés, + szabadonfutó dióda, akkor lehetne forward. A te esetedben nincs ilyen.
Köszi, a forward az tiszta, kizárva. itt az zavart, hogy a tekercs egyik végpontján vannak a kapcsoló elemek, a másik fele pedig csak váltakozó áram szempontjából van hidegítve.
Kezdet vég megjelölésem nincs, max mérni lehetne szkóppal..
Sziasztok,
Nem tudom hogy jó topikban teszem e fel a kérdésem, ha nem igy lenne előre is elnézést kérek.. Nemrégiben javitott D-Link dub h4 hub tápjával kapcsolatban kérdeznék melynek tipusa JTA0302E-E. A táp lefüstölt, és az elektrolit kondenzátorok illetve egy 20V-os zener dióda után újra működik. Szerintem a feszültség is rendben van, mely 5.28V. A táp elvileg 2.5A-ig terhelhető, de nállam 2.1A-nal a feszültség leesik 4 V-ra. Nem tudom hogy ez mennyire normális, de hdd nem nagyon szereti.. Ezt a terhelést ellenállásokból raktam össze valójában valamivel kisseb terheléssel dolgozik normál körülmények között. Valójában ez egy Raspberry pi tápját képezi (0.4-0.5A), valamint egy USB wifi (0.5A), illetve egy USB hdd (0.5A) van rákötve.. Ilyenkor a feszültség a Hdd-n 4.7V körül van, melyel még müködik is.. de pl. ha pi elkezd másolni a hdd-ről hdd-ra (tehát nem halózaton keresztül, hanem nagysebességgel lokalban), akkor elég sürün elveszíti a hdd-t. A javitás előtt nem volt wifi modul benne, szóval nincs összehasonlitási alapom hogy akkor milyen volt, mert nem is mértem, csak egyszerüen használtam.. Ha valakinek van tapasztalata evvel a táppal, hub-al, vagy csak egyszerüen csak tanácsot tudna adni megköszönném. Csatoltam a táp kapcsolási rajzát is. A válaszokat előre is köszönöm.
Tehát: ha a 3-as ábrát nézed, akkor -1.25 us-nál vezet az alsó IGBT, a trafó árama már belefolyik a tranyóba. A tranyón 1...2V fesz van. A nulla pillanatban kikapcsol az alsó tranyó. Miután egy trafó van terhelésként rátéve, ráadásul jó nagy légréssel, így a mágnesezőárama is elég nagy. Hova folyik tovább ez az áram? Ami továbbra is az alsó tranyón akarna folyni, de az le van zárva. A tranyó meletti diódán nem folyhat, mert annak a katódján befelé nem folyik áram. A felső IGBT-n nem folyhat áram, mert csak a holtidő letelése után fog kinyitni. Emiatt az áram a felső IGBT-vel párhuzamos diódán fog folyni. Ez a dióda be van építve az IGBT-be. Ha erre folyik a trafó árama, akkor ez a dióda ki fog nyitni és az anódja kb. 1 V-tal magasabb potenciálon lesz, mint a tápfeszültség. Tehát, a két IGBT közös pontján 301 V lesz. Ez oka, hogy úgy látod, mintha nem lenne holtidő, vagy rámászott a felső, az alsóra. Tehát, a dióda vezet. Ez az állapot mindaddig fennmarad, amíg az áram iránya nyitva tartja ezt a diódát. Miután csak egy fojtó terheli a félhidat ( ugye, a mágnesező impedancia a trafó primer tekercse és légrés van benne, a szekunder oldal meg nincs megterhelve, ezért olyan, mintha egy fojtótekercs lenne a félhíd terhelése ), az áram háromszög alakú lesz, stacioner állapotban két érték között fog változni, mondjuk -I és +I között. Ez az áram gyakorlatilag teljesen meddőáram, ha nincs ohmos elenállása fojtónak, akkor nem fogyaszt hatásos teljesítményt, vagyis nem fog melegedni sem. Ekkor tulajdonképpen az történik, hogy a fojtó felvesz energiát a betápból, amit a következő félperiódusban vissza is táplál. Ezért ( is ) kell mindenképpen a betápra egy kondi, ami ezt az energiát fel tudja venni. ( Különben, a betápot valami graetz féle állítja elő a hálózatból és azon nem tud visszafelé folyni az áram )
Tehát, ha ez az áramkör rendesen működik, akkor a félhíd kimeneti feszültségében nem lesz olyan, hogy mondjuk nulla érték ( a rezgőköri kondik alkotta osztásponthoz képest ) , csak a betáp két értéke, meg az átmenetek, ami már sok egyéb dologtól függ. ( hardswitch, ZVS... ) Ha megfigyeled a 3-as ábrát ( vagy a szekunderfeszt ), akkor a félhíd kimeneti feszültségének mindkét félperiódusa egyforma hosszú ideig tart. ( Ha nem egyformák, akkor nagy baj lenne, mert ez azt jelentené, hogy a trafó ( vagy jelen esetben a fojtó ) nem egyformán lenne a két irányban mágnesezve ( feltéve, ha az osztáspont nem mászik el ). Ez azt jelkentené, hogy néhány periódus után valamelyik irányba betelítene, hiszen, az aszimmetria miatt nem tud a vas visszamágneseződni. Tehát, ez a része jól működik, jók az ábrák, legalábbis, a működőképesség az látszik. Melegedés. Számoljuk ki a 3-as ábra alapján, hogyha 117 uH körüi a trafó keresztági induktivitása, akkor mennyi áram folyik? A 3-as ábra alapján a félperióduidő kb. 3.6 us. Ez azt jelenti, hogy az áram a -I-ről a +I-ig fog nőni ez idő alatt. Vagyis, 2 x I lesz az összes áramváltozás. Ebből a -I-től a nulláig egy dióda vezet, nullától +I-ig pedig a dióda melletti tranyó fogja vezetni az áramot. Tehát, ennek a tranyónak az árama negyed periódusig tart és +I-ig nő fel. Az ezelőtti negyedperiódust az ebben a tranyóban levő dióda vezeti. I = U / L x dt, ahol U a betápfesz fele ( 150V ), L az induktivitás ( 117 uH ), dt a negyedperiódus ( 1.8 us ). Ez kb. 2,3 A-t jelent. Tehát, a dióda árama -2,3A-ről nő a nulláig, ott a dióda lezár és a már bekapcsolt tranyó veszi át az áramvezetést, ami 2,3 A csúcsértéket eredményez 1,8 us idő alatt. Miután IGBT-k vannak az áramkörben, ezeknek jóval nagyobb a feszültségesésük még ilyen kis áramoknál is, mint egy FET-nek. Nem nagyon találtam adatot ilyen kis áramoknál, de 1 V biztosan van. Az IGBT melletti dióda sem az igazi, jó nagy feszültség esik rajta. Ez persze azt jelenti, hogy ennyi meleg keletkezik, tehát nem véletlenül lesz 70 fokos a tranyó. Ez alapjában nem baj, csak már üresjárásban is kell rá hűtőborda. Ettől még lehet jó az elrendezés, csak az a kérdés, mire akarod használni. Ezekkel az értékekkel ( trafó induktivitások ), kW feletti táp sejlik nekem. Tehát, elvileg, ha ilyenre van szánva, akkor jó lesz. De azért a Lorylaci táblázatába betenném újra kiszámolni a dolgokat. Ha meg kisebb a táp, akkor ne IGBT-t használj, bár megvannak ennek is az előnyei.
Kondenzátorok mind lowESR kivitel és értékben is megfelelőek ? R2 értéke nem nyúlt meg ? A TL431-t próbáld még cserélni .
Katt nyagyon köszönöm fáradságodat, ezért a hosszú és érthető magyarázatért.
Lefordítva egy kissé konyha nyelvre, az volna egy részben a megoldás, hogy csökkentsem a holtidőt. Na de mennyire? Az AN-1160 alapján számoltam és valami nagyon nem volt jó Ipri(pk)=(n*Vout)/4Fmax*(Lr+Lm)=(1,67*100)/4*200kHz*(16.7+96,78)=0,0018A n=Vinmax/2*Vout=1,67 és ezekből kifolyólag kijött egy 6,8us holtidő, ami persze nem jó. Kisérleti úton valahogy nem lehet megállapítani. Jelenleg 650ns van, de 230ns ről indultam. A 230 ns holtidővel ha 1,5A, ha 6A húztam belőle, a feszultség 96V-97V maradt És a másik dolog, terhelés alatt is ugyanígy rámászik a jel eggyik a másikra, és a trafó is nagyon forrósodik. Ez a táp amint rátipeltél aktiv hangládának szükséges és kérek tőlle 2*50V-8A. Az erősítő pedig egy iraudamp7s hídba kapcsolva. Ujra köszönök minden segítséget. Üdv. Róbert
@lorylaci:
Ezekkel az értékekkel üresjárat 20,3V, 3A/20V, 6A/19,8V. Lehet ezen még javítani? (Crez: 22 vagy 33nF esetén is ugyanaz a helyzet.) EC35 mag majdnem fullra tekerve. (ne szidjátok a trafót, csak próba...) (Gate jel: 2us, 5V/DIV) A gate jelben nem látok törést, gondolom ZVS-ben megy. A hozzászólás módosítva: Feb 17, 2016
Igen a kondenzátorok low ESR kivitelek, és ugyanazok amik voltak is benne.. Az ellenállást nem mértem még de ha hazaérek megmérem
Lemaradt: Uds/Ugs 1-2us 5V 100V/DIV (3A-es terhelés)
A hozzászólás módosítva: Feb 18, 2016
Én a holtidőről szinte semmit nem írtam. Én csak a rámászásról írtam, hogy az egy teljesen természetes folyamat és így is kell lennie és a holtidőnek semmi köze hozzá.
Én úgy látom, hogy semmit nem értettél meg a leírtakból. Olvasd el még néhányszor, rajzold le, hogy mikor melyik alkatrész, hova vezeti az áramot, stb. Eddig pont olyan, mint egy hardswitch. Azt is leírtam, hogy mitől van a melegedés és hogy mit tehetsz ellene. Meg azt is leírtam, hogy olvasd el a Lacinak a cikkét. Sajnos, ezen kívül nem tudok tenni semmit.
Nehéz rajta javítani. Ez már szabályozóköri probléma, növelni kellene a rendszer nyílthurkú erősítését, akkor csökkenne a hiba. De jó ez így, inkább azt nézd meg, hogy milyen a tranziens viselkedés. Vagyis, üresjárásban rádobod a fél-, vagy egész terhelést és megnézed mennyi idő alatt áll be a végleges kimeneti feszültség. Ugyanez terhelés ledobásra. Előveszed a tárolós szkópot. Ehhez már az 1 MHz-es is jó. Vagy csinálsz egy tranyó+ négyszöggenerátor+ terhelés összeállítást, ami mondjuk 10 Hz-es frekvenciával kapcsolgatja rá a terhelést a tápra. Ekkor periódikus jelet fogsz látni a normál szkópon is. ( esetleg ne 50%-os kitöltésű jellel csináld, de erre majd rájössz )
Hogy van nálad megoldva visszacsatolás? Ellenállás, zéner, optocsatoló? Szerintem ez így is nagyon jó eredmény. Amit furcsállok, hogy Laci cikkében elég hamar elérte a minimális kapcsolófrekvenciát.
0W (1W) 36,0V 250kHz 150W 35,2V 125kHz 350W 35,0V 120kHz 400W 34,6V 120kHz Nekem kicsit fura, hogy fele terhelésen, már ki is merült a szabályozási tartomány. Nem volna értelme eltolni a működési tartományát lefelé, közelebb a rezonancia frekvenciához? pl 200-70kHz? Ha abból indulok ki, hogy egy átlagos önrezgő 60kHz körül megy. Mondjuk ez meg mag függő volna A hozzászólás módosítva: Feb 17, 2016
Dobjátok ki azt az IR-ICt.
Gate trafó - jeee. Nagyon jó hatásfokú tápot sikerült összetákolnunk. Köszönjük Skori, Bálint, és Máté. Bővebben: Link Nagyon stabillá tudtuk tenni, fantasztikusan viseli a terhelést, rezonál, önrezgő, nem áll le terheletlenül sem, és 400-500W terhelést is tartósan elvisel. Fentebb nem mertünk menni. Egyedül a kimeneti feszültség az ami talán széles határok között változik. Üresen megemelkedik 5V-ot a terhelt állapothoz képest. De az biztos normális, mert esik az NTC-n, és a betáp is lecsökken jó pár Voltot.
Idézet: „10 Hz-es frekvenciával kapcsolgatja rá a terhelést a tápra” Szia! Magyarra lefordítva kínozzam meg kicsit a tápot. ![]() Próbálgattam rátenni a terheléseket és gyorsan reagál(3us az optó, az IC gondolom gyorsabb). Ez a kapcsolás jó is lenne(6 összekötve),ami a képen van. Csak elő kell kotornom az IC-t vagy venni egyet, de ha más nem, marad a jó öreg két BJT+FET-es verzió.
Szia!
Dehogy dobjuk ki, ne már! ![]() Inkább meséld el mikor lesz cikked? (ezt kérdezném szenditől is...) Amúgy grat a táphoz, de egy önrezgő sose lesz olyan stabil kimeneti feszültségű, mint egy visszacsatolt, szabályozott táp. Én maradok a fetmeghajtós, szinttolós IC-knél, azt csak meg kell venni és beforrasztani(nem kell tekergetni) és korlátlan számban van. A hozzászólás módosítva: Feb 18, 2016
@katt:
Megtaláltam a rumliban!
Ezt kb. 4 éve mondom, csak mindig le lettem hurrogva hogy a trafó az sz.r, meg az IR így meg úgy, meg hogy egyszerűbb. A trafó valóban nem tökéletes, de egyszer kell megtekerni rendesen és utána örök életű. Nem fog elszállni a fettel, nem kezd el begerjedni a felső oldali meghajtás, meg nem akad ki valamelyik oldalra.
Amíg 2x300W körüli végfokokat kellett csinálnom, azokba mindbe önrezgő félhidakat tettem és bírták. Amikor meg már kevés lett akkor összedobtam a hidat kicsi szórással, és abban szabályozás nélkül sincsenek ilyen anomáliák. A tápfesz olyan +/-91,5V körül van, üresen a szekunder terhelése 1db 0,5W-os ellenállás áganként. Ha teljesen ki van hajtva a végfok akkor olyan +/-89V-ig leng le a fesz. ZVS nincs csak ZCS.
Azért kíváncsi lennék 47N60C3 feteket hogy hajt a Gate trafó 100kHz-en...
Lassan. De ez nem frekvenciafüggő.
A "főtrafót" is meg kell tekercselni, ahoz képest egy pici gyürüre feltekerni 2x13 menetet nem egy nagy ügy. TME-nél kapható, 13mm átmérőjű gyürüvasmagot pont itt a fórumban javasolt valaki. Vettem is egy marékkal (olcsóbb mint bármelyik IR), és teljesen jó ilyen 100W nagyságrendű tápokhoz (és ezzel már jól reprodukálható is, mert a vasmag tipusa, adatlapja ismert). Amiatt pedig, hogy alacsony terhelésnél lassúbb a meghajtás, a zavarsugárzása is kisebb lesz, és kevésbé emelkedik a kimenő fesz, mint egy visszacsatolás nélküli, IC-s meghajtás esetén.
Persze mindegyik megoldának vannak előnyei és hátrányai. Így nem lehet olyasmit kijelenteni, hogy ez, vagy a másik jobb, vagy rosszabb, mert ez attól függ mire kell, és milyen szempontok alapján döntünk.
Így van, lassabban mint az IC. Viszont ha olyankor éppen kicsi áram folyik, mert rezonáns tápról van szó, akkor ez nem olyan nagy probléma.
|
Bejelentkezés
Hirdetés |








kérdezek:














