Fórum témák
» Több friss téma |
Csak mindig hátramenni...
Szerintem a kesztyűtartó lesz a helye, ha kinyitom bekapcsol a belső világítása ez lesz a táp.
Egy golf 3 autó üzemanyagszint jelző részét szeretném modernizálni. A cél, hogy a digitális kijelzőn a kocsi a benne lévő üzemanyag mennyiségét, literben kifejezve mutassa. Amit megtudtam, hogy 300 és 50 ohm között mér a szonda és a tartály 55l ürtartalommal rendelkezik. Van erre valami kapcsolási rajz esetleg progam is?
Szia!. Programról nem tudok, de elég egyszerű lenne megépíteni egy kütyüt hozzá. A kérdés az, hogy hogyan szeretnéd megjeleníteni amit mérsz (pl. egy digitális kijelzőn vagy 7 szegmenses kijelzőn, stb.). Komplett megoldást keresel, vagy az is elég ha csak tanácsokat adunk...
Hello! "üzemanyag mennyiségét, literben kifejezve mutassa" Nos a gond itt kezdődik, mert a tartály szint magasságának csak közvetetten van kapcsolata a bent lévő üzemanyag mennyiséggel. Lévén hogy a tartály nem egy szabályos hasáb. Ezt csak úgy lehetne megközelíteni hogy kalibrálni kellene a mérést, és ez után a mért értéket táblázat alapján korrigálni a szinthez. De a jeladó sem egy precíziós akármi. Így a digitális mérésnek túlzott jelentősége nincs..
Literben a fogyasztást lehet(ne) mérni egy átfolyásmérővel (ami nem olcsó). De egyszer a tartály valódi űrtartalmát is meg kell határozni (ami általában 4-5 literrel nagyobb, mint mondják).
Anno a 110-es Skodámba tettem ilyet, felkészültem pontosan kimért feltöltött marmonkannákkal és vártam, hogy mikor áll meg. Természetesen ez a Lánchíd közepe táján a púpon történt...)
Sziasztok
Koszonom a segitseget es a hozzaszollasokat. A legjobb az lenne ha egy komplett dolgot kapnek amit mar csak meg kellene epiteni. Az hogy szegmenses vagy lcd tft kijelzo lenne mindegy. Gyakorlatilag max 2 szamjegyet kellene megjeleniteni. Az ellenallas mar ki van merve 300 es 50 ohm kozott vsn. Persze par liter hiba belefer de most meg tizeniterre se pontosan tudom megmondani...
Ilyen egyszerű 10 Led-es nem szimpatikus? Benzin
Bocs, rosszat linkeltem be. Talán most..
De ha ragaszkodsz a digitálishoz, esetleg ezt a bementi áramkört kissé módosítva és egy vásárolt kis 3 digites panelmérővel kiegészítve, viszonylag egyszerűen célba lehetne érni.
De hogy ne csak a levegőbe beszéljek.. A panelmérő-nek három vezetékesnek kell lenni.
A tizedespont nem jó helyen lesz, mert 0..5,50V-ig fog mérni ami 55,0 liter lesz majd. Várhatóan csak festve lehet áthelyezni a multiplex vezérlés miatt. (És ne kérdezd meg, hogy 5V-os stabilizátor jó-e bele, mert nem.)
Sziasztok.az elözö oldalon bemutatott ledes szint mérövel lenne egy kis problémám,ha bekapcsolom a füttömotort kettö leddel több világit mint kellene,ha lekapcsolom a füttömotort akkor normális szintet mutat,valaki esetleg tudna nekem segitteni mi is lenne a probléma azt nagyon megköszönném.
Hello! Valószínűleg a fűtőmotor árama megemeli a GND vezeték feszültségét. Az áramkör GND pontját a jeladótól hozd el, akkor erre nem lesz képes. Vagy keress másik GND (testelési) pontot a gépen.
A hozzászólás módosítva: Márc 14, 2016
Üdv Proli!
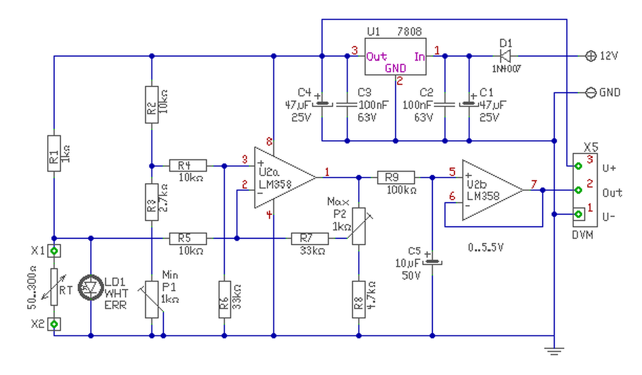
Mit kell változtatnom ( ellenállás értékek ) a fenti ( TankDigi-sch.png ) kapcsoláson, ha nekem a szintmérő 10 és 70 Ohm között változik ( 10 Ohm teli tartálynál, 70 Ohm üresnél ). A tartály térfogata kb.55 liter. A másik kérdésem: az LD1-nek van valami szerepe a kapcsolásban vagy el lehet hagyni? Előre is köszönöm a segítséget! Zsolt A hozzászólás módosítva: Aug 11, 2016
Hello!
R1 470ohm R2 6,8k R3 470ohm R4 és R5 9,1k R6 és R7 51k R8 3,3k R9 100k A Led jelzi, ha szakadt a tank áramköre, és limitálja a tanba jutó feszültséget, 3,2V-ra. De el is hagyható, bár nem tudom mi probléma van egy árva Led beépítésével..
Igazából nincs bajom a Led beépítésével, csak nem tudtam miért van ott.
Köszönöm a segítséget!
A Kia-ban az üzemanyagszint mérő kijelzése tartalékon mindig mind az öt oszlopot mutatja folyamatosan (nem csökken). Az egyik szervizben azt mondták, bonyolult a javítása, mert a hátsó ülést ki kell szerelni. A másikban azt mondták, ez nem hiba, ennek így kell működnie. Mi az igazság? Ki tudja megmondani.
Számomra az lenne a logikus, hogy az egyre rövidebb függőleges oszlopok mutassák, hogy mennyi üzemanyag van még a tartalék állásban. (Egyszer már gyalogolni kellett miatta a benzinkútig...) Köszönöm a választ és felvilágosítást.
Ha 12 percen belül nem kapunk választ a kérdésre, azért nem nyitunk új témát!
Elég egy helyen kérdezni. Egyrészt milyen KIA? Másrészt a kezelési utasítása mit ír erről?
Köszönöm, így fogok tenni (először használom a fórumot - nem ismertem a szabályokat).
Egy éves kia ceed, benzines. Ám kérdésem továbbra is elvi síkon mozog: Igaz-e, hogy nem kell kihunynia csökkenő sorrendben az öt oszlopnak - a tartalék állapotban? Vagy tényleg azért találták ki az öt egyre kisebb oszlopot, hogy mutassák a tankolás szükségességének sürgősségét? Köszönöm.
Sajnos nem találtam olyan használati utasítást, amiben az általad leírt öt oszlopot látnám. Amit találtam az egy hagyományos mutatós műszer tankolás jelző lámpával. Arról csak annyit ír, hogy ha az kigyullad hamarosan tankolni kell. Még csak kilométerben sem határozza meg körülbelül mikor.
Ha tudsz tegyél fel egy képet róla, vagy olvass utána a te használati utasításodban.
Hello,
Azóta sikerült vmit megtudnod a kolégától? Én is szeretnék építeni egy pont ilyet!! *_*
Próbálj az adatlapján szereplő email címre írni, mert több mint négy éve nem járt erre. Kicsi az esély rá, hogy pont mostanában fog.
üdv!
Találtam egy rendszert,ami üzemanyagszintet tud mérni motorokon a anélkül,hogy a tankot magát módosítani kéne egy szenzor elhelyezése érdekében, amiken gyárilag nincs ez megoldva! A gond az,hogy ezt egy holland ember találta ki, és sajnos semmilyen formában nem elérhető mostanság. Tudna nekem valaki segíteni egy ilyen rendszer elkészítésében? Alap információim vannak róla, illetve videó a beszerelésről és képek a szerkezetről, illetve leírás a működéséről. Videó a rendszerről!
Szia
Ezen megoldásba, a benzin súlyát mérik. A mérő cella MPX 2010 differenciál nyomás mérő, Amit itt találsz Ha jól számoltam akkor ezzel a cellával 1,4 m es benzin magasságot, tudsz mérni. Ha pontosan literre akarod alakítani akkor a benzin tankodnak, ugyan akkora méretűnek, kell lenni e. De ez csak álom ( váz belelóg a tank aljába, ülés felé, a magassága változik.) Ha ezt elfogadod akkor sima erősítő pl. ez ha nem akkor a erősítő kimenete tovább viszed egy A/D átalakítóra majd egy EPROMba elhelyezett korrekcíóval egy D/A átalakítóval mehet a kijelzőre. Ebben az esetbe a tank tartalmát 250.....255 részre tudod osztani ami 10 liter benzinnél 0,04l pontosságot kapsz. üdv.
Köszi a választ!
Kérdés: össze tudod ezt rakni nekem, hogy a lehető legpontosabb jelet tudja az órának/szintjelzőnek adni?? Illetve van ember,aki ezt megcsinálja nekem?
Szia
Nem benzintank, de egy fekvő hengeres tartály, szintkijelzését, csináltam márt. Azért írtam le. De én nem fogok, neki állni. (Jelen pillanatba, annak örülök, hogy a gép elé tudok ülni. NEM idő hiány miatt. ) Másik ehhez kell a benzintank, panelt gyártani, és a EPROM ot kítőlteni ( a tartályra is két napom rá ment mire 00 töl a FF ig beírtam. ) kíjezőt beállítani. Te se arra számolj, hogy egy hétvége alatt összerakod. De ha elkészült egy EPROM cserével, ami a adott tankhoz van méretezve, bárhova használható. üdv. A hozzászólás módosítva: Ápr 15, 2017
Én biztos nem rakom össze,nemhogy 1 hétvége alatt, 1 év alatt sem, mivel nullához konvergál a tudásom ezen a téren! Ezért kellene valaki, aki képes egy ilyen rendszert nekem a mocihoz-kijelzőhöz megcsinálni!
Annyira nem létfontosságú, de,ha akad valaki,aki képes rá, akkor mindenben igyekszem a segítségére lenni, illetve díjazni a befektetett energiát/időt. Mivel nagyon kelendő dologról van szó, lehetséges, hogy ha nem igényel már túl nagy módosítást más motorokhoz való beépítéséhez, akkor akár komolyabb pénzeket is lehetne vele keresni. Más országokban is sokan érdeklődtek már a fentebb említett rendszer után,csak sajnos,amint írtam, nem elérhető az illető!Köszi azért a választ! Ha, tudsz netán valakit,aki megoldhatná, ne tartsd magadban!
Biztos találsz majd olyan embert,aki megcsinálja,de eléggé sokáig fog tartani,amire jó lesz. Csináltam már én is mérőt,30m3-es tartályhoz,ami eléggé pontos,és jól mér. De nálad a legnagyobb gond a folyamatosan változó(hullámzó) üzemanyag mérése lesz,hogy pontos legyen,és ne ugráljon
.A beépíthetőség szempontjából nem lehet nagy gond,mert csak a benzincsőről kell leágazni,és egy táp kell neki,és valahová 1 kijelző.
Nem értek hozzá, ezért lehet butaság,de ez nem valahogy úgy mérné, hogy van ez a nyomásmérő szenzor, ami rá van kötve a benzincsapra, azt ha megnyitom, akkor az adott mennyiségű üzemanyagnak van egy súlya, amit az érzékel, illetve azt az kijelzőn látok,mint adott szint, s ahogy fogy az üzemanyag, s így csökken a súlya, változik a nyomás és vele együtt a kijelzőn a szint, csak ugye ehhez kellene vmi "agy", ami tudja,hogy adott nyomás mennyi üzemanyagnak felel meg, illetve,hogy a kijelző tudja,hogy az adott esetben milyen szintet kell jeleznie...
Nagyjából igen,de mint írtam itt az üzemanyag mozgásából nehéz a pontos érték kihozása,mert a hullámzással változik a nyomás folyamatosan. A beállítás,hogy pontosan mérje a szintet,az hamar beállítható,kalibrálható,csak a mozgást kell "kiátlagolni",és akkor jó lesz. Bár annyira nem ismerem a tankok belső felépítését,lehet,hogy van benne hullámtörő,vagyis nem ártana bele
. |
Bejelentkezés
Hirdetés |






Ha tudsz tegyél fel egy képet róla, vagy olvass utána a te használati utasításodban.
Én is szeretnék építeni egy pont ilyet!! *_*




Illetve van ember,aki ezt megcsinálja nekem?
