Fórum témák
» Több friss téma |
Egy pillanatra beköltözött az élet a tápomba ETD49 maggal: 35/4/5/5 menet, 1150/138uH.
Itt van két rövid videó, az egyik labortápos: Bővebben: Link1 Bővebben: Link2 Csak úgy "hűbele Balázs" módra, ahogy szoktam. ![]() Mellékletben csatolom a próbanyáktervet és a rajzot. AN-1160 ajánlás másolata. FIGYELEM! Senki ne építse így meg, mert nincs meg a 7mm! Negatív véleményeket elfogadok. A hozzászólás módosítva: Feb 26, 2016
A videókat nem tudom megnézni, itt kicsi a sávszélesség. A nyákterv a korábbiaknál jobb, de az a 220nF/400V rossz helyen van, így semmit sem ér.
Melyik kondi? Az elkóra rakott, vagy a D-S-re?
Vidin annyi van, hogy fél másodpercig van Gate jel és kimeneti fesz.
A D osztályú erősítő ritka kivételektől eltekintve keménykapcsoló, és ott számít a dióda töltése. Csakhogy, és rezonáns tápról írtam, ezt:
Idézet: „Rezonáns tápban a FET body dióda trr-je nem sokat számít.” És még azt is hozzáteszem, hogy ha a ZVS mód jól van beálítva, akkor ki sem kell nyitnia a diódának. Szerintem amít írtál az a gondolatmenet nem helytálló. Ha megfordul az áramirány, (azaz a FETből kifelé folyik az áram) akkor a nyitott feten is fog esni feszültség, és a body dióda lezár a töltését pedig a terhelő áram fogja "kihúzni". Ez csak akkor nem történne meg, ha a periódusidő összemérhető lenne dióda kiüritési idejével. Ennyire pedig azért még egy régi FET sem rossz. De mint írtam jól beállított ZVS esetén ki sem kell nyitnia a diódának, vagy határeset van, de akkor meg kevés töltést fog csak tárolni. A gond kapacitív terhelés esetén lenne - de az rezonáns táp esetén nem fordulhat elő - csak ha rosszul van megtervezve. A D osztályt kár belekeverni, ott pl. bizonyos esetekben lehet akár kapacitív is a terhelés, és zömében keménykapcsolással megy.
IRF 740es FETekkel hajtom meg. Az IC meghajtása külön tápról megy, kiiktattam a nyákon lévőt (sokkal jobban szeretem a stabkocka megoldást). Egyedül a védelmet hiányolom belőle, mert amint kap egy nagyobb impulzust elszállnak a FETek illetve az IC is. Ennek ellenére sehol semmi melegedés kb 200-250W teljesitmény leadása során. Amint lesz időm építek egy komolyabb konstrukciót. Egyetem mellett még ennek is örültem, hogy meg lett.
A gate dióda az nem kell bele. Nekem nincs benne és még a mai napig megy gond nélkül, 1µF van a felső fet meghajtón.
Ennek pedig menni-e kell. Lehet a nagyon gyors lezárás teszi tönkre a fetet. Próbál ki dióda nélkül.
Nem tudom mennyiért veszed a feteket, de durrogtatni tudok küldeni egy marékkal, szerintem olcsóbban. Minden paraméterében jobb mint az STP, kivéve a gate töltését mert az 3x akkora.
Értem, tehát stabilizált az ícé tápja, akkor ez a lehetőség kizárva.
Viszont nem javaslom hogy ezzel a nyákkal tovább kisérletezz, több komoly baki van rajta. Az alsó meghajtásban igen nagy a hurok, jelentős lehet a nyákpálya induktivitása és a félhíd is a gate ellenállás alatt van elvezetve. Az ícé com-ja rövid úton menjen az alsó fet S-re, a vs szintén röviden a felső fet S-re, stb... Kialakíthatnál kettős rezonáns-kondis megoldást is védődiódákkal. Trafónak mekkora a szórása?
Tárolós szkóp híján megnöveltem a szoftstart kondit +500µF-ra.
Eredmény: youtube vidi A Gate jel nem egy álom... Lehet ez gond?
Lecsökkentettem az indító frekit, szerintem tűrhető.
5V, 2us/DIV:
Egy kérdés a hozzá értőkhöz:
Így az IC működőképes, vagy lehet részlegesen halott? Videó: Ugs tesztek
Megnéztem az RDson mérésed. Az nem zavar, hogy beleméred a kábeled soros ellenállását is, ami vagy 1méter? Ha leolvasod a labortápon a feszültséget 1A-nál, az nem azt jelenti, hogy annyi feszültség van a FET S és D kivezetése között, hanem azt jelenti, hogy ott van 1.17V, ahova a panelműszert csatlakoztattad. Ez pedig a labortápon belül van, még a banáncsatlakozók előtt. Az összeállítás jó, de fogj egy multimétert, és a FET-re akaszd rá, közvetlenül oda, ahonnan kijön a fekete tokból a láb. Így a lábak ellenállását sem méred bele, és ezt tartalmazzák az adatlapok is.
Gondolkoztam, megválaszolom;
Lehet részlegesen halott, van is egy ilyen IR2153-am, a felső oldal nem működik, az alsón ott figyelnek a négyszögek...
Mértem úgy is. Minimális az eltérés...
1m kábelen eső feszültség 1V-os tartományban 1A-nél nem minimális. Csak a banándugók ellenállása 0.1ohm, a krokodilcsipeszé úgyszintén. A kábeled sem alkar vastagságú. Ha készítesz egy videót, ahol multival megméred a FET lábain a feszültséget, közvetlen a toknál, és a labortápodnál is a banánhüvelyeknél (ugyanazzal a multival), és tényleg minimális a különbség, akkor elhiszem neked.
Valóban van eltérés. Nem minimális, de nem is olyan drasztikus.
Mindjárt megy a videó(2-3 perc). Íme: Rdson teszt2 A hozzászólás módosítva: Feb 26, 2016
Most én látok rosszul, vagy mit mértél? Azért nem ártana rajta hagyni a nyitófeszt is, nemcsak feltölteni..
A hozzászólás módosítva: Feb 26, 2016
Uds feszültséget ill. tápegység kimeneti feszt.
Igaza volt Kovidivinek... Rövid idejű mérésre elég 1 másodpercig hozzáérinteni, nem sül ki a G-S. A hozzászólás módosítva: Feb 26, 2016
Oké.. azért én rajt szoktam hagyni az Ugs-t.... hiába kondi a g-s..
Magától értetődik. A hozzászólás módosítva: Feb 26, 2016
Nem bíznék a labortápod panelmérőjében, elég csalóka, vagy rossz helyre csatlakozik (kb. 0.15V hiba). 0.9ohm már az adatlapot igazolja.
A multid legyen 2V-os állásban, ne 20V-osban. Úgy.kapod.a legnagyobb pontosságot. A gate fesz. lehet 15V is, akkor még kisebb lesz az RDson. Az 1A-t is megkérdőjelezném, ha már feszültséget sem tud a panelműszer pontosan mérni. A lényeg, ha valamit le akarsz mérni, akkor pontosan, precízen, átgondoltan kell tesztelni, egyébként csak saccolásról beszélhetünk. A hozzászólás módosítva: Feb 26, 2016
Nem is aranyárban adták a műszert.
Hobbi célra jó
Nincs gond a panelműszerrel, de ilyen precíz mérésekre multit használj.
Legközelebb úgy lesz.
Van nekem egy kisméretű olyan tápom, ami halogén izzónak (spotlámpa) adna 12 V-ot. Csak jelenleg egy kissé beteg.
Amúgy ha jó lenne, elvileg 12 V-ot ad le és max 4,9 A-t - legalábbis ez van ráírva. Most méregettem végig benne az alkatrészeket, de sajna van benne olyan ellenállás, ami úgy néz ki, hogy simán szakadt - azaz - ellenállása végtelen. Minden bizonnyal ez miatt van, hogy nem megy. De az alkatrészeit nem tudom beazonosítani. Ilyenkor mit lehetne tenni? A tipusa XS-ET60D... Többet nem tudok róla. Csupán az van ráírva - Electronic transformer for LV-halogen lamps dimmable with L/V Dimmers. Hol lehetne ennek a kapcsolási rajzáról valamit megtudni? Gondolom a gyártója nem teszi fel a netre. Hasonlóan néz ki az áramkör, mint az energia-takarékos lámpák eletktronikája, ámde kissé mégis eltér, mert ez egyből 12V váltóáramot ad ki ....
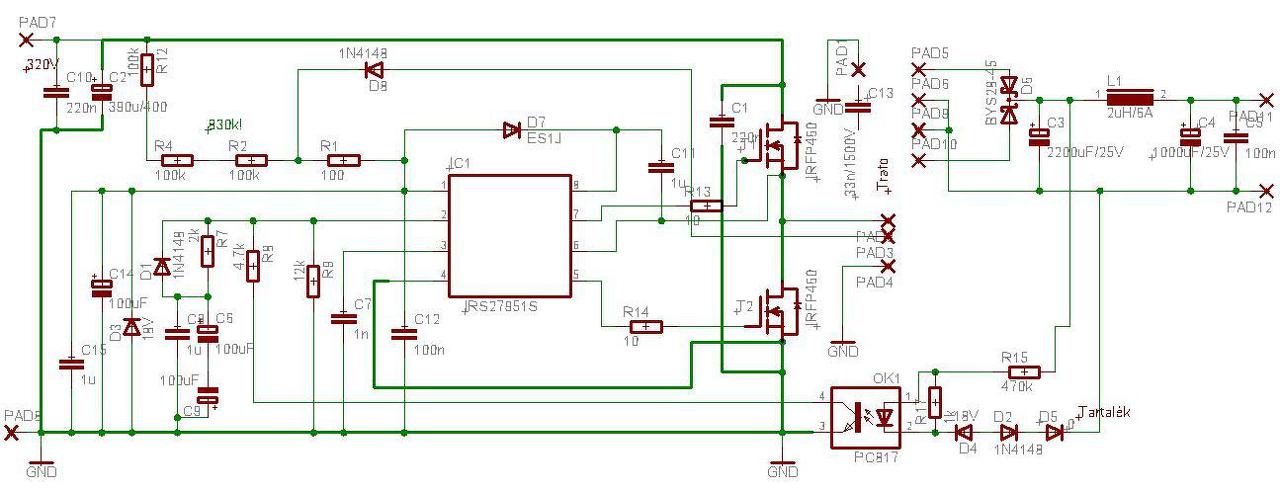
A kapcsolási rajzon elírtam R15-öt az optónál!
Nem 470k, hanem simán 470 Ohm. Bocsi.
Fetek nem durrognak, csak az IC "némul el" egy idő után. Úgy kezdi, hogy tilt.
Kis csatorna ellenállású, nagy gate töltésű fetjeim nekem is vannak, gondolkoztam is hogy berakom, megpatkolva az IC-t MMBT-kkel. ![]() Na de 100W-ra? Mennie kéne IRFP460-akkal,lementem frekivel, ment is, sőt 0.9 Ohmos STH8NA60FI fettel is ment szépen, egyedül a 3 Ohmos IRF820-al nem akart indulni(nem csoda). A hozzászólás módosítva: Feb 27, 2016
100W-ra általában UC38xx-et használnak 1db fettel flyback-ben. A 460-nak nagyon nagy gate töltése van. Nekem STW20-am van ilyen célokra, az 10A-en 0,23 ohm, meg 80nC nem 200nC mint a 460. Meg 2SK2837-et szoktam, de abból már nem sok van.
Még az 1T forward-al is jobban járnál szerintem 100W-ra, ahhoz is elég 1 FET meg az UC, meg egy PC trafó. Mondjuk nem pfm hanem pwm.
Flyback-ben már meg van oldva spéci IC-vel.
![]() Most ez jön...ment a TME rendelés.(11db) Igazából az STH8NA60FI-vel kell menjen(ment is), Qg=58-85nC. Az IRFP460-akat az Rdson miatt raktam csak be, mert tiltogat. Jövő héten többet tudok...
Bontottam egy 494-et, kivettem az ebay-est a foglalatból és belenyomtam ezt. A videón nem nagyon olvasható a szkóp frekimérője, de még 570kHz-en is megy, és nincs félrebillent kimenet a túltekert frekinél sem, meg a visszatekert kitöltésnél sem. Ha leáll, akkor mindkét kimenet leáll. Valahogy így kellene a másiknak is működni, persze nem fog mert gagyi.
|
Bejelentkezés
Hirdetés |












