Fórum témák
» Több friss téma |
Fórum » NYÁK terv ellenőrzése
Na, módosítottad a hozzászólásod közben én válaszoltam!
Az előzmény pontosan:előzmény A töltés része még nem kiforrt (kiszámolt), csak mint lehetőség szerepel egyenlőre!
Ilyen alkatrészeket szeretnék. Ezek csak a hatosban vannak?
Szia Tudja az 5-ös is..
Akkor csak én nem tudom előszedni belőle!Nem segítenél? Jól látom, hogy ez az én kapcsolásom panel rajza?
A hozzászólás módosítva: Márc 3, 2016
Igen az 5 lépés sikerült, de nem tudom pl. az ellenállás közepére tenni, mert vagy a felső, vagy az alsó vonalára teszi.
Új kép
Ezen állíts..
Köszönöm a segítséget, működik! Lehetek kíváncsi? Jól látom , hogy amit képen megosztottál az is egy keverő rajz? Nagyon tetszik a panel elrendezése.
A hozzászólás módosítva: Márc 3, 2016
Azon a képen balról a te káoszod uralkodik jobbról pedig az enyém. Csak egy példát szerettem volna mutatni, hogy hogy is kellene kinéznie nagyjából, természetesen ez csak egy 10 perces összecsapás, és ezen is lehet javítani, sőt kell is..
Köszönöm a gondolatébresztést, de kérlek vedd figyelembe, hogy életem első panel terve.
A hozzászólás módosítva: Márc 3, 2016
Ilyen lett alkatrész számokkal. Észre vettem, hogy az előző panelon nem volt rajt a C7-es kondi. Most azt is bele terveztem.
Sziasztok.
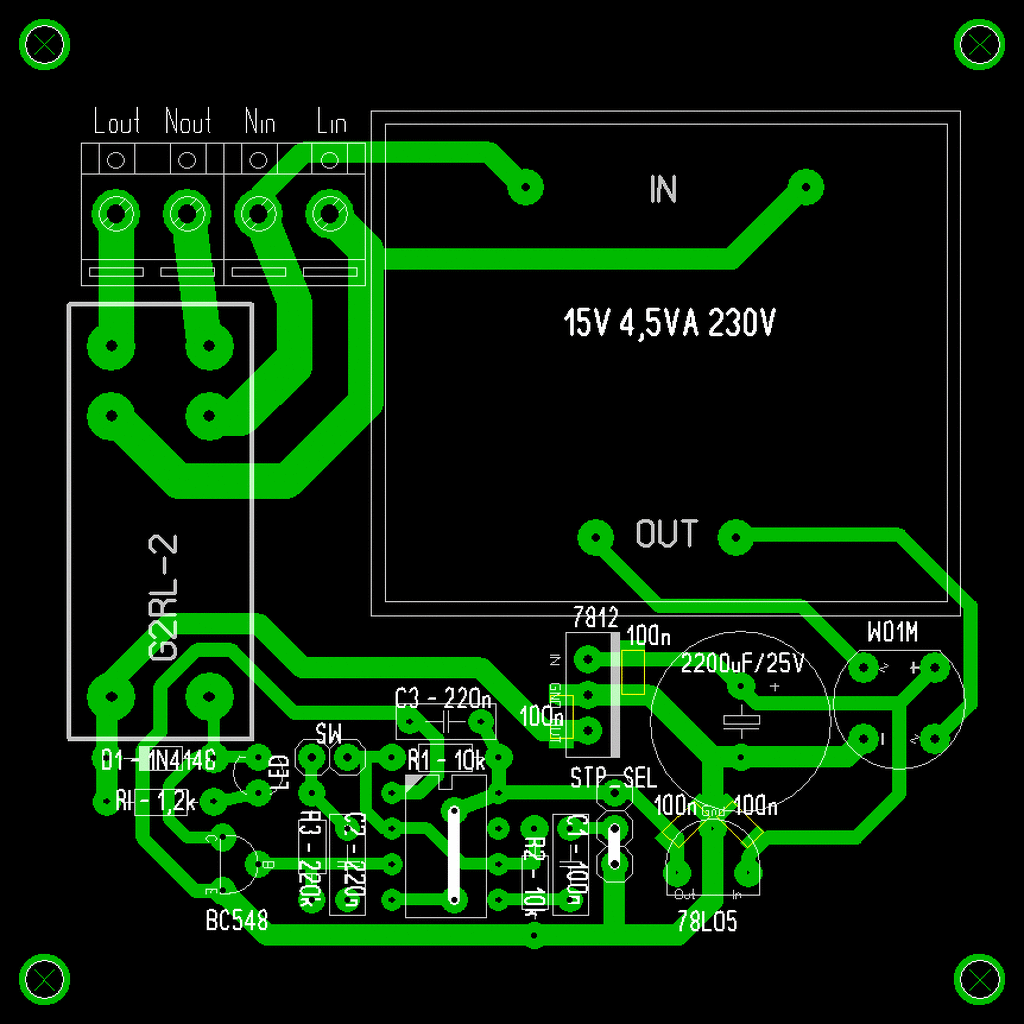
Ismét készitettem egy panel tervet. Ezen kapcsolás alapján készült, kiegészitettem egy tranzisztorral, illetve egy 5V-os stabilizátorral. Rá tudnátok nézni?
C2 egyik lába nincs bekötve.
Az 5V-os táp felesleges, az 555 mehet 12V-ról. A tranzisztor felesleges (és rossz a bekötése is).
Az 5V-os stab azért van benn, hogy még véletlenül se gerjedjen be az IC, igy azt benn hagynám, ha maradhat. Az a 100mA amit az IC tud, elméletileg elég ahhoz, hogy üzemeljen az IC és a tranzisztor. A C2-es kondi lábát javitottam. A tranzisztor miért nincs jó helyre kötve? A bázis a timer kimenetére, az emitter a GND-re a colletor pedig relé és a LED GND-jét szolgáltatja.
Közben megint a lábkiosztáson csusztam el. Meg van a hiba a tranzisztornál, és javitom is.
Az 555 nem gerjed be, honnan van ilyen információd?
A tranzisztor bázisát soros ellenállással köthetnéd az 555 kimenetére, mert korlátozni kell az áramot.
Egy idősödő rádio-technikustól hallottam, hogy begerjedhet, és ő javasolta hogy rakjam külön feszre az IC-t és a relét. A korlátozó ellenállásnák jó az 5,6k?
Szia!
C3 szerintem elkó csak hibás a rajz.
Üdv!
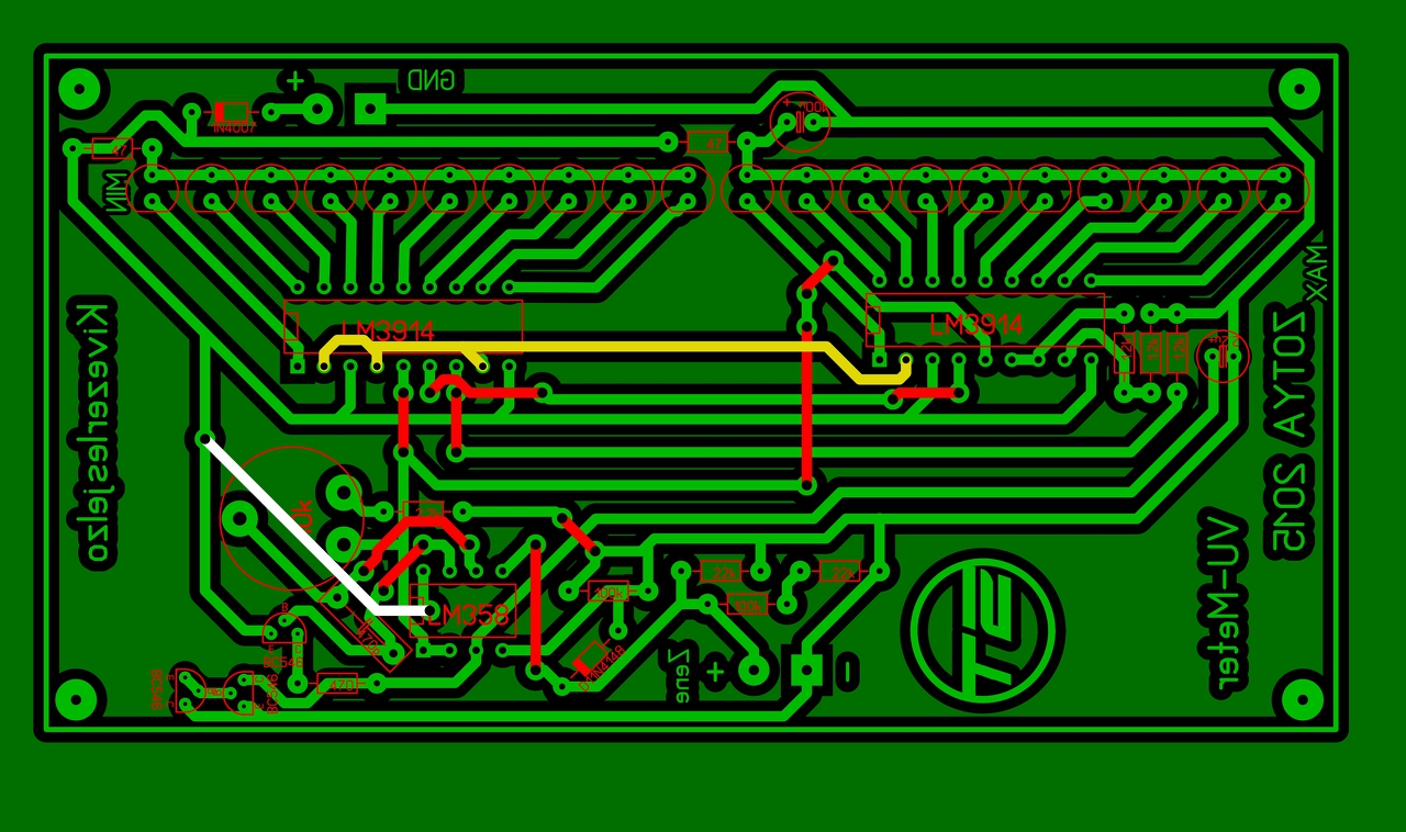
Készítettem egy kivezérlés jelzőt, de valamiért nem működik. A NYÁK-ot én terveztem, viszont nem találok rajta hibát. Felteszem ide, hátha van valakinek ideje-kedve átnézni! Előre is köszönöm! A hozzászólás módosítva: Márc 5, 2016
Helló!
Csak úgy belenéztem kíváncsiságból, és találtam egy hibát! A sárgával kiemelt részt a GND-re kell kötni.
A tranzisztorok beültetése a lábkiosztás szerint amely nálad balról-jobbra : E-B-C, a helyes sorrend pedig az adatlapok szerin jobbról-balra : E-B-C.
Az R4 100k nem jut el Q2, Q3 bázisra.
Köszönöm! Holnap javítom a hibákat!
Hello! Ezen azért lenne még mit rendezgetni. De a tápszűrő 100µF sem jó helyen van. (Ráadásul ott, még a Led-eknél is útban lehet ez a "torony".)
Szia Kokozo! Használhatom a te tervedet alapnak, kiegészítve a hiányzó alkatrészekkel? Sajnos nekem nem jutott eszembe, hogy felcseréljem a műveleti erősítőket a torkon belül, a könnyebb elrendezés végett. Ragaszkodtam az eredeti kapcsolási rajzhoz.
Köszönöm, ha megcsináltam megosztom ellenőrzésre.
Itt van a keverő nyák terve Kokozo hathatós segítségével. Megnézné valaki, hogy minden rendben van.
|
Bejelentkezés
Hirdetés |







Ezen állíts.. 





