Fórum témák

» Több friss téma
Fórum » Erősítő mindig és mindig
Mielőtt kérdezel, a következő két dolgot ellenőrizd! I. A helyes tápfeszültségek megléte. II. A kimeneten van-e egyenfeszültség. Élesztés.
Lapozás: OK   1827 / 2570
(#) tomi1990120 válasza steelbird hozzászólására (») Márc 8, 2016 /
 
Koszi a segitseget holnap megprobalom aztan irok mi lett
(#) tothbela válasza tomi1990120 hozzászólására (») Márc 9, 2016 /
 
Szia. Ebben a kapcsolásban 3 bázis -emitter átmenet hőfokfüggését kell kompenzálni a T5-tel. Tehát az a legjobb, ha mind a T5, T8, T9, T10 közös hűtőre kerül. Persze valószínűleg a T11 is ott lesz, de annak a hőfoka már kevésbé szól bele a nyugalmi áramba.
(#) tomi1990120 válasza tothbela hozzászólására (») Márc 9, 2016 /
 
Ertem koszi
(#) MikulaSan hozzászólása Márc 9, 2016 /
 
Hello Kedves felhasználók. Fel cserélhető e a tda 2005 a 2004 el? Sajnos nem tudom megnézni mert így is telefonról írok. Tudnátok nekem segíteni?
(#) Tetye válasza MikulaSan hozzászólására (») Márc 9, 2016 / 1
 
Lábkiosztás egyezik, fesz., egyezik.
Még az adatlapi tipikus áramkör is ugyan az.
Elvileg cserélhető.
(#) MikulaSan válasza Tetye hozzászólására (») Márc 9, 2016 /
 
Köszönöm szépen
(#) Gyozo92 válasza Tiggey hozzászólására (») Márc 9, 2016 /
 
Szia! Sikerült már összeraknod az ágotát? Én ma megmértem, hogy mennyire melegszik a gyári bordával. Műhelyben a hőmérséklet 16 fok. A bordára ragasztottam a szenzort, bevezettem a hűtőnyíláson. 70 fokig sikerült feltornásznom, némi halláskárosulás árán. Szerintem ez sok, főleg, hogy nyáron nem 16 fokban megy... Felcsavaroztam az aljára, minden második fet alá, TO220 tokhoz való kicsi, 50 forintos bordát, tehát összesen 8 db-ot, mert ennyit találtam. Az eredmény nem is rossz, 65 foknál feljebb nem melegedett. Megpróbálok majd mindegyik alá tenni.

Szerintetek meddig szabadna hagyni egy végfokot melegedni?
(#) rockerjimmy hozzászólása Márc 10, 2016 /
 
Sziasztok!
Egy kis segítségre lenne szükségem!
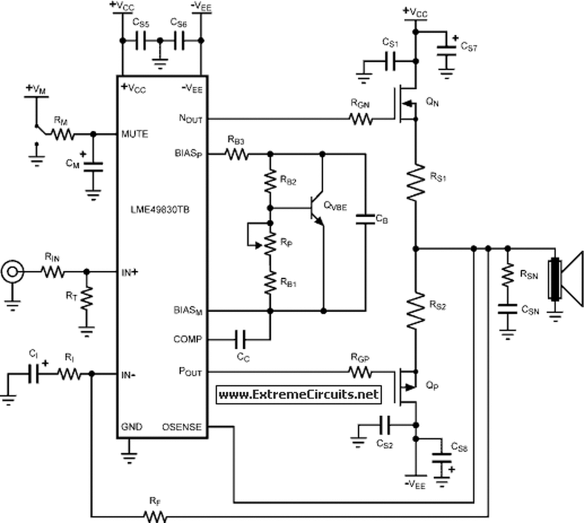
Van egy megépített mosfet drivos erősítőm, ami lme49830 és 2sk135 2sj50 párost tartalmaz...
2x40 volt a jelenlegi tápom, de került hozzám még 8db fet páros és ha ezeket még beépíteném plusz 0,22-es ellenállásokkal akkor mekkora tápfeszkelle nekem?
Az világos, hogy 100mA kell fetenként nyugalmi áram, de konkrét infót a tápfeszről nem találok...
(#) reloop válasza rockerjimmy hozzászólására (») Márc 10, 2016 / 1
 
Szia! Akár ±80V tápfeszültséget is megengednek a félvezetők. Azzal kell kalkulálnod, hogy minden egyes párral kapacitív terhelést kötsz a driver kimenetére és rontod az áramkör tranziens viselkedését. A füled érzékenységén és az elvárásaidon múlik meddig lehet ezzel elmenni.
(#) rockerjimmy válasza rockerjimmy hozzászólására (») Márc 10, 2016 /
 
Azt elfeljtettem, hogy jelenleg 100 watto tud az erősítő 4 ohmon és a cél legalább 200, de inkább 300 watt lenne az elvárás.
(#) rockerjimmy válasza reloop hozzászólására (») Márc 10, 2016 /
 
És ha mindegyik fet pár kapna még mosfet drive-ot?
A teljesítmény növelést úgy szeretném elérni, hogy ne romoljon a hangja...
A hozzászólás módosítva: Márc 10, 2016
(#) steelbird válasza rockerjimmy hozzászólására (») Márc 10, 2016 /
 
Ugyanott leszel, a MOSFET -eknek nagy a bemeneti kapacitása. Ráadásul csökkented a kivezérelhetőséget.
A hozzászólás módosítva: Márc 10, 2016
(#) rockerjimmy válasza steelbird hozzászólására (») Márc 10, 2016 /
 
Arra gondoltam, hogy külön építenék még 6 panelt táp közös lenne a bemenet is és így elvileg maradhatna a minősége is...
Jól gondolom, hogy ez korrekt megoldás lenne?
(#) steelbird válasza rockerjimmy hozzászólására (») Márc 10, 2016 /
 
A kimeneteket nem lehet direktben párhuzamosítani.
(#) rockerjimmy válasza steelbird hozzászólására (») Márc 10, 2016 /
 
Tudom!
Minden panel végén lenne ezért jó minőségű ellenállás és úgy párhuzamosítanám!
(#) reloop válasza rockerjimmy hozzászólására (») Márc 10, 2016 /
 
Javaslom építsd meg és hallgasd meg először! Lehet, egy 300W terhelhetőségű hangsugárzó minőségbeni korlátai miatt nem is észleled a kisebb hibákat.
(#) steelbird válasza reloop hozzászólására (») Márc 10, 2016 /
 
Szia!
8-9 db fet páros már sok lesz, nem? Az ic kimenő árama 50mA körül van max.
A fetek G-S kapacitása 6..400pf, max. 2 pár végfet mehet rá elfogadható minőség mellett szerintem.
(#) rockerjimmy válasza steelbird hozzászólására (») Márc 10, 2016 /
 
Oldalanként össze 6db fet lenne azaz 3 pár!
(#) steelbird válasza rockerjimmy hozzászólására (») Márc 10, 2016 /
 
Hát... ez csak akkor derül ki, ha megépíted. Ha nem vagy "vájtfülű", akkor nem fogod észrevenni a különbséget.
(#) rockerjimmy válasza steelbird hozzászólására (») Márc 10, 2016 /
 
De nagyon is hallom a különbségeket épp ezért nem akarom, hogy rontson a hangon, akkor inkább marad 100 wattos!
(#) reloop válasza steelbird hozzászólására (») Márc 10, 2016 /
 
Szia! Egyetértek, de lehet megadja helyettünk a választ a kollégának, hogy egyszerűen oszcillálni kezd több végtranzisztorral.
(#) rockerjimmy válasza reloop hozzászólására (») Márc 10, 2016 /
 
Azt nem értem akkor, hogy csinálnak ezzel az ic-vel 400 wattos végeket?
(#) reloop válasza rockerjimmy hozzászólására (») Márc 10, 2016 /
 
Nézd, adsz neki külön gate-levezetőt és source ellenállást, bekötöd a lehető legrövidebb vezetékkel és áramkorlátos tápról belehallgatsz.
(#) reloop válasza rockerjimmy hozzászólására (») Márc 10, 2016 /
 
Ilyet találtam. A bemenetre aluláteresztőt kell kötni, mely határolja a jelmeredekséget.
(#) rockerjimmy válasza reloop hozzászólására (») Márc 10, 2016 /
 
Az áram korlátos táp miért szükséges?
(#) reloop válasza rockerjimmy hozzászólására (») Márc 10, 2016 /
 
Egyrészt bármit is szerelünk egy végerősítőn alapból használatos: Bővebben: Link, másrészt: a légszereléses bővítés és a plusz FET fázistolása oszcillációt (gerjedést) válthat ki.
(#) rockerjimmy válasza reloop hozzászólására (») Márc 10, 2016 /
 
Értem.
Akkor még az is probléma lehet, hogy a fetek kivannak vezetékelve...
Teszek egy próbát az ajánlasod alapján és ha működik, nem hallok drasztikus romlást akkor meg lesz 3x va a fet ha pedig bármiféle anomália keletkezne akkor nem bonyolítom a dolgot tovább, marad a 100 watt.
(#) reloop válasza rockerjimmy hozzászólására (») Márc 10, 2016 /
 
Korrekt
(#) rockerjimmy válasza reloop hozzászólására (») Márc 10, 2016 /
 
Azt elfelejtettem, hogy ha minden okés 40 voltos táppal akkor mekkora kell a 300 watthoz?
(#) reloop válasza rockerjimmy hozzászólására (») Márc 10, 2016 /
 
Eltekintenék a levezetéstől, a 4Ω/300W ennél a topológiánál ±65V-ot igényel.
A hozzászólás módosítva: Márc 10, 2016
Következő: »»   1827 / 2570
Bejelentkezés

Belépés

Hirdetés
XDT.hu
Az oldalon sütiket használunk a helyes működéshez. Bővebb információt az adatvédelmi szabályzatban olvashatsz. Megértettem