Fórum témák
» Több friss téma |
Ezeket olvastam. Az IC lábán megvannak a jelalakok. Az alkatrészek értékei jók, és polaritáshelyesen vannak beültetve. A PDF-ben szereplő egyenfeszültség értékek is megvannak. Mit nézzek még meg akkor?
Kövesd végig a jel útját. Egyszercsak valahol elromlik, ha az IC lábain még jó.
Azt írtad, hogy az ic. lábain már nem jók "pocsék" a jelalakok. Tápfeszültség, és szűrése jó-e. Frekvencia mennyi? P1, P2, P3, P4, P5 potik állítás mit okoz, leírásában szerepel. P2 egy frekvencia dekádot hangol-e,(P1-el kicsit szabályozható).
Holnap készítek egy videót. Ott mindent bemutatok majd!
A tápfesz 12V, és labortápról megy. A hozzászólás módosítva: Dec 9, 2015
A labortápon mennyire egyenes a DC táp?
Szkóppal azt nézted már ?
Az rendben van, néztem.
(Alkoto féle 30V 3A)
Na nézegettem egy kicsit.
A potméter utáni 680nF-os kondi után torzul a jel. Amíg át nem ér rajta, addig semmi gond. (csak a nészög csúnya egy kicsit) Ezt hogyan orvosolhatnám? Ez normális? A másik, hogy a kimeneten még mindig alacsony az amplitúdó, (2V körül) Ha egyen feljebb tekerem a kapcsolót, úgy meg már pár 100mV. A nézelődés közben arra jutottam, hogy a 4,7K és 220K ellenállás után már kb az a fesz van ott mint ami a kimeneten. Mit lehetne még tenni vele? Esetleg nem nyit ki eléggé a tranzisztor?
Üdv ujra. Már a ki mit épített topicban is kiraktam ezt a szörnyet,de ide is kiteszem egy egy segítség kéréssel. Annyit változtattam az alap áramkörön hogy a kimenetnél nem 10K-s potméter van hanem csak 3K-s. Viszont van egy olyan baj hogy a gép néha megy,néha nem. Erre keresem a magyarázatot,legalábbis a megoldást. Aki tudja attól szivesen elfogadok bármilyen,tanácsot,választ,utasítást,amivel mindig működővé varázsolhatom a masinám.
Milyen frekvencián, és milyen alakú a rossz négyszög?
Lehet, hogy már rosszul emlékszem, de mintha ez a kapcsolás érzékeny lenne az IC tipusa után szereplő betűkre (UB). Ha foglalatba van az IC, és van még belőle akkor próbáld cserélgetni. Most mekkora tápfeszültségről járatod? Esetleg próbálj azon változtatni picit. Lehet még a frekvencia meghatározó kondenzátorokkal is játszani (más "anyagút" belepróbálni).
A hozzászólás módosítva: Dec 12, 2015
Mint vissszább ronin75 írta, CD4049 nem mindegyik alváltozatával működik.
Bővebben: Link Innen is olvass előrébb, visszább, erről van szó, a megfejtés is valahol itt van.
Az előttem szóló kollégák nagyon jól leírták. Csak a CD4049UBE ic-vel működik jól a kapcsolás. Anno én is nagyon sokat szenvedtem ezzel a kapcsolással emiatt a probléma miatt.
Pontosan ilyen típusú ic van benne. Stabil 6V-ról jár a kapcsolás. Eddig minden rendben működött,csak azután nem miután összeraktam az egészet.
Én a tápot nem rakom bele, dugasztáp elég . CD4049UBF és gond egy szál se..
És ha az UBE típus van benne? Tesztpadon még minden jó volt,csak miután házba került jött elő ez a gond.
Táp ki,azt a pókhálót rendezd el (vezetékek szórt C szórt L 50Hz hálózat ) Próbáld külső tápról ....hajrá
Észrevétel: Tápfeszültség elvétele után megjelenik egy kicsit a beállított jelalak a kimeneten (a pufferek kimerülésének idejére kb. ) Most akkor a táp lesz a hibás?
Most forrasztom át az összes vezetéket jelszigeteltre (kivéve a táprészt)
A tápfeszültség magas,próba állítható tápról
A 6V a gyári érték amit a kapcsoláshoz ajánlottak. Mivel a kapcsolást 1:1-ben építettem után így nem lehet magas a tápfesz. Nálam mint mondtam csak a kimeneten lévő potenciométer 3K-s az előírt 10K helyett.
Ha tényleg a poti értéke zavar be, az könnyen kideríthető. Kösd ki a potit és az 1k után mérj jelalakot.
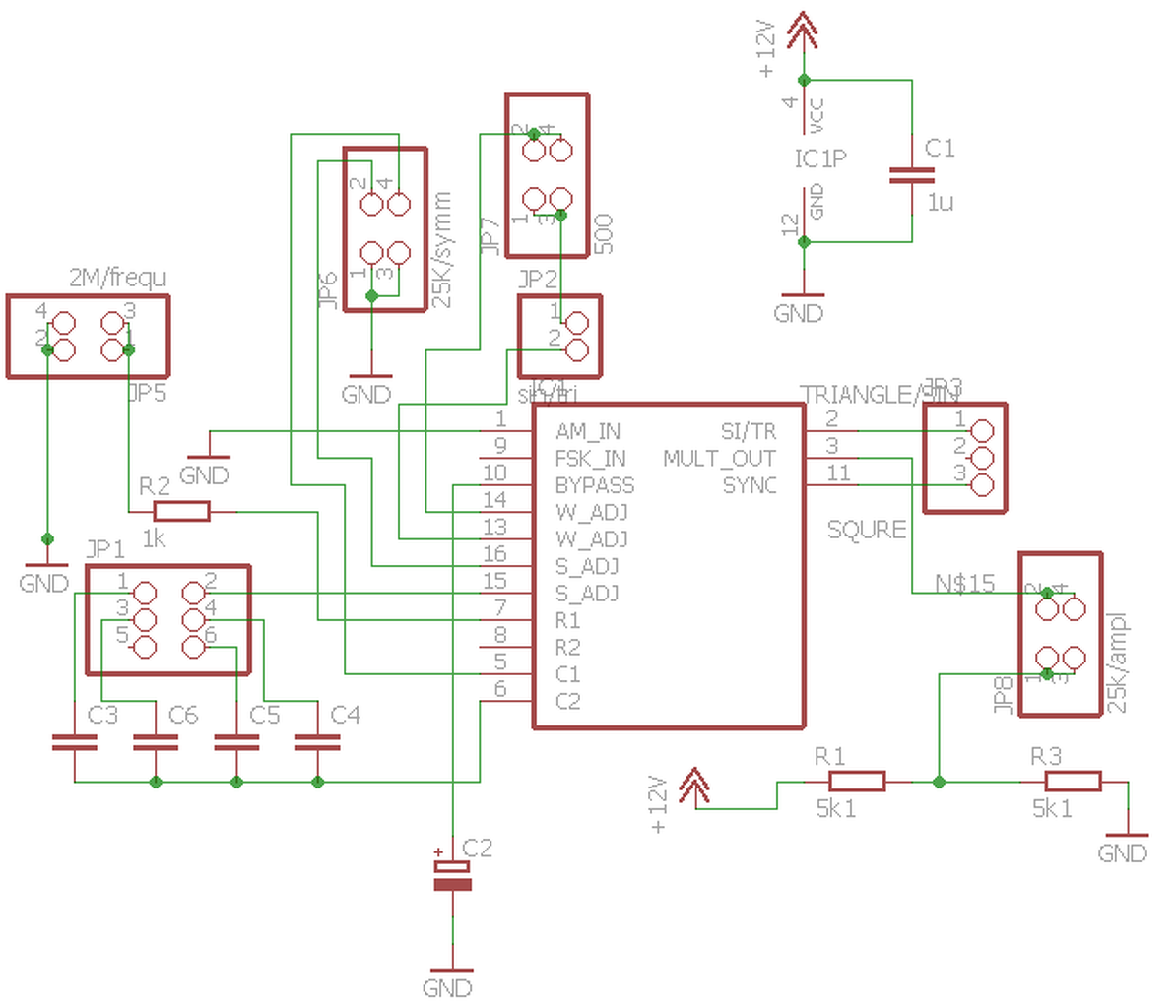
Üdv. Elkészültem egy "egyszerűbb" generátorral,gondoltam megosztom itt is. Egyszerű felépítés, egy 566-os ic-t tartalmaz,és négyszög és háromszög jelet képes generálni egyszerre,max 1Mhz frekvenciáig. Négyszög jelnél kicsit torzít 1Mhz-n ,viszont ezt leírom a rossz "fapados" szerelésnek.
Üdv!
Építettem egy xr2206 alapú függvény generátort. Hogyan tudom kideríteni, hogy az ic jó e? Mivel semmi kimeneti freki nincs.
Egy kapcsolási rajzot és egy pár fotót feltehetnél. Hátha úgy könnyebb.
Itt lenne a kapcsolás és a panel terv.
Szerintem nem jó a rajz. Jó rajz: Bővebben: Link.
Sziasztok!
Ahogy a téma címe is mutatja szeretnék létrehozni egy függvény generátort AD9850-nel. Az izgalmasabb része pedig az hogy nem csak magamnak készítenék,hanem minden kedves érdeklődő fórumtársamnak is mert "egységben az erő".Nem nehéz kitalálni hogy ha valamiből 10 darabot rendelek akkor az drágább darabáron kapom meg mint ha 100 darabot rendelnék. Szóval ha érdekelne az ötlet vagy csak hozzászólnál építő jelleggel a témához akkor rajta! A koncepció több mint egyszerű. Az AD9850 generálja a kívánt szinusz és négyszög jelet amit egy atmega88 programoz be és jelenít meg egy 16x2-es LCD-n. A funkcionalitás az AD9850-nek köszönhetően fázis és frekvencia moduláció esetleg még kerülhetne bele jelszint változtatási funkció is. A Google Drive-on létrehoztam egy táblázatot az alkatrész árakkal.Jelenleg 3500Ft az ára. Egyelőre a PCB ára nincs bele kalkulálva, mert az még nincs kész így csak saccolni lehetne.Én szeretném ha PCB-t is házilag készíttetnénk mert olcsóbb és jobban érvényesül a csináld magad mozgalom Bár ez lehet hogy lehetetlen mert az adatlap 4 rétegű PCB-t ajánl.Tudom hogy lehet kapni pontosan ilyen eszközöket a neten,DE drágának gondolom az alkatrészek árához képest és egyébként is abban nincs kihívás ha veszek egy kész darabot.
A világért sem akarom szétoffolni a kezdeményezést, de ez pl.
AD9850 DDS 10USD, nem túl sok érte. Ha van mellé mikrokontroller, az valakinek jó, valakinek kevésbé. Inkább SI5351-gyel látnék szívesen egy board-ot. A hozzászólás módosítva: Máj 3, 2016
Az SI5351 órajel generátor.Az AD9850 nekem azért szimpatikus mert képes szinusz jel előállításra ami jó alap egy függvény generátornak és ez a projekt egy alacsony költségű függvény generátort valósítana meg ezért kell hozzá az mikrovezérlő. Csak bekapcsolod és előállítja a kívánt frekvenciájú szinusz és négyszög jelet.
Több ilyen panel esetében vannak némi bugok a TTL tápot kap a 3,3V oszci modul és kissé izzad , a DDS kimenetén lévő BPF törés pontja másutt van az elvárt értéktől így kissé torzabb a felső határ frekis kimenő jel .... stb. Így lehet egy kicsit jobb áramkört is tervezni mint ami a "szalagról leesik".
Persze picit drágább lesz ... A hozzászólás módosítva: Máj 3, 2016
|
Bejelentkezés
Hirdetés |

















Bár ez lehet hogy lehetetlen mert az 




