Fórum témák
» Több friss téma |
Mielőtt kérdezel, a következő két dolgot ellenőrizd!
I. A helyes tápfeszültségek megléte.
II. A kimeneten van-e egyenfeszültség.
Élesztés.
Szia.
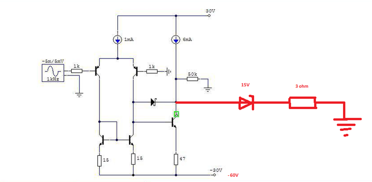
Nekem gyanús ez a bemenő köri limiter. Mivel invertáló kapcsolásban megy a végfok, ezért mikor a diódák nyitnak, attól a ponttól kezdve kisebb a forrásimpedancia, ami az erősítés növekedését okozhatja, másrészt pedig a bemeneti diff. erősítő áramát is módosítja a DC csatolás miatt, ami egyenszint elbillenést okozhat a kimeneten. Egy, a limiter után (a 3,3k elé) tett csatolókondi szerintem megoldaná a problémát. Basszgitár erősítőnél nem biztos, hogy jó ötlet a DC csatolt jelút. A hozzászólás módosítva: Márc 13, 2016
A limiterrel nincs is baj, mert a diódák nyitása miatti hurokerősítés amennyivel nő, attól nagyobb mértékben csökken a bemenő jel. Ami nem igazán korrekt, az a nagy értékű visszacsatoló ellenállás. Ez azért gond, mert ezek a MPSA tranyók a rengeteg előny mellett rendelkeznek egy hátránnyal is, ez pedig a relatív alacsony áramerősítési tényező. Ráadásul ez kb 1%/celziuszfok meredekséggel növekszik. Kis számolgatással az jött ki, hogy téli szabadtéri koncert vs nyári napon jól kihajtva az erősítőt, bőven több mint 50 fok lehet az eltérés. 50 fok pedig 3V kimeneti DC elmászást eredményez. Bár ezek a hangszórók elég kemény felfüggesztésűek, jól bírják ezt a néhány voltot. Majd megmérem pomtosan a driftet. Jobban tetszett volna egy kaszkód elrendezés, ahol az emitterköri tranyó jó nagy erősítéső lehet. De lehet, hogy kap egy DC bias szervót. Ezek az erősítők egyébbként a világ összes pontján elismertek, és mind ilyen. A zenészeket nem érdekli sem a DC offszet, sem a melegedés , persze tisztelet a kivételnek. Pár napja csöveztem újra egy JCM800-ast. Régi gazdája félévente vett bele új EL34-eseket, a munkapont nem érdekelte, mert szólt. Egy ellenállás megnyúlt a negatív rácselőfesz áramkörben, ezért 70-80 mA-en mentek a végcsövek 430V mellett. Nem zavarta a tulajt, hogy vörösen izzik az anód.
Szia!
csatolok képet a panelről! Van egy potméter rajta. Gondolom azon lehet szabályozni. A többi meghajtó rész külön panelon van! De újból be kell állítani ha új fetek vannak benne?
A DC védelem bemenetén a 330µF-től kisebb érték is válaszható, de azt a gyakorlatban ellenőrizni kéne. Az 1/6 másodpercnyi hangszóróra jutó tápfeszültség talán még nem okoz végzetes hibát.
Mivel a limitert is lerajzoltad, arról is tettem fel szimulációt.
Sziasztok mi a velemenyetek errol a kapcsolasrol?Jo lehet?
Szia! Az egyszerűség kedvéért túl sok kompromisszum köttetett, nem ajánlom a megépítését.
Azért nem engedlek el üres kézzel: Bővebben: Link, Bővebben: Link.
Kosz.Esetleg olyat tudnal ami +/-30 rol megy es egyszeru megepiteni?
Köszönöm a segítséget. Ettől nagyobb időállandóval és nagyobb küszübfeszültséggel is voltak problémák. Skorinak is jeleztem, hogy nem a védelemmel van a baj, mert máshol is használom minden gond nélkül. Nagyon valószínű, hogy más okozta az instabil működést. Konkrétan olykor-olykor nem jól érintkezett a két biztosíték. Már úton vannak a pótalkatrészek is. Visszakerül bele a védelem, mert hát drága az a hangszóró. Beszámolok a végeredményről.
Íme egy egyszerű erősítő. Bővebben: Link.
A biztosíték érintkezési hibája elégséges magyarázat. Sajnos egyre silányabbak a foglatok. Előszeretettel bontok régi készülékekből, melyeknél a biztosíték csere olykor az üvegcső törésével jár, olyan erős a klipsz bennük.
Több erősitőnél láttam olyan megoldást ,meg volt pötyintve onnal mehogy kontaktos lehessen.
Sziasztok! Kezdő vagyok az erősítő építésben de szeretnék valami komolyabbat építeni. Adott egy 250w-os trafó 2db 50v-os 8200 mikrós puffer kondi ezzel +-38v-ot ad le. Ehhez várok ötleteket mit lehetne belőle alkotni viszonylag olcsó alkatrészekből. Elvárások : 2 db 100w 4ohm-os centert és egy 500w 4ohm-os subwoffert szeretnék vele hajtani persze nem akarok ablakokat cserélni.
Erre gondoltam mongyuk 4 ilyen véget építenek csak ez 12v-os. A hozzászólás módosítva: Márc 15, 2016
Szia.
Ez a tápfeszültség a TDA2030 hídnak amit linkeltél túl sok (2X18V). TDA 7293, vagy 7294 el van kitt azt kellene megpróbálnod. A tápegységed egy sztereó végfokhoz megfelelő. Ha még egy 500W-os subot is szeretnél hajtani, akkor már az említett TDA 7293 híd kapcsolását lehet ajánlani szintén hídban amit lehet kittben is kapni. Ehhez viszont már külön tápegység kell!
Szia. Elsiklottam a Baker-clamp kifejezés felett, nem arra gondoltam, amire te. Majd bevillant a PWM oldalról a munkásságod, így (bár nem tudtam hogy így hívják) most már ismerős ez a részlet. Én is használom, klippelésnél füllel is hallható a különbség, hogy ott van, vagy nincs. A régi lassú félvezetőkkel főleg érzékelhető volt. Ebben a basszuserősítőben most az áramlimiter miatt, a zénerek megfogják a meghajtó jelet. Nem tud szaturálni a nagyjelő fokozat, ezért nem igényli ezt a kiegészítést. Viszont köszönöm, hogy felhoztad a témát, mert most építek magamnak saját erősítőt (tudja fene hanyadjára), abban is lesz. Szeretem, ha minden fokozat úgy működik, hogy nem kerül telítésbe. Sokat lehet lopni a kapcsolóüzemtől, hiába csak hangfrekin üzemel a fokozat.
7294 kit-jéhez tudnál egy linket küldeni ahonnan meg lehet rendelni?
Valóban. Tudja fene, hány alkalommal történt már meg ilyen bizonytalan kontaktus. Tegyük fel, nyáron hozzáérek a tartóklipszekhez. Jó sok sót teszek rá, majd télen beviszi valaki a jó párás kocsmába (Kazincbarcika Diamond Club). Oldódik a só, persze különbözik a galvánréteg a klipsz, meg a biztosíték között. Oxid, klorid stb. alakul ki a kontakt helyén, majd ez átüt pár volton, újra egyesítve a két fémet. Ha a kapcsolástechnika figyelembe veszi ezt, pici sercegés után tovább működik a készülék akár évtizedeken át. Ha nem veszi figyelembe (lásd jelenlegi eset), durr. Pedig több ezer darab működik ezekből világszerte.
Parancsolj
A hozzászólás módosítva: Márc 15, 2016
Szia!
Én a VF2-re szavazok. Nézz utána!
Szia. Én a helyedben az egyik trafóval hajtanék meg két Quad405-öt, vagy tda7293 hidat, a másikkal meg feszültségkétszerező egyenirányitással (min 80V-os kondikkal persze) egy darab gpa300 modult. De akkor a minimális terhelőimpedancia nem lehet 8 ohm -nál kissebb. Ha pedig csak 2x38V-tal járatnád akkor akár lemehetsz 3-4 ohm -ra is. Beszerezheted ezeket például az Árwill oldalán. Nézegess körbe. Korrektek.
A hozzászólás módosítva: Márc 16, 2016
Ezer köszönet sokszor kerestem kitet de eddig eredménytelenül.
Rendeltem egy ilyen kivezérlésjelzőt is az lenne a kérdésem hogy ezt a kimenet és a föld közé kell tenni vagy hova?
Köszönöm, hogy figyelemmel kíséred a "munkásságom". Csak az egyszerűsége miatt bátorkodtam javasolni ezt a megoldást. Véd a túláram ellen is és "mellesleg" nem megy telítésbe a nagyjelű fokozat tranzisztora. Azt nem láttam át hirtelen, hogy enélkül sem szaturál a tranzisztor... és ha nincs otthon véletlenül a fiókban ekkora feszültségű Schottky, akkor valóban van jobb az a "szerkezet" amit kitaláltatok.
(Mindent el kell lopni, ami arra érdemes )
Természetes, hogy érdeklődést mutatok minden különc megvalősítás felé. Ez viszi előre a világot, egyébbként még mindig szakócával forrasztanánk a DSP modulokat. A rajzon világos hogy az alacsony nyitófeszültségű dióda söntöli a bázisáramot, még mielőtt leülne a nagyjelű tranzisztor kollektora, így az még mindig lineáris üzemben marad (sajnálom hogy nem pozícíószámoztam a visszafejtett rajzot). Ebből az állapotból pedig elmarad a feléledési idő. Nem látom viszont a túláram elleni védelmet. A kicsi rajzrészleten jelöltem, hol találta meg az utat a hangszórók felé a nagyjelű árama. A mosfetek, most nem voltak jelen, hiszen a drain nem kapott tápfeszt, ezért a GS kapacitás és a belső szupresszor kivételével semmit nem látott a meghajtó, csak a 15 V-os zénert, meg a pár ohm-nyi hangszórót. Mivel a nagyjelű MJE normál üzemben nem igényel hűtést, nem is tettek rá. A rajzon ábrázolt helyzetben viszont a bázisára jutó feszültséget, a differenciálerősítő tranzisztora a maga max 1 mA-ével kb - 18 V-ig húzhatja. Ekkor (60-18)/47=0,89A áram folyik a meghajtón legrosszabb esetben. Ezt nálam még fokozta, hogy a meghajtóból kiszálló füst és fémgőz, éppen a már izzó emitterellenállásra repült. A biztonságos működési tartományon kívüli állapotot pedig már nem lehet egyszerű matematikával kalkulálni.
Ha szabad egy kérdést, tudsz valamit a mosfetek belső szupresszor diódáinak a terhelhetőségéről ?
Köszi de már megrendeltem ezt a végfokot egyenlőre csak egyet De lehet 4et építek, trafóm van még, hely meg van dögivel a dobozban azonban nem tudom hogy azt lehetne-e hogy a másik 2 végfokozatot megszűrni csak alacsony (bass) frekire hisz arról menne a reflex láda. Egy digit hangváltóra gondoltam.
U.i.: bocsi a helyesírási hibákért csak gyorsan írtam.
Én is néztem már csak nem vagyok túl rutinos és nem merek belefogni így marad a kit és a próbálkozás : )
A http után kimaradt egy ":", így nem működik a linked.
Helyesen a link A hozzászólás módosítva: Márc 16, 2016
Feszültségkétszerezővel nagyteljesítményű erősítőt hajtani semmi értelme, üresjáratban nagy lenne a feszültség és sokat disszipálna, terheléskor pedig leesne a béka fenekére. Feszkétszerezőt, csak alacsony teljesítményű áramkörökhöz szokás használni.
Sziasztok.Valaki javított Ágota DS-150 típusú erősítőt? Tudna segíteni valaki? Először is rajzot hol találhatnék?
A tanulság, hogy máskor egyszerűnek tűnő "rajzocskákat" is alaposabban szemügyre kell venni mielőtt "rutinból" megoldanánk a feladatot. Benéztem. Ez esetben valóban nem védi meg a túláramtól a nagyjelű tranzisztort ez a megoldás. Csak akkor működne, ha kollektor áram képes lenne negatív tápra húzni a kimenetet.
A mosfetek Source-Drain árama közel azonos a Drain árammal. Az adatlapok közlik ezt. Példaként itt az IRF540 adatlapja. |
Bejelentkezés
Hirdetés |








) 







