Fórum témák
» Több friss téma |
Igen, 50ohm-nál ezerszeres az erősítés.
Azért hívják "referenciának" (nem túl szellemesen), mert ennek a lábnak a potenciáljához képest fog a kimenti feszültség megjelenni. Vagy is ha az az AD átalakító AGND földjén van, ahhoz képes jelenik meg a 0..2V. (Ha valaki ezt pld. a féltápra 2,5V köti, akkor Ahhoz képest jelenne meg a kimenti feszültség, így a hidat +- terhelés mellet is tudja használni, egy AD-val ami csak 0..+ feszültséget tud mérni.) De offset kiegyenlítésre is használható a ref láb.
Sziasztok!
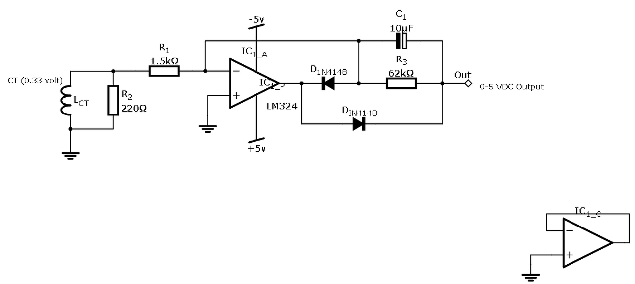
Egy kis segítséget szeretnék kérni. Téma: Áramváltóval szeretnék teljesítményfelvételt mérni, és ezt egy AVR-el kiértékelni. A mellékelt műveleti erősítős kapcsolást építettem meg, annyi különbséggel, hogy az áramváltót rövidre záró ellenállás nem 200 Ohm-os, hanem csak 100, mert a gyártó adatlapja szerint így lineáris a feszültségesés. Ez eddig rendben is van, a multiméterem is igazolja. Viszont a műveleti erősítős kapcsolás másik végén erősen torz a növekedés aránya. Mivel tehetném ezt szabályosabbá? Esetleg egy teljesen másik kapcsolás lenne erre a célra megfelelő? Ami lehet nem tiszta a leírásból: 0-5V DC jelet szeretnék létrehozni 0-500mV AC-ból. Remélem tudtok segíteni.
Hello! Látom nem kapsz választ a kérdésedre.. De ha beírod a kugliba, hogy "precision full wave rectifier sch" akkor számtalan áramkört fogsz találni. De többségénél a tápfesz is kérdéses, mert általában kettős tápfeszültség, vagy Rail-to-Rail erősítő és egyébre szükség lehet.
De azért azt is át kell gondolni mit mérsz és mik az igényeid. Mert ezek az áramkörök egyenirányítás után szűrik az egyenfeszültséget. De így annak átlagértékét adják. Ami aztán effektívre van kalibrálva. Csakhogy ez a módszer csak akkor lesz pontos, ha a jel szinuszos. Tehát váltófeszültség esetén az áramjel csak szinuszos lehet! Vagy is ha a terhelő áram nem szinuszos lefolyású, akkor a jel RNS értékét kel mérni. Ezt vagy Cél IC-vel teszed analóg módon, vagy nem szűröd az egyenirányított jelet, és sz AVR segítségével számolod az RMS értéket. Aztán nem mindegy, hogy csak egyszerűen az "áramot" szeretnéd mérni, vagy teljesítményt is. Mert ha az áram nincs fázisban a feszültséggel, (vagy is nem OHM-os terhelésről van szó) akkor így egyszerűen mérni értelmetlen. A fázisszöget is figyelembe kell venni a hasznos teljesítmény vagy a meddő meghatározásához. Tehát itt azért nem csak arról van szó, hogy mérünk valamit az áramváltó után.. De van itt a honlapon olyan, aki már készített ilyesmi készüléket, keresd meg, talán megosztja veled az információit/tapasztalatait..
Sziasztok!
Egy olyan műveleti erősítőt keresek amellyel egy 12V-os tápfesszel tudok erősíteni 0-0,5V-ot 10X erősítéssel. Tehát nincs szimmetrikus tápfesz, de csak egy a pozitív tartományban kell erősíteni, viszont le kell tudni menni 0V-ra a kimenettel ha a bemenet 0V. Lehetőleg 8 lábú ic kellene, az lm324 amit eddig találtam, de az túl sok helyet foglal. A hozzászólás módosítva: Márc 24, 2016
Sziasztok,
Nemrég kezdtem el ismerkedni a műveleti erősítőkkel, és szeretnék elkészíteni egy kapcsolást. Igazából egy hőmérséklet függő ventilátorszabályozót szeretnék csinálni PWM meghajtással, és CSAK műveleti erősítőkkel. A cél egy olyan kapcsolás építése lenne ami kb 40 foknál kapcsol be (lassan forgatva a ventilátort), és 60-70 foknál már fullon forogna a ventilátor (12V-os). A hőmérő kimeneti feszültsége +10mV/C (szobahőmérsékleten kb 260mV, 60foknál kb 600mV), ami a hőmérséklettel kb teljesen lineáris, viszont nekem logaritmikusan kellene szabályoznom a ventilátort. Szeretném az egészet single tápról működtetni 15V-ról. Az elképzelésem a következő: A hőmérő kimeneti jelét egy logaritmikus erősítő kapcsolás fogadná, majd ha szükséges még egy erősítő fokozattal erősíteném a kívánt szintre. Ami a PWM részt illeti: Astabil multivibrátor kapcsolással beállítok egy négyszögjelet (na ennek nem tudom kb mekkora legyen a frekvenciája, 1kHz??), ennek a kimenetét integrálnám egy következő kapcsolással háromszög jellé, aminek a jelét egy komparátor fogadja. A komparátor másik bemenetére logaritmikusan változó jel kerülne, ami a Referenciát "tologatná" a komparátornak, és így a komparátor kimenetén elvileg PWM jelet kapnék, amivel hajthatnám a ventilátort (persze nem közvetlenül). Szerintetek jó ez a megoldás? A gondom az egésszel az, hogy nem tudom hogyan kellene méreteznem a logaritmikus erősítőt, hogy a megfelelő ventilátor fordulatszámokat kapjam a hőmérsékleteknél. A másik problémám az integrátor, sajnos ezt sem értem hogyan méretezzem. Ha a multivibrátor méretezését is elmesélnétek akkor az meg csak hab lenne a tortán (hogy teljesen tisztában legyen az egésszel). A háromszög jelhez ezt a kapcsolást néztem: http://www.circuitstoday.com/triangular-wave-generator Csak sajnos nagyon nem tudok angolul... Nem kell kapcsolás, elég ha valaki leírná hogyan lehetne ezt megoldani, és mit-miért. ![]() Ha sikerül megoldani, még kiegészítem néhány "extra" funkcióval, de arra kb tudom a megoldást. Bocsi, hogy hosszú lett! Köszi előre is!
Normál, két- vagy háromvezetékes ventilátos a PWM jeltől dob egy hátast rövid időn belül. Vagy analóg (áteresztős) szabályzás kell egy ilyen ventinek vagy olyan ventit használj, ami PWM-mel vezérelhető.
Lineáris hőmérő szenzor helyett használj pl. NTC-t, az kb. olyan karakterisztikájú, amilyen neked kell.
Szia,
Köszi a választ, de azért is szeretném így megoldani, hogy gyakoroljam a műveleti erősítős kapcsolásokat. Ebben az esetben is tudsz segíteni?
Helló!
Köszönöm, utána fogok járni mélyebben a dolgoknak. Nincs szükségem mA-es pontosságra, mert a cél az lenne, hogy egy kb. 800W-os motorról meg tudja mondani az AVR, hogy: 1. áll, és nem vesz fel áramot, 2. normálisan működik, 3. megszorult és túl sok áramot szeretne felvenni. Azért szeretném, ha jó lenne ez a kapcsolás, mert akkor esetleg más helyen is fel tudnám használni.
Hello! Néhány dolgot ki/elfelejtettél.
- Nem vontad le a 40 fok értéket. - A ventilátor nem fog egyből elindulni ha jelet kap, csak valamekkora kivezérlés esetén. A fordulata nem lesz arányos a PWM kitöltésével. Hogy ezt még logaritmikusan is szeretnéd vezérelni, az meg érdekes lesz. - Az integrált jelnek DC tartama is lesz, ami szinteltolást okoz. Az IC2 integrálása pedig frekvencia függő. A jel amplitúdója úgy fog változni, ahogy az R1-et tekerik. Háromszögjel kapcsolással, sokkal korrektebb jelet lehet előállítani, aminek amplitúdói frekvenciafüggetlen. Triangular és semmivel sem komplikáltabb. - "A gondom az egésszel az, hogy nem tudom hogyan kellene méreteznem a logaritmikus erősítőt, hogy a megfelelő ventilátor fordulatszámokat kapjam a hőmérsékleteknél." Ezt nem is fogod megtudni, csak ha a ventilátornál meg nem méred. De ez az egész áramkör "vezérlés" és nem szabályozás. Vagy is meglehetősen esetleges lesz a végén a fordulat-hőfok összefüggés.
Szia,
Igen tudom, hogy nem is fog egyből elindulni a ventilátor, sajnos ezt elfelejtettem leírni. Kb 3V-ról már nagyon szépen elindul, szóval úgy oldom meg, hogy addig ne is kapjon vezérlést a ventilátor. Szóval kb úgy kell megoldanom hogy 40 foknál, amikor bekapcsol 3V-nak megfelelő kitöltési tényezőt kell beállítanom. 60Foknál már szinte fullon menjen 80-90%-os kitöltéssel. Köszi a linket egyébként! Át tanulmányozgatom még, de ez mindenképpen jobb megoldásnak tűnik. Elsőre megpróbálom Tinában megépíteni a kapcsolást, lehet még kerül bele egy olyan is, hogy kb 85foknál a kapcsolás kapcsol egy relét, és világít egy piros led. Ha kész leszek, felrakom ide, aztán lehet rá írni jót is rosszat is ![]() Tudom eléggé túl bonyolított, de ez pusztán csak gyakorlásnak szánom, hogy megtudom e építeni.
Írtad, hogy nem akarsz mikrokontrollerezni, de ez tipikusan az a túlbonyolított feladat, ami 10perc alatt le van programozva, és csak egy FET, egy soros ellenállás, meg vagy NTC és soros ellenállás, vagy valami digitális szenzor (DS18b20, és még kalibrálni sem kell) kell hozzá.
Bontsd részekre a feladatot és úgy építsd össze.
Persze ezzel tisztában vagyok.
De leírom akkor már még egyszer: CSAK is gyakorlás/tanulás képpen csinálom meg. Az is biztos, hogy a PIC lesz a legutolsó amit megtanulok. Sajnos ismerek néhány olyan embert, aki PIC-el villogtat még egy LED-et is, de pl egy 2mA-es áramgenerátort nem tud kivitelezni, mondjuk két tranyóból és két ellenállásból... Most ebből nem azt akarom kihozni, hogy a pic az rossz, hanem az a jó ha az ember széles választékban ismeri és használja az alkatrészeket, de nyilván ehhez meg kell őket tanulni és gyakorolni kell.
Helló!
Nem is tudom hol kezdjem a problémám leírását.. valahol itt: 6V-os AGM akku mély-kisülés védelmére és egyéb hasonlókra kerestem remélhetőleg 4 csatornás opampot, de már belefáradtam és az is mindegy ha az általam támasztott követelmények mellett csak 1 csatornás IC-t találnék. DIP kivitel, micropower-es típus, rail-to-rail in/out, a gyorsaság nem számít, mert komparátorként használnám őket, illetve csekély fogyasztásuk miatt a tápfeszt sem szeretném stabilizálni mert ez csak plusz fogyasztást kozna, így legalább 5-8V táp tartományt tudjon a választott típus. Eddig Ebay-en találtam csak egy ti által gyártott megfelelőnek tűnő TLV2244 típust, de 1200Ft-ot sokallok egy IC-ért. A Microchip opampjai nem felelnek meg a követelményeimnek. Valakinek esetleg volna ötlete hogy hol nézelődjek még, vagy konkrét típusajánlása? A hozzászólás módosítva: Márc 27, 2016
Miért nem használsz komparátort komparátornak? Viszont, ha OPA-t akarsz komparátorként használni, akkor figyelj oda, hogy milyen a bemeneti fokozata. Ha van védő dióda, akkor az nem biztos, hogy jó lesz, mert nem engedi "szétfeszíteni" a bemenetek közötti feszültséget. A diasor elején van erről szó.
TI - Ten Little Analog Lessons Amúgy Linear, Maxim-ra is rálesnék a helyedben. Sajnos konkrét típust nem tudok mondani, ennyire nem vagyok benne a dolgokban.
Egyetértek az általad leírtakkal.
Nagyon jó gondolat, hogy az analóg áramkörökhöz is érts! Mondjuk úgy, hogy otthoni laborgyakorlatokat tartasz ebben a témában. Szerintem tök jó elképzelés. Mindenkinek így - lelkesen, kitartóan és alázatosan - kéne hozzáállnia az elektronikához, nem úgy, ahogy írtad az áramgenerátorról.
Miért nem? Nem is tudom..
Erről a diódás dologról eddig nem tudtam, köszi az infókat!
Hello! Találtam ezt a kapcsolást ami háromszög jelet állít elő.Nem értem hogyan működik,mivel a műveleti erősítőnek nincs bemeneti jel,amiből előálítja a kimeneti jelet. Szimulátorral mégis működik.Hogyan? A valóságban is megépítettem ugyan ezt,és szkóppal néztem a kimenetet,és semmi sem volt csak egyenes csík. Ott viszont nem működik. Miért? Nem értem! Tudna ebben Valaki segíteni? Két fajta szimulátorral is próbáltam,és megy.
Bocsánat,van bemeneti feszültség a - táphoz képest,mivel a föld a - táphoz képest +12 Volton van. De az,hogy a valóságban miért nem műkszik,továbbra is rejtély számomra!
Hello! Már működik,csak levágja a csúcsokat.Hogyan lehetne ezt kiküszöbölni?
Azért nem működik, mert valamit elkötöttél. Egyébként nem kell neki "jel", hogy működjön.
- Az első fokozat egy komparátor. Mivel abban pozitív visszacsatolás van, a kimenete "kiül" valamelyik tápfeszültségre. - A második fokozat egy integrátor. Bekapcsoláskor a kondiban nincs töltés, így a kimenet ekkor a GND-n van. De az integrátor kap vezérlést a komparátor kimenetéről az R1-en keresztül. Ha a komparátor kimenete pld. magas szintű, akkor az R1-en keresztül áram folyik és az IC ugyan ekkora árammal tölti s C1 kondit. Csak ellenkező előjellel. az U2 kimenti feszültsége negatív irányba indul el. - Amikor eléri a komparátor küszöbfeszültségét (amit R2-R3 határoz meg) átbillen a komparátor a negatív táp felé, és a C1 ellenkező irányú töltése (nulláig kisütése) indul meg. - Az addig tart, míg a komparátor felső billenési szintjét el nem éri.
Köszönöm Válaszod! Azt hiszem azért vágja le a csúcsokat,mert túl menne az IC tápfeszültségén. Megpróbálom a 10k-s ellenállásokat növelni 15k-ra,hogy csökkenjen a kimenet amplitudója.
Vagy nem mondsz valamit jól, vagy nem értem. Ez nem vághatja le a háromszögjel csúcsait. Az oka az, hogy annak amplitúdója a tápfeszültségtől és a 10k/4k osztásarányától függ. (És még az komparátor OPA maximális kimenti jelétől. Mivel az negatív oldalon közel a negatív táp, pozitív oldalon viszont elmarad a táptól kb 2V-al, így a jel amplitúdója plusz és mínusz oldalon nem lehet szimmetrikus.)
De ha a komparálási szintet nem éri el a háromszögjel értéke míg el nem éri a tápot, nem vált át a komparátor, és így leáll az oszcilláció. Pld. ha a 4k értéke megközelíti a 10k-t, le fog állni.
Hello! Az történt,hogy a kondenzátor 1 mikro helyett csak 1nF volt. Ezért nem volt a háromszög jelnek csúcsa.Trapéz lett belőle. Aztán kicseréltem a kondit 100nF-ra,és így már tökéletes lett. Üdv!
Helló !
Olvastam hogy műveleti erősítőket párhuzamosat "master" és "slave" módon kell kötni, mert ha csak simán párhuzamosan kötjük, begerjed, leég. (Ez meg is történt.) De mi van a ha én többet is párhuzamosan akarok kötni, nemcsak kettőt ? Akkor 1 "master" a többi "slave" ?
Műveleti erősítőket általában párhuzamosítani, nem lehet. Talán speciális műveleti erősítőket lehet.
Az aktív eszközök párhuzamosítása sohasem egyszerű feladat, nagyon körültekintően kell eljárni, gondoskodni kell az egyelő árameloszlásról hőmérséklet együttfutásról, stb. De mi a célja a műveleti erősítők párhuzamosításának?
Nagyobb áramerősség kicsikarására gyanakszom (a lehető leggaládabb módon).
|
Bejelentkezés
Hirdetés |





Nem kell kapcsolás, elég ha valaki leírná hogyan lehetne ezt megoldani, és mit-miért. 







