Fórum témák
» Több friss téma |
A klatyanás= berángat még néhányat a relé.
Én is 12V-os relét használok bc182-nek megfelelőt csak SMD-t, a dioda okozhat ilyes jellegü problémát mert nem tudtam beszerezni shottky-t igy maradt az 1N4148. A távolsággal nincs baj mert a PIC kb 15 cm-re van, csak a shift van a relék közelében kb 3-4cm. Igazábol nem is a klatyogás a dolog lényege hanem a beégés elkerülése illetve (csillivilli a megrendelőnek) esztétikai oka van és persze az nyák zsugoritása.
Energiaelnyelőnek elég merész vállakozás 1N4148-at használni. Szerintem. BC182 is csak 100 mA -t bír, bár ez nem feltétlen probléma. Nem lehet, hogy a Shift Regiszterek vezérlik hibásan a tranzisztorokat vagy a PIC a regisztereket?
Hirtelen nem is tudom elképzelni, hogyan tudna kétszer-háromszor visszarúgni egy relé egy kikapcsolás miatt.
Sajnos nem lehet gond a shift, mert mellete van egy proba LED panel ami mutatja hogy melyik relé kapcsol most éppen és az nem világit egyáltalán. És ugyebár így ki van kiktatva a PIC hiba is, a LED panel teljesen párhuzamos illetve logikai analizátorral is méregettem de semmi, csak a relé.
Üdvözletem!
Létezik olyan optocsatoló aminek a bemenő köre 230V a kimenője pedig 5V ? Mikrovezérlővel akarok figyelni egy motort aminek saját időzítője van. Nem tudom a vezérlőhöz mennyire férek hozzá. A biztos a kapcsolt áramkör figyelése lenne. Ha van más ötlet azt is szívesen veszem
Szia!
SFH620A-3 2db 22k 2W-os ellenállással. Esetleg áramfigyelés?
Egy egyszerú 230v os relé ha a motor áramot kap a relé kapcsol és van egy zárt kontaktusod amit egyszerűen figyelhet a mikrovezérlőd.
Sziasztok!
Van egy tlp621 optocsatolóm olyan kérdésem lenne hogy a ledre maximum mekkora feszültséget kapcsolhatok? Az adatlapból számomra nem derül ki.
Vr 5V (zárófeszültség), Vf 1.15V (nyitófeszültség).
A hozzászólás módosítva: Jan 9, 2016
És olyan mint egy sima Led, nem feszültséget kell rá kapcsolni, hanem korlátozni az áramát..
A hozzászólás módosítva: Jan 9, 2016
Sziasztok,
régóta használok MOC3020-ast másik kör zárására, de van egy olyan gondom vele, hogy ha egyszer zárt a kimeneti oldal akkor már a bemenőn az infra LED-en (1-2 láb) hiába veszem el a feszültséget nem old ki mindaddig amíg van áram a kimenő lábakon (4-6 lábak). Csináltam egy videot erről a jelenségről. Mindössze egy 12voltos LED-et akarok kapcsolgatni róla. Bővebben: Link (video) Mit tehetnék, hogy csak akkor zárja a 12voltos köröm ha van a MOC3020-ason a bemenő lábakon áram?
Csoda, hogy az opto még nem égett szét, az nem teljesítmény kapcsolására való.
Ha jó látom az egy 10W power led, azt minimum egy tranzisztorral, vagy mosfet-tel kellene kapcsoltatni. És nem optotriakkal, hanem akár egy sima meze optocsatolóval és persze korlátozni a led áramát. Google a barátod, (opto - fet). Például egy mintakép.
Hello! A másik topikban már megválaszolták, hogy a MOC-ban triac a kimenet. Az ha bekapcsolt, csak akkor kapcsol ki, ha az anódárama tartóárama alá esik. (Az közel nulla.) Vagy is váltakozóáramra (de legalább is lüktető egyenáramra) való.
Egyébként amit a videón elkövettél, mind két oldalon gyilkosság. Mert sem a bementi oldalon, sem a kimenetin nem látni áramkorlátozást.
Milyen optocsatolót vegyek akkormilyen létezik ami csak akkro zár ha az infra ledje világít?
Egyébként MOSFET-el BUZ11-el is próbáltam MOC3020 nélkül is vezérelni, ugyanúgy nem oldott ki ha már zárta (Egyébként nem kell áramkorlát a power LED-emre, teszteltem alaposan 2 éve megvan 12volt alatt nem tud 600mAh-nál több átfolyni rajta, viszont nagy hűtőbordára szoktam szerelni itt persze kiégett volna ha hosszan hagyom hűtés nélkül. A 0.9ampert amit névlegesen tudnia kellen LED driverrel sem tudta csak ha 13.8voltot adtam legalább a LED driverre. Bemenetire azért nem kellett áramkorlát mert nagyonrégi nimh akkuk voltak benne épp tudott mezei LED-et felvillantani, de köszönöm az észrevételt legközelebb beteszek egy 150ohmos ellenállást be is szoktam, csak a video alatt nem volt elég kezem.) A hozzászólás módosítva: Márc 19, 2016
Talán el kellene olvasni, hogy működik egy tirisztor, vagy triac. Írtuk hogy az nem jó egyenáramra. Akár van Fet, akár nincs. De egy mezei opto megfelelő. Akár egy PC817 vagy 4N25.. Az már tudja kapcsolni a Fet-et.
Attól, hogy valami esetlegesen működik, még nem biztos hogy műszakilag megfelelő megoldás. Alapszabály, hogy Led-et soha nem használunk áramkorlátozás nélkül! Ezt kell megérteni, nem érvelni hogy ezzel, meg azzal, így meg úgy jó volt. Mert ha Te vagy valaki így tanulja meg, a következő projektben már füstölni is fog a dolog.
Persze értem amit a LED-ről mondasz, ezek csak az én LED-eimre igazak nem is mondom, hogy máséra jó lenne.
Olvasgattam TRIAC-ról mit írnak, itt kezdő alapozós cikkekben nem találtam, amit wiki-n írnak abból nem fogtam fel csak annyit, hogy a TRIAC csak valamilyen áramváltozásra old ki. Köszönöm,utánanézek az említett optocsatolóknak. Egyik sem bírna el 600mA12-voltot maga az optocsatoló tranzisztora? Nézem a PDF-ét a 4N25-nek de nem tudom melyik cella írja mennyi áramot visel el impulzus szerűen vagy folyamatosan. Nekem villogtatni kell majd csak a LED-et, lehet nem is power LED lesz amit kapcsolni kell csak egy kb. 9 centis LED szalag amin vannak ellenállások is.
Az optocsatolók nem ekkora áramra készülnek. De létezik egyenáramra készült szilárdtest relé is. De abban is vélhetően Fet van, csak egybe van építve az optóval.
Ha ismered a tranzistor működését, akkor ebből megérted, hogy működik a tirisztor. A Triac is hasonló, csak az mind két áramirányra működik. De működése hasonló a tirisztoréhoz. De írtam hogy nem áramváltozásra, hanem anódáramának a tartóáram alá csökkenésére kapcsol ki. Ez akkor is igaz, ha megszakítod az áramot, de akkor is mikor rövidre zárod az MT1-MT2 kivezetést. Mert mind kettő az áram megszűnéséhez vezet, ugyan úgy, mint a hogy a váltakozóáram nullpontja körül is ez történik.
Végig olvasva a kérdéseidet egy dolog , ami talán a legfontosabb , és esetleg a megoldáshoz is vezethetne .
Még pedig az , hogy azt írtad eleinte , hogy , ha megszűnik a vezérlő feszültség , akkor a moc kimenetén se legyen feszültség eddig ok.Viszont most meg azt írod , hogy villogtatni szeretnéd , mert akkor eleve más a felállás. Mit szeretnél csinálni futófényt vagy ?Először írd le pontosan mi lenne a cél , és sokkal könnyebben meg lesz rá a megoldás meglátod.
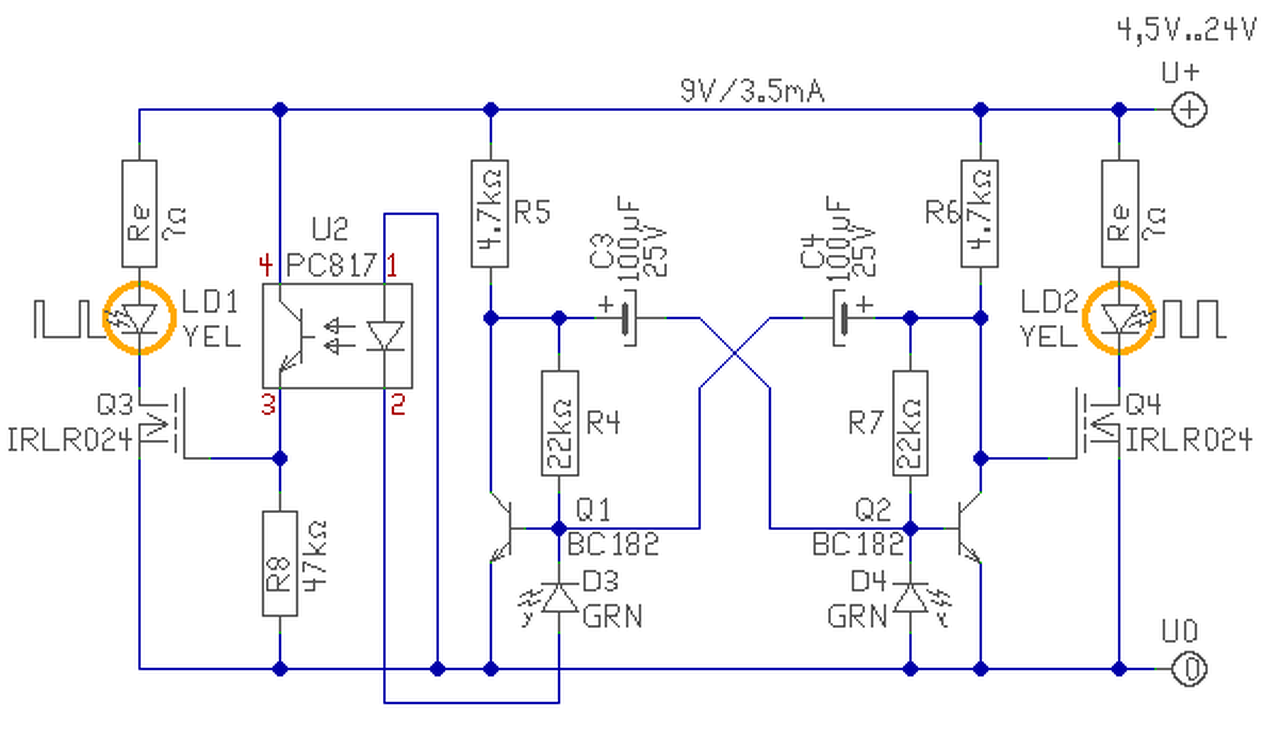
Megépítettem a pingpong LED-es alapkapcsolást ami a bi/astabil multivibrátor (korábban még iskolában is tanultuk 20 éve, onnan emlékeztem rá, hogy van ilyen).
Bővebben: Link Ping-pong Bővebben: video A LED-ek helyére akarok tenni optocsatolót (pontosabban sorba velük, hogy legyen vizuális visszajelzés is, mivel 12voltot kapna a kör lenne nyitófeszültség elég), hisz abban is LED van csak infrás, és másik 12voltos kört szeretnék zárni/nyitni vele. Jelenlegi terv szerint 12voltos led vagy LEDszalagok illetve piezo hangszóró lenne rajta, fényjelzés és hang a multicopteremhez hogy megtaláljam ha a fűbe lezuhan. Csak Arduino-s megoldást találtam a neten de bár van bőven Arduinom kéznél, szerintem biztosan meg lehet oldani multivibrátorral és optocsatolóval és akkor nem kell "számítogép" alá, szerintem fölösleges. Bővebben: Link Az arduinos megoldásra Eddig csak MOC3020-at használtam otthon optocsatolóként vakuk szinkron elvillantására ez a cikk alapján: Bővebben: Link Ezek működnek már 10 éve nekem, a vaku teljes töltése átfuthat rajtuk és a BT136 sem kell bele, bírt a moc3020 több ezer fotót készíettem már vele régi vakukkal ahol még sokszáz volt van. Innen jött az ötlet, hogy LED helyett optocsatoló amit relének használhatnék és a pingpong kapcsolás vilogtatná és arduino nélkül lenne irányfény és hangjelzés.
Nem kell a szezont a fazonnal keverni! A vakunál, csak egy kondit kell a gyújtóra rásütni. Amikor kisült a kondi, megszűnik a tartóáram. De megrajzoltam hogyan lehet a Fet-et a villogóhoz kötni. Ha optocsatolón keresztül teszed, akkor a Led egy pillanatra fog felvillanni, mint ahogy az eredeti Led is teszi. Ha bekötöd a Fet-et a kollektorba, akkor egyenlő kitöltéssel fog villogni. (Mint ahogy általában, az astabil villogó teszi.) De ha a Led-ekhez 100mA is elegendő, akkor lehet akár közvetlenül is használni egy TLP627-es optot. De a lényeg ekkor, hogy darlington kimenetű legyen. Fet-el viszont akár Amper-eket is lehet kapcsolni.
Köszönöm! Megpróbálok beszerezni ilyen IRLR024-et, bár itt a helyi boltban (ret) pont ilyet nem letlem, ez viszont van: PC 817XJ0000F 5.0 KV
BUZ11 az olcsó az is jó lehet? Ezek vannak itt: Bővebben: Link ilyen pl. van: IRLZ 24NPBF *NMOS 55 V 18 A "LOGIC LEVEL" 45 W A hozzászólás módosítva: Márc 21, 2016
Ha a tápfesz mint írtad 12V, bármelyik Fet megfelelő lehet.
Közben kipróbáltam BUZ11-el, működik.
Bővebben: Video BUZ11 Viszont optocsatolóval a kisebb kitöltés szerintem jobb lesz nekem, mert így melegszik még a LED (a BUZ11 nem is langyos), úgy majd kisebb borda kell és kevesebbet fogyaszt. A hozzászólás módosítva: Márc 21, 2016
Sziasztok,
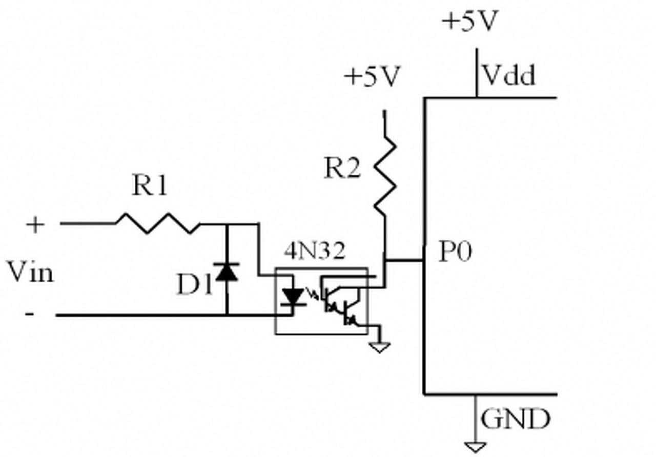
Kapcsolási rajzot keresek 5V-os ki és bemenetek galvanikusan leválasztott 24V-os illesztésére. Tehát egyszer kell olyan optocsatoló, aminek a bemenete dc 24V kimenete dc 5V, és egy olyan aminek a bemenete dc 5V és a kimenete dc 24V (kb 500mA). Találtam egy csomót, de egyik sem volt pont ilyen. előre is köszi A hozzászólás módosítva: Márc 22, 2016
Hello! A 24V-ról 5V-ra csak egy akármilyen opto és két ellenállás kell. Visszafelé általában nincs közvetlen 500mA-es, ha csak a kész DC szilárdtest relét nem vesszük annak. Vagy is a kimenetet még erősíteni kell. Feltéve, hogy diszkrét jelekről van szó, nem analógról.
mekkora az a két ellenállás?
Visszafelére találtam viszonylag olcsó szilárdtestrelét. A jel diszkrét.
Pld. a diódának egy 2,2k, a tranyónak meg egy 4,7k.
Valami ilyesmi? Az r1 a 2.2k , r2 pedig a 7.7k? A dioda kell bele?
Ha akarok egy ledet beépíteni ami jelzi a 24V-os oldal működését, akkor azt a csatoló diódájával párhuzamosan kell kötni?
A dióda nem árthat bele, mert nem kaphat az opto fordított polaritású jelet. A Led-et nem párhuzamosan, hanem sorba kell bekötni. Pld. a D1 katódja és az 4N anódja közé. (Led anód a D1 felé.)
|
Bejelentkezés
Hirdetés |












