Fórum témák
» Több friss téma |
Hello!
- Nem teszi tönkre. Az Vce0 alatt a kollektor-emitter "normál" feszültséget értik, a Vec0 alatt, meg fordított polaritású kollektor-emitter feszültséget. (Mellesleg azért 6V, mert ekkor a kollektor-bázis dióda kinyit, a bázis-emitter dióda lezár, és annak lavina letörési feszültsége 6..7V között van.) - Az ULN bemenetére viszont nem kell osztó, mert "benne van", vagy is a bementek és a negatív táp (ami lemaradt a rajzról és az ULN 9-es lábára megy) közötti 10k szükségtelen.. A "róssz" nem túl jó választás, mert magyarul az "rossz".. üdv!
Oké, köszi.
Az ULN2804 adatlapja szerint a bemenetre 6-15V-nyi feszültség adható, gondolom ezért van az osztó, hogy így közel 12V-nyi feszültséget kap az ULN bemenete, /vagy nem/?
Az oké, csak az ULN bementén van egy osztó, ahol csak a felső tagot növeled az ellenállással. (Egyébként "közel sem lesz" 12V, mert a belső osztó terheli a külsőt. Persze ettől működne, mert 6..15V-ig működik.) üdv!
Mind elektronikában, mind a fórumon abszolút újoncként teszem fel a kérdést, tehát elnézést, ha triviális a megoldás, vagy már szerepelt valahol.
Kiindulási alap: adott egy távcsőállvány, amelynek egy RJ12-es kivezetése (ún. ST-4 portja) van. Az egyik vonalon gnd van, négy másik vonalon (a négy iránynak megfelelően) pedig alapesetben 4,5V (TTL). A kábel másik vége egy másik kütyübe megy, ami bizonyos feltételek megléte esetén az egyes irányoknak megfelelő vonalat nullára húzza (remélem, jól írtam), ezt érzékelve az állvány a megadott irányba indul el. Kívülről sajnos nem látszik, mi történik, ezért szeretnék egy külső dobozt szerkeszteni, ami négy leddel jelzi a mozgatás épp aktuális irányát (ezt már megtettem 7404-es inverterek felhasználásával, a kábelekre való közvetlen ráforrasztással). Viszont a legutóbbi alkalommal egy téves mozdulat következtében a távcsőben levő panel elfüstölt (valószínűleg a tápként egy 7805-ön át használt 12V jutott be), ezt szeretném elkerülni a jövőben. A kérdés tehát, hogyan "lophatom" le a 4 iránynak megfelelő kábel és az ötödik föld közötti feszültséget (a jelet) pl egy optocsatolóval (tehát galvanikusan leválasztva a távcsőállványt az én kis külön dobozomtól)? Néztem pl. ezt: http://www.hestore.hu/prod_10029873.html Ha jól értem, ugyanúgy kell előtétellenállás a vizsgálni kívánt kábel oldalára. Kérdés, hogyha ezt egy ellenállással rákötöm valamelyik irány-kábelre és a földre, akkor nem fogja-e az állvány úgy "érezni", hogy a vonal nullára van húzva? A másik két láb között pedig akkor folyik áram, ha a bemeneti oldalon is van feszültség? köszönök szépen előre is minden segítséget, ötletet! üdv Péter
Ha azért akarnál optocsatolót használni, hogy semmilyen külső tápot ne kelljen galvanikusan összekötni a vizsgálandó áramkörrel, akkor az optocsatoló nem fog megoldást adni. Azért nem, mert az optocsatolónak energiára (áramra) van szüksége, ha pedig nincs külső tápforrás, továbbá nem tudsz tápot szerezni az áramkörből se (nem írtad, hogy ki lenne vezetve), akkor csak a vizsgálandó jelekből lehetne kinyerni, de azt szinte biztosan úgy érezné az áramkör, hogy lehúztad a jelet földre.
Ha a megoldásod jól működött 7404-gyel, akkor csak annyi a dolgod, hogy jobban ügyelsz a mozdulataidra és az áramköri szerelésekre - hogy legközelebb ne tedd tönkre. Én a TTL IC (04) helyett inkább CMOS-t alkalmaznék (pl.CD40106) - ami szinte érzékelhetetlen terhelést jelent a vezérlő vonalaknak.
Sziasztok!
Keresek egy kész és esetleg kipróbált kapcsolási rajzot a köv. problémához. Adott egy elektromos átkapcsoló egység, ami ha elmegy a hálózati 220V, akkor egy szinuszos inverter + 12V aksi által előállított 220V-ot kapcsol a kimenetre. Ez a része kész is van, működik és ezzel nincs semmi baj. Viszont eredetileg úgy oldottam meg, hogy egy OMRON G2R-2-SNI 220V-os relé folyamatosan be van húzva a hálózati 220V által, és ha ez elmegy, akkor a relé elenged és ez kapcsolja be az invertert. Mivel előfordulhat hogy a relé 5-6 hónapig folyamatosan be lenne húzva, ez most megszűnne, és mivel az akksiban ugyebár mindig van 12V, ezért kellene nekem egy áramkör ami figyeli a 220V jelenlétét, és ha ez elmegy, csak akkor húzna be egy 12V-os relét. Az optocsatoló bemenetének van készen 4.5V egyenfesz, amit egy a figyelni kivánt hálózati 220V-ról működő pici táp csinál. (Ezt az aksi feszültségének kijelzéséhez használom) Nem kell túl bonyolult áramkör. Az egész itthon a kazánok + keringető szivattyú tartalék "automatikus" áramköreként működne. Olyasmire gondoltam, hogy optocsatoló -> tranzisztoros inverter (hogy a fény megléte esetén kapcsoljon ki a relé, ne pedig be) -> tranzisztoros relé meghajtás -> relé. Van itthon egy OMIH-SS-124LM típusú 12V-os relém. Remélem érthető voltam a problémával és köszönöm ha van valami.
Hello! Nem tudom ilyesmire gondoltál-e, de lerajzoltam. üdv!
Nagyon szépen köszönöm! Ha elmegy a 230V AC, és erre behúz a relé, akkor erre gondoltam, és igen ilyen egyszerű kis kapcsolást szerettem volna mint ez.
Megépítem és meglátjuk!
Az áramkör tökéletesen működik és nagyon bevált. Köszönöm még egyszer!
Reménykedtem, hogy úgy lesz.. Szívesen!
A hozzászólás módosítva: Okt 29, 2013
Sziasztok!
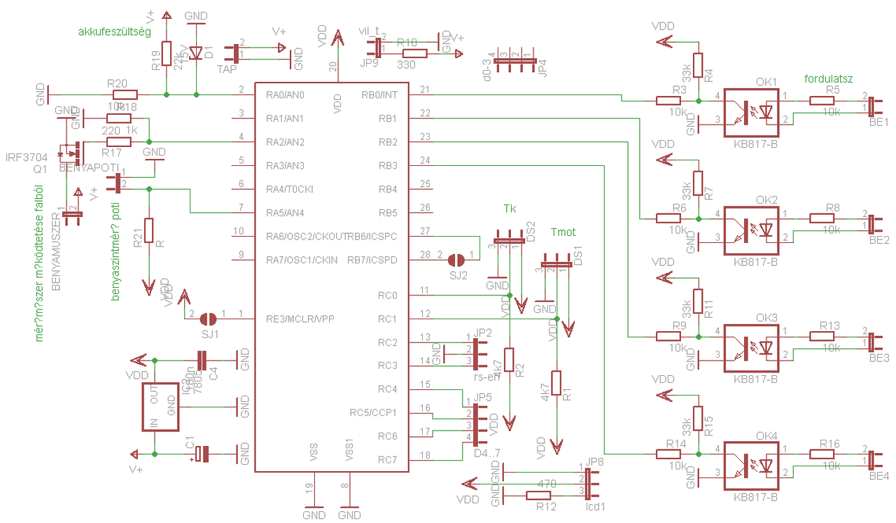
Egy PIC16F1936 mikrovezérlővel építek az autóba egy kis áramkört (LCD kijelző), amely a DS18S20 IC-vel mért külső léghőmérsékletet jelzi ki (ez már régóta működik), és szeretném a benyaszintet is kijelezni. Jelenleg az autó szintmérő potijára rá van kötve egy árammérő és a 12V, szeretnék a potira ráállni úgy, hogy az optocsatolós áramkör galvanikusan legyen leválasztva az autó áramköréről. 1. a csatolt kapcsolás szerint a bemenő feszültség növekedésével a kimeneti oldalon is növekedő feszültséget mérek? (AD átalakítás) 2. az egész PIC áramkört kell leválasztani az autó hálózatáról (trafó?), vagy az optocsatolók tápját kell függetleníteni? hdcc
Hello!
- Egy ilyen optocsatoló, leginkább diszkrét jel (van villany - nincs villany) átvitelére alkalmas, nem analóg jelhez van.. - Feszültséggel egyébként sem tudod vezérelni, mert abban belül egy Led van, ami megvilágítja a tranyót. A Led nyitófeszültségéig nem is folyik áram rajta. Az pedig kb. 1,2..1,4V. Innen viszont kb. négyzetes az áram. Vagy is egy Led-et árammal kell hajtani. Egyébiránt az optocsatoló paraméterei között a CTR tényező van megadva. Amely megmondja, hogy egy adott Led-áramhoz mekkora kollektoráram van hozzárendelve, %-ban. De az is a kutya vacsorája, mert a választott típusnál ez 130..260% között van valahol. - Van analóg opocsatoló is, pld. TIL300 de jó drága, és a meghajtásához a bemeneten ott is elektronika és tápfesz kell. Akkor meg ott vagy ahonnan jöttél. - Egyébként meg mi értelme van a leválasztásnak? A gépkocsiban is egy ellenálláson keresztül rá van kötve a villany a potira, a test (GND) meg közös. Ha a potiról leveszed a feszültséget egy 10kohm-on keresztül és beviszed a PIC-be az ég világon nem tudsz gondot okozni a potinak-benzinnek.
Köszi a gyors hozzászólást. Nem szeretném kikötni az eredeti szintmérő műszert, ezért gondolkodom valami "párhuzamos" megoldásban. Amikor feszültséget mértem a poti és a műszer közötti vezetéken, akkor a gyújtás ráadásakor a fesz elkezdett csökkenni (ahogy a műszer mutatója emelkedett), aztán össze-vissza ugrált. Ezzel nem nagyon tudok mit kezdeni.
Mit javasolnál? Hagyjam ki a mérőt (árammérő) és csak a PIC-cel mérjem a szintet?
Ezzel nem is fogsz sokat kezdeni, mert ha jól gondolom, ez egy hőbimetalos műszer lesz, az kapcsolgat. Ő az átlagot mutatja, Te meg az ugrálást látod. Max integrálni lehetne egy RC taggal, de a +12V tápfesz változása akkor sem lesz kikompenzálva. Ha gondolod hagyd ki a műszert, mert talán az a legegyszerűbb megoldás. (Főleg ha nem valami "mutatványos" ami esetleg hiányzik a műszerfalról..)
Szia proli007!
Kicsit átrajzoltam az áramkört, az optocsatolók digitális bemenetként fognak szerepelni, az üa. szintmérő "átkerült" a másik oldalra. A szintmérő poti csatlakozója az RA5 bemenetre kerül (ami most AN4), viszont az eredeti mérő (árammérő) jelét az RA2 (ami most 5 bites DAC kimenet) 0..5V közötti (32 lépésben) feszültségével az N-Mosfeten keresztül vezetném ki - az értéket az RA5-ön mért feszültség (ami a potméter állásával arányos) értékéből számolt DAC feszültséggel modellezve a MOSFET-en keresztül az árammérő működne. Kicsit hosszúra sikerült a mondat ... Szerinted jó az elgondolásom?
Hello! Alakul ez, de van ami nem érthető. A Fet-et nem tudod a 0..5V közötti DAC feszültségével vezérelni. Viszont felesleges is, mert nem analóg feszültséggel kell azt vezérelni, hanem PWM jellel. Akkor a kitöltéssel tudod a mutatott értéket változtatni, mert az úgy is az átlagértéket fogja mutatni. (Én mondjuk nem próbáltam ilyesmit, de elvileg az jó lehet.) Ha tényleg analóg feszültség van az Ra2 kimeneten, az biztos nem jó, met akkor egy feszültség/áram konverter kellene a PIC és a műszer közé. (Mellesleg a proci típusát sem írtad.)
PIC16F1936-os a drága. (kedvencem). Nagyon köszi az észrevételt, a PWM lesz a megoldás.
Kérlek adj egy egyszerű kapcsi vázlatot, hogyan kössem be az N-Mosfet-et a mikrovez PWM kimenetére hogy szabályozhassa a drain (+?) oldalra kötött kijelző műszer áramét?
Már most is úgy van bekötve.
De azért illene tudni, hogy a jeladó milyen ellenállás tartományok között dolgozik. Ha jól emlékszem ha tele van akkor nulla, ha üres, akkor meg 185ohm, vagy valami ilyesmi értékű.
Kösz.
Digitális elektronikában otthon vagyok (logikai kapuk, igazságtáblák, stb.), de analógban és tranyó/MosFet kérdésben teljesen amatőr... Örülök, hogy a MosFet bekötést véletlenül sikerült eltalálnom....Shajna ne tudom, hány Ohmos a mérő ellenállása, de majd lemérem. Úgy méretezem majd az R21 ellenállást, hogy a poti és ekközött mindenképpen 5V alatt maradjon a fesz, ezt meg szépen átszámoltatom a mikivel. Nagyon szépen köszönöm a segítségedet, minden kérdésemre választ kaptam. ![]() ![]()
Ha 5V-ról táplálod az R21-et, akkor nehezen fog a feszültség 5V fölé menni. (De bőven jó ez, úgy sem lőnek nyulat egy ilyen szintméréssel.)
Amúgy célszerű a Fet-el párhuzamosan kötni egy ellenállást, ami kicsivel nagyobb értékű, mint a jeladó maximális ellenállása. Akkor a PWM teljes tartományát ki tudod használni.
Óóóóó, milyen igazad van! Ugyanis automatikusan az autó 12V-ját képzeltem az R21-re (V+), de ez teljesen felesleges, a VDD (5V) ugyanúgy jó, mert a GND közös az autóval, a poti meg úgyis a PICre van kötve.... THXXXXX !!!
Sziasztok
Egy olyan kérdésem lenne hogy tudom megoldani egy relés kapcsolás helyettesitését potoval. Az áramköröm: 74HC595 5V-on ketyeg, utánna van egy ellenállás amin keresztül kapcsolok egy NPN tranzisztort majd diodázva kapcsolom a relé negatíját. A kérdésem hogy milyen alkatrésszel tudnám helyettesiteni a relét, mert sjnos visszarug bármit is csinálok. A kapcsolt feszültség 230V, válto és kb 1A-er. Esetleg egy kapcsolásirajzot is kérnék ha lehetséges mert írás alapján lehet hogy eltévedek az elektronik között. Régebben csináltam hasonló kapcsolást de nem mindig akart megfelelően müködni, akkor MOC3020-as optot használtam de valoszinü hlgy valamit elrontottam hogy minden második vagy harmadik kapcsolás müködött. Pedig ugyan azokat a kapcslásokat készítettem el. A másik kérdésem, hogy 230V-ot kéne figyelnem és arra gondoltam hogy egy optocsatolót használok mert akkor le lenne választva garantáltan. Üdvözlettel Kovács
Hello! Alapvetően ilyenkor általában nem a relével van a gond, hanem az áramkör fizikai felépítésével. Zavarszűréssel, földáramokkal. A MOC jó megoldás lehet, de 1A mellett már nem önmagában és nem mindegy mit hajt meg. De hogy valami hol működik hol nem, olyan nincs ha megfelelő a kivitelezés, és az adatlap paraméterei figyelembe van véve. Vagy is a "Hiba az Ön készülékében van!"..
A hálózatot figyelni pld. így lehet. De az is kérdés mit figyel az ember, és mit vár tőle.
Sajnos most a relés megodásomnál van bent egy soros NTC de még igy is van visszarugás. Az áramköröm fűtésiszivattyukat kapcsolgat aminek az áramfelvétele 80W de inkább tulméretezem mert induláskor biztos van tüske.
A 230V figyelés konkrétan egy szivattyu müködését figyelné egy pic, hogy megy vagy nem illetve meddig megy.
Az NTC nem tudom mire jó. De hogy a relé rugdos, vagy az amit kapcsol, megállapítható, ha lekötöd a fogyasztókat.
A relé kontaktusra célszerű zavarszűrő tagot tenni pld. 100ohm/100nF250V. Ha a reléket egy ULN meghajtóval kapcsolod és leválasztod a bemenetét opto-val, akkor nem rúghat vissza. De az egész szerelés megtervezésénél kell a zavarok csökkentéséről, zavarérzékenység növeléséről gondoskodni, nem utólag annak elhárításon szenvedni.. Ha csak a feszültség meglétét kell figyelni, akkor ez a megoldás jó. Ha sima optót használsz, akkor egyenirányítás is kell.
Igazábol most így relével müködik csak van néhány (2-4) klatyanás de ezt is zseretném elhagyni lletve relék összeégését kiküszöbölni.
KP fűtés vezérléseket gyártok és szeretnék fejleszteni. Már már sikerült a PIC-től a zavarokat elszigetelni de most a relék vannak porondon. Az NTC a szikrákat oltja ki és tökéletesen, már amennyire lehet, de a kazánra sima kontaktust adok (230V van a termosztátjelen) és amikor megszünik a kontakt akkor vannak a klatyogások. A másik dolog hogy szeretném a méreteket csökkenteni mert egy opto és segédalkatrészei remélhetöleg kisebb helyet foglalnak.
Valami hasonlot szeretnék legalábbis a kapcsolást tekintve.
Bővebben: Link
Mit értesz "klatyanás" alatt? Én is csináltam már nem egy fűtésvezérlést, ahol a 12 V-os behúzótekercsű relét egy BD139 tranzisztor vezérelte, annak bázisát pedig közvetlen a PIC hajtotta egy 1 Kohm-os ellenálláson keresztül, de komoly zavart nem nagyon tapasztaltam. Egy trükköt szoktam bevetni, a relék mindig a lehető legtávolabb legyenek a vezérlőtől, a relékre pedig SB 160-as Shottky diódákat rakok.
|
Bejelentkezés
Hirdetés |





Megépítem és meglátjuk! 
Szerinted jó az elgondolásom? 
De azért illene tudni, hogy a jeladó milyen ellenállás tartományok között dolgozik. Ha jól emlékszem ha tele van akkor nulla, ha üres, akkor meg 185ohm, vagy valami ilyesmi értékű. 




