Fórum témák

» Több friss téma
Fórum » Keverőpult építése, javítása
Lapozás: OK   60 / 78
(#) proli007 válasza gyula66 hozzászólására (») Márc 26, 2016 /
 
Jellel, vagy jel nélkül, mindegy. Ha nincs túlvezérelve.
(#) steelbird válasza gyula66 hozzászólására (») Márc 26, 2016 /
 
Hajaj, ezt tényleg benéztük...
Nem szokott ott csatoló kondi lenni, mivel általában az ilyen keverő kapcsolások szimmetrikus tápról üzemelnek és akkor nem kell oda csatolókondi.
A figyelmetlenség...
A hozzászólás módosítva: Márc 26, 2016
(#) sany válasza proli007 hozzászólására (») Márc 26, 2016 /
 
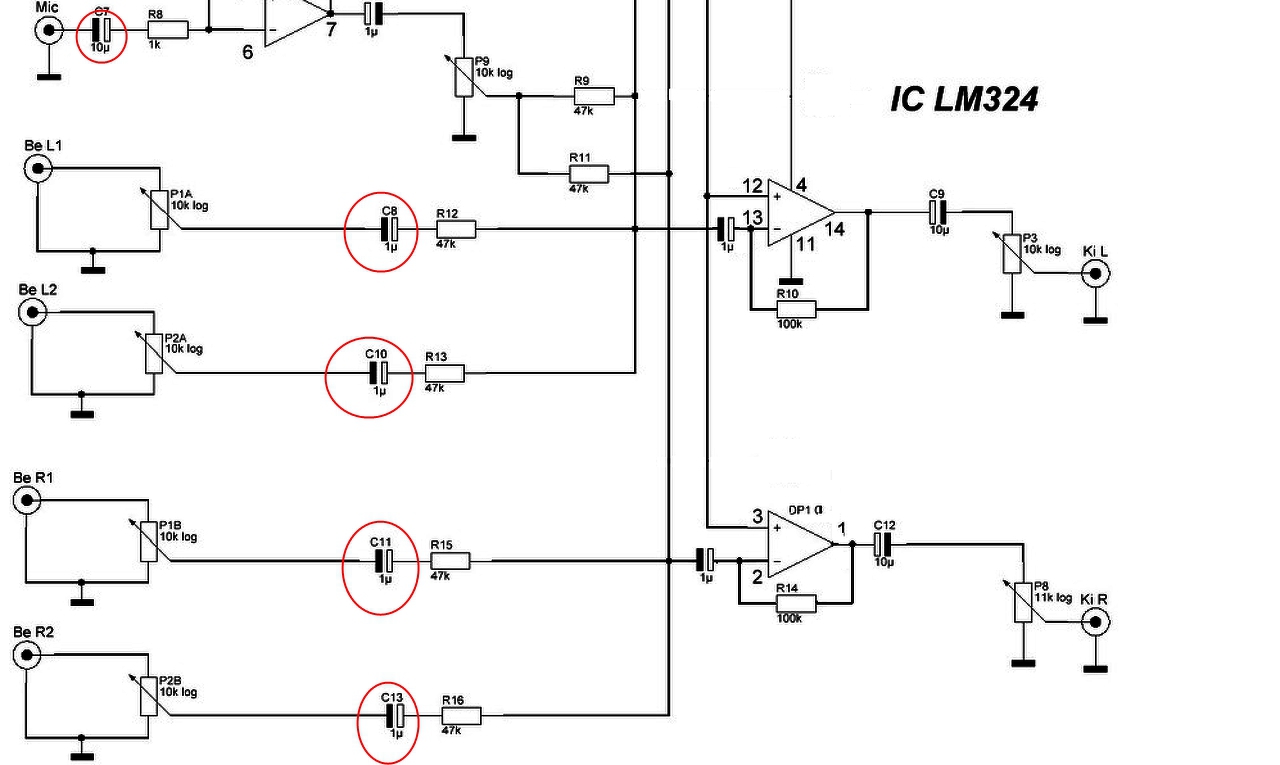
Akkor a bemeneti ágakban található 1µF - os kondenzátorok feleslegesek?
(#) gyula66 válasza proli007 hozzászólására (») Márc 26, 2016 /
 
Köszönöm a segítséget, jelgenerátorral mérve már működik. Most jön majd a zenei próba.
(#) gyula66 válasza steelbird hozzászólására (») Márc 26, 2016 /
 
Nem probléma megoldottam. Mindenkinek aki segített a projekt megvalósításában nagyon köszönöm. Ha rendes + - 12 voltos táppal üzemelne akkor ezek a kondik nem kellettek volna?
(#) gyula66 hozzászólása Márc 26, 2016 /
 
Pár kép a kész keverőről. Sajnos fém dobozom hirtelen nem volt.
A hozzászólás módosítva: Márc 26, 2016
(#) sany válasza gyula66 hozzászólására (») Márc 26, 2016 /
 
Nem rossz.
Az szerintem nem nagy gond, hogy műanyag dobozba tetted. De én árnyékolt kábelt használnék.
(#) steelbird válasza gyula66 hozzászólására (») Márc 26, 2016 /
 
Akkor nem.
A mikrofon kis jelet szolgáltat, az előerősítő nagyon érzékeny. Lehet, hogy árnyékolni kell majd a dobozt és belül be kell majd vonni egy GND -re kötött fóliával.
A hozzászólás módosítva: Márc 26, 2016
(#) gyula66 válasza steelbird hozzászólására (») Márc 26, 2016 /
 
Köszi, sokat tanultam tőletek.
(#) steelbird válasza gyula66 hozzászólására (») Márc 26, 2016 /
 
Nincs mit, ezért vagyunk itt. Csak néha elnézünk dolgokat, de több szem többet lát...
(#) gyula66 válasza steelbird hozzászólására (») Márc 26, 2016 /
 
(#) sany válasza proli007 hozzászólására (») Márc 27, 2016 /
 
A berajzolt kondenzátorral kapcsolatban lenne egy kérdésem.
A Hobby Elektronikát lapozgatva, találtam egy egyszerű keverő kapcsolási rajzát.
Ebben nem szerepel ez a kondenzátor. Miért?
A hozzászólás módosítva: Márc 27, 2016
(#) reloop válasza sany hozzászólására (») Márc 27, 2016 /
 
Ott a C1,2,3 erre a feladatra. Azért nem tudok szó nélkül elmenni a helytelen értékválasztás miatt, 1Mohm bemeneti ellenálláshoz 33nF illene.
(#) JOJO hozzászólása Márc 27, 2016 /
 
Tiszteletem találtam egy keverő rajzot az a kérdésem , hogy az 1k poti helyett használhatok 10k vagy 100k ez van itthon

k-1.pdf
    
(#) pucuka válasza JOJO hozzászólására (») Márc 27, 2016 /
 
Az összegző ellenállások 22 kohmosak. Ha nagyobb ellenállású bemeneti potikat használsz, ezeket az ellenállásokat is meg kell növelni. Ennek viszont határt szab, a műveleti erősítő bemeneti ellenállása. Ez olyan 100 kohm nagyságrendű szokott lenni, (de végül is kiszámolható, vagy megmérhető) ennek nagyjából tizede az összegző ellenállás, és ennek is nagyjából tizede a bemeneti potméter értéke. Ez azért van így, hogy az egyes fokozatok csak kismértékben terheljék az előző fokozatokat.
Ez az egyik hátránya a passzív keverő fokozatoknak. A másik, a folyamatos jelszint csökkenés, ami nem tesz jót a jel/zaj viszonynak.
A hozzászólás módosítva: Márc 27, 2016
(#) JOJO válasza pucuka hozzászólására (») Márc 27, 2016 /
 
Kössz tehát azt javaslod ,hogy nincs értelme a változtatásnak
(#) pucuka válasza JOJO hozzászólására (») Márc 27, 2016 /
 
Elég szűk a mozgástér.
(#) sany válasza reloop hozzászólására (») Márc 27, 2016 /
 
De hiszen a gyula66 fórumtárs képén is ott vannak, azok miért nem veszik át a DC kiszűréséhez szükséges szerepet? A kettős vonalbemenet miatt?
(#) JOJO hozzászólása Márc 27, 2016 /
 
Sziasztok Az lm 324 helyett valamimás
(#) reloop válasza sany hozzászólására (») Márc 27, 2016 /
 
A P9 testre húz kondi nélkül.
(#) proli007 válasza sany hozzászólására (») Márc 27, 2016 /
 
Igen, alapvetően feleslegesek.
(#) reloop válasza reloop hozzászólására (») Márc 27, 2016 /
 
Telefonról nem tűnt fel az invertáló bemenet előtti 1uF, a karikázott kondik valóban elhagyhatók.
(#) gyula66 hozzászólása Márc 27, 2016 /
 
Kipróbáltam mp3 lejátszóval, és mikrofonnal a keverőt. Működik. A vonali jelek jól szólnak, de a mikrofon bemenetnél van egy erős alapzaj ami annál erősebb minél jobban bekeverem a jelet. Csak azon a bemeneten jelentkezik ahová bedugom a mikrofont. A szabadon hagyott bemenetet ha bekeverem semmi zaj nincs. Lehet, hogy mikrofon hiba?
(#) proli007 válasza gyula66 hozzászólására (») Márc 27, 2016 /
 
Nem a mikrofonnal van a baj. Ha nincs rádugva, akkor az első fokozat erősítése egyszeres, ha rá van dugva, 100-szoros. És a bementi zajt is ennek megfelelően erősíti. Az LM324 nem egy kis zajú erősítő, hanem egy általános OPA. Zárd a bementet e GND-re, ugyan olyan zajos lesz.
(#) gyula66 válasza proli007 hozzászólására (») Márc 27, 2016 /
 
Hú hát ez nekem egyre bonyolultabb. Ha választok valami kisebb zajú IC-t akkor javulhat a dolog?
(#) gyula66 válasza gyula66 hozzászólására (») Márc 27, 2016 /
 
Ezeket Steelbird ajánlotta: LM837, OP470, TS524, LT1679, LT1125. Elvileg bedughatók a panelba.
(#) gyula66 hozzászólása Márc 27, 2016 /
 
Ha jól értem a beszédet, így lenne jó a rajz?

Névtelen.png
    
(#) sany válasza gyula66 hozzászólására (») Márc 27, 2016 /
 
Igen, jól érted.
Még esetleg a P8 -as potméter értékét ha gondolod javítsd át mert, 11k van írva. Szerintem az 10k lenne.
Még a zajt egy kicsit úgy csökkentheted, hogy veszel a barkácsboltban alumínium ragasztószalagot. Ragaszd körbe az egész doboz belsejét, minden oldalt beleértve. Majd kösd össze az oldalakat a GND-vel. Így árnyékolva lesz a doboz. Esetleg még a kábeleket, ahogy már javasoltam cseréld le árnyékolt kábelre!
A hozzászólás módosítva: Márc 27, 2016
(#) steelbird válasza gyula66 hozzászólására (») Márc 27, 2016 /
 
Igen, írtam még az elején, hogy zajos lesz a mikrofon előerősítő az LM324 -gyel.
Ráadásul azok a mikrofonok, amiket mutattál, szintén nem túl jók. A kettő együtt okozza a nagy zajt, de főleg az LM. Ez a mikrofon nem azért gyengusz, mert zajos, hanem azért, mert kevés jelet szolgáltat és a többi paramétere sem túl jó. Főleg, ha még hangszínelve is van az egész, akkor jó zajos lehet.
Azt is írtam kicsivel visszább, hogy akkora az erősítés a mikrofon csatornán, hogy valószínűleg árnyékolni kell majd a dobozt, mert egyébként össze fog szedni minden zajt, brummot.
(#) steelbird válasza gyula66 hozzászólására (») Márc 27, 2016 /
 
Igen, így jó.
Következő: »»   60 / 78
Bejelentkezés

Belépés

Hirdetés
XDT.hu
Az oldalon sütiket használunk a helyes működéshez. Bővebb információt az adatvédelmi szabályzatban olvashatsz. Megértettem