Fórum témák
» Több friss téma |
- Ez a felület kizárólag, az elektronikában kezdők kérdéseinek van fenntartva és nem elfelejtve, hogy hobbielektronika a fórumunk!
- Ami tehát azt jelenti, hogy a nagymama bevásárlását nem itt beszéljük meg, ill. ez nem üzenőfal! - Kerülendő az olyan kérdés, amit egy másik meglévő (több mint 17000 van), témában kellene kitárgyalni! - És végül büntetés terhe mellett kerülendő az MSN és egyéb szleng, a magyar helyesírás mellőzése, beleértve a mondateleji nagybetűket is!
igen 12V ugye, de 12-13V között lehet valahol a tényleges feszültség. Ugye nem az Aksiról szedném az áramot, hanem már az autóban lévő fesz szabályzó csinál egy többnyire fix 12V-ot és erre építenék(helyzetjelző)
![]() És melyik lenne a célszerűbb megoldás? A dióda vagy az Ellenállás?
Szerintem túlbonyolítod. Ezek a LED -es helyzetjelzők, meg irányfények már eleve autóba valók, tehát simán beteszed a foglalatba, a műanyag tok tartalmazza az előtétellenállást. Ha csökkenteni akarod a rájutó feszültséget simán elég neked ha egy-egy diódát sorbakötsz a LED -el, pl 1N40xx -et.
Én azt javaslom, hogy tartsd be a jogszabályokat. Ez praktikusan azt jelenti, hogy ne csinálj ilyet, mert gondolom az engedélyeztetésre nem akarsz pénzt költeni. Így pedig műszakiról simán megvághatnak, a rendőr megbüntethet ezért, de a fő probléma az, hogy a barkácslámpáddal zavarhatod a szembejövőt és ezáltal balesetet okozhatsz.
Nem, nem félre értetek
Nem kókánykodni akarok, hanem a gyári tuning lámpám át ledeztem(a helyzetjelző részét) és ezeket a ledeket szeretném egy + ellenállással megóvni, mert nagyon macerás volt az át ledezés és ha tönkre menne nem lenne kedvem megint darabokra szedni a lámpát ![]() (Szemléltetés képpen) csak nekem hideg fehéren világít
Nem értelek félre. Azt se tartom kizártnak, hogy a "gyári tuning lámpád" felszerelése is engedélyköteles, de a házi "átledezése" pedig mindenképpen szabálytalan.
Nem, a kresz annyit ír elő nagy vonalakban, hogy elől fehér hátul pedig piros legyen a lámpa fénye, de a lámpának viszont rendelkeznie kell E jellel a közúti használathoz
![]() Na, de vissza kanyarodva a témához egy 6OHM-os ellenállással már csak érnék valamit nem?
A kresz egy dolog, vannak még egyéb jogszabályok is.
És visszakanyarodva a témához: valamit biztos elérnél, csak nem biztos hogy azt amit szeretnél. A LED-eknél nem a feszültség a lényeges, hanem a rajtuk átfolyó áram, ezt kell korlátozni. Lehet hogy nem tudod, de ezt akarod csinálni ![]() A 12 Voltos LED belül _valószínűleg_ egy soros ellenállást tartalmaz, aminek az értékéről kb. semmit se tudunk. így pedig nehéz okosat mondani. Viszont ne szórakozzuk már, te rendelted/vetted ezt a led-et, te tudod milyen, vagy ha nem tudod akkor te tudod kideríteni. Ezt csináld meg, írd le a speckókat, majd aztán tudunk segíteni ellenállás témában. Ha nem, akkor nem. Vagy köss vele sorba 1-2 diódát (1N4001 pont elég), azon ismert hogy kb. mennyi fesz. esik. Ha fordítva kötöd be akkor nem folyik rajta áram, de ez üzemszerű működés, elrontani nem tudod ezzel.
„37. § (4) A világító és a fényjelző berendezésekben csak a berendezés típusára előírt műszaki jellemzőkkel rendelkező izzólámpát szabad használni."
Mivel felteszem a gyártósoron nem gyártották LED fényforrással, ha akarnak, megbüntetnek.
A dióda annyival jobb megoldás, hogy a feszültségesés alig függ a rajta árfolyó áramtól, nyitóirányban kb 0,6-0,7V -tal lehet számolni.
Huhh, nagyon köszönöm a kimerítő válaszokat. Tisztult a kép.
Sziasztok!
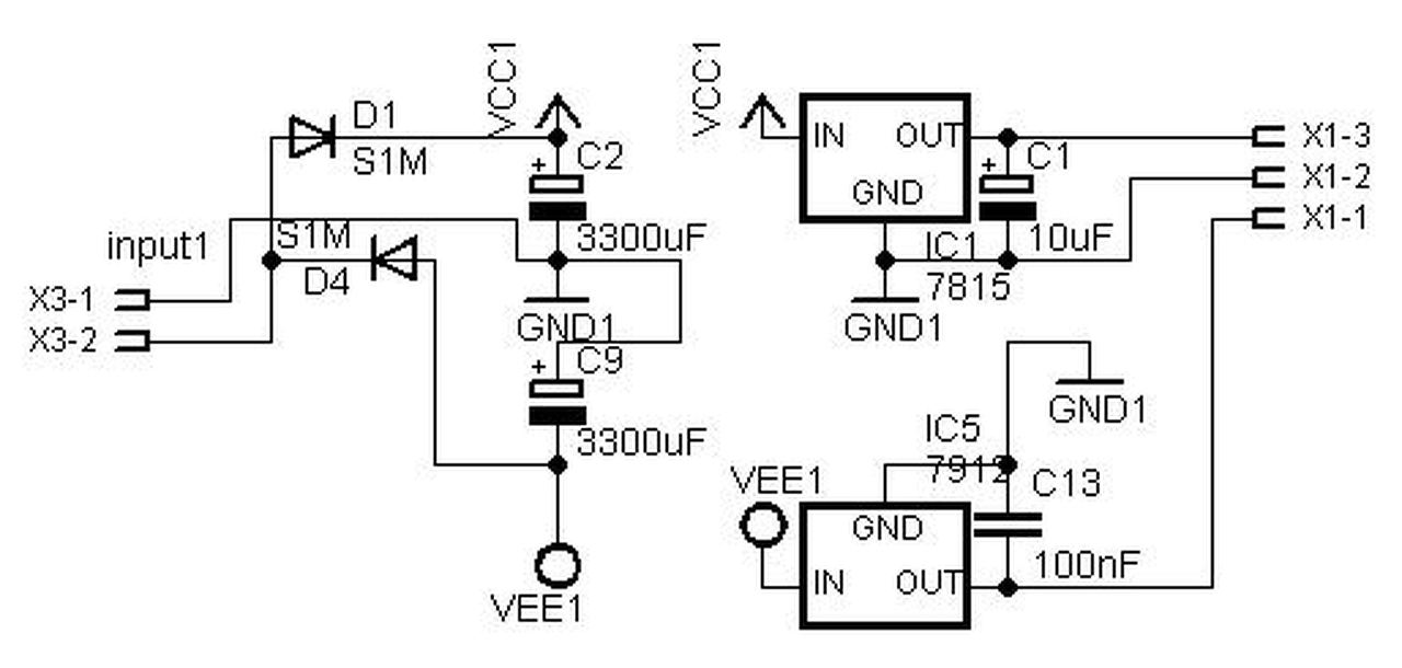
+15 és -12V stabilizált feszültséget szeretnék megvalósítani, de akadt egy kis gondom. Bemeneten 13.5V ac egyutas egyenirányítás 2db S1M diódával. 3300µF pufferkondi majd a 2db stabilizátor. A -12V kimenetén 10µF kondi a pozitívon 100nF. Terhelésnek 3db TLP250 (naturon kikapcsolt állapotban). A hiba, hogy bizonytalan induláskor néha -1,5V van a 7815CV kimenetén. Ugyan ez a konfiguráció 1N4007-tel és 1000µF kondikkal működik, persze az egy másik áramkör ugyan ilyen stabokkal. Próbáltam 7815-öt cserélni, pozitív ág kondiját 4700µF-ra cserélni, pozitív ág diódáját MBRS140-re cserélni. A pozitív ág kimenetére 100µF kondit rakni. A helyzet ugyan az ha az optokat leveszem és 1k ellenállást teszek a -12V és +15V közé. Indulásnál néha -1,5V van a 7815 kimenetén az ac oldalt megszakítva újabb próbálkozással működik. Terhelés alatt ac betáp megszakítása majd a bemeneti pufferkondi teljes kisüléséhez közel újra rákapcsolva a betápot szintén előfordul hibás indulás. Nem tudom a kimenet letilt vagy csak simán hibásan indul el. Valami megoldás? A hozzászólás módosítva: Márc 9, 2017
Mobiltelefon akkuhoz van foglalat, vagy hogy lehet felhasználni?
Lerajzolnád?
Mert amit én vizionálok, akkor nem csodálkozom a viselkedésén
Te is arra gyanakszol, hogy ugyanarról a tekercsről megy mindkét stabilizátor?
Mert másképp semmiféle egymásra hatást nem tudok elképzelni... Amelyik stabkocka gyorsabb, az elhúzza a testet... A hozzászólás módosítva: Márc 9, 2017
78xx és 79xx kimenetére ne rakj nagy (10 µF-nál több) kondenzátort, különben a leírt jelenséget produkálhatja. 79xx kimenetét mindig terheld, legalább egy LED és elnnelállás kombóval, különben elmászik a feszültsége. GDN és -12 V közé egy LED, vele sorba kötve egy 820 Ohm/1W -os elleállás.
Most 10µF van a kimenetén mégis csinálja. A feszültségek nagyon stabilak ha normálisan indul. Ha azonos a két stab feszültségértéke akkor nincs gond. Olyan mintha a 7912 gyorsabban indulna és valami miatt a 7815 simán leállna vagy el se indulna. Egyébként terhelés nélkül mindkét stab mindig és hiba nélkül indul pontos kimeneti feszültségekkel. Csak ugye a terhelés a 7815 és a 7912 kimenete között van (legalább is részben).
Most betettem egy 4148-at a 7815 kimenete és a föld közé fordított polaritással így most működik. A hozzászólás módosítva: Márc 9, 2017
A rajzot most mellőzném, de az okot meghallgatnám.
Miért kell foglalat, mire akarod használni? Én csak ráforrasztok 2 szál vezetéket, a rögzítést meg egy kis melegragasztó megoldja, ha kevés a hely valami "rendesebb" lefogatásnak.
Rajz nélkül hogy lenne magyarázat a hibára?
Ő már vizionált valamit gondoltam akkor már csak van sejtése rajz nélkül is.
Sziasztok!
Hogy a manóba lehet, hogy egy DS1820 és egy SHT11 szenzor ilyen eltéréssel mér? Egymás mellett vannak, kb 8mm van köztük és majd egy fok az eltérés... Valakinek valami tipp? Egy nagy pontosságú hőmérő is van mellettük, az egy két tized eltéréssel ugyanazt mutatja, mint a DS1820. Az SHT szenzor új, próbáltam egy másikat is, azzal is ugyanez a jelenség. Egyébként a kapcsolás innen van.
Ha panelra vannak építve, akkor szerintem egy melegedő alkatrész okozhat gondot levegő hőmérsékletének mérésekor.
Nem, vezetéken vannak, kb 20 centire a paneltól.
DS18(B)20 IC többet mér, ha sűrűn kérdezed le a hőmérsékletet. Maga a lekérdezés is melegíti kicsit. Szobahőmérsékleten akár 1 °C többletet is el lehet érni. A probléma megszűnik, ha két lekérdezés között 3-4 másodperc eltelik. Lehet, hogy az SHT11 is ezt produkálja?
Próbáltam több digitális kimenetű hőmérő szenzort egy időben, nekem a DS18B20 vált be a legjobban.
Addig semmire se tudom használni, amíg nem tudok rádugni semmit. Nem igazán akarom forrasztani, hanem olyan kéne, amibe berakhatok akármilyet, ha úgy van egy működő mobilét is, és használat után vissza tehetem a mobilba. De attól a linkelt izétől minden jobb. Meg onnan venni se tudnék, még ha jó lenne se. Na meg nem foglalat csak érintkező. De legalább olyan rugós lenne mint a mobilba. De ennyiért még azt se venném meg. Szóval forrasztás, vagy több ezer forintos érintkező közt lehet csak választani?
A hozzászólás módosítva: Márc 9, 2017
Specifikálatlan feladat, ha jól láttam eddig csak annyi jött gyulánktól hogy mobilakkuhoz foglalat, és ha választ kapott akkor drága, akkor is drága lenne ha jó lenne. Szóval ez is drága lesz.
És ugye a semmiből kell kitalálni hogy milyen akkuval mit is szeretne csinálni, mennyi a keret rá, meg akármi. |
Bejelentkezés
Hirdetés |





Nem kókánykodni akarok, hanem a gyári tuning lámpám át ledeztem(a helyzetjelző részét) és ezeket a ledeket szeretném egy + ellenállással megóvni, mert nagyon macerás volt az át ledezés és ha tönkre menne nem lenne kedvem megint darabokra szedni a lámpát


Valakinek valami tipp? Egy nagy pontosságú hőmérő is van mellettük, az egy két tized eltéréssel ugyanazt mutatja, mint a DS1820. Az SHT szenzor új, próbáltam egy másikat is, azzal is ugyanez a jelenség. Egyébként a 




