Fórum témák
» Több friss téma |
A kép alatt, a ...processing... felirat helyén egy idő múlva megjelenik a Get Manual link, arra kattintva tölthető le.
Vagy regisztrálj be az Elektrotanyára (ingyenes) és akkor azonnal letöltheted. Ja igen, még azt írja, hogy ha nem tudnád mégsem letölteni, akkor próbáld meg Chrome, vagy Firefox böngészővel. A hozzászólás módosítva: Ápr 11, 2016
Köszönöm szépen mindkettőtöknek! Várnom kellett egy kicsit...
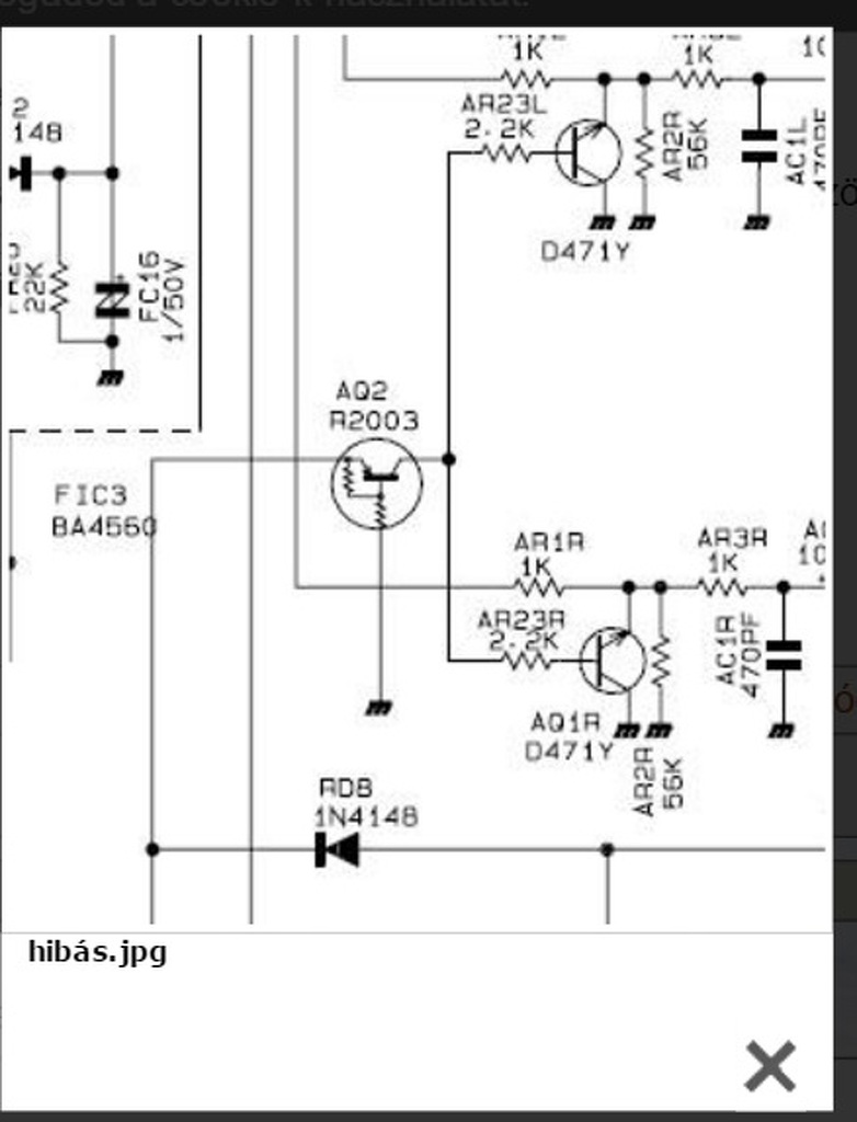
Hali! Samsung Max N52 minihifi javításra keresek szakembert. Amit tudok a bibiről, és olvastam _ is _ fórumokban: hangja alig van illetve selypeg. De az is max körüli hangerőn, ill. van amikor kb. 15 perc múltán fokozatosan beáll a rendes hang. Valaki ezt válaszolta: " az AQ2 pozicióra hallgató R2003 beteg,cseréld ki jó lesz. Na ez nekem több mint nanotechnológia..Tud valaki segíteni, megjavítani? Természetesen nem kívánom pacsiért! Köszi.
Hello.
Itt kapható olyan tranzisztor: KSR2003 A többi meg csak csavarhúzó, páka, meg forrasztóón kérdése...
Hali! THX!! De!...szóval oké, mindhárom szerszámom van ( míg a páka az finoman szólva sem egy spéci valami.. antik darab ), a baj, hogy hová-hogyan illesszem be amit megveszek a linken lévő üzletben? - ill. akkor az lehet a hiba, amire ráleltem a fórumban? Attól megjavul(na)? Ennek mennyi idő a javítása?
A hozzászólás módosítva: Ápr 13, 2016
Nem tudom, hogy az-e a hiba, te írtad, hogy ezt kellene kicserélni. Ez egy fekete, 3 lábú kis tranzisztor, az alaplapon van. Minden alkatrésznek ott van a panelon a rajz szerinti pozíciószáma, vagyis megkeresed azt a háromlábú fekete tranzisztort, aminél a panelon az AQ2 felirat van és kicseréled. Ha nem vagy ennyire járatos az elektronikában, akkor keress meg egy szakit vele.
Köszi! Megpróbálnám persze valahogy megejteni a cserét. " Szakit " is említettem az elején ( sőt! ), amit írtam, azt tul.képpen kimásoltam egy fórumból _ " az AQ2 pozicióra hallgató R2003 beteg,cseréld ki jó lesz " _ a hibamegoldással kapcsolatosan, csak megkérdeztem, hogy ez lehet a hiba vajon? Szakit nem tudnál?
Lehet ez is az oka, de más is akár. Ez a tranzisztor a némító áramkörben van, úgy látom a rajzrészlet alapján, okozhatja az általad tapasztalt hibát ez is. Szakit nem tudok, messze van ide Pest. Hirdesd meg az apróban. Vagy járd körbe a környéket. Nem tudom elhinni, hogy nincs ott a közelben egy műhely.
Köszönöm! Sokat segítettél! Nincs szaki, aki volt meghalt, nem is ismerek ilyen szervizeket, sehol nem látni, egy helyen van egy ősi felirat " Gelka " ..még egyszer THX!
Szia. Ha ez megnyugtat, annak a tranzisztornak a cseréjével sok kárt nem okozhatsz benne, feltéve, hogy jót, és jó bekötéssel teszel bele. Végfok hiba általában csak egy oldalt jelentkezik, ha mindkét oldal egyformán halk, és néha még észhez is tér, akkor nagyon jó eséllyel az a némító vacak döglött be, amit az előttem szólók emlegettek. Hogy mennyi idő egy tranzisztor cseréje? Még vacak szerszámokkal is megoldom 1 percen belül. Inkább az az érdekes, hogy hány csavart kell kitekerni, amíg hozzáférsz? A doboz szétszedése, hogy a panelhez hozzáférj, az ezeknél a legnagyobb tétel. Konkrétan nem ismerem azt a Samsung mini hi-fit, de javítottam sok hozzá hasonlót.
A hozzászólás módosítva: Ápr 14, 2016
Hali! Köszi a hozzászólást! Nekem minden sokat segít(ene)..Megvettem a tranzisztort! Kép. 6 csavart kellett leszedni a jobb oldali lemez eltávolításához, most szedtem le, csak nem találom amit ki kellene cserélnem..na! - ennyit a forrasztópákámról..úgy, hogy rakhatom össze..
A hozzászólás módosítva: Ápr 14, 2016
A nagy panelon lesz valószínűleg, ott vannak az alkatrészek pozíciószámai is a panelon. De a szervízkönyv azt is írja, hogy melyik egységben (panelon) van, sőt, lehet, hogy beültetési rajz is van, csak te nem tetted fel a rajzot, csak annak egy részét.
Azt a rajzot ( is ) úgy leltem egy szakszerű fórumban..nincs rajzom, és találtam egy Manualt, de abban sincs! De! Nagyon szomorú lettem..Leszedtem a 2 oldalát, sok képet készítettem a panelről ( hátha kinagyítva a laptopon megtalálom ), aztán most összeraktam...és...nem kapcsol be! Hát? Még ilyent? Ennyi volt?.?..Pedig ma elmentem oda amit/akit ajánlottál, megvettem a tranzisztort..Még ilyent? Itt egy kép, ilyen volt működés közben..Apropó! Érvénytelenítették az apróban a hirdetésemet, melyben szakember javítót kerestem..nem tudom, valamit elronthattam, de mit?..
Lejött, kihúzódott, vagy nem lett visszadugva valamelyik csatlakozó.
De nem nyúltam semmihez csak a csavarokhoz kívülről..meg fotóztam, talán akkor hozzáértem valamihez? Olyan szép hangja volt, hogy ritkán hallani ilyent ( az 5.1 - ek közelébe nem jöhetnek! ), tényleg nagyon sajnálom..köszi meg egyszer a segítséget, így már nem hiszem, hogy lenne értelme javíttatni, az egész nem ér annyit. Azért persze megpróbálok feladni újra egy aprót, csak tudnám, hogy mit írtam rosszul oda?..
Idézet: Azt nem tudom, de áramot kap egyáltalán a készülék? „csak tudnám, hogy mit írtam rosszul oda?”
Nem kap szerintem. A bekapcsoló on/off gomb is olyan " tompa " a nyomásnál. A biztosítékot megnéztem, az hibátlan. Nem megy bele az áram..
Nem tudom, de annyira leértékeled a saját képességeidet, hogy már megkérdezem... A konnektorba visszadugtad?
Hát persze! - sőt gondoltam én is rá, hogy a konnektor esetleg...gyorsan bedugtam a telefontöltőmet! Úgy, hogy az kieseik..
Akkor nézd át tüzetesen a csatlakozókat, valamelyik mégis kicsúszhatott, illetve műszerrel végig kell követni a bemenő hálózati feszültséget.
Samsung hifinél, ha olyan a panelek kialakítása, hogy egymásba vannak csatlakozóval tolva, néha ki szokott csúszni egy picit az előlapi panelból az oldalsó, nagy állított panel (Main Board). Olyankor ilyesmi hibákat is produkálhat... Át kell jól nézni.
Pill. Ha még vagy, gyorsan rápakolom a panelképeket a notebookomra, és párat csatolok ide.
Tedd fel, sokan nézik a fórumot. (Telóról gyorsabb közvetlenül feltölteni)
A hozzászólás módosítva: Ápr 14, 2016
Le kellett méreteznem, a DSC_0004 képre tettem egy nyilat, ott van egy elszíneződés. az első 4 kép.
Második sor
harmadik sor
Szerintem ott van az AQ2, amit kerestél.
Annak az oka pedig, hogy most áramot sem kap, így a képekről nem mondható meg sajnos. Amit jelöltél a 0004 -es képen, az is lehet a mostani hiba oka, de ennek kiderítéséhez feszültségeket kellene mérni és keresni a készülékben, rajz alapján. A hozzászólás módosítva: Ápr 14, 2016
Ezt meg nem találtam volna..biztos, hogy az! - THX!! - csatolom a nagy képet.
Nekiugrom ( na nem a forrasztásnak ), oda sem férnék a vastag pákával, átnézem az összes csatlakozást, amit javasoltál, hogy esetleg nem csúszott-e szét valahol? Nem akarom elhinni, hogy csak úgy, kikapcsolt - elfekvő - állapotban történik olyan, hogy még áramot sem kap..
Azért írtam, hogy csatlakozókat, ilyesmit nézz át, mert valószínűleg a szétszedéshez van köze.
|
Bejelentkezés
Hirdetés |























