Fórum témák
» Több friss téma |
Fórum » Műhelyünk felszerelése, szerszámai
Téma, a műhelyünkben előforduló készülékek, anyagok, szerszámok, eszközök bemutatására, kitárgyalására.
"Bájlog" lemezeknek ezeket is nevezhetnénk...
A hozzászólás módosítva: Ápr 14, 2016
Aha...És mit szoktak hézagolni a lemezollónál vele?
Ha a felső kést tartó rész párhuzamos az alsóval, akkor semmit.
Abban az esetben ha nagyon erőltették, akkor a függőleges tengely mentén megnyílt, így a felső vágóél belső fele még hozzá ér az alsó vágóélhez, de a külső fele már nem. Ekkor az elejéhez tesznek hézagolót, hogy az él párhuzamosságát visszaállítsák, de ettől ugye még maga a tartószerkezet deformált marad.
Ahha..így már értem, köszönöm, sokat segítettél. Tehát a legfontosabb, hogy a felső kés végig párhuzamos legyen az alsó késsel, és oldalirányba ne kotyogjon..gondolom...
Hello!
Az én ritkán használt masszív "őskövületemnél" állítócsavarok vannak...(egy kis "szidolozás" ráférne) A hozzászólás módosítva: Ápr 14, 2016
Ha köszörültetni kell, az drága, 10 ezer is lehet, nem tudom pontosan.
A 2 méteres vágóélt 10 évvel ezelőtt 30 ezerért köszörülték.
Félreértés van a hézagolást illetően. A karos lemezollót, szinte mindig hézagolni kell, de az első síkköszörűs élezés után biztosan. Ezzel nincs is semmi baj. Minden esetben, szigorúan csak az alsó kést hézagolják. Ráadásul két irányban is, mert oldalról is kell, meg az élezés miatt a magasságát is.Akkor van gond, ha a hézagolás nem szakszerű, mert ha e miatt nem fekszik fel az alsó kés, akkor meg tud billenni oldalirányban, és ezzel a kések közti hézag túl nagy lesz.
Élezésben ha lehet, ne a síkköszörűs megoldást preferáld (ami a lapot támadja). Egyszer ezt is meg kell csinálni, de általában ezt gyárilag megoldják. Ezután a kést már homlokról illik élezni, amihez egy sima állványos köszörű kell, és egy jó kezű szakember. Abban van némi vita, milyen szögben jó a késeket élezni. Jó esetben, a késeket akár 4-szer is át lehet fordítani, de ehhez enyhén íves homloklap kell.
Megjött a fúrógép! Nagyon szuper! Egy baja van. Nem ettem hozzá szabályzót, így maxon megy. Most túrom a netet kapcsolást keresve ehhez a géphez, hogy szabályozható legyen a fordulat.
Köszönöm mindenkinek , hogy megosztotta a véleményét velem!
Nem kell nagyon felturnod a netet. Menj a DC motor topikban ott van egy jo PWM, de még jobb ( ehhez a motorhoz ) egy labortáp ahol az áramot is állitani lehet. ( van egy sereg kit közkézen, bármelyik jo.)
Szia! Melyik gép? Mekkora a tápfeszed? DC, AC?
Ezen felbátorodva, hosszú várakozás után -fél éve megvan a tároló-, én is beköltöztem egy ilyen dobozba. Több ezer alkatrészt szórtam bele (kb. 7000-et), de ennek akár a tízszerese is kényelmesen elférne. A korábbi zacskós megoldásban első perctől látok problémákat, de legalább lehetővé tette a nálam használt 10 db-os szalagszeletekre vagdosást. Szinte minden SMD-t így tároltam. Most egy nagy kupac szalagmaradék, egy kisebb doboznyi üres zacskó, és a szelektált tárolódoboz lett az eredmény.
Nincs még tapasztalatom az ebből való beültetésről, de bízom benne, és nyitottan állok a kérdéshez. A fotókat az asztali kis lámpámnál kellett elkattintani, mert már késő van a kivilágításhoz. Elnézést a furcsa fényekért és az éles árnyékokért. A hozzászólás módosítva: Ápr 17, 2016
Új lakó érkezett kicsiny műhelyembe, egy karos olló személyében. Eddig fűrésszel vágtam a nyákokat, de ez most megváltozik. Még csak tanulgatom a használatát, de azt már látom, hogy szinte álom ezzel darabolni a nyákot a fűrésszel szemben. Örülök, hogy egy ilyen jó állapotút sikerült találnom, jó árért. A súlya brutális, kb. 25-30kg, és viszi a nyákot mint kés a puha vajat. Komolyan mondom, legyen mindenkinek karos ollója
![]() A pincében fog lakni egy munkaasztalra csavarozva.
Gratula! És dobozolásnál mekkora segítség lesz majd.
Szia!
Erről van szó 12V DC tápot kapott a PC-ről.
Gratula!
Nekem is hasonló van,csak kést kellenne szereznem.
Nagyon nagy segítség. Én már kb. 60 tábla nyáklemezt vágtam fel kézi lemezollóval 10x10cm, 10x20cm körüli méretekre, kétszáz vízhólyaggal. Asztali ollóval százada szenvedés lett volna.
Végre megérkezett az új szkópom: Rigol MSO1074Z. 100MHz, 4 csatorna, 1GSa/s, 16 csatornás logikai analizátorral. Hihetetlen mennyi mindent tud... pl protokoll-analizátor is van benne (mindjárt kettő), illetve például a jel különböző jellemzőit (mikből eleve tud valami negyven félét mérni!) nem csak egyszerűen megmérni képes mint minden digit szkóp hanem ezekből statisztikát is tud mutatni sőt, tudja loggolni is őket és grafikusan meg is jeleníti nekem... Az egyéb matematikai funkciói is rendkívül fejlettek; nem csak összeadni, kivonni, osztani meg szorozni tudja a csatornákat egymással hanem összesen 14 műveletet tud. Pl gyököt von a jelből, integrálja, differenciálja stb... A protokoll-analizátora UART-ot, I2C-t és SPI-t, illetve párhuzamos jeleket tud analizálni.
Bruttó 270.000Ft volt az ára de nekem szerencsére nem került semmibe, így különösen örülök neki. Egy barátom DS1054Z-jével (mely majdnem ugyan ez csak abban nincs logikai analizátor) csináltunk méréseket, és annak a -3dB-es pontja 240MHz-nél volt. Az enyémet még nem mértük, de legalább ennyit az enyémnek is tudnia kell.
Ez igen... Használd egészséggel. A felsorolt funkciók nagy részét nem tudom hova tenni,de sokat tud.
Szia!
Együtt örülök Veled, (kis irigységgel is persze ) és gratulálok hozzá, de lenne kérdésem.Mitől 100MHz-s? Rajta az szerepel, hogy 70MHz. Másrészt ha már Neked ingyen van a szkóp, nem tudsz ilyen áron szerezni nekem is.Jó lesz olcsóbb is... ![]() (Munkahelyi cucc?) A hozzászólás módosítva: Ápr 20, 2016
Volt egy digit szkópom amit eladtam, illetve kaptam egy másikat ajándékba a munkahelyemtől amit szintén eladtam. A kettő árából kijött ez, így nem került nekem pénzbe. Nem munkahelyi, ez ténylegesen az enyém.
70MHz van ráírva de egy kódot beleírva 100MHz-es lesz hivatalosan. Ugyan így a memóriája is megnő 12M-ról 24M-ra meg még pár "aprósággal" okosabb lesz. A barátom DS1054Z-jére 50MHz van írva de okosítás előtt 160Mhz-et tudott, okosítás után 170MHz-et. Kimértük. Egy másik ismerősnek ugyan ez a típusú szkópja (DS1054Z) okosítva 240MHz-et tud.
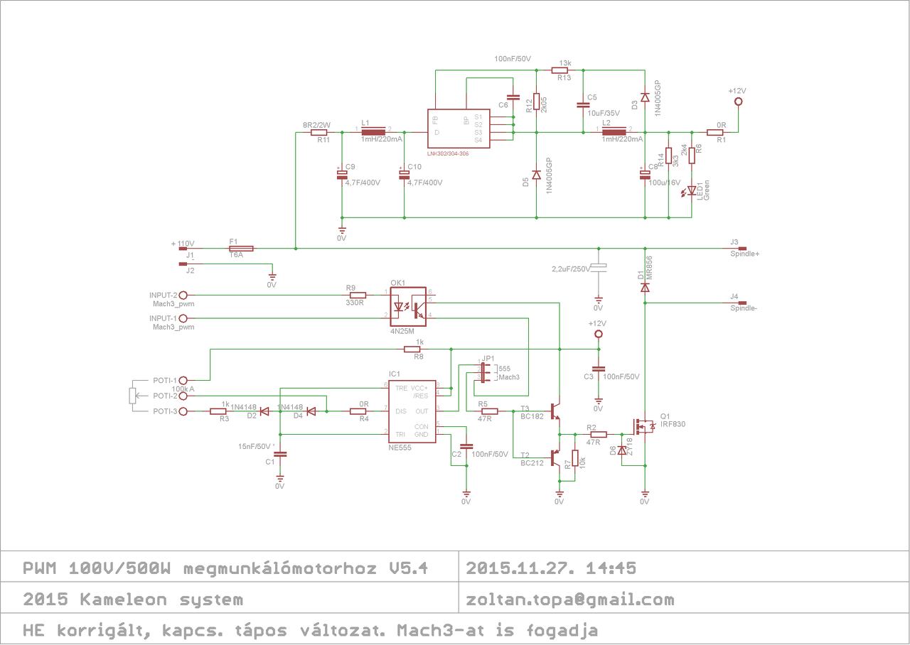
Nem teljesen értem. A belinkelt gép tartalmaz egy szabályzót a leirás alapján. Vagy neked ilyen van - de a beépített szabályzó nélkül? Mivel 40W a leírás szerint, a legegyszerűbb 555-ös szabályzó is jó hozzá. Én 500W-os motorhoz készítettem a mellékletben lévőt, de nem hiszem, hogy neked is bonyolultabb kellene. Nyilván a neked nem kellő dolgok lehagyhatóak róla, mivel te eleve 12V-ról járatnád. Emiatt nem kell a nagyobb kapcsolóüzemű táp és a motor járhat simán a tápfeszről. Ha nem lenne tökéletes az eredmény - a frekvenciát lehet változtatni a hobbielektronika -> segédprogramok ->"Astabil multivibrátor 555-el" számolóprogram segítségével.
Köszönöm a kapcsolást,!
Tovább nem is szeretnék itt offolni. Igen tartalmaz "valamit", de 12V ra kötve forog, de nem szabályoz. A tápcsati végén 3 vezeték van +- és x... Utóbbi nem tudom mi lehet. Azt gondolom, hogy csak azért van, hogy ne lehessen fordítva bekötni a gyári tápcsatlakozójába, de az is lehet, hogy azon még vár valamit a szabályzó kör... Majd ha lesz időm rá szétszedem, így kapcsolással együtt már biztos jutok vele egyről a kettőre.
Ha szűrt egyenáramot használsz, akkor feltételezhetően nem fog szabályozni, mert valószínűleg tirisztoros szabályzó van benne.
A szabályzo tirisztoros, azaz csak szüretlen egyenáramrol megy. A vezeték csak két eres a közepsö láb csak a polaritás miatt kell ( csak egy müanyag pöcök)
Nem kell semmit szétszedned. A beépitett szabályzo, mint irtam, szürt egyenáramon nem megy, de a kolléga PWM meghajtása jo. ( Irtam korábban minden egyenáramu labortáp áramkorláttal jobb).
Hihetetlen, hogy mik vannak. Mi az manapság, amit nem lehet okosítani? De akkor miért adja el a gyártó "bután",hiszen a hardver benne van.
Idézet: Mert így két terméket ad el egy helyett. Nem mindenki születik műszerésznek, akinek szerszámgép kell. Ez nem kérdés. „De akkor miért adja el a gyártó "bután",hiszen a hardver benne van.”
Azért ez nem egészen van igy (sok évet töltöttem el amerikai müszergyárban), de hagyjuk álmodozni a hackereket..
Amit SW-rel ( bonyolultan vagy egyszerüen) változtatni lehet, azok a bizonyos funkciok bekapcsolásai ( pl a logikai analizátor), de a sávszélesség javitása stb. már sokkal bonyolultabb dolog, és gyakran a müszerek az utolso gyártási fokozatban vannak degradálva, mert nem mentek át a teszteken - vagy a beépitett alkatrészek olcsobbak ( szürök, csatolások), és emiatt nem teljesitik a kivánt jellemzöket ( föleg a stabilitással meg a zajjal van gond a magasabb frekin). Leginkább az szokott elöfordulni, hogy ocskább alkatrészek kerültek a müszerbe, vagy ki lettek hagyva olyan dolgok, amik a végteszteken a legtöbb munkaidöt igényelték. (A mi müszereink 1000MHz-ig mentek, addig amig egy tintanyalo ki nem sporolt két magnézium öntvényt, amitöl összedölt a stabiltás meg a jel/zaj viszony. Aztán kirugták és elökeresték ama 2 alkatrészt.). Leggyakrabban azonban a müszer méröelektronikája a legjobb minöséget tudta, csak a funkciokkal szoktak spekulálni a marketingesek. Ennek az volt az elönye, hogy csak egyfajta méröelektronikát kellett gyártani, és a mérési opciok számát lehetett változtani. ( Igy sok fajta müszert lehet a polcra tenni egyforma HW-rel, de több kevesebb funkcioval. Ennek a hozzállásnak az a legnagyobb baja, hogy a legprimitivebb verzio is drága - hiszen az elektronika ugyanaz, mint a legbonyolultabb müszerben).
Én is ebből élek - tudom miről beszélsz
Erőt, egészséget hosszú hibamentes életet az újszülöttnek.
Tényleg mindenttudó, már kitalálni sem lehet, még mit kellene tudnia egy 8 bites szkópnak.
Az ellenállások tárolására és a fiókos tároló jobb kihasználására gondoltam ki, hogy a fiókot hosszában és keresztben is megfelezem. Az ellenállások hossza még éppen belefér a rövidebb fiókrészbe. Két darab 60 fiókos szekrénnyel könnyedén megoldható az E24-es sor és még üres fiókok is maradnak bőven. 1 fiókon belül 2 féle ellenállás és még 2 más alkatrész helyezhető el.
|
Bejelentkezés
Hirdetés |












) és gratulálok hozzá, de lenne kérdésem.



