Fórum témák
» Több friss téma |
- Ez a felület kizárólag, az elektronikában kezdők kérdéseinek van fenntartva és nem elfelejtve, hogy hobbielektronika a fórumunk!
- Ami tehát azt jelenti, hogy a nagymama bevásárlását nem itt beszéljük meg, ill. ez nem üzenőfal! - Kerülendő az olyan kérdés, amit egy másik meglévő (több mint 17000 van), témában kellene kitárgyalni! - És végül büntetés terhe mellett kerülendő az MSN és egyéb szleng, a magyar helyesírás mellőzése, beleértve a mondateleji nagybetűket is!
Bizony magam is kapcsolási rajzot csatoltam volna, ha lenne
Odalinkeltem az eredeti oldal hivatkozását.Ha jól értelmezem, amikor az 1-es kapcson nem kap testet, akkor az IC első NAND kapujának bemenete pozitívon van R2-R1 ellenállásokon keresztül. És a +12V-ból a két ellenállás után már csak +0,5V lesz, igaz?
Az R1 ellenállás arra való, hogy a megszakító "működhessen". Vagy is annak minimális áramot kell zárnia-bontania, hogy a kontaktus működjön. Ez tulajdonképpen egy "felhúzó ellenállás". Ha zárt a kontaktus, logikai alacsony szintet ad, ha bontott, magasat. Mivel ez 12V-al teszi, az IC bementi szintjét limitálni kell. Ezt végzi az R2 és a zéner dióda. Ez után már 0/5V lesz a logikai szint, ami megfelel a CMOS bementi jelének.
Sziasztok. Segítséget szeretnék kérni. Építeni szeretnék egy potmétert az autóban lévő fejegység rca kimenete és az erösitö rca bemenete közé. Lényege az lenne hogy a potméter kapcsoló aztán erősödő legyen, és úgy szeretném megoldani hogy a kapcsolásra továbbítson 12v-ot az erösitö felé (remote szál, igy bekapcsolna) továbbá pedig sztereó alacsony szintü jelet lehetne szabályozni. Tehát tekerés közben katt, erösitö bekapcs, minimum hangerö aztán tekerve szépen erösödik. Várom szives ötleteiteket! Tisztelettel János
Üdv!
Elektro elmélet órára kaptam egy olyan feladatot, hogy lerajzoljam le a hálózati feszültség jelalakját, de ne csak egy sima színusz legyen! Tudnátok valami képet adni? Mert nem értem, hogy mire gondolt, hogy ne csak sima színuszt rajzoljak? Előre is köszönöm!
Elméletben tiszta színusz, gyakorlatilag pedig olyan, mint a mellékletben látható. A kedvedért mértem gyorsan egyet. A mai fogyasztók miatt ilyen, azok szinte csak a hullámok csúcsaiban fogyasztanak, ott esik vissza a feszültség.
Helló.
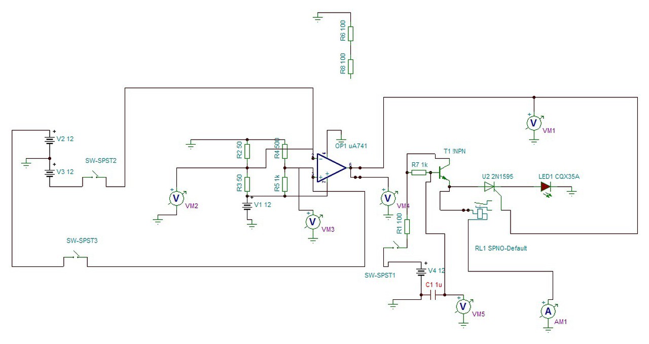
Szimuláltam egy kapcsolást Tinában ami tökéletesen működött a szoftverben. A probléma az , hogy gyakorlatban megépítve nem működik megfelelően. A tirisztor begyújtásával és a leddel el akarom venni a relé áramát. Ez a szoftverben működik. Gyakorlatban az történt , hogy begyújt a tirisztor világít a led, de a relé nem old ki. A lednek nincs elég fényereje, olyan mint ha a tirisztor korlátozná az áramát. Ha a tirisztort helyettesítem kapcsolóval tökéletesen működik. P0102BA tirisztort használok. A gyújtóáramot 13v-on 6300Ohmos ellenállás állítom elő. A leden nincs is korlátozó ellenállás. Tudnátok ebben segíteni? Köszi előre is!
Köszönöm szépen!
Tulajdonképpen mi a végcél? Van egy reléd, amit néha áramtalanítani kell? Valószínűleg feleslegesen bonyolítod a dolgokat.
Tiszteletem!
A kérdésem egy régi szétszedett kazettás rádiós magnóval kapcsolatos aminek van RCA bemenete. Eddig érintkezési hibával küzdöttem arra megtaláltam az orvosságot újra kellett forrasztani egy két lábat. Viszont, hogy most már stabil kiderült az RCA bemenetre ha rákötök valami jel forrást akkor belehallatszik a rádió és még jó adag "zaj". Illetve ha nincs rákötve semmi akkor is hallani a rádiót meg a sistergést RCA állásban. Annyit még hozzátennék, hogy a szétszedett azt jelenti, hogy az asztalon csak a nyák van, a burkolat és minden más már nincs meg. Jól gondolom, hogy árnyékolási hiba áll fent?
Vayg árnyékolási hiányosság, vagy az egész egység rádiós része hallatszik halványan. Anikor hallod a rádiót RCA állásban és eltekered a hangolót a rádiós részen, változik valami?
Helló!
Nem sajnos nem változik ha változtatom a rádió állomást. Igen én is arra gondolok, hogy hiányos az árnyékolás. Ezt hogyan lehetne orvosolni?
Sziasztok!
Valaki meg tudná mondani mi célja van a D1, D2 diódának? Köszönöm.
A cél az, hogy ártalmatlanítsam relét egy tirisztorral. Azt nem értem, hogy a tirisztor miért befolyásolja az áramerősséget?
Eleve ott kezdődik a probléma, hogy tirisztort akarsz használni, mert az nem kimondottan egyenáramú eszköz. A relé behúzótekercsével köss sorba egy másik relét, legalábbis annak az egyik nyitóérintkezőjét.
Nem lehet. Egyetlen relé van csak itt.
Azt nem tudhatjuk, a LED mit lép akkor, ha a nyakába szakad a tirisztoron/relén átfolyó áram.
Jelfogója válogatja, de az is lehetséges, hogy a LED nyitófeszültsége plusz a tirisztoron eső feszültség elég ahhoz, hogy behúzva maradjon. Érdemesebb lenne a T1 bázisát a földre kötni valamivel.
Próbáltam ugyan ezzel a tirisztorral. Azzal az volt a baj, hogy gate impulzusra kisütötte a kondit a bázison, zárt a tranzisztor kioldott a relé, de a tirisztor nem maradt vezető állapotban. Újra indult a kondi töltőfolyamata. stb stb.. Nem lehet hogy másik tirisztort kellene választanom?
Nem, eleve nem tirisztort kellene választanod ilyen környezetbe. Sokkal könnyebben tudnánk segíteni, ha elmondanád, mi a célj az egésznek.
A tirisztoroknak van egy minimális tartó árama. Ha az alá csökken az áram, akkor abbahagyja a vezetést.
Annyi a célom hogy kioldjam a relét úgy, hogy ne zárjon vissza míg nem szűnik meg a tápellátás.
Jól értem, hogy most van egy elektronikád, amiben egy relé van és azt szeretnéd néha kikapcsolni? Vagy esetleg egy teljesen új koncepcióról beszélünk? Pl. kap a relé 12 V-ot és te ezt néha szeretnéd kikapcsolni.
Jelenleg próbapanelon van összedugaszolva. És próbálom megérteni, hogy mi hogyan működik. Elég alap kapcsolás technika.
Első lépésként ezzel próbálkozz.
Hello! Gyakorlatilag semmi. Úgy gondolom eredetileg nem optocsatoló volt az áramkörben hanem ellenállás bemenet , és akkor "túfeszültség levezetés" szerepe volt.
Üdv! Van egy My audio mp4 lejátszóm (2009)-es ami bekapcsoláskor csak felvillantja a kijelző háttérvilágítását, majd egyből vissza. A kapcsolón az áram megy tovább feltehetőleg egy diódába, és egy ellenálláshoz, de onnan már nem látni útját a dupla panel miatt. A diódáig, ellenállásig van áram, az akkuban 4.1v a feszültség szemrevételezéssel hibát nem találtam.
Mi lehet a nyűgje?
Jobb lett volna a szerszámok topikban.. Én fejpántos nagyítót használok ilyen célokra, de van USB-s mikroszkópkamera is ami használhatóbb. Nézz át Ide, itt korrekt válaszokat kaphatsz.
Üdv. Mindenkinek !
Olyan gondom van,hogy több adapterünk tönkrement túlfeszültség miatt .Részletesen 2db. canon fényképező akku töltő,1nyomtató adapter , 1 laptop adapter.A kérdés az,hohy mi mehetett tönkre bennük,illetve van e esély a javításukra.Van benne aminek elég húzós az ára,ráadásul kellenének sürgősen.Üdv. csaba |
Bejelentkezés
Hirdetés |




Odalinkeltem az eredeti oldal hivatkozását.





