Fórum témák
» Több friss téma |
Mielőtt kérdezel, a következő két dolgot ellenőrizd!
I. A helyes tápfeszültségek megléte.
II. A kimeneten van-e egyenfeszültség.
Élesztés.
Nem terhelhető,ha az adatlapján annyi van akkor az arra van méretezve,és ugye mint tudjuk az impedancia zene közben nem állandó,vagyis frekvenciafüggő is, van hogy 6 ohm alatti de ez csak pillanatnyilag,és van hogy a többszöröse..Szóval nem igen kéne 4 ohmozni...
A hozzászólás módosítva: Máj 7, 2016
Hi, Javaslom fontold meg a TDA 7294-t amit Reloop is említett...
Elhiszem hogy jó az a végfok, csak próbáltam első körben itthoni cuccokból megoldani. De nem fog menni :/ .
Van esetleg más ilyesmi erősítő ic ami le tud adni legalább 5 wattot 8 ohmon, és nem ilyen 12 voltokról megy?Egy pam8610 képes lenne rá? Nem tudom hogy gyári bluetooth hangszórókba milyen erősítő van hogy a kis 2000 mamperes akksiról ilyen 2x6 wattokat le tudnak adni.Megpróbálom majd konverter nélkül is hátha jobb a helyzet, viszont ha úgy is csak másfél wattot ad le az elég kevés.
Idézet: „2000 mamperes akksi” Ez kész! A hozzászólás módosítva: Máj 7, 2016
Sziasztok,
Szeretnék építeni egy erősítőt, van hozzá egy 100VA es toroidom AC17V és AC12V os kivezetésekkel, tehát szimmetrikus tápot igénylő végfokok kilőve.. 4 hangszórót hajtana meg, milyen végfok lenne a legjobb választás? TDA1554-et mellőzném ha lehet. Köszi, üdv.
Hi, a helyedben tekernék még mellé annyit (ha van hely), hogy meglegyen a 2x17V.
Inkább egyszerű, kis helyen elférő hatékony erősítő a 7294.
Mond mi van odahaza alapanyagnak, megnézzük mit lehetne belőle összehozni.
Alapból tudni kellene a tekercsenkénti terhelhetőséget.
Még egy kérdés, az STK4231 végfoknak elég a 2x17V AC? Ilyen végfok van itthon, nem akarom kiszedni belőle a 100w-ot, csak mondjuk olyan 2x10-20W ot.
Ami a kérdés elvi részét illeti: az adatlap 6Ω-hoz ±32V-ot ajánl, tehát a teljesítménytranzisztorok 5A-t biztosan tudnak kezelni. A 4Ω-os hangszóró ±22V-ról ugyan ilyen biztonsággal üzemel.
Szia! A külső alkatrészek közül az R11,12,20,21 ellenállásokat 2k7-ra csökkented, az 5-ös lábra pedig adsz annyi pozitív feszültséget amitől a kimeneti egyenfeszültség 0V közelébe kerül.
Valamit nagyon elrontottam, csináltam egy fém dobozt és abba tettem a galvanikus leválasztást az antenna kábelen, de miután a tv-re kötöttem digitális csatornák nem jönnek be vagy a kép teljesen szét van esve, az analóg adások meg nagyon homályosan és rosszul jön be.
Lehetséges hogy nagy az ellenállása a cuccosnak ?
A villanyszerelésibe menjetek át az off-okkal!
Mutasd be a földhurkos témában amit építettél, valami bizonyára nem stimmel. Itt az erősítő mindigben OFF lenne.
Köszi a választ, de szerintem nem ugyanazt a rajzot nézzük
Ezen a rajzon gondolom az R19-22 t kellene csökkentenem, az ötös láb pedig földelve van.
Ezt a rajzot gondoltam autentikusnak, de a másikon helyesen értelmezted. A jelentősen csökkentett tápfeszültség ellenére a a nagyjelű erősítő munkaellenállásának árámát állítjuk ezzel vissza.
Az adatlap Equivalent Circuit ábráján szereplő R20 értékét nem tudjuk kívülről megváltoztatni, áramát az 5-ös lábra adott feszültséggel, ami az ajánlásban 50V, biztosíthatjuk - ha a kimeneti egyenfeszültség megköveteli.
Sziasztok! Kis segítséget szeretnék kérni, abszolút nem értek az erősítőkhöz.
Mechanikus karórák elemzéséhez ezt Bővebben: Link az erősítőt javasolják elkészíteni. Na most nekem semmi kedvem ezzel is bajlódni. Viszont találtam e-bay-en egycsatornás erősítőket bőven, persze nem erre a felhasználásra. Például ez Bővebben: Link 30 Wattos. Valaki legyen olyan kedves és szakértse meg nekem, hogy alkalmas-e az utóbbi erősítő 10-20 uV jelek 100-500mV tartományba erősítésére? Mi a helyzet e jel/zaj viszonnyal? Illetve ha ez nem jó de van más ötletetek azt is szívesen fogadom. Köszönöm! A hozzászólás módosítva: Máj 8, 2016
Köszönöm szépen a gyors választ!
Az IC nekem mindegy az óra gyenge hangjából egy piezo csinál valami nagyon kicsi feszültséget, ezt kéne a hangkártyáig felerősíteni.
NE5532 százszoros erősítéssel (1K-100K és a 100K mellé még egy 100pf kondit tegyél, hogy ne gerjedjen).
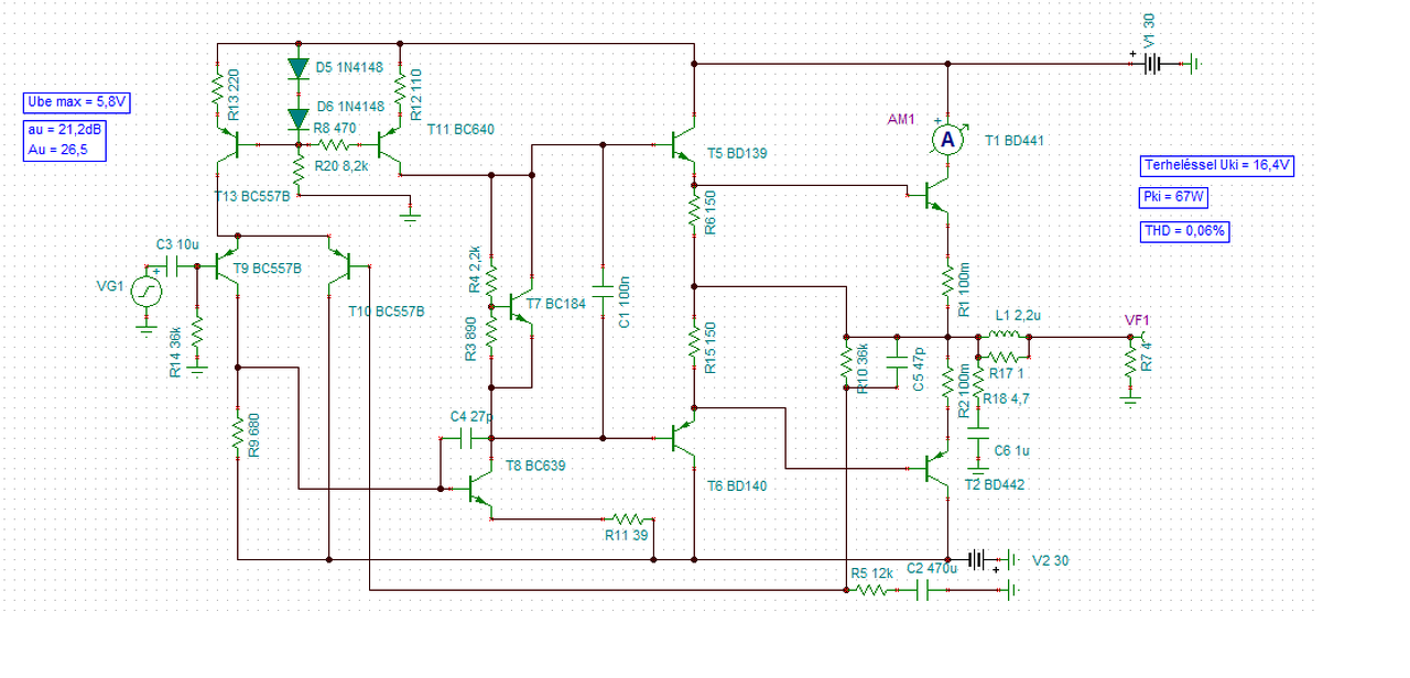
Körbe néztem itthon, és a mellékelt kapcsolásra jutottam. A végfok tranyók TIP 35 és 36 lesz. A táp +-30V, így a tápban is marad tartalék. A szimulációban 67W jött ki 0,06% torzítás mellett. Tudom hogy ez csak szimuláció, de kiindulásnak jó. Az év elején építettem egy ilyent, azt alakítottam át. Max 50W-ot terveztem, így az erősítő sem lesz a határokig nagyon kivezérelve.
Szerintem ez neked egyik sem jó, kicsi az erősítése...
Túl egyszerű lett volna
![]() Jelenleg a fejhallgatóm mikrofonja szépen veszi a hangosabb órákat. Viszont az újabb finomabb, gyorsabban járó szerkezetek sokkal halkabbak és szakadozva érzékeli. Jelenleg kb ez a határ. A halkabbakat nem látja. (Csatolt kép) És akkor még a "nagy" csúcsok előtti kicsiket is érzékelni kellene. Ha 2-3 szorosára lehetne növelni a jelet vagy a jel/zaj viszonyt, akkor egész tűrhető lenne.
Ha a fejhallgatód mikrofonja a számítógép mikrofon bemenetére van dugva és attól szeretnél jobbat, attól az NE5532 sokkal jobb. De vannak attól még kisebb zajú IC -k is, csak azoknak már húzósabb az ára.
Kíváncsian várom a folytatást!
A hozzászólás módosítva: Máj 8, 2016
|
Bejelentkezés
Hirdetés |












