Fórum témák
» Több friss téma |
Fórum » Labortápegység készítése
Hoppá. Nem akartam én ekkora vitát gerjeszteni
Szóval: A műszer már adott, ehhez kellene igazodnom. A dobozolást már nem nagyon tudom megváltoztatni. A pontosság a feszültség szempontjából releváns, az áramerősség csak tájékoztató jelleggel bír. Ha jól gondolom és nagyon leegyszerűsítem akkor a tápon található Uki és Iki csatlakozókról a + oldalakat a műszerhez kötve a - pedíg közösítve nem csinálok nagy bajt...Köszönöm Bucdarov
Sziasztok!
Szeretném megkérdezni, hogy melyik labortápot érdemes megépíteni?Jópár kapcsolás felkerült, és nem tudok dönteni.A lényeg, hogy könnyen beszerezhető alkatrészekből álljon.Alkotó kapcsolásait nézegettem. Szép napot
Fent leírtam, hogy hogyan kösd be a műszert. Felejtsd el a labortápon szereplő mérőműszer kivezetéseket! Ennek a műszernek van belső mérő áramköre.
Alkotó kapcsolásaiban nincs semmi nehezen beszerezhető alkatrész; tkp. fiókból megépíthetőek, és minden változathoz van nyákterv, leírás. Igényeid (ha 'kicsi a fiók', akkor pénztárcád)szerint választhatsz, bármelyik többször megépített, működő. Elsőnek egy egyszerűbbet építenék, tapasztalatszerzés céljából. Egy 30V, 3A-os, 723-mal, a legtöbb kezdőigényt kielégíti.
Köszönöm. Eszerint járok el és referálok
Bucdarov
Helló!
Egy meglévő táphoz szeretnék készíteni változtatható áramkorlátot, kb. 0-5A-ig. Létezik ilyen?
Egy 19 voltos laptoptáp lenne a áldozat.
Senkinek sincs ötlete?
Szia! Hogy el tudj indulni, én ezt javaslom: készíts egy áramgenerátort tranzisztorral és műveleti erősítővel, ezt kötsd a kimenetre. Ez mindaddig a tápfeszültség mínusz a tranzisztoron/feten eső feszültséget adja, amíg a kimeneti áram a beállított alatt van. Amint nagyobb lenne a beállított áramnál a tényleges áram, elkezdi a feszültséget csökkenteni (a tranzisztor felveszi és elfűti), míg a korlátnak megfelelő áram nem folyik.
A pontos kivitelezésben majd a tapasztaltabbak segítenek, talán jobb megoldásuk is lesz.
Önálló készülékre gondoltál, amit többé-kevésbé bármilyen feszültségforrásról meghajthatsz, vagy a meglevő tápod szerves részeként képzelted el? Második esetben úgy is meg kell bontanod azt a tápot és a kapcsolási rajzára is szükség lesz, hogy lássuk hol és hogyan lehet beleavatkozni a működésbe. Azt is érdemes megfontolnod, hogy a mostani szabályzó elektronikát kiszeded belőle és valamelyik ittenit belerakod. Ötletek hiánya: a megosztott infók mennyisége és a segítő kedv nagysága között egyenes az arányosság.
Valami olyasmit képzeltem el, hogy a laptoptáp kimenetére lehessen kötni, és egy potival állítani kb. 0-5A tartományban (kb. ennyit tud a táp) Szerintem kapcsolási rajzot ehhez nem lehet találni, gyári tápról van szó, 19V 4.74A.
Ja, először labortápnak olvastam, csak most a paramétereket együtt látva lett gyanús, hogy laptop tápról beszélünk. Így egy picit más.
Akkor szerintem az egyik itt fellelhető labortáp kapcsolást lenne érdemesebb megépítened, és akkor a feszültséget is állíthatod nem csak az áramot. Egy negatív segéd tápfesz kell ezekhez de azt egy kapcsolóüzemű feszültség stabilizátor kockával meg lehet csinálni a 19V-ból.
A maximális áram korlátozásához kell 2db tranyó, meg 2db ellenállás. Állíthatóra is meg lehet csinálni de ebben a formában nem tudod nulláig leszabályozni, másrészt nagy sönt kell hozzá, ami nagyon fog fűteni, plusz nagy lesz az egész táp belső ellenállása tőle ami nem jó.
Elég akkor a fix is. Egy rajzot tudsz hozzá készíteni hogy hogyan néz ki?
Abban téved a leírása, hogy nem, vagy csak minimálisan esik rajta a feszültség a beállított határ alatt. 1.8V-ot legjobb esetben is lenyel. Ettől még jó lehet tesztinek. A 8.4A * 8.4A *0.5Ohm is 36W nem csak 10W (hát akkor ebben is), de ha 1 Ohmot rak, hogy a saját tápjához igazítsa, akkor is ráhagyással 20W kelleni fog neki.
Teszti: ha áramgenerátort építesz, ezen az oldalon is találhatsz kedvedre valót, de némelyiknek itt sok a 19V.
Nem sok, csak méretezni kell.
Én megépítettem a 60V-os változatot, teljesen jól működik! Mellesleg ésszerűbb, mivel PWM, kevésbé melegszik. A hozzászólás módosítva: Máj 14, 2016
Köszi mindenkinek a segítséget. Átnézem őket és az egyiket majd meg is építem.
Üdv mindenki!
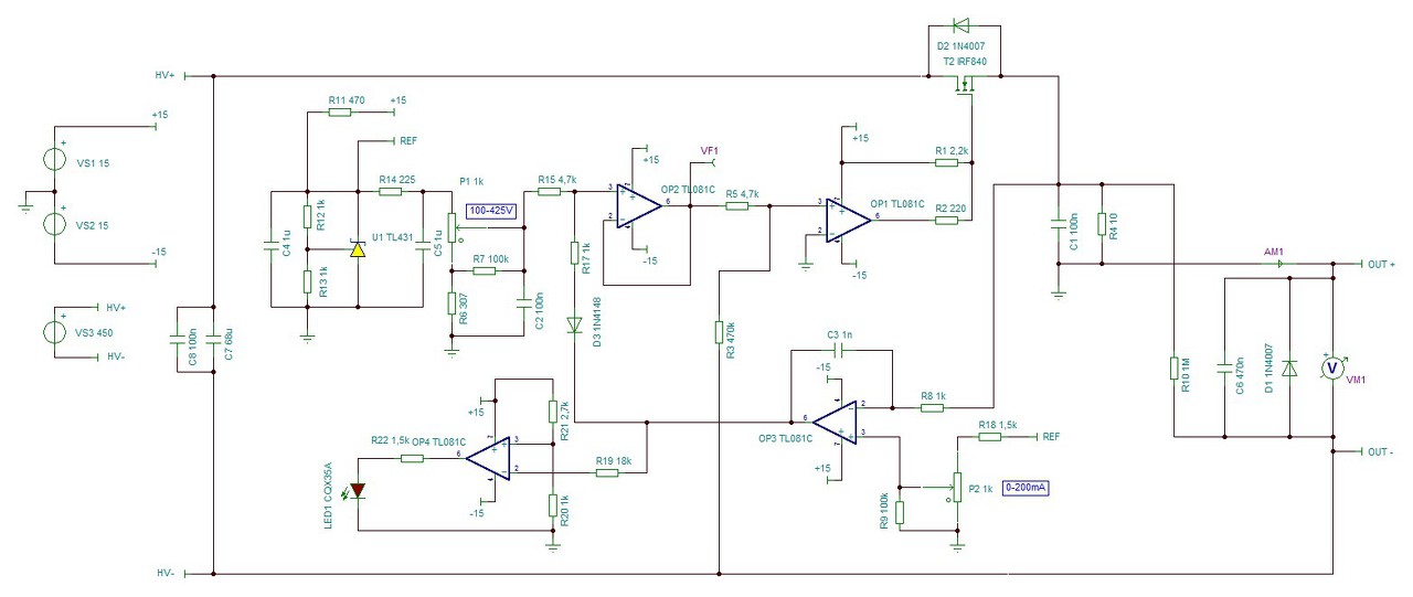
Kis segítségre lenne szükségem. Célom lenne egy szimmetrikus 40V 3A labortáp építése. Trafóból van egy 350W-os házimoziból bontott, 2 elkülönített szekunderrel, pufferelve 55V DC jön le róla, a szekunder 1,5mm es huzallal van tekerve, ez megfelelne ? LPSU3A50V tervei szimpatikusak, IRFP064 fetekhez szükséges lenne valami átalakítás ? Másik problémám, hogy van egy DC-DC konverterem, ami 12V-ból csinál 200-450V-ot és 200mA-t tud. Ez után kéne valami áteresztő tranzisztoros/fetes(IRF840 van egy marékkal) stabilizátor, ami 100-430V 0-200mA tartományban tudna szabályozni. Ehhez tudnátok valami kapcsolást ajánlani, amin el tudok indulni ? A hozzászólás módosítva: Jún 15, 2016
Trafó szekunderei:
2x 0-22-44V AC 1x 15-0-15V AC 1x 9-0-9V AC
Hello!
Az LPSU3A50-hez jó a trafó, De a Fet nem, mert kicsi a feszültsége. Lehet célszerűbb lenne DC-DC konvertert szabályozásra bírni és nem áteresztővel kiegészíteni.
DC-DC szabályozható, de áramkorlát nincs rajta és elég zajos, és nem előnyös mikor a kimenetén lévő kondi rásül valamire.
Előszabályzóként akarom használni az áteresztő tápnál. Ötleteim vannak a megvalósításra, de inkább körbekérdezősködök, mielőtt létrehozok egy alkatrész temetőt. Fetből van még irf360lc az sem gond, ha több darabot kell párhuzamosítani. Igyekszem minél olcsóbban kihozni
Ha vissza olvasol, nálam előszabályzóval már besült ez a táp. 10VDC bemenő feszültségnél nem szabályoz normálisan.
A 200-450V os dcdc konverter lenne előszabályzó a 100-430V 0-200mA áteresztő szabályzóhoz. Ekkora feszültségű áteresztő szabályzóhoz keresek ötletet/kapcsolást.
LPSU3A50-hez nem akarok előszabályzót. Holnap rakok fel pár rajzot, hogy mire gondoltam.
Diszkrét lépésekben Proli előszabályzóját lehet használni ide is néhány érték módosításával.
A kapcsolóüzemű szabályzót pedig úgy, ha a (-mert gondolom van, ha szabályozható-) trimmer potiját a szabályozható áteresztőtápod kimenetéről "csatolod vissza". Ez abban az esetben működhet, ha a szabályzást tényleg nem akarod 0V-ig vinni, hanem csak 100-430V között, és az a kapcsi tápod is a kimenetről visszacsatolva szabályoz az eredeti felállásban. Így a kapcsi táp trimmerével be tudod állítani az analóg szabályzó áteresztőelemén eső feszültséget a lehető legkisebb disszipációhoz. A hozzászólás módosítva: Jún 16, 2016
Szia!
Jónak tűnik a rajz, de már van olyan, ami biztosan bizonyított, működik. Ez a másik. Ez a harmadik. A három táp gyakorlatilag azonos működésben.
Igen igen, de egyik sem akkora feszültség tartományban működik mint ami nekem kell.
Szimulálva elvileg működik, került bele még pár védő dióda stb, azóta szimulálva elpusztíthatatlan. 2 fetet raktam bele, mert zárlatkor amíg az előszabályzó feszültsége nem igazodik a kimenethez, addig meghaladná 1 fet tűréshatárát.
Így van! Nem akkora tartományban, igényelnek némi átalakítást, de azok is korlátlanul módosíthatóak ilyen szempontból.
DP50V5A Buck Adjustable DC Power Supply Module With Integrated Volt...isplay HA működik, akkor nem kell barkácsolgatni. De kétlem, vagy mégis?
Azért az vicces, hogy azt írja, hogy ne használjam ventilátor nélkül, de azt már nem ad hozzá...
|
Bejelentkezés
Hirdetés |




Szóval: A műszer már adott, ehhez kellene igazodnom. A dobozolást már nem nagyon tudom megváltoztatni. A pontosság a feszültség szempontjából releváns, az áramerősség csak tájékoztató jelleggel bír. Ha jól gondolom és nagyon leegyszerűsítem akkor a tápon található Uki és Iki csatlakozókról a + oldalakat a műszerhez kötve a - pedíg közösítve nem csinálok nagy bajt...









