Fórum témák
» Több friss téma |
Fórum » NYÁK-lap készítés kérdések
A témában nincs helye a nem szakmai indíttatású vitáknak, ezért a szabályszegést elkövetők azonnali figyelmeztetés nélküli kitiltásban, vagy némításban részesülnek. Ugyan így járunk el azokkal szemben, akik "blog"-nak nézik a fórumot. Ezt mindenki tartsa szem előtt!
Elég jónak tűnik, a maradék papírt sósavval eltávolíthatod, akkor tisztán látszik, ha valahol nincs vagy vékony a toner.
Vasalásos technikát nem ismerem, de ha jó a lakk vagy festékréteg, ami a megfelelő helyen óvja a rézfóliát, nem mar alá. Ha túl sokáig van a maratószerben, a vezetősávok vékonyodnak, sohasem a vezetősáv közepét kezdi csócsálni.
Ránézésre jónak tűnik, de a megfelelő technikát neked kell kikísérletezned, nincs két egyforma vasaló, sem toner. Nincs mese, egy-két panelt el kell rontani ahhoz, hogy célbaérj, ez vezet a tapasztalathoz. A fejlesztőmérnökök is kidobnak időnként ezt-azt a szemetesbe. Hajrá!
Melyik maratást ajánlod, sósav+peroxid, vagy kloridost? Melyik nem mar annyira alá szerinted?
Köszönöm igazad van, de én sajnos nem rendelkezem egy mérnök fizetésével.
Csak egy asztalos vagyok, és minden forint számít. "NEKEM". De még egyszer mondom igazad van, pont ezért szeretnék megerősítést kérni a mesterektől. A hozzászólás módosítva: Máj 14, 2016
Félreértettél. Mindegy, hogy mennyi pénzt szán rá az ember, a kezdeti kudarcokat szinte lehetetlen elkerülni. Ha jó a vasalás, mindegy, melyik szerrel oldod le a rezet. A vas-klorid eláll évekig, a bekevert hidrogén-peroxidos pár hónap alatt elbomlik. A vas-klorid lassabb, kíméletesebb, de maszatolósabb is.
Mint ahogy Bakman mester írta nem kell annyira félni az alámarástól, "lötyögtetni" kell és akkor nem lesznek időben elmaradott részek és egyszerre lesz kész az egész. Jó vasalásnak "alá marni" akkor fog, ha túl sokáig van a maratóban, mindegy melyikben, ha kész van ki kell venni és lemosni. A peroxid gyorsabb tud lenni megfelelő töménységgel, de a vasklorid 15 percét is ki lehet várni, ha friss, kellően tömény esetleg melegítve van...
Nekem több éve van hidrogén peroxidom, palackban tárolva, még tökéletesen működik. Kis sósavat öntök a nyákra, utána ennek kb. 1/6-od, 1/10-ed résznyi hidrogén-peroxi, és kis idő múlva már el is kezdődik a maratás. Ezután fel kell hígítani, és kiönteni. Nem megy tönkre a marató anyag pár hónap alatt, nem tudom mire gondolsz.
Végre egy konkrét lényegre törő válasz. Már csináltam párat.Eddig mind sikerült de nem volt tökéletes.Valahogy ez tűnik "megoszthatónak". Eddig az volt a bajom vele, hogy a vonalak olyanok lettek mintha a kutya rágta volna meg. De ez most nagyon biztatónak tűnik.
A hidrogén-peroxid és sósav keveréke bomlik el.
Az igaz, az már pár nap alatt lebomlik, de pont ezért nem kell előre bekeverni őket, és akkor évekig eláll.
Csak egy jó tanács:
A panelt ne merítsd bele teljesen a marófürdőbe, hanem fejjel lefelé (tehát a réz felület legyen alúl) úsztasd a felszínén. A másik oldalára csinálsz szigszalagból egy kis fogantyút, azzal bele tudod tenni óvatosan úgy, hogy nem süllyed el, a folyadék felületi feszültsége a felszínen tartja. Az előnye pedig az, hogy nem kell lötyögtetni, így ugyanis a lemart "iszap" szépen lesüllyed az oldat aljára, tehát mindenhol egyenletes lesz a maratás. Attól pedig nem kell megilyedni, hogy nem látod hol tart, mert igen is szépen áttetszően látszódni fog hogy kb mennyire van már lemarva a felesleges réz. Opálosan áttetsződik a panelen rögtön látni fogod ha figyeled... Ha elkezdett leválni a réz, akkor pedig néhány percenként ellenőrzöd kivéve a panelt rátekintéssel, aztán ha még kell, újra úsztatod egy kicsit. Nekem ez a módszer kb 100% -osan bevált vaskloridos maratásnál... Természetesen ehez is az szükséges, hogy a vasalt nyomat szinte tökéletes legyen... Sok sikert neked is... A hozzászólás módosítva: Máj 15, 2016
Ennél a módszernél meg arra kell nagyon figyelni, nehogy buborék maradjon a panel alatt, mert ott nem fogja lemarni, és a végén derül ki, hogy foltok maradtak lemaratlanul.....
Próbáld ki, nem fog maradni alatta buborék...
Ha vaskloridot használsz, aminek az egész felülete folyékony... A peroxidosban biztos, mert ott az egész felület habos meg buborékos... A hozzászólás módosítva: Máj 15, 2016
Bizony. Sőt ha papír marad a vasalt sávokon akkor azt is elkezdi marni a vas-klorid, ami enyhén habozni fog, sok apró buborék jelenik meg, ha ezek ott maradnak akkor pöttyös lesz a maratás, ha így ráfektetve maratsz akkor mindenképp meg kell nézni időnként, hogy nincs-e buborék a panel alatt. Behelyezéskor is figyelni kell, először az egyik szélét teszed a folyadék felszínéve, majd szépen csökkentve a szöget ráengeded, így a levegő kinyomódik a lemez alól.
Ha véletlenül egy buborék (vagy más ok miatt) egy kimaratatlan folt maradt a NYÁK-on, akkor a már kimaratott részt le kell ragasztani szigetelő szalaggal, és mehet vissza a savba. A már kimaratott részhez a sav nem fér hozzá, így nem is marhat alá, ahol meg ott maradt a réz ott meg tovább dolgozhat. Ha szerencséd van és nem zsír miatt nem maródott ki akkor ki fog maródni a hiba is.
Srácok, mint említettem:
Idézet: „Természetesen ehez is az szükséges, hogy a vasalt nyomat szinte tökéletes legyen...” Tehát sem PAPÍR, sem SEMILYEN ODA NEM ILLŐ maradék nincs a penelen, csak a FESTÉK! Megfelelő minőségben... De tőlem mindenki úgy csinálja ahogy akarja... A hozzászólás módosítva: Máj 15, 2016
Elnézésedet kérem, ha megbántottalak volna, nem a Te hozzászólásodat kritizáltam, csak felhívtam a kérdező figyelmét egy olyan hibára, amibe én már beleestem. Bocsánat.
Amúgy ki mit használ a papír eltüntetésre? Én nekem a szimpla háztartási ecet vált be eddig a legjobban. Próbálkoztam 32%-os sósavval is, de beltérben nem lehet használni, és még 10 perc múlva is volt papír a NYÁK-on. Már nem emlékszem, hogy az ecet mennyi idő alatt hozta le a papírt, de nyom nélkül lehozta.
Használj münyomó papírt, vagy fényes fotópapírt, az nem marad rajta (vagy csak nagyon minimális)...
Mármár laminálás közben is leválik (hátrahagyva a festéket a rézfelületen), ha nem vigyázol rá... Persze ha nagy a panel akkor ennek is kell egy kis áztatás...
Nekem sem szedi le a műnyomó maradványait a sósav. Ezért (is) váltottam a kínai transzferpapírra. Na azt nem kell áztatni egy percig sem. Laminálás után egyszerűen leveszem, és nincs utólagos szenvedés.
A hozzászólás módosítva: Máj 15, 2016
Szia! Melyik az a kínai transzferpapír?
Ez az: Bővebben: Link
Annyi bajom van vele, hogy összetekerve küldik, és le kell súlyozni, hogy kiegyenesedjen. Ettől függetlenül használható. Elsőre drágának tűnik, de mindig csak a nyák mérete+10, 10mm- t használok, így kevés fogy. A hozzászólás módosítva: Máj 15, 2016
Egyébként én is ezt használom, de nem értem miért drágálod?
Közel 50 Ft / A4 lap. Ennél olcsóbban itthon se kapod meg, feltéve ha lehet venni valahol, én felénk nem találtam... És pontosan úgy kell használni ahogy írod, nem egy lapra kell kinyomtatni egy panelt. Ki kell vágni a panelnél egy-egy centivel nagyobb darabot, azt rá kell ragasztani egy sima A4 -es méretű legolcsóbb fénymásolópapírra, amire előtte kinyomtattad a panel körvonalát. Ide kell felragasztani a műnyomót úgy, hogy a fényes felületre kerüljön a nyomat. Én festékboltban vásárolható, papír 2cm vastag maszkolóragasztószalagot használok erre. Leragasztom a felső, a bal és a jobb élét, aztán mehet a lézernyomtatóba, full kontraszton, legnagyobb felbontásban csak fekete-fehér módban. Ha kész a nyomat, még melegébe küldöm be a laminálógépbe, és kész a tökéletes nyákrajz... Persze a rézfelületet előtte megfelelően tisztítani kell, először sósavas lemosás, aztán ultrával dörzsölöm kicsit, majd vizes öblítés, majd ismét sósavas lemosás, vizes öblítés, papírtörlővel szárazra törlés, és mehet rá a műnyomóval a rajzolat. Őszintén szólva, elrontani sem lehet, nekem első próbálkozásra tökéletesre sikerült... Annyi még hozzá tartozik, hogy a laminálón átküldöm néhányszor, és mikor már maga a panel is forró, akkor biztosan átment a festék és kellően tapad... Ez után lehet leválasztani a műnyomó papírt, esetleg tisztítani a rajzolatot, ha valahol beragadt a festékbe a papír (de ez szinte kizárt), majd nyomás az úsztatásos maratóba... Ui.: Mindenképpen a laminálógépet javaslom a vasaló helyett, a gép sokkal egyenletesebben tudja egyenletes erővel ráolvasztani a tintát a merev panelra, köszönhető ez a gumihengereknek. A vasalóval ehez azért kézügyesség is kell de megoldható azzal is... Ha valaki vasalót használ, akkor festékboltban lehet kapni kis gumihengert, azzal lehet egyenletes nyomást gyakorolni a felforrósított panelra... A hozzászólás módosítva: Máj 15, 2016
Ezeket miért nekem írod?
![]() Az sem tiszta, hogy te is ezt használod, aztán megint műnyomóról beszélsz. Szóval nem igazán értelek. A hozzászólás módosítva: Máj 15, 2016
Mert te voltál legalúl (aki érdeklődik, az meg úgyis elolvassa)...
![]() Egyébként írtam (néhány hozzászólással előbb), fotópapír, vagy műnyomó... A hozzászólás módosítva: Máj 15, 2016
Szia!
Nekem a 135g-os Panton-os műnyomó vált be eddig a legjobban. A panelt kétszer átsúrolom Domestos háztartási súrolóporral vagy HyperDOL-al, majd alapos leöblítés után, ügyelve hogy ne érjek a rézfelülethez megszárítom akár hajszárítóval, vagy áttörölve. Néhány mm-el nagyobb panelt szoktam vágni és hozzászorítva engedem be a laminálóba, ha az elejét összefogta, akkor már nem mászik el annyit a rajzolat. Kétoldalas esetén összeragasztom 6-8 helyen a rajzolatokat két oldalt és úgy teszem be közéjük a panelt. Lamináláshoz kéthengeres laminátort használok kb. 125-128°C közötti hőmérséklettel. Ha átmelegedett, akkor 3x, maximum 4x szoktam átengedni rajta általában eltérő irányokban (90° vagy 45°-os szögben), közvetlenül egymás után. Utána hagyni szoktam valamennyire kihűlni, majd langyos vízbe teszem és hagyom akár 5-10 percig is ázni. Ez fontos lépés, mivel laminálás után a papír jelentős mértékben rá van ragadva a panelra és az erőltetett eltávolítása a vezetősávok letépésével járhat. A hosszú áztatás azért fontos, mert utána magától leválik a papír, nem szabad lehúzni erővel. Ezután már csak le kell puha vizes ronggyal, papírral dörzsölni azokat a részeket, ahol a kis távolság miatt papír maradt közötte. Ha a lenyomat valamiért mégsem fed helyenként, ott filccel javítom és szárítás után megy a maratóba (hidrogén-peroxid). A technológiával stabilan elérhető vezetőszélesség: 3-3,5mm és szigetelőtáv: 0,15mm. Teszt alapján az MSOP tok sem probléma, csak a beforrasztás kérdés... A türelem megéri, legutóbb elsőre sikerült egy 10*20cm-es kétoldalas panelon többek között két SSOP toknak is tökéletes rajzolatot csinálni.
Nagyon szép leírás, csak annyit tennék hozzá: nekem kétféle tonerem van a nyomtatómhoz, az egyikkel szinte el sem tudom rontani akár vasalok, akár laminálok, a másikkal nem szokott sikerülni.
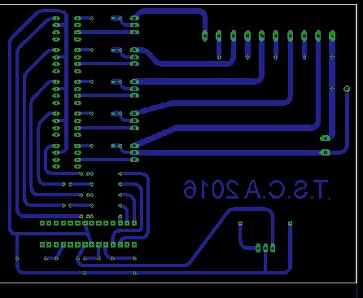
Sziasztok! Az alábbi nyák tervet szeretném savazni, sav , papir, lézernyomtó beszerezve. Tudnátok segiteni a folyamat lebonyolitásában? Eddig probálkoztam de az eredmény gyatra lett. Köszönöm a segitéget.
Vagy a nyomatod nem volt megfelelő (rossz minőségű nyomtató, vagy festék, vagy papír).
Esetleg a rávasalás nem volt megfelelő, (rosszul tapadt a rézre a festék vagy nem tapadt rá rendesen, esetleg a papír eltávolítása közben fellazúlt a festékréteg). De az is lehet nagyon sokáig maradt a maratóban túl erős oldat (ha te magad keverted)... Kb ezekre a hibákra utal a fotód... A hozzászólás módosítva: Máj 16, 2016
Köszönöm a segítséget, szerintem jó lett a végeredmény.
A peroxidos verzióval nem lett ilyen szép, igaz nem is tartott ennyi ideig. Kb 15-20 perc volt egy panel marása de szép lett. Még egyszer köszi.Bővebben: Link |
Bejelentkezés
Hirdetés |




Hajrá!
Csak egy asztalos vagyok, és minden forint számít. "NEKEM". De még egyszer mondom igazad van, pont ezért szeretnék megerősítést kérni a mesterektől. 



