Fórum témák
» Több friss téma |
Köszönöm!
De nekem USB-s kell de amit linkeltél ott nem láttam csak soros portosat! Kovidivi igen! Zsolt
A kimenetre ráteszel egy FT232RL-t és kész.
Köszi, hogy érted?
Bővebb információt tudnál írni? Köszönöm! Zsolt
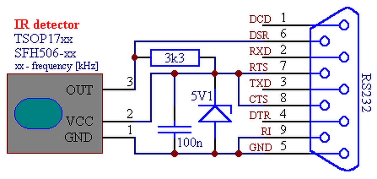
Nézd meg az infra kapcsolási rajzát, majd az FT232 adatlapját. Az infrában lévő PIC ki és bemenetét rákötöd az FT232 ki és bemenetére (persze helyesen). Amint egy USB-porthoz csatlakoztatod, lesz egy vitruális soros (COMx) port az eszközkezelőben. Ezt a soros portot kell majd kiválasztanod az adott programban, amit vezérelni akarsz.
A rajzod nem fog működni, mert az IC nem garantálja hogy a státusz bitek időpontja ugyanaz lesz a virtuális soros porton, mint az infra bit idő. Ez csak valódi soros porton jó. A PIC-es verzió viszont működni fog, mert ott aszinkron soros kommunikáció van handshake nélkül, amit a gyári átalakító is lekezel.
És milyen picel?
Bővebb leírás hol található evvel kapcsolatban? Vagy erre gondoltál? De ott nem USB-s! Köszönöm Zsolt A hozzászólás módosítva: Nov 21, 2015
De az nem USB-s vagy igen?
És nem is nagyon értem a kapcsolási rajzát! Köszi! Zsolt
Szia próbáld ki, hogy megépíted azt a legegyszerűbb soros-porti kapcsolást, és egy bolti (vagy ebay-es) valamilyen soros-usb átalakítóra dugd rá...
Állítsd be a programot és nyomj az adott távirányítón egy gombot folyamatosan és figyeld, hogy mit vesz a program... Lehet te leszel majd az az 1 a sokból (sok100 sok1000?) akinek működik majd, hogy a vett jel adott gombra stabil és egyforma, ugyanúgy mintha direktbe lenne bedugva de amúgy az a valószínű, hogy néha be be ugrik valami más kód a várt helyett... ezt írja is az "igor" weboldal valahol, hogyha jól emlékszem...Viszont, hogyha a pic-eset kötöd oda, akkor a pic tárolja (gondolom) átmenetileg a teljes kódot, és onnan az usb "le tudja tölteni" amikor a gép ad gépidőt az usb portnak, ami a soros porttal ellentétben nem valós idejű, és nincs garantált sávszélessége... és ilyenkor gondolom az lehet, hogy az egyszerű soros porti, mikrovezérlő nélküli változatnál az a jel, amikor az usb-nek nem volt gépideje, az elveszik... és "zagyvaság" megy át a gépbe végül... Viszont, ha meg mikrovezérlővel építed, akkor meg megcsinálhatod az Atmel-eset is persze ha a pic-hez van égetőd, akkor nem szóltam ![]() Ja és az AVR-ből az Attiny2313, írja az oldal, hogy jó a hex-hez, elvileg az az újabb változata az ott lévő attiny-nak, amit már nem gyártanak...
Ez amúgy lehet jobb, mint az "igor"-véle változat, mert ahogy olvastam itt a fórumon, lehet pont ebben a témában, hogy ahhoz nincs újabb windows-okra driver, vagy csak olyan, amit valami problémás módon lehet csak telepíteni, ezt meg azt írja, hogy valamilyen "szabványos" drivert használ...
Szia!
Jó lehet, ki kell próbálni. Az egyik nagy magyar hirdető portálon (v*tera, nem írtam ki!!) 800Ft körül lehet ilyet találni. És ha mégse lenne jó, akkor se pénzkidobás, mert rendkívül hasznos jószág. Más: Girder - USB - AVR driver nem megyen 64 biten. Erre talált már valaki megoldást?
Sziasztok!
Ehhez a kapcsoláshoz jó a TSOP 2236? Üdv!
Szia,
Szerintem jó lesz, viszont a lábkiosztás nem ugyanaz, hanem 1 = OUT, 2 = VSupply, 3 = GND. Ahogy az adatlap is írja. Viszont én inkább 38kHz-est választanék (a típusjelölés utolsó 2 számjegye általában a frekire utal).
Ahogy az elöttem szóló is említette, igen jó lesz. Viszont az már nem mindegy hogy milyen távirányítóval fogod használni. A legelterjedtebb vivöfrekvenciák a 33, 36, 38 kHz. Ha a vevő és az adó oldal vivőfrekije nem azonos, vagy egyszerűen nem fog működni, vagy nagyon gyenge és pontatlan lesz.
Köszönöm szépen!
És honnan tudjuk meg hogy jó lesz-e a távirányito? És ha forditva tettem rá attol lett valami baja? 1-est a GND 2-est a Vcc 3-as OUT Üdv! A hozzászólás módosítva: Máj 23, 2016
De 1736 -osal szépen müködne nem?
Üdv!
Goto $-3
A hozzászólás módosítva: Máj 24, 2016
Erre a feladatra a Team Viewer-t használtam, és a telefonommal vezéreltem a neten keresztül.
Bővebben: Link
Sziasztok!
Megcsináltam de nem müködik! Valaki segitene a Girder program beállitásában? Egy kép vagy video jó lenne! Üdv!
Szia,
Nekem anno így ment: Bővebben: Link.
Köszi de igy sem müködik!
![]() TSOP 2236 van rajta! A hozzászólás módosítva: Máj 30, 2016
Hogy kötötted be?
Egy (lehetőleg jó minőségű) képet tudsz róla mutatni?
Csak ilyen képet tudok küldeni!
De biztos, hogy igy van bekötve a kapcsolási rajz alapján! Üdv!
A TSOP-nál a Vs és GND között hány voltot mérsz?
Van soros portod a gépeden, vagy USB-s átalakítót használsz?
Zenetom ma már nem mérem le talán majd holnap!
Kovidivi soros port van és amikor a programba engedélyezem akkor érzékeli is de hiába probálom a távirányiton nyomkodni(4 távirányitot kiprobáltam) nem érzékeli! Üdv! |
Bejelentkezés
Hirdetés |






de amúgy az a valószínű, hogy néha be be ugrik valami más kód a várt helyett... ezt írja is az "igor" weboldal valahol, hogyha jól emlékszem...








