Fórum témák
» Több friss téma |
Nem hozott előrelépést a tranzisztorok cseréje.Pontosan úgy letilt mint a csere előtt. Nem találom az áram figyelőt pedig az kell hogy legyen de lehet hogy az ilyen procis vezérlésnél valahogy másként van megoldva . A trafója nincs egész 4cm2 de szerintem elegendő kell hogy legyen 2.5 pálcához. Ha nem találom ki a baj okozóját akkor szeretnék építeni egy vezérlést hozzá csak még azt is ki kell választani hogy milyet.
Nagy a baj mert most már nincs vezérlés. Az a gongom hogy már a meghajtó trafó tranzisztorján sincs azt pegid a proci vezérli.
Szia, Bocsi, de vacakol a netem, nem tudom mikor önnek ki megcsinálni.... Mivel kapcs üzemű, nem zavarja a fesz esés, de a eldurranástól megvéd.
Akkor az áram korláttal lehet a gond, olyat keress, pld egy torroid, amin át van húzva egy vezeték, vagy egy tekercs, amin van 1 menet arra megy 4 dióda /1N4148/ + egy ellenállás osztó. Ez adja a tiltó jelet, mikor a feszültsége egy adott érték felé megy. Persze gépenként lehet más. Az enyém egyszer eldől a csomagtartóban, ugyan ezt kezdte csinálni. 100A felett egyből letiltott. Rátettem egy potit, s addig tekergettem, míg a 4-es pálcát vitte rendesen. Csak 1 pálcát vartam el, nem vettem overallt, A kesztyű, meg a póló között úgy leégett a kezem, egy hete kenegetem. Próbálok valami procis gép rajzot keresni, a matricán, csak a betöltött szoftver verziószáma van.
Olyan amit leírtál az nincs viszont találtam egy valamit ami mínusz felé van sorba kötve a tranzisztorokkal. Ez úgy néz ki mint SMD ellenállás csak jóval nagyobb 12x5 mm de van neki még két kivezetése az oldalán nem pont a közepén hanem eltolva egy kicsit mind két oldalon. Hossz irányban is 0 Ohm és a kereszt irányban is. Közvetlen mellette van a dupla komparátor IC .A proci mellett van még 2 74HC - Az egyik 74 a másik 08 . Az még érdekes hogy átlósan vannak a panelon ezek a részek és van köztük 12Cm.de még a meghajtó trafó és gate tranzisztorok között is van 8-9 Cm. Ezek valamiért nem iparkodtak betartani a rövid vezetékezést. Még nem sikerült rájönni hogy a 2 digitális IC mit csinál mert lehet a koparátorok jeleit illeszti a procihoz vagy a proci jelét illeszti a meghajtóhoz vagy mindkettő. Még az is gond hogy egy procinál a használható lábakat arra programozzák amire akarják vagyis szinte lehetetlen kitalálni hol van bemenet hol meg kimenet.
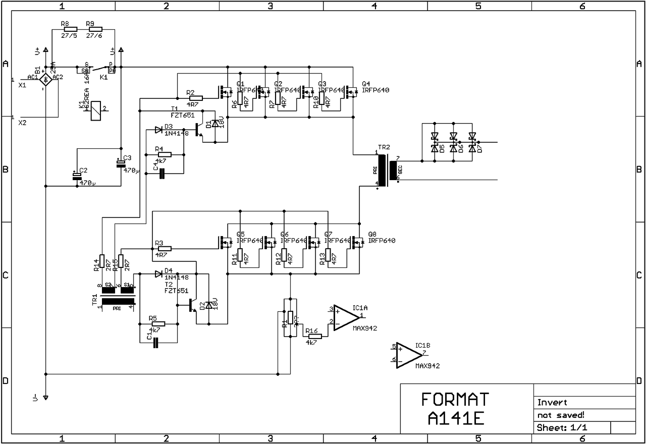
Ebben a gépben minden furcsa.MAX942 a komparátor ami 3.6 volton üzemel . A kimeneten nincs fojtótekercs de még gyűrűt sem húztak a kábelra. Az egyenirányítás pedig csak egy oldalú. A vezérlő IC PIC 16 F 818.
A hozzászólás módosítva: Máj 30, 2016
Lehetséges hogy HALL elem figyeli az áramot?
Igen nehéz vissza rajzolni de amit eddig sikerült azt megrajzoltam.
Hall-ból, még ne láttam olyat, van a 3 lábas, az a mágneses térerőt érzékeli, réges-régi számítógép billentyűkben már használták. A másik a 4 lábú, ami már a polaritás váltást is észleli, ez van a kefe nélküli motorokban. A fekete kábel mögötti az milyen tekercs? Mintha az lenne a kimeneti fojtó, anélkül elég nehéz hegeszteni. Mondjuk a meghajtó trafót sem látom a képen. Ha a PIC már nem ad ki vez jelet, elég ramaty a helyzet.
Bocsi, hogy nem írtam eddig, de nem volt internetem, most is hol van-hol nincs, pedig már kicseréltek valamit.....
A fekete kábel a fő trafóra megy direktbe (az a mínusz). Fojtó nincs. A meghajtó trafó a képen a poti mögött van az a kis világos barna kocka. A hegesztés valóban nem olyan olyan mint a másik géppel valahogy olyan plasztikusabb.Mert egy szál 2.5-ös elektródát sikerült vele elhegeszteni mielőtt leállt a vezérlés.
A hozzászólás módosítva: Jún 3, 2016
Az egyenirányító rész nem hagyott nyugodni ezért még tovább bontottam a készüléket és nem volt hiába mert nem úgy van mint az előző rajzon. Ezért itt a hiteles rajz.
Az R1 hogy néz ki? Olyan, mintha egy soros shönt lenne, a műveleti erősítővel megemelve a jelszint, s szerintem a uproci, vagy PIC-be megy. Annak megvan a tápja, órajele? De továbbra sem világos, hogy miért az ment tönkre. Általában a vége szokott, vagy a nagyfejűek nem bírják a kiképzést, de közte van még az illesztő rész.
A hozzászólás módosítva: Jún 4, 2016
Az R1 úgy néz ki mint egy SMD ellenállás csak van még két pici lába oldalnkét de nem szimetrikusan hanem kicsit félre tolva a közepétől a mérete pedig 12x5mm a sémán ezt próbáltam valahogy szimulálni .Igen megvan a 12v amit meg is lehet mérni az IC-ken + a venti is forog rendesen. A PIC egyik lábán van jel a szkóp szerint elég nagy is de a meghajtás felé már nem megy jel. Ami még furcsa hogy bekapcsoláskor világít mind a két led de amikor átvált a relé akkor a sárga elalszik mintha minden a legnagyobb rendben lenne. Mivel van kimenet figyelője megpróbáltam külső feszültséget (30v) rátenni de nem reagált.
Milyen IC van benne, mert általában +5V-ról mennek?
SN74HC74,74HC08 és a PIC ezek mennek 12 voltról de a MAX 942 az 3.6 voltot kap.
Vagyis nem pontosan mert igaz hogy a PIC 12 voltról kap tápot de leszabályozva.
Most akkor hány V-ról megy?
A PIC tápfeszültsége 5V
Annyit is kap .
Az jó, és nincs a kimeneten semmi?
Van órajel? (RC,tagok jók, vagy a kvarc?) Nincs e állandóan alapállapotba hozva. (Reset jel állapota?) Ja látom ezeken már túl vagy. Ha a kimeneten van jel -írtad fentebb -és a meghajtáshoz nem megy el. Akkor azt nézd meg min keresztül jutna el? Ellenállás, kondnzátor aktív eszköz mert akkor ott tűnik el a jel. A PIC és a meghajtott alkatrész között. (lehet szakadás, zárlat, stb)
A hozzászólás módosítva: Jún 10, 2016
Sajnos a PIC-ből kifelé (mármint a tranzisztor felé) nincs jel. A kilences lábon van nagyfrekis jel de a többin semmi. Nincs kvarc , valószínű hogy a belső oszcillátort használja. Majd elhívom egyik barátomat aki foglalkozik ezekkel mert én nem értek hozzá.
Leírod a típusát, vagy nem olvasható?
Tapasztalatom szerint a PIC kimenetek nem szoktak tönkremenni. Pedig méréssorán véletlenül került test vagy táp zárlatba Inkább a külső alkatrészek mentek tönkre.. Azok valamelyike tüntette el a jelet. Válaszd le a kimenetet és úgy mérj rá. No és egy típusszám jó lenne vagy a lábak száma, s hogy melyiken kapja a tápot. ebből talán azonosítható a ípus ha nincs felirat.
Azt hiszem hogy már valahol leírtam de itt van a PIC típusa 16F818.
A helyzet a következő lett hozva egy műszer ami le tudja követni a jeleket (információkat) a digitális IC-ken. Ami biztos hogy nem találtunk a clok lábakon semmilyen jeleket (ez már a szkópon is így volt) de ha bármivel hozzá értünk az egyik klok lábához akkor kikapcsolta a bemeneti relét és kigyújtotta a protekt ledet. Ami még meglepő hogy a 7. lábon húsz megaherces 1 voltos színusz van pedig ma jól tudom a proci nem is tud ilyet csinálni. Még annyit hogy a digitális IC-ék is 5 voltot kapnak a táp lábakon viszont jelek azokon sincsenek. Megépítettem külön panelra a Maci vezérlését mert az a szándékom hogy ha a procival nem megyünk semmire akkor evvel a meghajtással fogom beindítani de felmerült egy különbség a meghajtó trafó szekunderében nem PNP tranzisztor van mint a macinál hanem NPN és a kérdés az hogy rá köthetem-e ezt a vezérlőt az ilyen kapcsolásra ?
A hozzászólás módosítva: Jún 17, 2016
A maci gate trafó szekunderében hol látsz pnp tranyót? Egyáltalán az egész maciban? (Most az ilyen-olyan kiegészítő áramköröket hagyjuk...)
A hozzászólás módosítva: Jún 17, 2016
Na akkor amit néztem az nem is Maci ? Van legalább egy tucat rajz kinyomtatva és a többségnél PNP van de van ahol FET. Egyébként talán mindegy hogy mi van csak tudni kell használni csak pont ebben nem vagyok biztos.
A maci rajzokon én még csak feteket láttam.
Nos a PIC-et el kell felejteni mert kuka. Kíváncsi vagyok hogy próbálkozott e valaki MACI vezérlést berakni egy gyári gépbe és milyen sikerrel ?
Sziasztok!
Van egy inverteres hegesztőnk, és sokáig volt terhelve, tönkrement. mi lehet a baja? Amikor levettem a burkolatot, a kimenőtrafó? lábánál a litzét megégve láttam, ezen kívül semmi. amikor bekapcsolom akkor minden működik, csak ha összeérintem a végeket, semmit sem csinál. Segítsééget előre is köszönöm. |
Bejelentkezés
Hirdetés |




Próbálok valami procis gép rajzot keresni, a matricán, csak a betöltött szoftver verziószáma van. 






