Fórum témák
» Több friss téma |
Hello! Ez szerintem egy házilag készítette táp. Szerinted akkor, honnan tudja valaki az előlapról nézve, hogy mi van benne? De vélhetően gerjed, aminek lehet akár a szűretlenség hiánya az oka is, a kimeneten.
Üdv!
Nem tudom, hogy házi-e vagy em így kaptam egyben. Mivel rajta van a másik monitor csak este tudom szét szedni de akkor készítek képeket belülről. Ami biztos 4 tranzisztor van hátul a hűtőbordán. De estére akkor hozok képeket belülről + ránézek a szűrésre végig megyek hol kezdődhet a gerjedés.
Számtalan dologból látszik, hogy "cipőgyári" készítmény. A műszerek helytelen skálája. A kezelőszervek-csatlakozók elhelyezése. Többek között, szigeteletlen műszercsavart csak a földeléshez szoktak tenni. A feliratok láthatóan ad hoc módon van elkövetve, Alfaset betűkkel. Nem érthető feliratok X1..X4. stb. A legszerényebb gyártónak is több volt az ízlése, pedig anno az áramkör tervezők készítették a kezelő felületet, nem külön formatervezők, mint manapság..
A hozzászólás módosítva: Júl 7, 2016
Őszinte leszek ez az első labortápom valószínűleg ezért nem tűnt fel.
Az X1 X3 kapcsoló egy feszültség állító magát a számozást nem értem mondjuk én se. Ha X1 állásban van 12v ig lehet szabályozni ha X3 akkor 12 től 30v ig. Az X4 X1 az Amper mérő érzékenységét állítja. A két csatorna teljesen ugyan az. A műszercsavarokon volt szigetelés viszont akitől kaptam nem tudom milyen indíttatásból kifolyólag leszedte. Mondjuk nem is bánt vele éppen kesztyűs kézzel mert az egyik biztosítékot úgy szedte ki, hogy bele törte a foglalatba. Azért adta nekem egy hibás laptopért cserébe mert nem működött. Állítólag az apjáé volt. Én kicseréltem benne a biztosítékot nem tudom miért akarta kiszedni. Eddig működött is rendesen mostanában kezdte ezt el csinálni. Érdekesség, hogy a jobb csatornán a tilt feliratú piros led folyamatosan világít. A bal csatornán pedig amikor frissen be van kapcsolva a táp egy ideig világít aztán fokozatosan sötétedve lassan kialszik. Amikor megjött picit kitakarítottam akkor láttam kb 1 éve belülről, nem tűnt összekapkodottnak, azóta használom akkor a bal csatornán még a tilt led fel se villant csak amióta sípol csinálja ezt a jobb csatornán már akkor is világított mondjuk értelme nem tudom mi van ha hibátlanul működött annak ellenére. Remélem nem lett nagyon hosszú.
Matrix MPS-3005L-3 táp javításában jártas embert keresek. A bal oldal áramkorlát fixen bekapcsol (előbb kattogással kezdte), most már a jobb oldal is kezdi. Kérdés, hol kell benzinnel lelocsolni és felgyújtani, hogy működjön? Ha jól rémlik, ez típushiba. Még rajzot sem találtam
![]() (csak egyszer rájöjjek, mi okozza...)
Itt vannak a képek.
Neki állok méregetni, hogy honnan indulhat a gerjedés. A tranzisztorok 2N3350 esek.
Végig mentem és a gond valahol itt kellene, hogy legyen. Kísérlet képen kipróbáltam, hogy ezt meg a párját felcserélem. A két csatorna külön hibái is felcserélődtek.
Ez a kártya meg a párja ha nincs bent semmi kijelzés nincs az előlapon és kimeneti feszültség sincs csak a ledek világítanak (Mindegyik amelyiknek kell a tilt ledek kivételével és a kapcsolókra is reagál, de se kimeneti fesz se a műszerek nem mutatnak semmit.) Amit észre vettem. Az egyik kártyával 30V on nincs gerjedés de 28v jön ki a kimeneten. Ha a potmétert egy kicsit is lejjebb állítom már gerjed. A bekapcsoláskor a tilt led világít a csatornán amelyikbe rakom majd szép lassan kialszik. A másik kártya csak 24v ot enged ki minden esetben gerjed és folyamatosan világít a tilt led. Az IC ami van rajtuk LM324N Az erősítő IC kel lehet a gond? (Adatlap alapján műveleti erősítők.) Okozhatják ezek a gondot vagy máshol kéne még szétnézni? A betápnál semmi gond nincs az egyenirányítás után minden fesz rendben stabil. Ha kiveszem a két kártyát a sípolás is megszűnik. Holnap még a kimeneti 2x4 es kondenzátor hidat megnézem mivel odáig nem jutottam el hátha azok okozzák bár kétlem mivel a csatornák felcserélése változtatja a hibát. Köszönöm a segítséget.
Ez így rajz nélkül nehéz menet lesz. Maximum ha veszed a fáradságot és kirajzolod. De ahhoz kellő gyakorlat kell áramkörök ismeretében, hogy ki is kerekedjen az elgondolás, ami alapján készült. Maximum összeveted itt a fórumon található kapcsolásokkal, amiben 324 van.
Egy IC az esetek 99%-ban nem hibásodik meg, kivét ha elkövetnek ellene valamit. (Zárlat, túlfeszültség, fordított polaritás, stb.) Az viszont érdekes, hogy egy árva kondit nem látok az IC visszacsatolásában. Pedig ilyen huzalozott kisze-kusza szerelésnél biztos lenne rá szükség. Ha csak a panel túloldalán nincs valami odabiggyesztve. De elsőként a kimenetre kapcsolt kondikat nézd meg, működnek-e még. Ahol pedig csak 24V jön ki, valami áramköri hiba van. De össze hasonlíthatod a másik felével. Trimmer hiba is lehet, vagy vezeték (le)szakadás valahol. vagy kontakthiba a csatinál. A végtranyóknál elég erős korróziót látok. Esetleg a tranyók szigetelését is felül kéne vizsgálni.
Rendben holnap neki is esek a még részletesebb átnézésnek.
A panel másik felén nincs semmi csak a vezető sávok. Gondolom az ide tartozó kondik az alaplapon lesznek bár elég érdekes az elképzelés. Át fogom bogarászni a kapcsolásokat hátha találok valamit ami hasonlít. Jó éjt! Holnap jelentkezek.
Na az egyik csatornát sikerül észhez téríteni.
A kimeneti kondikon mind két csatornán stabil 31V van nincs zaj. A jobb oldali csatornára átraktam a bal oldali fesz szabályzó (PWM?) kártyáját és egy ellenállást cseréltem rajta ami meg volt nyúlva. Azóta az a csatorna megy nincs zaj nincs sípolás. Érdekesség ként ha a javított kártyát át rakom a bal csatornába ugyan úgy gerjed de ez valószínűleg kontakt hiba mert ha mozgatom néha abba hagyja ezt megoldom. Ami viszont rejtély. A másik kártya. Mindegy melyik csatornába rakom gerjed és az adott csatorna tilt ledje világít. Amit észre vettem, hogy a kártyán van két dióda ami nagyon melegszik. Gondolom az miatt gerjedhet a kártya. Kérdés mi okozhatja a melegedést? Esetleg túl nagy áramerősség menne át rajtuk? A másik működő kártyán hidegek azok a diódák.
Rajz nélkül ez csak jóslás. A dióda gondolom zéner. Meg kell nézni az előtét ellenállását, nem kisebb-e mint a másik oldalt. Vagy a tápja nagyobb..
Mind a két oldal teljesen egyforma semmi eltérés nincs.
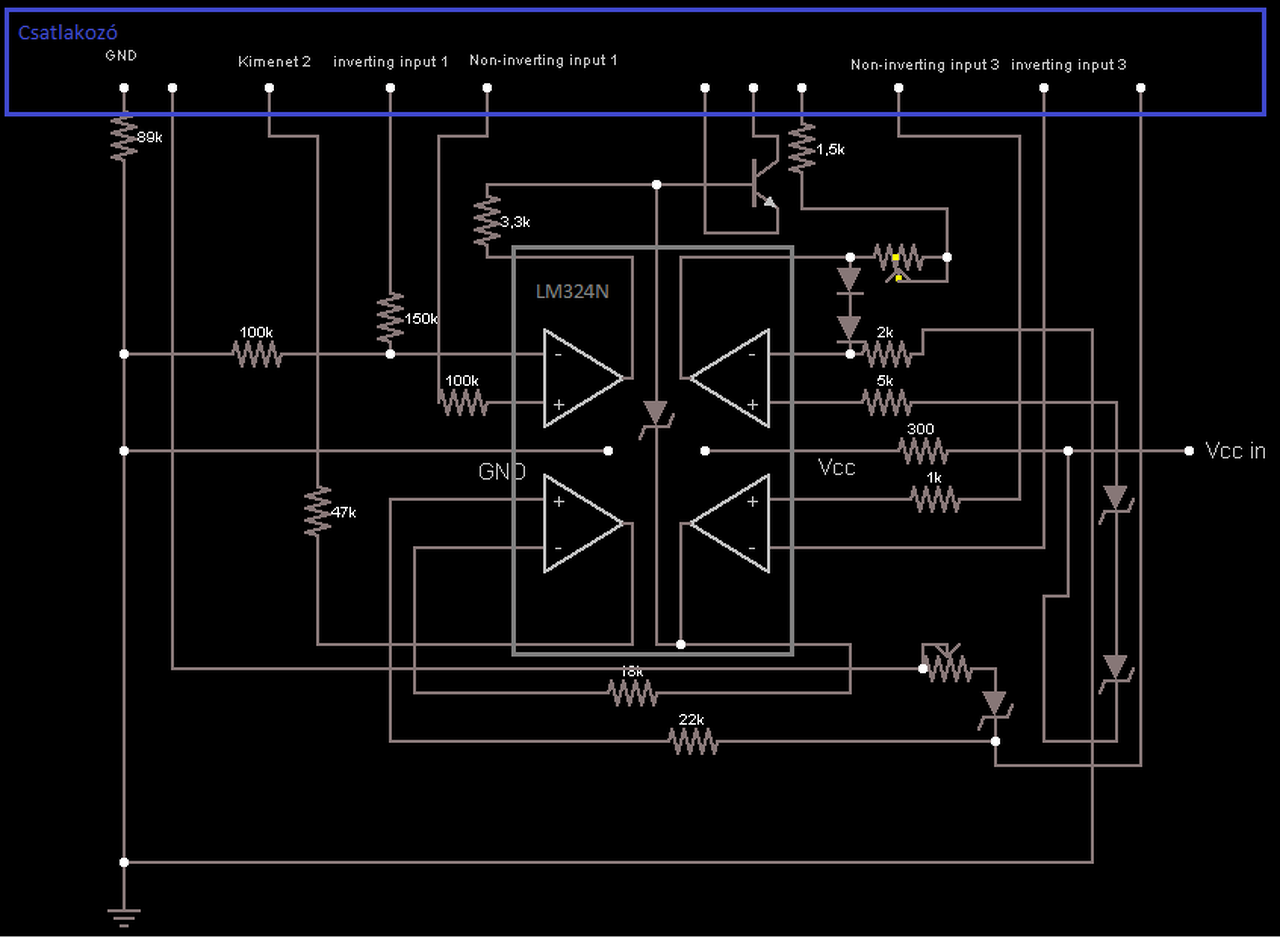
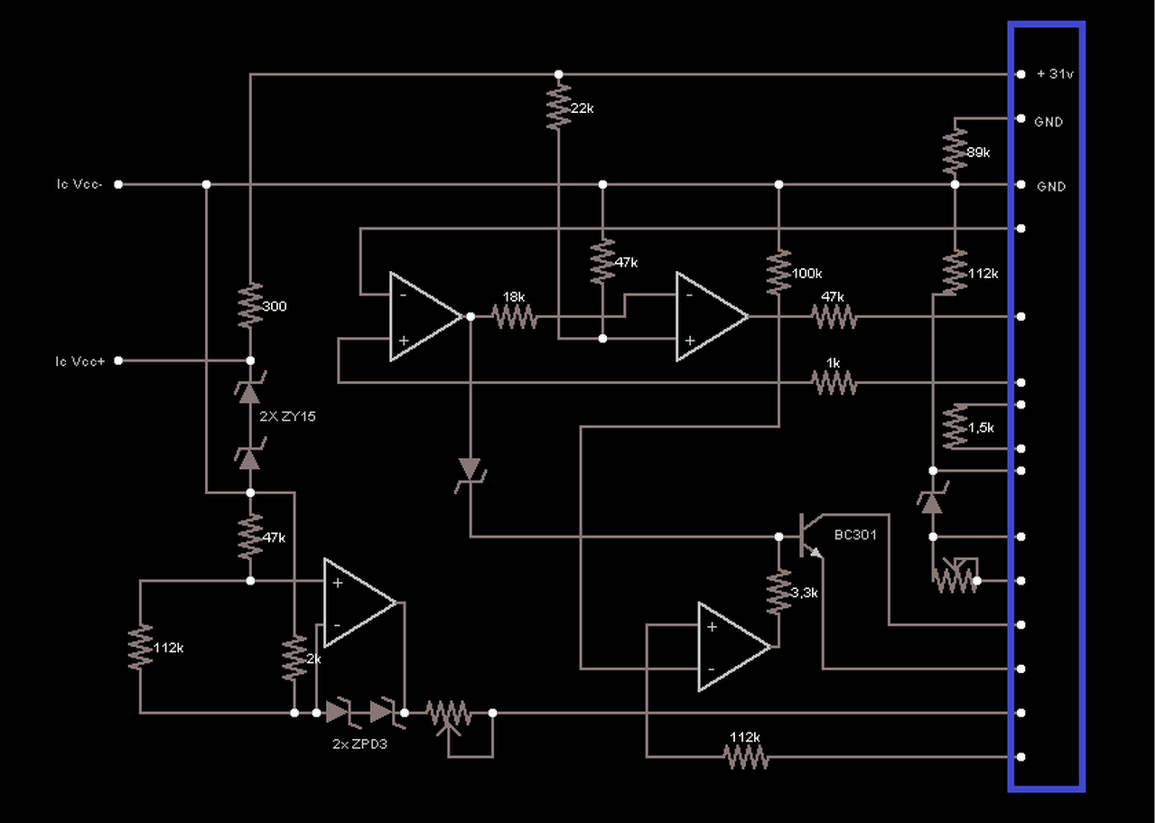
Mind két oldalon a panelek 31v ot kapnak. ZY15 ös zener diódák a melegedősek. Bejelöltem ezen a képen, őket. Rajzot pedig este megpróbálok hozzá gyártani. Hátha vissza tudom követni annyira nem néz ki bonyolultnak.
Nagyjából így néz ki. Sajnos nem vagyok egy nagy rajzgyártó visszafele, de hátha el lehet indulni belőle.
Biztos hogy nem ez van a panelen. Ha két zéner sorba van, és 15V-os, akkor az eleve 30V. Az csak akkor melegedne, ha közvetlen a 31V-ra lenne kapcsolva.
De a rajz szerint a kettő sorba van, és egy 5kohm-on keresztül kapcsolódik az OPA bemenetére. Csak így ennek értelme sem lenne, de az 5k miatt és az opa nA nagyságú bemeneti áram miatt sosem melegedne. A GND sem igaz, hiszen nem csatlakozhatna az egy 89K ellenálláson keresztül. Szóval itt még van mit "faragni".
Szerintem ENNEK lehet valami agyonbutított változata.
Az hogy agyonbutított nem lehet kijelenteni, mert azt sem tudjuk miképpen képzelték el a működését. De ennek a tápnak legjellegzetesebb része, a referencia feszültség előállítása. Azt pedig nem lehet a rajzod alapján felfedezni. Van ugyan egy zéner egy OPA kimenetén, de többi (R1-R2-R3) rész nem igazán fedezhető fel.
Sajnos a sok kábelezés miatt nehezebben átlátható mint gondoltam.
A panel alján is vannak átkötések. Lényegében felfedezhetetlen, hogyan képzelték el. Egyelőre használom egy csatornával mivel azt sikerült helyre állítani tökéletesen. Legrosszabb esetben marad így. Annyi biztos, hogy 31v megy be ahol még tökéletesen stabil egyenáram van leterhelve is. Esetleg ha készítek egy képet a vezető sávokról és a tetejéről ugyan úgy átláthatóbb lenne? Netán úgy se lenne sokkal könnyebb átlátni. Egy valami viszont a rajzon tényleg hibázik, még pedig a GND. A csatlakozón az egyik kimeneten ott van az ellenállás a GND re a mellette lévőn pedig nincs. Tehát egyszer az ellenálláson keresztül egyszer pedig nélküle megy a GND. Átnézem még egyszer a panelt az lesz a legjobb mert ezt is a vezetékek miatt nem vettem észre. :S
Na neki estem újra.
Ezúttal valamivel már talán pontosabb. Pár korábban észre nem vett átkötést is pótoltam. 15 db csatlakozási pont van a kártyán valószínűleg az alaplapon lesz az áramkör többi része. Remélem ezúttal sikerült valamivel jobban megalkotni. Csatoltam két nagy felbontású képet a panelről. Itt látszik meg igazán, hogy homemade táp egyébként. Az egyik vezető sávot hibás tervezés miatt elkaparta a másik panelen is ugyan így van.
Valamit javult a helyzet, de még mindig vannak pontatlanságok. Ezt arra alapozom, hogy a zéneres referencia köre, még mindig működésképtelen lenne. A bal alsó sarokban a 112k nem a zénerek anódjába, hanem a katódjába (OPA kimenetére) kell hogy csatlakozzon.
De ez a sok csatlakozási pont és a külső alkatrészek hiánya miatt, nem igazán látható át a többi fokozat működése. De most mát kezd hasonlítani az "ENNEK" rajzhoz. Bár leszek eltérések. (Lábszámok és pozíció számok nélkül, nehéz bármire hivatkozni.)
Óóóó jaaaj!
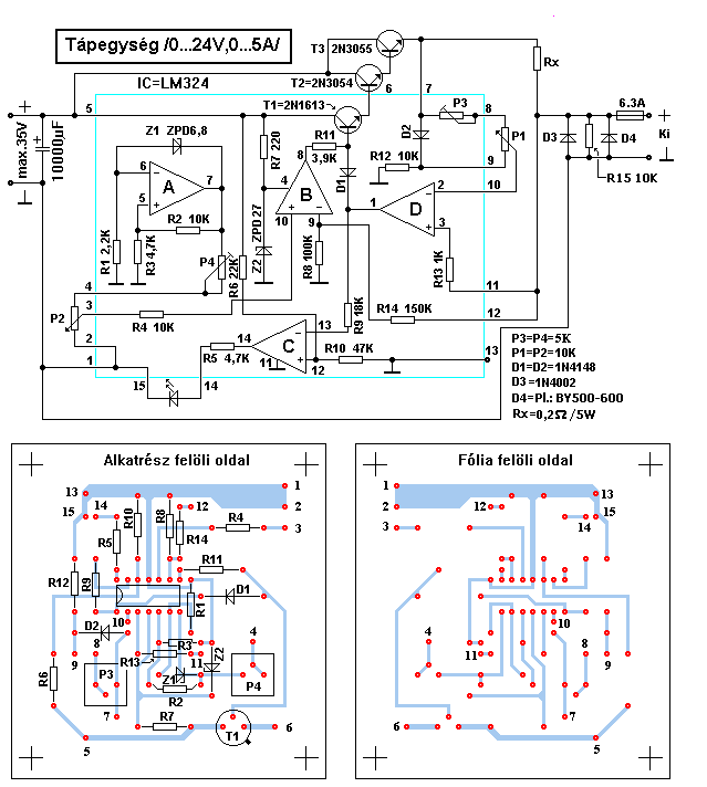
Ha ezt a képet előbb küldi el, akkor már rég lenne rajz! Nézd csak, egy öregróka És az eredeti, amiből feldolgozták.
Na, akkor most már van rajz. Ha nem cserélték fel a műveleti erősítőket a panelen, akkor tegyél a 8-9 láb közé egy 1..10nF-os kondit, és lehet megszűnik a gerjedése.
Rendben. Ha találok ide valót még ma, ha nem akkor hétfőn beszerzek egyet.
Ja és scooby_ köszönöm a rajzot így már könnyebb lesz valamivel tényleg.
Beraktam egy 3.3nF os kondit és azonnal megszünt a sípolás is és a gerjedés is stabil a kimenet mind két csatornán. Mostmár csak az a kérdés, hogy a tilt led miért világít. Gondolom a hozzá tartozó OPA körül lehet valami mert valószínűleg a túláram vagy túlfesz led lesz de gond semmi nincs vele leadja a feszt nincs ingadozás se, terhelhető mint eddig. Mondjuk az a led azóta világít, hogy nálam van de mivel akitől kaptam azt mondta hogy már az apjánál is akié volt eredetileg is világított nem foglalkoztam vele. Tervezési hiba lehet vagy okozhat esetleg a későbbiekben ez bármi hibát?
Ja és hogy el ne felejtsem köszönöm a segítséget srácok.
Meg kell mérni az IC lábain a feszültségeket, a táp terheletlen állapotában és potik közép állásában. Abból kiderülhet mi hibádzik..
Megírom majd a fejleményeket. Végül mind a két csatornára raktam kondit biztos ami biztos.
Plusz megmértem végre leadja mindkét csatorna a 31v ot szóval már ezzel is előrébb vagyok nem 24 és 28v van a kimeneteken. Mivel nemsokára megyek el így holnapra kell halasztanom a méregetést de neki esek azon ne múljon. Bár elég nehéz dolgom lesz mert elég hozzá férhetetlen helyen vannak egy kiló kábel alatt. Amit még észre vettem. Az egyik csatornán ha leterhelem kialszik a tilt led a másikon nem. Pedig a szűréssel biztos nincs gond többször is ellenőriztem na meg akkor nem menne most rendesen + kikapcsolás után még kb egy percig meghajt egy ledet ha rajta hagyom. De mérés után többre megyek mint találgatással. Este felnézek ha lesz erőm neki esek a mérésnek, ha nem holnapra halasztom. A hozzászólás módosítva: Júl 10, 2016
Valószínűleg az IC13-as lábán lévő osztótaggal van gond, ez elég általános szokott lenni ennél a tápnál. Ha Ube alacsonyabb mint 35V, akkor már is elmászik a referencia szint. Egyébként nem is értem, hogy ezt az ágat miért nem tudták az IC stabil tápjára kötni Ezen azért már valamivel humánusabb megoldást alkalmaztak rá, észrevették a problémát.
Ha a kapcsolása az, ami be lett linkelve, akkor ez nem adhat ki kb. 26..27V-nál nagyobb feszültséget. Ha még is, akkor az nem lesz terhelhető. Mert az IC tápja 30V, a kimenete nem tud felmenni a tápra, maximum 1..2V-ra tudja megközelíteni és még ebből levonódik a három tranyó bázis-emitter feszültsége, vagy is még két volt. .
Maga az alapötlet abból lett átalakítva.
Pár vezető sáv át van alakítva, 1 db tranzisztor van a panelen és az alaplapom nem látszik más alkatrész csak a kimeneti kondik a váltó relék a 12-31v és 0-12v os állásra, A pufferelés meg a csatlakozók amikbe a vezetékek mennek. ![]() Nem tudom de mielőtt a gerjedős hiba előjött is 31v volt a maximum gondolom direkt van úgy átalakítva, hogy ez így legyen. Minden esetre egy nagyobb fogyasztóval kipróbálom műterheléssel 3Amperig teszteltem és nem csökkent a feszültség de mondjuk az áram mérője se igen ment 5 ös felé 1 es szorzón. (Rossz skálázás....)
hmmm. Érdekes eddig ment 31v on. Nagyobb terheléssel leesik a feszültség elég drasztikusan. Ezúttal egy autós erősítőt kötöttem rá amit korábban rendesen kihajtott.
Most jön az gondolom, hogy be kéne állítani a kimeneti feszültséget. Szerintem ez a túlhajtás hozta elő a hibát nem kellett volna 31v ra állítania a srác apjának. Most az a kérdés akkor, hogy ha a trimmerekkel lejjebb állítom a kimeneti feszt az megoldhatja-e a gondot? (Lehet a tilt led is azért játszik karácsonyfát.) Vagy vegyem ki a kondikat? Azóta nőtt meg ennyire a fesz. 3,3nF osak. Csak ugye anélkül meg gerjed. :S
A kondiknak nincs hatása a kimenő feszültségre, csak annyiban, hogy ha gerjed, akkor a műszer a gerjedés átlagfeszültségét mutatja. Vagy is amit akar..
De ezzel a végfok kapcsolással, nem lehet a feszültséget magasabbra állítani, mint amit írtam. Maximum ha túl van szabályozva, terhelés nélkül felmegy, de nem lesz terhelhető. Mert már nem szabályoz a szabályzó fokozat, csak ki van akadva. Csak akkor mehet feljebb a feszültség, ha a végfok feszültséget erősít és ekkor általában PNP tranyó is van benne. Az emitterkövető feszültség erősítése kisebb min 1. Vagy is az IC tápfeszültségénél így semmikép nem lehet magasabb a kimeneti feszültség. |
Bejelentkezés
Hirdetés |

















Este felnézek ha lesz erőm neki esek a mérésnek, ha nem holnapra halasztom. 





