Fórum témák
» Több friss téma |
Mielőtt kérdezel, a következő két dolgot ellenőrizd!
I. A helyes tápfeszültségek megléte.
II. A kimeneten van-e egyenfeszültség.
Élesztés.
Az ránézésre látszik, hogy 3db 100 Ohm-os ellenállás elfüstölt. De az nagy valószinűséggel csak mellékhatás. A tranzisztorokat mérd végig egyenként (hátulról kezdve). Biztosan találsz közöttük hibásat...
Elkezdtem kimérni, találtam is rosszakat. A 4 végfok tranzisztor zárlatos, de a panelen csak 2db rosszat találtam egy BC212 és egy BC182-t. Lehetséges hogy a meghajtó tranzisztor meg a két fémsapkás nem szállt el? Sajnos kapcsolás visszafejtésben nem vagyok túl jó, de hátulról kezdve lerajzoltam. Gyanakodjak tovább vagy amit rossznak mértem cseréljem? Még egy kérdés: A panel elején a hang bemenetnél van egy Fet (BF247) párhuzamosan a bemenettel, ez lehet normális? A fetet nem tudom bemérni, gondolom az alapból csere.
Aztán lesz még kérdés bőven...
Sziasztok!
Garázs pakolgatás közben bukkantam egy trafóra ami 2×34.4VAC segédtápnak van 11,8Vac és 12,5Vac + 4Vac. Valami hifiből való ~200W-os trafó és szeretnék építeni egy erősítőt valami ötlet mit lehetne építeni a trafóhoz ? az elképzelés valami 2.1 es rendszer lenne mondjuk 2×50W + 80W A hozzászólás módosítva: Aug 19, 2016
A bemeneten a BF247 valószinűleg csak némit és igy ha zárlatos is, akkor legfeljebb nem, vagy halkan fog szólni. Szerintem ne bántsd, és nagyon nincs is miért tönkre mennie. A BC182/212 könnzen lehet hogy tényleg kuka, erre utaló jel a 100 Ohmos ellenállások megégése is. A kollektorukban lévő diódát is mérd meg. A rajzodon a kimenetről húzd tovább a vezetéket a közösitett emitterig. A BD139 bázis és mitter közül még biztosan hiányzik valami. Egyébként egészen jól visszarajzoltad.
A nem megégett 100 Ohmot is nézd meg, szerintem az is kaphatott... Bekapcsolásnál óvatosan! tápoknál ellenállás/izzó, terhelés semmi először...
tda 7294 témában találsz hozzá 2.1 kapcsolást Alkotó/Reloop változat.
Szia! A teljesítmény a tápfeszültségből és a hangsugárzó impedanciájából jön ki. A kapcsolás annyiban érdekes, hogy ezt a feszültséget és a vele járó áramot biztonsággal el kell viselnie, valamint nagyon túl se méretezd, mert az csak pocsékolás. Erre a ±45V-ra sztereó ST151-est ajánlok, a témájában gazdag leírást találsz róla Bővebben: Link.
Köszönöm a tanácsot, hány ohm-os ellenállást javasolsz a betápra ami megvédhetné a cuccot de még valós környezetet jelent neki?
Lenne egy két kérdésem. A készülék adattábláján 460W van írva de a trafó adattábláján 400W van. A trafón +- 36V van írva de a végfok 2x60V ot kap. Nekem nem jön ki az 1.4x szorzó. Alapjába véve egy 2x150W-os erősítőnél nem kéne nagyobb táp? A 2x200W-os Twin 200-asomba 800W-os trafó van, és korabeli szerkezet. A hangszóró védelme nem akkor kattan amikor bekapcsolom hanem amikor egyenfesz megy ki. A kimenő egyenfesz húzza meg a 24V-os relét. Érdemes átalakítani vagy őrizzem meg inkább eredetinek? Jó ez a megoldás? Kicsit hiányzik a koppanás gátló.
Üdv Mindenkinek!
Nikko STA 8085 erősítőm ön vezérlő lett hol a jobb hol a bal oldal hallgat el, de van úgy is, hogy mindkettő egyszerre. Ki és bekapcsolás után 15-20 perc-ig tovább üzemel. Kapcsolási rajz hiányában teljes a bizonytalanságom. Minden segítséget előre is köszönök.
Egy kis érdekesség, ami lehet, hogy csak engem lepett meg.
A végfok panelen lévő TL071 nem játszik szerepet az erősítésben, csak a borda hőmérsékletét figyeli és egy fettel lehalkítja a bemenetet. Igazad volt Gafly az a Fet tényleg ezért volt úgy és működik is. A csatlakozók és potik alatt lévő panel sem előerősítő hanem a kimeneti egyen feszt és a +-60V ot monitorozza 3db optocsatolóval, plusz a ledek meghajtója és ütemadója van rajta. Emiatt olyan érzéketlen ezek szerint a bemenet. 1.2V ot kell neki adjak hogy Peak led meg villannyon. Majdnemhogy több figyelmet fordítottak az apróságokra mint a végfokra. És amire végképp nem számítottam hogy a TIP140 feszültség tűrése adatlap szerint 60V és pont ennyit kap + ba - ba. Ez szokványos? Nekem neccesnek tűnik. Lehet azért van mert 230 lett a 220V ból? Vagy a trafóm túlbuzgó?
Amit visszarajzoltál rajzot, azon látszik, hogy két két sorba kötött végtranzisztor található és egyre csak 60 V jut....
Köszi. Jogos! Akkor nem cserélem nagyobbra.
Sziasztok! Kérdésem az lenne hogy akad egy ciatronic dvd 658 hc 5.1 rendszer viszont sehogy sem jövök rá hogy membrán nélkül hogy mozgatja a levegőt az adott sub. Szétszedni nem akarom ezért kérek segítséget, mivel google-n nem jöttem rá hogy hogyan kereshetek rá a megfelelő szavakkal. Segítséget előre is köszönöm nektek!
Szia! Nemrég szedtem szét egy hasonlót. Volt benne membrán, anélkül nem nagyon tudom elképzelni a dolgot. Csak a belső elrendezése miatt nem látni. A hangfalad belső hátfalával szemben van. Ez gyakori elrendezés. Paintba lerajzolom a metszetét. Aztán ha nem jól rajzoltam javítsatok ki nyugodtan.
A hozzászólás módosítva: Aug 20, 2016
Jó napot mindenkinek!
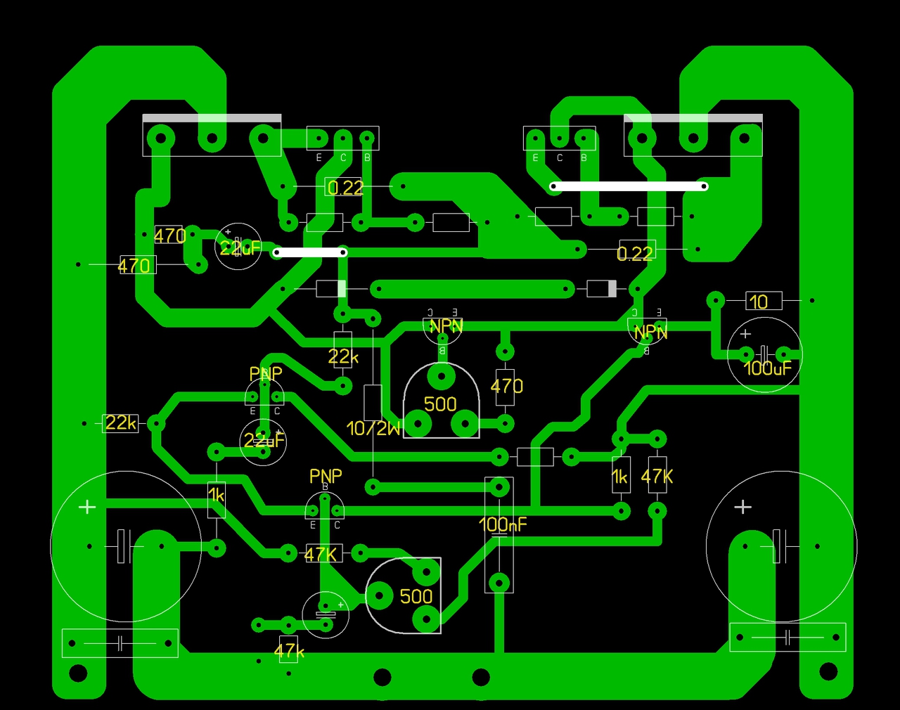
Segítséget szeretnék kérni egy erősítő panel rajzban, hogy működhet-e? Saját fejlesztésű AB osztályú végfok lenne. Multisimben le szimuláltam, ott működik rendesen (legalább is szép szinuszt ad ki és a nyugalmi árama 60-70mA között van). Mellékelem a panel tervet és a kapcsolási rajzot amit módosítottam.
Szia. A túláram elleni védelemben a kis tranyók emittere a kimenetre kell hogy kapcsolódjon, nem pedig a végtranzisztor emitterére. Párhuzamosan kapcsoltad a két diódás bias-t a tranzisztoros/ trimmeres másik nyugalmi áram beállítóval. Mindig a kisebb feszültségű fog működni. Az ofszet beállító trimmer nem a leg kedvezőbb helyre került, azt vagy a diferenciálerősítő emittereibe lehetne tenni, vagy a nagyjelű fokozat bázisa, és a negatív táp közé.
Szia! Javaslom ezt válaszd kiindulási alapnak!
A NYÁK-kal kapcsolatban: a fél panel üres, miért nem alakítottad csillagpontosra a testet? Tudom sok példa van az általad használt elrendezésre, de bele van kódolva egy kis brummogás - teljesen érthetetlen okból.
Bővebben: Link . és elindúlt
Ügyes. Vagy. Gratulálok. Jó. Hangja. Van?
Gratulálok! Ez a nem egyszerű kategória, kapcsolási rajz nélkül. Sajnálom, hogy nincs hozzá semmi szakirodalom. Össze gyűjtöttem szinte minden képet amit lehet találni Robson erősítőkről. Hogy valami kis képet kapjak erről a rendszerről. De nyilván rengeteg termékről nincs fenn kép. Az én DX-300 asomról sincs. Sok Kis szériába gyártott erősítő volt, kár hogy nem volt még internet, jó lenne tudni róluk. Legalább egy kis minimalisztikus weboldalt megérdemelnének.
Kiváló hangú erősitő. Van belőle egy (saját) műkődő példányom. Szeretem nagyon .
Éből nem spóróltak még ki semmit. Bizonyotja a 10-pár tranzisztor Oldalanként és a Dupla toroidos megoldásIgaz 30kg a picike .
Előfokról. És védelemről sikerűlt rajzot szerezek . Sajnos a végfokról nem. De az anyira nem bonyorúlt vissza is lehetne rajzolni. Lehet egyszer az enyémet ,ha tönkremegy vissza fogom rajzolni.Mivel még gyári állapotában működik . Így nem nyúlok hozzá.
Vajon hogy havi fizetésbe került akkoriban ez az erősítő?
Mennyire zajos a szerkezet? Nekem 2db toroidos Magyar erősítőm van de zavaróan búgnak. Már mint persze otthoni használatnál zavaróak, teremben nem hallani semmit.
230v os 12cm es ventillátoron kívűl semmi zavaró nem lenne benne . Viszont annak brutálos hangja van . És ez még olyan konstrukció amit nem lehet sehogy olajozni. A toroid viszont meglepően csendes.(Még azért halkan hozzá tenném nagyon nem lehetett olcsó. És semmi zaja .nincs a végfoknak . Nem hallasz brummot. Se bezavaró tényezőt. Csak jót írhatok róla.Ezt bizonyotván ami hozám jutott és enyém lett olyan állapotok között japtam meg, 15-20 évet állt egy műhelyben .Ahol autokat szereltek. Gázolaj szaga van az alkatrészeket egyszerűen nem láttam a kosztól. Bekapcsolt működőtt tökéletesen így is ! )
A hangos ventilátorok miatt választottam eddig passzív hűtéses végfokot. Persze már égett le végfokom rosszul szellőző szekrény miatt. Amit most szereztem Robson-t annak is van ventilátoros hűtése, Magnó motor és szivattyú alkatrészekből, az volt az első amit kikötöttem belőle. A 10-20 év alatt enyhén csapágyas lett. Persze zseniális megoldás! Ha lesz hozzá csendes motorom lehet hogy visszakötöm.
Ahogy nézegettem a végfokod, jócskán túl van méretezve, de egy háborús övezetben is merném használni. A dupla táp amúgy is nagyon megnyugtató dolgok közé tartozik. A súlya kicsit riasztó Gyártási dátumra van ötleted?
Szeretnék segítséget kérni mivel a házilag készült erősítők soha nem készülnek el. 2éve elkezdett erősítőt szeretném most már véglegesíteni. Szeretnék új dobozt csak az elrendezésében vagyok tanácstalan. Továbbá ha lenne valakinek bevált koppanásgátló és jól működő előerősítő kapcsolása ami tud mély és magasat állítani esetleg egy mikrofon bemenet a végfok ST151 -es páros a trafó +-45V segédtáp 12V és 15V
Szia Én ezt használom védelemre és koppanásgátlásra.
Előerősítőnek meg ezt építettem meg. |
Bejelentkezés
Hirdetés |












Gyártási dátumra van ötleted? 




