Fórum témák
» Több friss téma |
A mellékletben szereplő paramétert az az élvezérelt MMV kényelmesen teljesíti. Igaz a mellékelt kapcsolásom elsősorban a kezdőél hatását és jelelekjait szemlélteti. De hidd el tényleg ez az elrendezés kell neked! "Csak" a megfelelő paramétereket kell kiszámolnod.
Egy nagyon jó kis példaprogramgyűjtemény!
Nekem egy olyan időzítő kellene ahol a magas és az alalcsony jel időtartamát, egymástól függetlenül tudjam állítani.Mondjuk a két időtartam maximális hossza 0-(0,1)tól 2 perc legyen, mind a két intervallumba. Próbálkoztam az 555 kalkulátorral de szerintem az nemigazán alkalmas erre, vagy rosszul csináltam...
Nem mondom hogy tegyél fel rajzot, (de azt is lehet ) csak valami 5let.TNX
Szia !
Nem nagyon értem, hogy függetlenül ? egy frekiben csak eltolni lehet a magast és az alacsony szintet, de ennek összege mindig 1 Hz. Üdv!
Szia! Szerintem megoldható 2 db 555-el, vagy egy 556-al.
Első íc monostabil módban ad egy nagyon rövid trigger jelet 2 percenként a második íc trigger bemenetére, ez astabil módban már egy potival szabályozható magas alacsony arányt produkál. Némi számolgatás azért kell, de így már használhatod a segédprogramok közül a megfelelőt.
Elnézést, lehet hogy összekevertem a két fogalmat, astabil- monostabil. Szóval az első íc 2 percenként ad egy rövid trigger jelet...
Azt úgy értem hogy a pl.:egy relé húzzon meg 25s-re utána engedjen el 5s-re utána megint húzon meg25s-re utána megint engedjen el 5s-re.
De lehet olyan eset is hogy húzzon 1,5 min-ig utána engedjen el 40s-re. És ezt a 2 intervallumot kellene szabályozni 2 potival.
Szia !
Értem, a frekit és a kitöltést akarod külön állítani. Azt 1db 555 -el is lehet elvileg. Üdv!
Hali!
A potméterek középső kivezetését össze kell kötni valamelyik szélsővel, attól függően, hogy adott irányba történő tekerés hatására csökkenteni, vagy növelni szeretnénk az időzítést. (Remélem érthető.) Egyébként ez eredetileg Skoda ablaktörlő ütemvezérlőnek készült.
Van rá megoldás!
A tőltést és kisütést külön kell választani! Egyszerüen kell két poti és két dióda. Értelemszerően az egyik diódát úgy kell bekötni h az (soros potijával) a kondit tölthesse. A másik dióda a kondi kisütését végzi el a soros potméterén kereszül. Mivel, a diódák a töltés és kisütés folyamatát teljesen kettéválasszák, ezért azok függetlenük állithatók be, de állításuk hatással van a mindenkori frekvencia értékére. S legyen két példa:
Köszönöm.Na ezt összerakom egy próbapanelen.Ha eredménylesz jelzem.
Egy olyan 555-el felépített monostabil kapcsolásra lenne szükségem, aminek a kimenetén a bemenetére érkező H szint hatására azonnal megjelenik H szint. Amikor a kapcsolás bemenetén lévő H szint L-re vált, akkor induljon az 555-ös monstabil, és a bemenetén lévő H szint megszűnése után még a kimenetén a beállított időzítés idejéig tartsa a H szintet.
Erre van valakinek ötlete? Amíg írtam a hsz-t, rájöttem Nem baj, mostmár azért is elküldöm.Egyszerű diódás VAGY kapu a bemeneti jelre és az 555 kimenetére. Az 555 bemenete pedig egy soros kondin és egy felhúzó ellenálláson át kapja a bemeneti jelet.
Nem, ez még nem jó.
Ha az időzítés ideje alatt új jel érkezik, akkor az időzítésnek újra kellene indulni. Erre van valakinek ötlete?
Szia! Ha a kimenetet visszavezeted egy logikai kapun a bemenetre, ezzel blokkolva a bemenő jelet, akkor megoldható...
Most látom, hogy nem jól értelmeztem a kérdést.
Volt egy hasonló problémám, valahogy úgy oldottam meg, hogy a bemeneti jel indított egy órajel generátort, az meghajtott egy számlálót, és ha a bemeneti jel megszűnt, még a beállított értékig tartotta a jelet. Vagyis, az utolsó vezérlő impulzust időzítette...
Üdv.!
Nem teljesen értelek. Ha blokkolom a bemenő jelet, akkor végképp nem fog újraindulni az időzítés! Épp az lenne a lényeg, hogy az időzítés az új jelre is érzékeny legyen, mégpedig az időzítés újrainduljon. Szerintem az 555 reset lábával kellene játszani; minden impulzusnak elöször resetelnie, majd indítania kellene az 555-öt... Igen, talán az is elegendő lenne, ha a reset és trig. lábakat egyszerűen összekötném.
Üdv!
Ha a reset lábat a triggerrel összekötöd, ...hm.. pont akkor kapcsolod ki az időzítő íc-t, amikor trigger jelet adnár rá. Szerintem nem történik semmi...
A reset lábnak kicsit hamarabb kell H szintre váltania, mint a trigger lábnak.
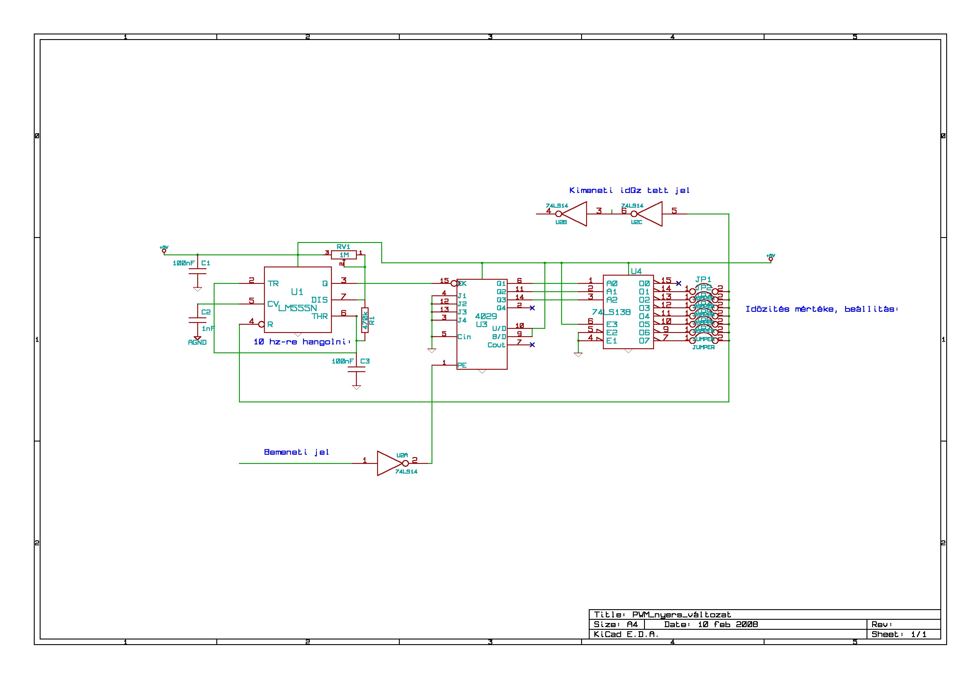
Szia! Mellékelek egy kapcsrajzot.
A bemenet jel amikor magasra vált, a nem kapu akkor engedi a számlálót működni. Ha leszámolta a jumperral beállított értéket, akkor reseteli a 555 íc-t, és nem számol tovább. Amikor a bemeneti jel alacsonyra vált, a számláló, akár hol is tartott, alaphelyzetbe állítja magát. Ha elhagyod a bemeneti nem kaput, akkor az időzítés a bemeneti jel alacsonyra váltása után indul meg. Szerintem ez neked jó lesz!
sziasztok, nekem egy olyan probléma lépett fel az 555-tel, hogy építettem egy monostabil multivibrátort, a trigger és a föld közé tettem egy fototranzisztort ez indítja az időzítőt. az 555 egy 1sec-os impulzust küld a 4017-es számlálónak. Azonban az lépett fel nálam hogy amikor kiadom neki az első jelet akkor be is kapcsol, le is adja a jelet az 555, utána vissza is áll a 0-ra, viszont 1mp mulva ugyanez bekövetkezik
csak azt nem értem miért egy parancsra 2x indul az időzítő. Ha tudnátok megoldást azt megköszönném!
Sziasztok! Az lenne a kédésem, hogy a segédprogramok között van egy astabil multivibrátor 555-tel és mennyi a C2 kondenzátor értéke.
Nekem az ilyen háromlábú fotovevőkkel az volt a bajom ,hogy nagyon zavarérzékenyek (tápra,fényre),lehet az 555 jogosan indul.(bár nem értem miért pont 1mp mulva.)
Lehet, hogy a fotovevő a ludas!?
Az 555-ös 2. lábát 100K-val +UT-re huzni. S a fotovevő kimenete és a 2. láb közé egy (kerámia) kondi kellene, úgy 100nF-680nF -os. Ezzel a fotovevő kimenetéről csak "határozott" szintváltásra billen az 555. [off]Pesze, attól még zavarjeleket felszedhet a környezetéből, az optoérzékelő!!!
A C2 kondenzátor a belső referenciapontot hidegíti! Értéke rendszerint 10nF-470nF. De általában a 100nF elég szokott lenni! Vagy el is hagyható a kapcsolásból, ha az időzítés pontossága nem kritikus.
megcsináltam amit mondtál 100K a 2.-es lábhoz és az +UT-hez, 100nF a vevő és a 2.láb közé. sajna ugyanez a helyzet, váratlanul indul az időzítő
nem pont 1mp mulva hanem amikor pont nem számítok rá a forrasztás precíz (amennyire lehetséges), és nincsenek hosszu vezetékek sem amik a triggert zavarná.
Infrával indítod ???
ha igen tegyél infra szűrőt a vevő elé ! ez egy fekete diafilm darab szerintem külső fény zavar bele !
negatív. folytatja a hülyeségét..
viszont a triggert 50k-val felhuztam a pozitiv tápra most így már 4-5 percenként. Leviszem amennyire tudom és talán... bár nem remélek tőle sokat. Viszont ha a reset lábat egy NPN tranyóval a földre huznám, ha kapja a jelet (- negatívat) akkor felold a tranyo és nem reseteli?! Csak igy nem tudom hogy egy kommersz TV távirányító jelénél ezt ide oda rángatná... Véleményetek? |
Bejelentkezés
Hirdetés |




) csak valami 5let.


Nem baj, mostmár azért is elküldöm.
csak azt nem értem miért
egy parancsra 2x indul az időzítő.

a forrasztás precíz (amennyire lehetséges), és nincsenek hosszu vezetékek sem amik a triggert zavarná.
