Fórum témák
» Több friss téma |
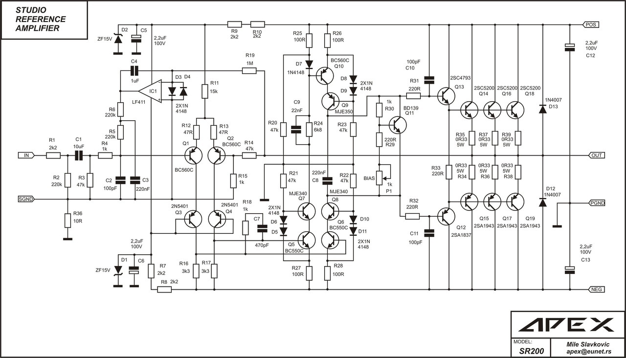
Most konkrétan az SR-200 típusszámra keresztelt "studio-referenc" erősítő kapcsán gondolom ezt a témát érdekesnek. De ne feledjük, a címben jelzett szakember, kimondottan amatőröket igyekszik kapcsolásokkal paneltervekkel, és egyéb információkkal támogatni. Ennek során, számos erősítő fűződik a nevéhez. Itt egy kis ízelítő, és egyben érvként is felfoghatjuk a tényt, hogy külföldi fórumok már hosszú ideje rendelkeznek egy ilyen témával.
Most a saját paneltervem, és tapasztalataimat fogom/próbálom ide csoportosítani (kell majd egy kis moderációs segítség is néhány hozzászólás áthelyezéséhez). Mellékeltem az eredeti rajzot, és a saját változatomat is, ami pontosan illeszkedik a paneltervhez. Összeraktam egy gyári erősítő, saját paneltervre elképzelt változatát. Két panelre bontottam, és SMD alkatrészeket használtam ahol ez könnyen megoldható volt. Tápom és bordám még nincs, de ideiglenesen bordára fogom szerelni a kipróbálhatóság érdekében. Egyenlőre minden alkatrész rajta és benne van. A hozzászólás módosítva: Máj 30, 2016
- Most már bordán van az erősítő, és az élesztés is megvan. Egyenlőre labortápról próbáltam ki, így a +-75V tápfeszültség helyett csak +-52 V-ot tudtam adni neki. A nyugalmi áram szépen állítható, amit én most találomra tápágban mérve 60 mA-re állítottam. Ezt majd valószínűleg növelni lesz érdemes.
- Elsőre indult, semmilyen anomáliával nem szembesültem (még a pákát se kellett bekapcsolnom az élesztéshez). - Hűtőbordának egy régi, leharcolt darabot találtam (ebből volt kettő), ami kellően nagynak tűnik, de már az egyikben van egy csomó lyuk. De ezzel nem kell törődni, a felfogás rendkívül megbízható. Olyannyira ezt érzem a dolog egyik kulcskérdésének, hogy több fotót is készítettem róla, bízva sok-sok hasonló építésben. Kimondottan javaslom a képeken lévő megoldást. - Ehhez a gondolathoz csatlakozva, a képeken lévő erősítő is alternatíva lehet az ST151-nek. Sőt, több megoldásában is kifinomultabb annál, de pl. a túláram védelem onnan lett átvéve, illetve Reloop CLIP jelzője is helyet kapott a panelon. - Tervezem a teljes dokumentáció megosztását, de ezzel még várok a saját trafós kipróbálásig. - Jelenleg egy monó csatorna készül, amihez 4 db 4700µF/100V-os elkót vásároltam. Van saját gondolatm is, de kérnék javaslatokat, milyen tápegységet érdemes egy ilyen erősítőnek készíteni, hátha valami elkerülné a figyelmem.
Megtörtént a végleges trafóval történő tesztelés is.
- Nálam most a vezérlés nélküli feszültség +-82,5V, 238V-os hálózat mellett. Feltevésem szerint, jelentős terhelés mellett sem fog az elvárt +-75V alá csökkenni (elsősorban az egyedileg méretezett trafó miatt gondolom ezt). - A CLIP diódáját nagyobb feszültségűre kellett cserélni, amihez már nem SMD-t választottam, hanem a hagyományos 1N4007-et. Kényelmesen elfért, de a végleges panel már eleve erre van tervezve. - A felső kis hűtőlemezke kicsinek bizonyult, pontosabban közel 70°C ra felment, ezért azt nagyobbra cseréltem. - A tranzisztorok tapogatását, és úgy általában a készülék fogdosását nem javaslom, határozottan ráz ha rosszul nyúl hozzá valaki. - A nyugalmit finoman lehet állítani. Reloop javaslatára 5mV-ot állítottam be az emitter-ellenálláson mérve. Ez melegedésre kicsit növekszik. - Az erősítő brutálisan hangos, jelenlegi hangszóróimmal ki sem tudom próbálni. - Rövidrezárt bemenettel vizsgálva, gyakorlatilag teljesen zajtalan. A magassugárzóhoz tapasztva a fülemet, egy éppen csak észlelhető kis maszatot lehet hallani. Ezt kifogástalannak gondolom - Első tesztek alapján, nagyon elégedett vagyok az erősítővel. Kérdezem, feltételezve az érdeklődést. Nyissak egy új témát neki, vagy bőven jó ha ide csatolgatom ami kell hozzá? Azért gondolnám jó ötletnek az új témát, mert ez a kategóriájú erősítő teljes hiány az amatőrök körében.
Részben Reloop tanácsára, és részben saját kíváncsiságom okán, szeretnék műterheléssel is nekiesni az erősítőnek. Tenném ezt kétféle célból is, mert a CLIP jelzést összevetném a tényleges határolással, illetve kiváncsi vagyok eközben mekkora a kimeneti teljesítmény.
De...! Mivel terheljem meg, ami legalább egy mérés erejéig képes a közel 500W-ot elviselni? Ráadásul nekem 4 és 8 ohm is kell, mert mindkét értékű terheléssel mérni kívánok. Van műterhelésem, de az 3db 24R/50W-os párhuzamos huzal ellenállás, és bizony már a névleges 150W-on is konkrétan füstölög rajta a festék. Esetleg ezt tegyem egy vödör vízbe (gondolom a víz pár ezer ohmos ellenállása nem befolyásolja a mérést)?
Próbáld desztillált vízzel,az még nagyobb ellenállással bír,így nem lesz gond az erősítő terhelését nézve,cserébe hűtve lesznek a teljesítmény ellenállások. Viszont akkor is ha vízben van szerintem karcsú a 150W.
Villanybojler fűtőszál? A folyadékhűtés is könnyen megoldható.
Próba, Inhouse!
Ebben látom most a megoldást, aztán majd kiderül...
Egy számomra kevéssé kedvelt, de ettől még nagyon népszerű felülete is van a témának. Itt lehet nézegetni.
Üdv. Alkotó a q20 -q21(mmbta42) tranzisztor lábkiosztása bázis ,emiter láb nincs felcserélve?
Nincs. A tesztpéldány remekül működik.
Miből gondolod, hogy hiba lenne a lábkiosztásban? Melyik rajz, melyik részletét nézed? A hozzászólás módosítva: Jún 5, 2016
Valamit félre értesz. Mellékeltem az érintett részt, a felső oldal felőli nézetben, de a felső oldali alkatrészek nélkül. Tehát a rézréteg, és az alkatrészek alul vannak. Illetve egy többlet réteget is bekapcsoltam, amin további feliratok is vannak (ezek a panelon nem lesznek rajta).
Érdeklődve kérdezem, miért gondoltad, hogy neked is át kell rajzolnod? Ezek általában elég rosszul sikerülnek, illetve a kész terveket magam is fel fogom tenni (sőt még panelt is lehet tőlem rendelni hozzá, méghozzá gyári kivitelben). Mi lehet ettől sokoldalúbb támogatás egy-egy utánépítő számára?
Most már "gyári" panelem is van. Erre építve szép is lesz, nem csak jó. A szükségestől több panelem van...
Nem csinálsz belőle egy cikket?
A felső szendvicspanelt ha 180 fokkal elforgatnád és korrigálnád a lábsorrendet, akkor nem kellene a csatlakozó és a vezetékek, hanem távtartó hosszúságú "jumper" sorral is összeköthető lenne közvetlenül, nem? Elkészült a műterhelés?
Kíváncsian várom a meghallgatás eredményét.
Szimpatikus a felépitése is,a dokumentáció is...
Többféle felépítés is lehetséges lenne, de a jelenlegit látom a legideálisabbnak. A szalagkábeles átkötés talán nem tűnik korszerű megoldásnak, de magában hordozza a felső panel elmozdíthatóságának lehetőségét. Az eddigi építés, beállítás és mérések fényében, nélkülözhetetlen a felső panel "kifordítása", mert így válik az alatta lévő nagy panel kényelmesen mérhetővé.
Nem tudom itt éppen mennyire fontos, de a jelenlegi elrendezés távol tartja a bemenetet a tápcsatlakozóktól és a kimenettől. Ez általában nem hátrány. Még kb. 1-1,5 hétig egészen mást kell csinálnom. Ezt követően térek vissza a műterheléshez és az erősítőhöz. Addig pihen a téma. A hozzászólás módosítva: Jún 17, 2016
Értem, így már logikus. A cikkírás nem vonz?
A cikk írásával kapcsolatban morális dilemmáim vannak. Aki a cikket írja, az "szerzővé" válik, de jelen esetben én alig tettem valamit a dologhoz. A rajz az APEX-é, a módosításokat Reloop neve fémjelzi, magam pedig csak a panelt terveztem hozzá, és építettem egy jól működő példányt a teszteléshez, valamint dokumentáltam a témát.
Úgy érzem, ez nem elég a szerzőséghez.
Megcsináltam a műterhelést, és elvégeztem a mérést.
A műterhelés értéke kis mértékben eltér az ideálistól, de ez a mérést nem zavarja, mert a valós értékkel számoltam. A "mérés" itt magyarázatra szorul, mert nem volt lehetőségem a jelalak tetőesését vizsgálni, ezért az eredmények a CLIP felvillanásának pillanatáig növelt bemenő jelszintre vonatkoznak. A méréssel párhuzamosan, ellenőriztem a melegedést is. A konstrukcióhoz tartozó felfogatási ajánlás nagyon jól viselkedik. A több mint 500W kimenő teljesítménynél is, kb. 5 perc után még csak kellemes kézmeleg a leszorító lap, és a borda is. Természetesen ez nem jelenti, hogy nem kell a tartós melegedésre felkészülni, de nyoma sincs hőmegfutásra utaló jeleknek. A mérés alatt a műterhelésen kívül csak a diódahíd melegedett, arra biztosan kell valamilyen hűtés.
Most már a gyári kivitelű panelekbe is bepakolásztam az összes SMD alkatrészt, meg a lábasak jelentős részét is.
Illetve elkészült egy viszonylag jól átgondolt puffermező panelterv is. Erre eddig alig fordítottam hangsúlyt, mert nem volt eddig gondom vele, de most a fórumozókkal történő eszmecsere ráébresztett, mennyire más, mennyivel problémamentesebb lehet a konstrukció, ha betartunk néhány szabályt. Külön köszönet a hathatós segítségért Reloop-nak, és Karesz 50-nek. Utóbbinak különösen hálás vagyok mert egészen új szemlélettel ált a kérdéshez. Természetesen a táppanel is elérhető lesz, azonos gyári kivitelben. A képek minősége kifogásolható, ezért elnézést kérek. Mentségemre legyen, egyetlen kis asztali lámpa fénye mellett készültek. A hozzászólás módosítva: Júl 3, 2016
Több módosítás után, sok-sok segítséget és tanácsot felhasználva, gyári minőségben elkészültek a tápegység puffermezejének paneljei.
Ki kell emelnem a szinte már szélsőségesen következetes vonalvezetést, aminek talán nincs értékelhető jobbító hatása, de garantáltan nem fog ártani (akkor pedig miért ne lenne ilyen). A rézoldali sávok valamilyen "rátétes" keresztmetszetnöveléssel még erősítve lesznek. Pillanatnyi terv szerint, a panellel azonos méretű alumínium lemezre fogatom fel a pufferpanelt, és erre a lemezre kerül a két nagyáramú diódahíd is, amit onnan kényelmesen be lehet majd huzalozni. Ez a megoldás szinte kompromisszummentes tápellátást ígér. Ebből a panelből is van felesleg. A hozzászólás módosítva: Júl 15, 2016
Vásároltam -közreműködést igénybe véve- 10 pár végtranzisztort "Ebay" forrásból. Már alapból is fenntartásaim vannak a hamis-eredeti vitában, de azért az összes tranzisztort megmértem, elvileg azonos körülmények között, kb. 1A-es collektor áram mellett.
A mérést elvégeztem egy garantáltan LOMEX-es beszerzésű tranzisztorpáron is (ilyenem is van korábbról). Sőt éppen ezen végeztem az alapbeállítást a bétaméréskor, azaz ehhez hasonlítottam az összes többit. Külön vizsgáltam, az 1A áram mellett, mennyire melegszik. 15 V tápfeszültséggel mértem, amiből kb. 1V esett a collektor ellenálláson, és 14 V maradt a tranzisztornak. A kb 14W hőteljesítményt egy értelmes bordára szerelt tranzisztor esetében már jól lehet vizsgálni. Nagyjából 5 perc alatt kellemes kézmeleg a borda, akár a Lomexes, akár a bizonytalan eredetű tranzisztort is vizsgáltam. Véleményem szerint a mostani tranzisztorok is jól helyt fognak állni, sem küllemükben (a tokozás kidolgozása, és a lábak ónozása meggyőzőbb az Ebay-os darabokon mint a Lomexesen) sem erősítésükben, sem melegedésükben nem mutatnak eltéréseket. De várok esetleg egyéb tesztelési módszereket is, amik jobban megvilágítanák az esetleges eltéréseket. Illetve szeretném ha esetleg más is értelmezné a mért adataimat.
Kedves Alkotó! ha egy tranzisztoron az adott, statikus üzemi állapotot létrehozod, akkor aligha lesz érdemleges eltérés a hamis és eredeti között. Az már a nagyon silány kategória, de mivel hamis félvezetőt gyártani is kell a nem sufni technológia, az eltérés nem ilyen, SOA-t meg sem közelítő szinten lesz. A méréshez vagy a feszültséggel, vagy az árammal érdemes elmenni a határok közelébe, s ott bétát, letörést mérni-tulajdonképpen, komplett görbesereget felvenni a dinamikus működésről. A hamis tranzisztor létező dolog, rengeteg fejfájást is okoz, a Lomexnél még nem találkoztam vele-ellenben ebayes rendelésnél sokszor. A gond nem is annyira az, hogy ne lennének alkalmasak valamire, hanem az, hogy a paramétereik az eredetiét meg sem közelítik, illetve jókora szórást mutatnak. Gyakori az is, hogy eredeti kerül átcímkézésre, bevásárol a gyártótól valami olcsó sorozatot és azt gravírozza felül a hamis azonosítójával. Na, ilyenkor aztán a tokozás sem árulkodik, meg a kivitelezés sem. A mintádnál a bal oldali ismert kivitel, olyan van itthon nekem is. A jobb oldaliakban nem bíznék annyira, de lehet, hogy csak a gyártóhely tér el, mindenesetre a Toshiba PDF-je szerint: "Note 2 : A line under a Lot No. identifies the indication of product Labels." Az aláhúzásnak nem kéne hiányoznia.
Ha jól értelek, akkor valójában nem is lehet egyszerű mérésekkel ellenőrizni az eredetiséget, vagy az elvárható paraméterek megközelítésének mértékét.
De ha megépítem az erősítőt, és azt megterhelem a kívánt mértékben, és ha ezt elviselik a tranzisztorok, akkor jó eséllyel nem kell aggódnom. Ezt meg tudod erősíteni? Mellékeltem egy ábrát az adatlapról. Értelmeznéd nekem szövegesen mit látok rajta? A hozzászólás módosítva: Aug 7, 2016
Részben ide tartozik, amit már többször szóba akartam hozni.
Miért hiányzik sok teljesítménytranzisztor adatlapjáról a hőmérséklet/teljesítmény diagram? Ez mutatná meg milyen mértékben csökken a teljesítmény, ha nő a hőmérséklet. Számomra ez egy jól értelmezhető, informatív adat lenne.
Ezt a tranzisztort én nagy ívben elkerülném, pláne ha az ebay-ről származik. Már a lomex-es 480Ft-os bruttó ár is gyanús, de ott én még nem vettem gagyit.
Sikerült már néhány alkalommal bevásárolnom ebből a típusból, azóta kerülöm. De hogy a kérdésékre is válaszoljak. - Az adott félvezető "eredetiségét" csak az arra alkalmas felhasználásban lehet kideríteni, ha attól lényegesen kevésbé veszed igénybe akkor nyilván működni fog, ugyanúgy mint egy gyengébb paraméterekkel rendelkező másik típus. Tehát egy néhányszor 10W-os, 100V alatti tápfeszültségű erősítőben szinte biztos hogy működni fog, de ha beteszed egy olyan végfokba ahol mondjuk +/-90-100V a tápfesz, lehet hogy már a bekapcsoláskor, de a vezérléskor mindenképpen tönkremegy, tapasztaltam. Egy általános (pl. BD) sorozat esetén pl. volt aki egy olyan módszerre esküdött, hogy ráteszünk a tranyóra 70V-ot 1A mellett hűtés nélkül 1-2 másodpercre. Ha ezt kibírja akkor eredeti, ha nem akkor hamis. Mivel magam nem hamisítok ezért csak az általam tapasztaltakra tudok hagyatkozni, ami kb. az, hogy általában egy kategóriával kisebb lapka kerül be az adott tokba, tehát pl. egy ilyen 230V-os tranyó esetén egy 150V körüli példány. Ezt azzal tudnám némileg alátámasztani, hogy +/-65V-os tápfesz esetén még működött, de +/-85V esetén már nem. - Amit a SAO görbén látsz az egyértelmű. Meg van adva a tranyó DC terhelhetősége 25 fok tokhőmérséklet mellet a legalsó görbén, aztán különféle idejű szakaszos terhelésekre (folyamatosan vagy csak 1 impulzus erejéig) a többi görbén. - A hőmérséklet/teljesítmény grafikont ugyan nem minden adatlapra biggyesztik rá, de az arra utaló derating factor, power derate, vagy thermal resistance adat minden adatlapon ott van. Egyébként ha nem a Toshiba hanem az ST adatlapját nézed, azon van grafikon is. Tegyük hozzá hogy ezek az adatok az adott gyártó termékére vonatkoznak, ami esetleg "más forrásból" származik azokra nyilván nem.
Köszönöm.
Nálam kb. +-80V a feszültség, és jobb lehetőség hiányában ki fogom próbálni műterheléssel. Ha ez a teszt sikeres lesz, akkor feltételezhetem, hogy a valós használat során sem léphet fel ettől durvább helyzet, azaz megfelelőek a célra a tranzisztorok? A mintadarabon (itt látod fentebb), Lomex-es tranyók vannak, és minden várakozáson felül jól terhelhetőek voltak (meg is lepődtem milyen jól viselték az 500W körüli tartós szinuszt).
Igen, de most üzemi körülményekről beszéltünk. A használat során lehet ettől eltérő körülmény is (pl. rövidzár), ezért én egy ilyen végfokot neki sem állnék áramkorlát nélkül megépíteni.
Van benne áramkorlát, igaz utólag rajzoltam bele, de attól ott van, illetve Reloop segítségével be is van "hangolva".
Bordára szereltem az erősítőket.
Még mindig a kínai tranyókkal, és majd meglátom mi lesz. Elkövettem egy kis igazítást a kínai tranyókon, mert volt köztük olyan darab, amin jelentős nagyítás mellett úgy látszott, hogy a hátlapi fémfelület, egy icipicivel a a szintén a hátlapi síkon is megjelenő bakelit síkjától beljebb volt. Mérni nem tudtam, de látni véltem. Ezért a teljes hátsó síkot, megcsiszoltam egy 600-as papírral. Szinte tükrös lett a felület, és így már garantáltan egy síkban van a hátoldal. A bordákat is szépen kifényesítettem. Ez olyan jól sikerült, hogy a felszerelt erősítőpanel tükörként visszaverődik a felületről. Erről is mellékeltem egy képet. Szerelés közben még egy bosszantó körülménybe futottam. A távtartó, teljesen racionális meghúzási erő ellenére is kettészakadt. Természetesen a csonk mélyen a másik távtartóban maradt. Nem akartam kiszedni egy csomó csavart, ezért megfúrtam a beszakadt csonkot, és egy speciálisan ide fabrikált szerszámmal kitekertem. Erről is van fotó. |
Bejelentkezés
Hirdetés |







































