Fórum témák
» Több friss téma |
Fórum » NYÁK terv ellenőrzése
Koszonom! Igazad van, modositom is!
Ha rajtam múlna én még dolgoznék egy kicsit rajta mert nagyon szét vannak szórva az alkatrészek. Mutatok egy másik verziót ami fele ekkora kb.
Ha már módosítod.. A betápot én elszeparálnám a bemenettől, hogy ne zavarjon be. Lásd kép..
Köszönöm, valóban sokkal jobban néz ki a te megoldásod.
Sziasztok!
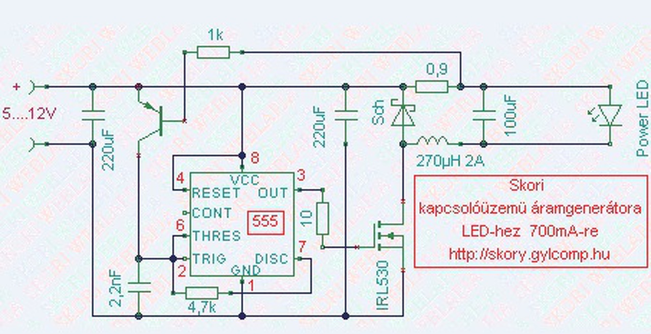
A mellékelt kapcsolást szeretném megvalósítani, de a nyák megtervezése nem kis fejtörést okoz, ezért szeretnék segítséget, iránymutatsát kérni. Az alap elrendezést kialakítottam egy SP fájlba. Kb ennyi lenne a kötöttség a nyákba és egy pár alkatrész ami a kapcsoláson fel van tüntetve. Ezen kívűl a PIC-ből van DIP, SOIC és SSOP tokozású is nálam, a többi alkatész lehet furatszerelt vagy nem túl pici SMD is. Ha hibát láttok a kapcsolásban akkor azt is jelezzétek! A segítséget előre is köszönöm!
Szia!
Ha megvan a program forráskódja akkor a kijelző lábainak felcserélgetésével lenne ésszerű kezdeni, mert így akár hogy csinálod mindig minden keresztbe fog menni.
Szia!
A programot én írom, oda rakom ahova akarom, az nem kötöttség. A PIC-et illeti csak a táp és az ICSP a kötött, atöbbit bárhová lehet rakni. Illetve még azon gondolkodtam, hogy ha valamelyik SMD tokot haszáljuk fel akkor meg pont jó a kiosztás. Jól látom?
Akkor jobb a helyzet, az adat lábak jók csak a vezérlő lábak vannak keresztben.
Végülis ez a része mindegy, hogy melyik hova van kötve, mert a programot úgy módosítom ahogy akarom.
Nagyon köszönöm! Igyekszem nem elrontani.
Ha minden igaz kész van. A motorcsatlakozókról lehagytam a diódákat, mert túzsúfolt lett tőle (vagy csak én vagyok a béna), végső megoldásként arra gondoltam, hogy a motorra teszem őket.
Vélemény?
Szerintem nem jó.. Az elem egyik pólusának nem a gnd-re kellene mennie? 7805- nek nem kell gnd?
Basszus! Köszi, hogy szóltál! Javítottam.
Azért én tuti tennék a 7805 után is egy 10µF-os elkót. És ezért a pár alkatrészért nem csinálnék 2 oldalas nyákot.
Hát igen... Én sem nagyon akarok kétoldalast. Bár az elemtartót mindenképp a másik oldalra akarom tenni, hogy ne kelljen szétszedni az egészet az elemcseréhez. Amit felülre betettél csatlakozót az mire is szolgál pontosan?
Ha nem gomb elemet akarsz használni, hanem ceruzát ami sokkal tovább bírja és olcsóbb is, oda lehetne bekötni az elemtartót. A sok átkötést alól meg így lehet kiiktatni.
Hát a számításom alapján a gombelem is 9 évig bírja, ha tönkre nem megy. Ezt a kikerülést még megcsinálom, jobb mint a sok átkötés. Köszönöm!
Sziasztok!
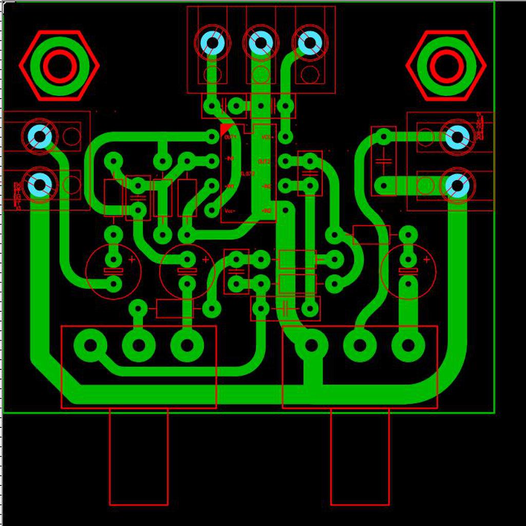
Vetnétek egy pillantást az alábbi NYÁK-ra ? Javítani való rajta? Észrevétel ? Üdv Kiborg
Kérlek nézzetek rá, hátha félrehuzaloztam. Lenne mit szépíteni rajta (de itt nem szempont).
A hozzászólás módosítva: Okt 3, 2016
Nekem csak egy kérdésem lenne: Muszáj mindenképpen ezt a kapcsolást építeni, az-az van valami szempont, amiért pont erre esett a választás? Van ott azon az oldalon, alul sokkal jobb kapcsolás is ennél, kifinomultabb, precízebb, strapabíróbb.
Nekem kicsit esetlegesnek tűnik. Meg is vannak már az alkatrészek? Mert szerintem a 2A-es tekercs nem ekkora, talán a dióda is lehet nagyobb ugyanúgy mint a sönt ellenállásnak is 1W körülinek kellene lennie, ráadásul lehet nem is kapsz pont ilyen értéket és kettőből kell összerakni. Ellenben a PNP tranzisztor valószínűleg nem TO220 tokos. Kapcsolóüzemben előnyös, ha a FET gate köre minél rövidebb, és az is meggondolandó, ha hűteni kell a FET-et, az hogy lesz megvalósítva.
Még nem rendeltem meg az alkatrészeket, egyenlőre keresem a megfelelő kapcsolást, közben "bedobálom" az alkatrészeket a tervezőbe. Scooby, erre gondoltál? Kapcsolás
Második nekifutásra ez lett belőle. Még nem néztem át, most következik.
Üdv Mindenkinek!
Ezt a nyáktervet kellene leellenőrizni hogy jól lett-e megtervezve? Ez az első tervezésem. Üdv Madzagos A hozzászólás módosítva: Okt 4, 2016
Szia!
1-14 es lábak tápon vannak a kapcsolási rajzon, akkor miért nem egy egyenes vonallal kötöd össze? Miért kell átkötés mindnél?
Szia! az 1-es láb 1 1n4148-as diódán keresztül fog kapcsolódni,hogy a til-ek ne teljes fényerőn menjenek.
Közben átnéztem a paneltervet még egy párszor és több hibát is találtam,kijavítottam remélem az összeset.
Nem egészen.
- A 4060 még mindig nem jó. Nincs a 8-as lábán a GND és a nyomógomb nem oda jön, hanem a 9-esre. Vagy is a másik sor szélére. - A TIL lábán nem vezetheted át a felső oldalon a vezetősávot, ráadásul indokolatlan is a dolog. A TIL-t nem lehet a felső oldalról forrasztani, mert gondolom nem furatgalvános lesz a nyák. - A táp vezetősávok (de a többi is) lehelet vékonyak. Ezek eszik a villanyt, így olyan vastag legyen, amilyen csak lehet. Egyébként is könnyebb elkészíteni/forrasztani a nyákot, ha nem hajszálvékonyak a sávok. |
Bejelentkezés
Hirdetés |




















