Fórum témák
» Több friss téma |
Fórum » Elektroncső
Ha az adatlap szerinti áramot veszi fel, akkor elvileg nincs baj.
De ne csak a fűtés menjen, egy próbakapcsolást össze kéne rá dobni, hogy van-e anódáram, vagy süket-e a cső? És ha már próbakapcsolás, akkor egy rácsfesz-anódáram jelleggörbe is felrajzolható, amiből a meredekséget is ki lehet számolni.
Pontosan ahogyan irod.
![]() És tanulni is lehet belőle
Üdv!
Szert tettem 4 db Tungsram PCL-82 rádiócsőre, gyári dobozával, papírjával, valószínűleg új állapotában. Kérdésem, hogy kb. milyen értéket képviselhetnek ezek. A dobozok kicsit koszosak, mind fel van bontva,, nem a legjobb állapotúak sajnos, bár szerintem ez esetben ez nem számít(?), a csövek kiváló állapotban vannak ránézésre. Hogyan tudnám tesztelni működőképességüket? A hozzászólás módosítva: Okt 14, 2016
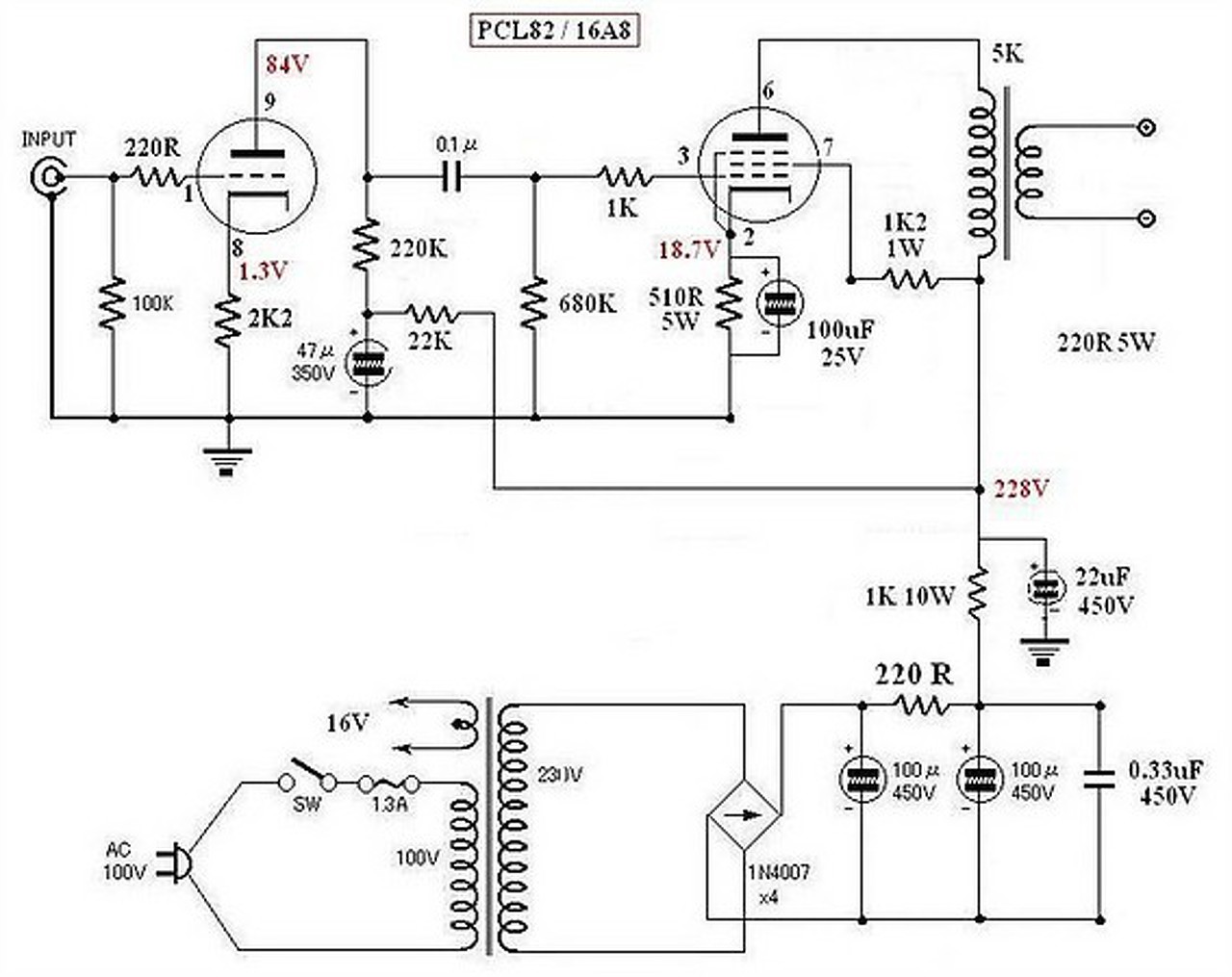
Parancsolj.
Ezzel egyszerűen tudod tesztelni a 4db csöved.
Hát, köszönöm szépen, akkor asszem erről leteszek
Ha így nem is de fűtés tesztelni tudod őket, 16V-ot kapcsolsz a csövek 5-6 os lábaira,így elvileg,egy minimális időn belül ( pár másodperc) elkezd belül a cső közepén a fűtés lassan felizzani. Egyéb iránt az áramfelvételből is látod hogy jó-e a fűtés. 16V-on 0,3A-t kell felvennie a csőnek,ha nem fehér a teteje (és tényleg új) akkor általában működni szokott.
Na ezt már egyszerűen tudom kivitelezni, köszönöm szépen!
Ha jók, mennyit érhetnek?
Általában változó, ez után inkább keresgélj a neten. Leginkább mindig a kelendőség a fontos hogy mennyire van sok/kevés egy adott csőből,és persze azok mennyire használtak. 82-esből csak ECL-em van itthon,így nem tudom PCL típusban mennyire elterjedt.
Külföldi oldalon a PCL82-őt 5,5 euróért adják,itthon is kb hasonló árat látok rá,de szerintem (bár ez személyes vélemény) egy csöves erősítőt minden lakásba elvinnék.
A fűtést nem az 5-6 hanem a 4-5-ös lábakra kell tenni!
Köszönnöm mindenkinek a válaszokat!
Köszönöm. Ha hétvégén lesz egy kis időm akkor próbapadra teszem őket.
A legújabb szerzeményeim.
Rendesen sikerült alávágni a kajapénznek.
Szép adag! Jobb oldalt felül jobbról balra 1-6-ig micsodák?
Jobbról a második, az a hosszú vékony az haladóhullámű cső. Mikrohullámú (teljesitmény) erősitésre használják. A működési elve nagyon leegyszerűsitve: Középen megy egy elktronsugár, körülötte meg a "spirálmenten" a mikrohullámú jel. És mivel az előző csorsabb, ezért energiát ad át neki.
A másik, amelyik úgy néz ki mint egy oszcilloszkóp cső, csak van rajta egy kivezetés fénypornak és raszternek kellene lenni, az egy úgynevezett "impulzus formáló" cső. Orosz technika, rádió lokátorban használták. Ez meg úgy működik, hogy hosszában megy az elektronsugár, mint az oszcilloszkópnál. Elektromosan az antennával szinkronban eltéritik a sugarat és tulajdonképpen marker jelet ad a lokator kijelzőjére. Gyakorlatilag egy forgókapcsoló, csak a mozgó érintkezője nem mechanikus, hanem elektronsugár
Hajónapló, kiegészítés
![]() elktronsugár -> elektronsugár csorsabb -> gyorsabb valamint van ott képbontó is. Olyanom nincs, mert könnyen törik
Ahogy GAFLY mondta az első és negyedik IN-102 képbontó a második UV-1027 haladóhullámú cső az ötödik IF-17 magasság meghatározáshoz használt cső. A harmadik egy magnetron kimenő jel erősítésre van a hatodik pedig 1 lengyel potentialoscop cső.
A hozzászólás módosítva: Okt 24, 2016
Köszönöm a válaszokat! Galfynak is!
![]() Akkor jól gondoltam a kétágúakról, hogy ilyesmi lehet, formára hasonlít az ikonoszkópra. Nekem egy hasonló témába illő nem mindennapi csövem van, egy LI-22 monoszkóp cső, eltérítővel együtt.
Nincs mit!
Szép darab ez is, csak neten láttam ilyet. Remélem egyszer sikerül ebből is beszerezni, ha lenne testvére gondolj rám.
Sziasztok!
Beszereztem egy L3-3 csőmerőt. Sajnos épp hogy tudok róla valamit, 1-2 mérés. Ha van netán valakinek jó volna 1 kis segítség, netán ha volna valakinek hozzá magyar gépkönyve valamint magyar csövekhez mérőkártyája az is érdekel. A hozzászólás módosítva: Okt 26, 2016
Akkor most jön az a része, hogy szépen lerajzolod a kártya "őspéldány"-át számitógépes vektoros (CAD) formátumban.
Utána már csak lézernyomtató és lyukasztó kérdése (no meg sok katalógus olvasás)
Itt méretekkel együtt, nyomtatható verzióban is megtalálod az univerzális kártyát.
Ha tényleg jól működik, akkor aranyat ér, de védőföld nélkül ne használd, "Jogis..."-ban sok jó ötlet van, egyik link leír egy nagyon jó adaptert rimlock, kosaras, magnoval, stb.-khez, ezt én is elkészítettem. Volt egy L1-3 nekem, de jelenleg átépítés alatt áll, mert a yaxley-ek, és a nyomókapcsolók kh.-ival nem tudtam megbirkózni. Ha kész lesz, beszámolok róla.
Köszönöm a segítséget. Az eredeti kártyái megvannak, de a német ahogy nézem az úgymond európai csöveket is tartalmazza. Lesz mit tanulni még a kártyákon lévő adatok 1 része sem tiszta. Magyar leírás lenne az igazi de hirtelen még idegennyelvűt sem találtam.
Idáig úgy néz ki rendben van a műszer amennyit értek hozzá, de az a pár dolog még amit tudok vele csinálni sokat nem jelent no meg kellene 1 referencia mérés vagy 1 bemért cső amivel össze lehet hasonlítani az eredményeket. Földet azt még kell csinálni neki. Még az eredeti kábele van, néha érzem is hogy kicsit bizserget. Igen azt az átalakítót láttam, jó megoldás.
A hozzászólás módosítva: Okt 26, 2016
Német nyelvű van (ez is a "Jogis..." egyik linkjéről), írj privátban email-címet, elküldöm, ide nem lehet feltenni, több, mint 6Mb. Az elején leírja a beállításokat, azt mindenképpen végig kell csinálni, így tudsz meggyőzödni a hibátlan működésről, na meg megismered a működését is; utána könnyebb lesz bármely csövet vizsgálni. A hálózati csatit cseréld ki egy háromlábúra, némi reszeléssel odamegy, elég hozzá a dobozból kivenni, más cuccot nem kell kibontani, szerencsére a sarokban van a helye. A védő pár cm.-es vezetékkel mehet a földelőaljzat aljára.
Sziasztok. Két cső beazonosìtàsàban kèrnèk segìtsèget. Annyit tudok róluk hogy rádiókban voltak.
EBL /UBL 21 lehet mindkettő. Fűtőfeszültség mekkora volt?
Sajnos nem tudom. Így kerültek hozzám.
|
Bejelentkezés
Hirdetés |





Ezzel egyszerűen tudod tesztelni a 4db csöved.












