Fórum témák

» Több friss téma
Fórum » Műveleti erősítő
 
Témaindító: petrik, idő: Júl 31, 2005
Lapozás: OK   67 / 112
(#) Kovidivi válasza pucuka hozzászólására (») Szept 14, 2016 /
 
És a rail-to-rail kimenetű műveleti erősítők? Egy sima LM358 8V-ról táplálva is lemegy 5-7mV-ra, fel pedig 5V-ra, ez alsó tartományban 0.25-0.35fokC hiba lenne. Ez bőven belefér a 2-3fokC hibatűrésbe. Az offsethibát majd potival korrigálja. Esetleg berakható egy ICL7660, ha mégis nagyon kell negatív feszültség.
(#) pucuka válasza Kovidivi hozzászólására (») Szept 15, 2016 /
 
Idézet:
„Egy sima LM358 8V-ról táplálva is lemegy 5-7mV-ra”

Ezért írtam, hogy pontosan nullára.
(#) kormika válasza pucuka hozzászólására (») Szept 15, 2016 / 1
 
Köszönöm a válaszokat, megvan a megoldás, keresgéltem kicsit pár tankönyvben, és találtam egy direkt pt-100-hoz való kapcsolást, a "titok" valóban a rail to rail műveleti erősítőben van, valamint abban, hogy belső offszetkompenzációval rendelkezzen. Keresgéltem neten, és a választás a Microchip MCP617I opa-jára esett. Kifejezetten egytelepes táplálásra készült, direkt mikrokontrollerekhez. Megépítettem a kapcsolást, és tökéletesen működik, a kimenőfesz lemegy 1,5mV-ig, illetve felmegy 4,98V-ig 5V-os tápfesz mellett. Holnap megrajzolom gépen a végleges kapcsolást, és felteszem ide, ha esetleg másnak is szüksége lessz majd hasonlóra.
(#) pucuka válasza kormika hozzászólására (») Szept 16, 2016 /
 
Én másképp csinálnám. Ha az AVR -nek van analóg bemenete (ADC), akkor a Pt 100 -at meghajtanám egy 1 mA .es áramgenerátorral, ilyenkor a PT100 -on mérhető feszültség mV -ban pont megegyezik a PT100 ellenállásával. Ezt a feszültséget digitalizálja az AVR analóg bemenete, majd összehasonlítja (programban) az itt található táblázattal. Így akár tized pontos hőfok mérést lehet készíteni.
Így csak az áramgenerátornak kell pontosnak, és viszonylag hőmérséklet függetlennek lenni.
(#) proli007 válasza pucuka hozzászólására (») Szept 16, 2016 /
 
"tized pontos.." Ezt csak külső AD-vel lehetne megoldani. Mert ha jól tudom, akkor az Arduino 10 bites, és a referenciája 1,1V lehet. Így egy bit 1,07mV. A Platináról jövő jel, pedig 0,36mV/°C.
(#) pucuka válasza proli007 hozzászólására (») Szept 16, 2016 /
 
Nyert. (nem számoltam, pedig kellett volna) De abba az elvárt 2 - 3 fokos pontosságú elvárásba erősítő nélkül is beleférhet, 3 fokos eltérés 1,17 mV.
(#) Al-sulaymaniyah hozzászólása Okt 6, 2016 /
 
Sziasztok! Hosszú-hoszzú próbálkozások után találtam ezen az oldalon egy nyák maratási szisztémát. Fotópapír, vasalás stb. (az én időmben ez ismeretlen volt) Megterveztem egy nyákot, kész is lett, mint a gyári.

Van benne egy smd LM393, egy ventilllátort kapcsol. Az egyes láb egy FET gate-jét vezérli. optocsatolón át. A kettes lábra egy potméter(10k) csúszkája megy, tápfesz és testről osztva. A hármas lábra egy bemenet, diódán és kondin keresztül, bejövő frekvenciát egyenirányít és szűr. A mért feszültségek rendben vannak, tehát a hármasra 0-5V közt tudok feszültséget adni, a kettesen 0-12V között lehet szabályozni a kimeneten mégis csak max 240mV a max kimeneti feszültség ami nem nyitja a CNY14 diódáját. Mi rontottam el???
(#) proli007 válasza Al-sulaymaniyah hozzászólására (») Okt 6, 2016 /
 
Vélhetően azt, hogy az LM393 kimenete egy nyitott kollektoros tranyó. Az csak lehúzni tudja a kimentet feszültséget nem ad ki. Vagy is az optót (a soros ellenállásával) a táp és a kiment közé kell kötni. De ekkor a két bementet meg kell cserélni, mert így akkor "világít" az opto, mikor a kimenet alacsony szintű. A kimenet egyébként maximum 20mA-el terhelhető.
(#) Al-sulaymaniyah válasza proli007 hozzászólására (») Okt 6, 2016 /
 
Köszi, akkor dupla hibát követtem el. 1. 24mA bemenő áram, 2. test és egyes láb között várom a változást. Ahogy a GPS mondja, újratervezés! Egyébként úgy működne hogy ha nincs bejövő jel, akkor indítaná a FET-et, tehát a bemenetek jók.
A hozzászólás módosítva: Okt 6, 2016
(#) steelbird válasza Al-sulaymaniyah hozzászólására (») Okt 6, 2016 /
 
Annyit kell csak csinálnod, hogy felhúzod egy ellenálláson keresztül a komparátor IC kimenetét a pozitív tápfeszültségre. Értékét számold ki az opto vezérléséhez szükséges áram alapján. Nem valószínű, hogy 20mA -nél több kellene az optocsatolónak, annyit pedig a komparátor kimenete el tud nyelni, ha L szinten van.
A hozzászólás módosítva: Okt 6, 2016
(#) Al-sulaymaniyah válasza steelbird hozzászólására (») Okt 7, 2016 /
 
Újraterveztem, vasaltam, marattam. Most jó, de kell a szűrőkondira egy ellenállás mert a jel megszűnése után is nyitott állapotban marad a FET.
(#) Al-sulaymaniyah hozzászólása Okt 14, 2016 /
 
Kezembe akadt egy műveleti erősítő bb opa129. SMD. Datasheet ad alapkapcsolást, a visszacsatoló körben van egy párhuzamosan kötött 1pF-os trimmer meg 10 a 11.-en értékű ellenállás. Azaz 100GOhm. Ha jól számolom. Ilyen létezik?
(#) pucuka válasza Al-sulaymaniyah hozzászólására (») Okt 14, 2016 /
 
Miért ne lehetne? Ez egy elég speciális műveleti erősítő, igen kis áramok méréséhez használatos erősítőként, konverterként. Természetesen ilyen értékű ellenállásokat, kondenzátorokat nem a sarki ABC -ben árulnak, némi utánjárással, gyártótól, borsos pénzért beszerezhetők. Pl. MuRata, stb.
Használhatod közönséges műveleti erősítőként, csak kár érte.
Mercédesszel is lehet szántani.
A hozzászólás módosítva: Okt 14, 2016
(#) Al-sulaymaniyah válasza pucuka hozzászólására (») Okt 15, 2016 /
 
Ilyen közegben dolgozom, ahol ezek az eszközök laborminőségben működnek, így a bennük lévő alkatrészek is ilyen kaliberűek. Azt hiszem hanyagolom, az én céljaimnak megfelel egy sima kivitelű SMD műveleti erősítő is, amihez nem kell méregdrága passzív elem.
(#) pucuka válasza Al-sulaymaniyah hozzászólására (») Okt 15, 2016 /
 
Ha ez van a fiókban "zsákszámra", miért ne használhatnád. A különleges passzív alkatrészekre csak akkor van szükség, ha ki akarod használni az opa különleges tulajdonságait. Csakhát a viszonylag alacsony határfrekvenciája miatt eléggé korlátozott a felhasználhatósága. Hangfrekire nem jó, de pl szervó erősítőbe igen.
(#) zombee hozzászólása Okt 19, 2016 /
 
Sziasztok!
Tervezés alatt lévő, több méréshatárral dolgozó feszültségmérőhöz szeretnék olyan bemeneti
fokozatot építeni, ami a legkisebb méréshatár esetén is kibír egy megadott feszültséget.
Ez a feszültség +/- 300V. Nem feltétlenül fog ennyit mérni (+/- 60V méréshatár a legnagyobb), elég ha kibír ekkora feszütséget! A másik követelmény - ami miatt a bemenetre kötött "nagy osztó" kiesik: a legkisebb méréshatár mellett +/- 0.2mV az elvárt pontosság. Épp ezért egy pl. 1/100 fix osztó az elején kiesik, mert egy utána kötött 600x -os erősítő túl nagy zajt vinne a mérésbe. A bemeneti ellenállás minimum 1MOhm.

Nagy hőingadozás nem lesz (20-30°C), és a mérőkör digitálisan kalibrálható, illetve minden mérés előtt csinál egy "rövidzárat" a bemeneten, hogy az ofszetet ki tudja nullázni. A méréshatárváltáshoz reed reléket, vagy optokapcsolót(pl. TLP3123; be:100mOhm, ki:1nA) tervezek használni. Erősítőből a "legjobb" szerintem az OPA277 (10uV offszet, 1nA bias), és a többi alkatrésznél sincs túl nagy anyagi korlát.

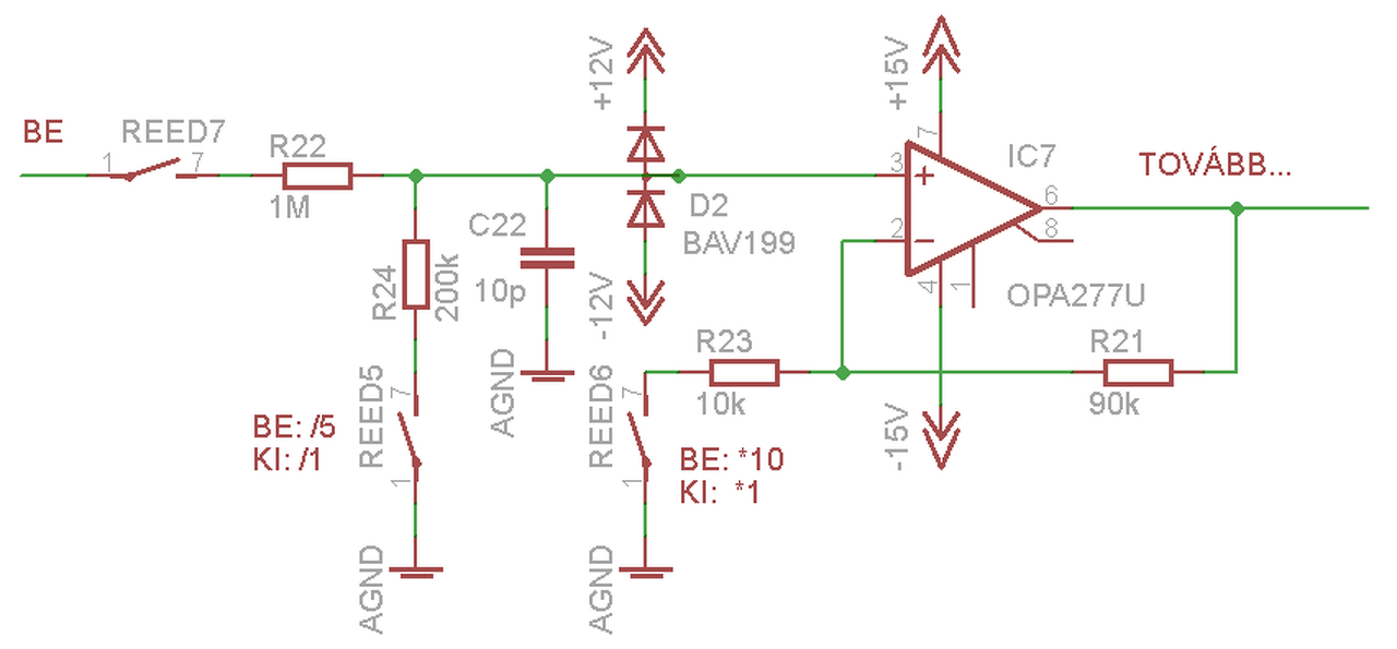
Pár gondolat a csatolt képhez:
A "BE" az konkrétan a mérőcsúcs pozitív oldala, az AGND a negatív. A bemeneten van egy fix terhelés(R19=1M), ez egy 2-es osztást csinál. REED1/2 bekapcsolásával a bemenet osztása 20/200 lesz, az osztás pontossága nem létkérdés mert szoftveresen kalibrálható lesz a cucc. C19 a bemeneti ellenállással aluláteresztő szűrőt alkot, a D19 pedig a védelmet látja el. Azért kisebb a D19-en lévő feszültség(+/- 12V) a tápfesznél(+/-15V), mert így a bemenet soha nem közelíti meg 2V-ra a tápfeszt. Az OPA nagyon nem tolerálja a tápfeszhez közeli bemenetet. A REED4 végzi a kör elejének rövidre zárását, minden mérés előtt, hogy az ofszethibát ki lehessen nullázni.
A "TOVÁBB" rész után jön egy fix erősítőkör, hogy az 5V-os tartományban dolgozó ADC-hez igazítja az előfok feszültségét, illetve váltófesz esetén TRMS konverter(LTC1968) is bekapcsolásra kerül.
A hozzászólás módosítva: Okt 19, 2016

idt_demo3.png
    
(#) ktamas66 válasza zombee hozzászólására (») Okt 20, 2016 /
 
Mikor hasonlón gondolkodtam ezeket találtam egyszerűnek:
(#) zombee válasza ktamas66 hozzászólására (») Okt 20, 2016 /
 
Köszönöm, sokat segítettél!
Ha ezek működtek akkor valószínűleg az enyém is fog.
Lehet hogy az amatőr, vagy a sznobság szól belőlem, amikor lehúzom az efféle kapcsolásokat.
Az elsőben jónak tűnik az OP07 (OPA277 elődje), bár tartok tőle hogy az ICL7660 "kapcsolóüzemű" negatívtápfesz-generátor zaját nem igazán díjazza. Oké, láttam már ilyet(pa-elektronikás labortáp), ott sem volt gond, pedig ott aztán az ofszetbeállításba is "belelóg" ez a -5V.
A mezei zener csak számomra nem tökéletes túlfeszvédelem(szivárgás)? Az 5.1V-os érték is soknak tűnik 5V-os tápfesz mellett (OPA be/kimeneti fesz tartomány: Vss+2V --- Vdd-2V).
Az analóg multiplexerrel sajnos végképp nem vagyok kibékülve(80 +/- 5 Ohm csatornaellenállás), akkor inkább REED relé vagy optokapcsoló; ez talán szakmai ártalom.
Az ICL "emberi léptékben" méri a feszültséget (ezért pontosabb), sajnos nekem egy kicsit gyorsabb kell (max. 50ms mérésidő DC bemenetnél). Egy dolog azért tetszik: mindkét kapcsolás csak 1 OPA-t használ, az enyém a bemeneti fokozat után még minimum 2 darabot.

A következő megoldáson gondolkodom:
Olyan FIX osztó a legelején amivel a teljes mérőtartományban (+/- 60V) még beleesik az első OPA működési tartományába. Ez nálam 1/5 osztást jelent. A bemenő fokozat után egy 1/10 osztó aminek a földre menő ágát egy REED meg tudja szakítani, így 1/10 és 1/1 kapcsolható lesz. Ezután jönne még egy OPA, aminek visszacsatolásába tennék egy REED relét, így kapcsolható lesz az 1x és 10x erősítés. Végeredményben 1/0.5, 1/5, 1/50 lépcsők jönnének létre, ami után egy 16 bites ADC már bőven hozná a 0.1mV-os lépésközt is, feltéve ha nem túl zajos.
Ennél jobb lehet ha ezt az egészet belegyúrnám a legelső (bemeneti fokozat) OPA-ba?
(#) zombee válasza zombee hozzászólására (») Okt 20, 2016 /
 
Utolsó bekezdésben valami ilyenre gondoltam:
(#) morgo válasza zombee hozzászólására (») Okt 20, 2016 /
 
Szia!

Én most ebből akarok kihozni valami használhatót:
http://blog.circuits4you.com/2015/07/icl7107-autorange-voltmeter.htmlBővebben: Link[/url
(#) kendre256 válasza zombee hozzászólására (») Okt 20, 2016 /
 
Tudom, hogy a reed relé nagyon praktikus a galvanikusan leválasztott, potenciálmentes kapcsolásra, de van élettartama... Nem tudom, hogy a kapcsolásod milyen sűrűn fog kapcsolgatni. Ha sokat, akkor érdemes lenne megfontolni valamelyik elektronikus változatot.
Nekem egy napkollektor vezérlőben döglött meg pár hónap után a reed relé. Utána kezdtem számolni, hogy az 5-10 másodpercenkénti kapcsolás nagyon gyorsan elfogyasztja az akár milliós kapcsolási élettartamot is...
(#) ktamas66 válasza zombee hozzászólására (») Okt 20, 2016 /
 
Nem tudom mekkora a pontossági igény, de fix osztónál a 200K-val sorosan levő 100Ohm lehet elviselhető az ellenállás tűréséhez képest, de lehet mást is használni (pl. DG411/211), akár más szempontok miatt is lehet jobb választás. Nagyobb pontosság elérésére a jó referencia megtalálása a nehezebb ügy szerintem. Fix értékű ellenállásokkal marad a szoftveres kalibráció, akkor meg az ofszet feszültség problémája kiküszöbölhető. Anno próbálkoztam NAU7802-vel is de nem volt sikerélmény.
(#) zombee válasza kendre256 hozzászólására (») Okt 20, 2016 /
 
Az relétől is függ. Félő hogy az ebay-en tömegével árult "pan chang" nem túl hosszú életű, de az egymilliós kapcsolásszám nem lehet annyira alap. Pl. motorindítóba szerelt 16A-es "téglalap" reléknek ennyit tudniuk kell manapság, pedig azok teher alatt kapcsolgatnak ki-be.

ICT tesztgépem is köszöni, jól van: egy gyors számolás után kijött hogy egyes relék (főleg a mérőkártyán lévők és az elosztókártyák master reléi) legalább 30 millió kapcsoláson is túlvannak, vagy még több. Ezen viszont nevettem: hestore/relé
300 milla? na persze! Gondolom terhelés nélkül, és akkor már a mágnes is elkopik.

REED alternatíva: TLP3123
Ez jó lehet erősítés beállításra?
A hozzászólás módosítva: Okt 20, 2016
(#) zombee válasza ktamas66 hozzászólására (») Okt 20, 2016 /
 
Köszönöm. Az arányokat most már én is észrevettem, az a 80 Ohm csak a nagyobb méréshatárok esetén számottevő, ott talán nem kell feltétlenül 0.1%-os pontosság.
A PGA-t én is elvetettem pontossági és egyéb okok miatt, a referencia pedig nálam is kardinális kérdés(MCP3221 + TL431), kb. 1%.
Apropó: MCP3421-el mi a tapasztalatod? A belső referencia teszi pontossá? Működhet úgy hogy az IN- lábat földre kötöm, és tápnak +/- 2.5V-ot kap? Ilyen bekötést kér a TRMS konverter (LTC1968), és ha már van +/- 2.5V-om akkor használnám az ADC-hez és az I2C leválasztóhoz (ADUM1280) is.
A hozzászólás módosítva: Okt 20, 2016
(#) ktamas66 válasza zombee hozzászólására (») Okt 20, 2016 /
 
Elég szűkszavú a TLP adatlapja, de elég lassúnak tűnik, és viszonylag magas a kapacitása. Nem tudom mekkora a mérendő jel frekvenciája, de lehet ezzel számolni kell. A relék kapcsolgatását is végig kell gondolni, hogy megvalósítható legyen a Break-Before-Make vagy a Make-Before-Break kapcsolat a tranziensek miatt.
(#) kendre256 válasza zombee hozzászólására (») Okt 20, 2016 /
 
A TLP3123 egészen jónak néz ki.
Ami nekem tönkrement, az Hamlin relé volt. Most nem találom, de az élettartama a kapcsolt áramtól is függ, valami képlet rémlik (kapcsolásszám x áram = egy szám talán...)
(#) ktamas66 válasza zombee hozzászólására (») Okt 21, 2016 /
 
Az MCP3421 nekem tetszett. Nem értem a +-2,5V miért kell, a OPA277-nek legalább +-5V kell. Legfeljebb a mérendő jelet kell feljebb tolni.
(#) zombee válasza ktamas66 hozzászólására (») Okt 21, 2016 /
 
Az OPA természetesen nagyobb feszt (+/- 12-15V - ot kap). A +-2.5V a TRMS konverternek kell (LTC1968) hogy a be-és kimeneti földpont a 0V-ra essen.
Persze, igazad van, ofszetelve is meg lehet oldani: az IN- lábra a referencia +2.5V-ot is lehet kötni(lényeg hogy fix legyen), de akkor ugyanezzel a referenciával a bemenő jelet is ofszetelni kell (+1 erősítő). A mostani mérő is így működik, ugyanazt a TL431-et használja amiről az MCP3221 a tápot kapja. Az ofszet kalibrálása félévenként történik, szoftveresen, nincs a kör elején rövidzár. Persze így már az első mérés után sem nulla a nulla. Ezért akarok a bemenetre egy "rövidzár" reed relét is, hogy minden mérés előtt kalibrálja a teljes kör ofszetjét.
TLP3123: na pont a 300pF, meg a 2-3ms bekapcsolási idő fölött siklottam el. Ennél a leggagyibb reed is gyorsabb.
A hozzászólás módosítva: Okt 21, 2016
(#) Kovidivi válasza zombee hozzászólására (») Okt 21, 2016 /
 
Szia. Egy nehézség még közbejöhet majd: ezt a sok mérési tartományt pontosan összehozni a váltásoknál. Bele fog szólni az offset, amit mindenhol figyelembe kell venned. Én 10bit-es ADC-vel 0-10V-ig és 0-40V-ig mértem, de teljesen felesleges volt a 10V-os méréshatár, mert a 40V-osnál készítettem egy átlagot 32 mintából, és tökéletesen követte a multimétert a kijelzett érték századvoltos felbontással is. Ennél több nem kell. 3.61 Volt formátumnál pontosabb nem nagyon kell, ez pedig 36.89V a felső tartományban is.
40V-nál 10biten úgyis 0.004V a lépésköz, kicsit túlmintavételezve a századok is szép átmenettel fognak váltani, és követik a valóságot.
A hozzászólás módosítva: Okt 21, 2016
(#) zombee válasza Kovidivi hozzászólására (») Okt 21, 2016 /
 
Az a baj hogy egy söntös árammérés miatt 0.1-0.2mV lépésköz kellene, bár az esetek 99%-ában az 1mV - nak is nagyon tudnék örülni. Most így belegondolva: igazából elenyésző az ilyen mérések száma, ha mégis kell akkor egy előerősítőt a tesztadapterbe is bele lehet építeni. Egy automatikus funkcióteszt-gép feszültségmérője lesz, ami még kap egy in-circuit-teszt kiegészítést is.

Már én is eljátszottam a gondolattal hogy minek ide méréshatárváltás, mikor egy 16 bites önmagában képes 0-65.5V - ra 1mV lépésközzel, bár - hozzáteszem - az a 16 bit inkább 14 a zajok miatt. Átlagolhatok akár 1000 mérési eredményt, a mostani 12 bites is kegyetlenül ugrál...
Következő: »»   67 / 112
Bejelentkezés

Belépés

Hirdetés
XDT.hu
Az oldalon sütiket használunk a helyes működéshez. Bővebb információt az adatvédelmi szabályzatban olvashatsz. Megértettem