Fórum témák
» Több friss téma |
Nekem a 10bit-tel is meggyűlt a bajom, pár centi vastag vezetősávon esett pár mV, és már meg is volt hamisítva a mérésem. Pedig itt csak 7805, az AVR és egy kijelző volt kb. 25mA háttérvilágítással. Szét kellett választanom őket. Azt hittem, átgondoltam, hol folyik áram, de ezzel a 63mA fogyasztással nem foglalkoztam, úgy gondoltam, nem zavar be semmit...
Sok kínai kapcsolásban használnak LM358-at. Most én is azt használok, csak adok neki egy kis pozitív offset feszültséget, amit szoftverből korrigálok. A probléma, hogy ez a mért offset is ugrált terhelés változásra... Inkább kivettem. Tanulmányoztam a két ponti kalibrálást, és nekem bejött. Árammérésnél kell egy kis áramnál, és maximális áram környékén. Ebből kapok egy egyenletet, amiből minden ADC értékre megkapom a mért áramot, offsettől függetlenül. Feszültség mérésnél pedig nem foglalkozok azzal a +-1-3mV hibával. Ennyit a multiméterem is hibázik. Volt olyan is, hogy az LM358 mindkét bemenetére érkező feszültséget kondival símítottam. Ekkor gerjedésnek indult. Kivettem az egyik kondit, és megszűnt az ugrálás is.
Sziasztok!
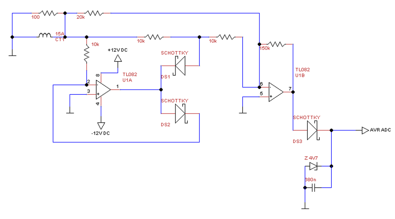
Műveleti erősítő témában kérnék segítséget. A mellékelt kapcsolást építettem meg, ami egy áramváltó kimenetét hivatott erősíteni illetve kisimítani, hogy egy AVR ADC bemenetén szépen tudjam mérni és kiértékelni az áramértéket. Szeretném módosítani a kapcsolást úgy, hogy szimpla tápról is működjön. Ha más típusú műv. erősítőt kell használnom, az sem gond. Kaptam egy tippet, hogy a neminvertáló bemenetet emeljem féltápfeszre egy feszültségosztóval, de sajnos nem vagyok tisztában vele, hogy ez milyen következményekkel járna (offszet növekedés, stb). Ezért is kérném a segítségeteket.
Csúcsegyenirányító kell neked. Hangtechnikában használják, kivezérlésjelzőknél.
Köszönöm a válaszokat mindenkinek!
Sajnos le kell mondanom a 0.2mV-os pontosságról, és a sok-sok méréshatárról is(most van belőle 6). MCP3421 esetén a 60sps (14 bit) funkcióteszthez tökéletes, de a jelet erősen szűrni kell a nagyfrekis zavarok miatt. AC mérésnél TRMS konverter(LTC1968), DC-ben pedig sallen-key aktív filter lesz az ADC előtt. Végeredményben lesz egy 10mV-os "full scale" (+/-80V) amit a kevésbé érzékeny mérésekhez használok, és egy 1mV-os lépésközű (+/-8V) az "igényesebb" cuccokhoz. A PGA-t és a felbontást az egyszerűség kedvéért inkább nem piszkálnám, esetleg ha valami "nagyon precíz" dolog kell akkor a mérésidőt áldozom be a nagyobb felbontásért. A lényeg, hogy osztótól függetlenül, károsodás nélkül elviseljen a cucc +/- 300V feszkót. In-circuit-teszt esetén a sebesség miatt csak a 240sps (12bit) lesz jó, de itt már használom a PGA-t is a méréshatár beállítására. Nagyfesz(+/-40V) csak zener-diódánál kell, a legtöbb mérés(pl. ellenállás) 2V-on belül marad. ICT-nél (elvileg) nincs negatív bemenet, ezért a tartomány egyik fele kihasználatlan marad. Vagy megelégszem az 1mV-os felbontással 2V-os méréshatár mellett, vagy átváltom az ofszetet hogy a teljes +/- 2.048V-os tartományt ki tudjam használni. Következő "nagy" kérdés: szeretnék precíz, 1-2% pontosságú, 100nA - es áramgenerátort építeni. Azaz, ha a kimeneten 1MOhm söntellenállást használok, azon 100mV feszültség eshet.
Hello! Sem az áramköröd, sem az IC nem alkalmas a féltápfeszültséges üzemre. Ráadásul itt még hiba is van. A kimeneten a DS3 dióda sem jó megoldás. Mert feszültség esik rajta, így 200..300mV feszültségig nincs is kimenti jel. A tipp sem megfelelő, mert így a bementi jelet is ehhez a feszültségponthoz kellene beadni, vagy kondenzátorral leválasztani. De a kimeneti jel is mondjuk 2,5Vdc-től indulna el. A kimeneten a zéner sem jó megoldású, mert messze 4,7V előtt kezd el korlátozni. Így elrontja a linearitást. stb.
Inkább azt javaslom, hogy így próbáld meg megoldani a problémát. Elsőként olyan műveleti erősítő kell, aminek bemenete és kimenete is le tud menni a GND-re. Valamint 8V tápfeszültség azért kell, mert a kimenet nem képes megközelíteni a tápot. (Csak Rail-to-Rail erősítővel lehetne 5V tápfeszültségről járatni a dolgot, némi engedmény árán,) A második fokozat egy különbségképző és integráló erősítő, melynek erősítése kb. 11-szeres. Így 500mVeff feszültség esetén a kimenti feszültség 5V lesz. De ez csak szinuszos jelekre vonatkozik (mint az egyszerű DVM-eknél általában), mert az integrálás az egyenirányított jel átlagértékét képezi, melynél az effektív érték kb. 10%-al magasabb értékű. Az első fokozat erősítése kétszeres. Negatív bementi jelek esetén pedig nulla a kimeneti jele. Ha +500mV a bementi jel, akkor akkor az első fokozat kimenetén 1V van. A különbségképző így 1V-500mV=500mV-ot lát, és azt 11-szeresére erősíti. Ha -500mV a bementi jel, akkor első fokozat kimenti jele nulla, és a kivonó -500mV-ot lát és 11-szeresére erősíti. Csak ezt invertáló módban teszi, ahol így -11 az erősítése. Így a kimenti jel ismét azonos a +500mV bementi jellel.
Nagyon szépen köszönöm! Nem is számítottam rá, hogy egy kész megoldást kapok. A 8V tápfeszültség nem lesz gond, az áramkörben van 12V, onnan meg tudom táplálni. Nem gondoltam volna, hogy a 4V7 zéner ennyire beleszól a kimeneti jelbe.
Összességében ez egy nagyon szuper megoldás, magamtól valószínűleg soha nem jöttem volna rá.
Az előző kérdés kicsit szűkszavúra sikeredett, inkább illusztrálom. Szeretnék 100nA-es áramforrást, lehetőleg 1-2% hibával. Az elgondolásom alapja hogy fogok egy 1MOhm ellenállást, az lesz a sönt. Ha 100mV esik rajta, akkor 100nA áram folyik át.
A "klasszikus" áramgenerátor-kapcsolás sajnos nem működik, mert a HIGH csatornán kell "kifelé" folyni ennek az áramnak, a LOW csatornára pedig kisimpedanciás bekötés kell. Az ellenállásmérés alapja a HIGH és LOW csatorna közötti feszültség mérése. Az ábra magyarázata: A söntellenállást (R25) közvetlenül a meghajtó erősítő (IC8B) után kötöm, majd egy különbségképző kapcsolással(IC9A) visszacsatolom. A különbségképző megzavarná az 1MOhm-on folyó 100nA-t, ezért egy követő erősítővel(IC9B) illesztem. A követő erősítő kimenete megy majd az ADC-re, és a GUARD erősítő bemenetére is. A meghajtó (IC8B) komparátor-üzeme miatt egy kondival (C20) lassítom. A GUARD csatornát nem részletezném, meg lehetne vele tölteni egy fél oldalt. Működhet ez a kapcsolás? Mennyire szólhat bele a követő erősítő bias árama? OPA2277: 1nA. Érdemesebb lenne nagyobb ofszetű, de 1pA bias-áramú erősítőt használni? pl. TLC2272. A hozzászólás módosítva: Okt 23, 2016
Neked egy rail-to-rail erősítőre lesz szükséged, pl. MCP601. Ehhez elég lesz féltápfesz(+5V) is. Két erősítőből (vagy 1x MCP602) és pár ellenállásból összehozhatsz egy egyszerű mérőegyenirányítót, még dióda se kell! Az egyenirányító a rail-to-rail tulajdonságot használja ki. A jelsimítást aktív filterrel oldanám meg, egy MCP601, ellenállás és kondi. Ha még aktuális akkor megkeresem a kapcsolást.
Sziasztok, már évekkel ezelőtt feltettem a kérdést, de sajnos azóta sem találtam rá megoldást:
Létezik-e olyan ic ami 4db erősítőt tartalmaz és jó hangminőségű? (Tehát hozza legalább az ne 5532 illetve 5534 minőségét) Tehát a 074-essel felépített kapcsolásaimban szeretném kiváltani az ic-t olyanra ami elfogadható zajú, és torzítású...
Általános gyakorlat, hogy a kifejezetten audio erősítők GYENGÉBB minőségűek, mint az azonos felépítésű, sokszor ugyanarról a gyártósorról leguruló "általános" erősítők.
Lásd: TDA2050 vs. OPA544. Mérőműszerekben OPA2277/4277 erősítőt használok az alacsony offszet miatt. Ha mindenképp FET-es bemenetű kell (mint a TL074) akkor TLC2272/2274. A hozzászólás módosítva: Okt 25, 2016
A RET kínálatában kétszeres kivitelben van jópár audio célra ajánlott.
Köszönöm! Igen, aktuális még, jövő hét végén fogom tudni összerakni próbapanelon az esélyes kapcsolásokat, addig gyűjtöm a rajzokat és az infókat.
Ok. De az lenne a lényeg, hogy a helyére tegyem a foglalatban. (dip 14)
Segéd panelt készítesz smd tokozású műveleti erősítők felhasználásával. Nem szép de működik.
A cső lábú DIP tokokok egymásba nyomhatók. A hozzászólás módosítva: Okt 25, 2016
Tessék a rajz. A trafó általában 1000 menetes, ami annyit jelent hogy ha 1A áram megy át a toroid közepén, akkor 1mA-es áram folyik át rajta. A kört egy 100Ohm ellenállás zárja, ezért 100mV lesz amperenként. Ha ezt a vezetéket n-szer átvezeted (feltekercseled), az n-szer 1A-t jelent ami a kimeneten ugyanúgy mérhető lesz. Az áramváltók csak a gyártó által megadott működési tartományban lineárisak, ezért pl. az ellenállást és az átfolyó áramot is jól kell méretezni.
Mérőegyenirányító működése: pozitív félhullám esetén IC2A egyszerű impedanciaillesztőként működik, a trafó feszültségét egy az egyben átvezeti IC2B neminvertáló bemenetére. IC2B kimenetén is ugyanez a feszültség jelenik meg, ezért R5 és R6 ellenállásokon nem folyik áram. Negatív félhullám esetén IC2A negatív feszültséget kap, de mivel kisebb mint a tápfesz és rail-to-rail az IC, 0V-ot ad. IC2B neminvertáló lábára ezért 0V-körüli feszültség jut, így átmegy egy invertáló kapcsolásba. Az invertálás miatt a negatív félhullámot is pozitív polaritással adja ki. Azaz egyenirányítja a jelet. Az MCP6002 nem szeret 0.000V körül mozogni, ezért üresjárásban lesz egy kis ofszet, nálam kb. 8mV. C4 a nagyfrekis zavarokat szűri, pl. ha kommutátoros motor áramát méred. Egyébként elhagyhatod. Az áramváltó lábain megjelenő csúcsfeszültség nem lehet +/- 5V-nál nagyobb, mert a mérőegyenirányító "lenulláz". Pl. ha 50A (App) - nél nagyobb áramot vezetsz át a trafón, R1-et csökkentened kell! A mérőegyenirányító után aluláteresztő szűrőt kell kötni! Az én áramkörömben ez egy passzív RC tag, 10kOhm ellenállással és 470nF kondival. Ez elég jól megszűri a zavarokat. Igényesebbek aktív filtert használnak, de biztos hogy neked ilyen nem kell. ![]() Csak érdekességképpen osztom meg hogy lásd, nem egy ördöngös dolog.
Nagyon szépen köszönöm! Meg fogom építeni próbapanelon, majd kicsit rámérek szkóppal különböző fogyasztók esetén mit mutat, aztán ha minden oké, gyártatok hozzá nyákot is.
Igen pár éve is arra jutottunk, hogy veszek két ne 5532-est meg egy 14-lábú foglalatot, és légszereléssel összekötöm. Csak hát az ember amíg él remél
Szia.
OPA4227, OPA4228, vagy OPA4134, ez is előfordul DIP tokozásban.
Köszönöm! Közben ahogy néztem ezeket, rájöttem, hogy qad opamp kereső kulcsszavakkal már találok ilyeneket. Most már csak ár érték arányban kellene találnom egy jót...
Ha valakit esetleg érdekel:
Sikerült összehozni a "100nA"-es áramgenerátort, sőt! Az 1MOhm sönt 10M-re cserélésével a 10nA (!!!) is elérhetővé vált és az Rx mérési tartományban stabil+pontos kimeneti eredményt adott, kb. 0.5%-nyi nemlinearitással amit akár a multiméternek is be lehet tudni. Az IC9B helyén egy MCP6021 áll. Az alacsony ofszetet felcseréltem a pA-es bias áramra. Valamit valamiért. Így nem zavarja a magasimpedanciás kimenetet. IC8B és IC9A egyetlen IC, maradt OPA2277. Az alacsony ofszet miatt ez a típus nagyon jó ide. C20 lassító kondit ki kellett vennem, mert eléggé elmászott az eredmény miatta. Gondolom a cucc oszcillál egy kicsit, és az OPA nem nagyon díjazza ha az invertáló bemenetét zavarják. A tápellátás kicsit érdekesebbre sikerült. Az MCP6021 miatt a pozitív oldalon 7805 áll, a negatívon 7908. Ezzel a beállítással az alsó 10-20mV környékén (220kOhm) már rárakódott a kimenetre egy kis ofszet. Hiába rail-to-rail az IC, a tápfeszhez közeli tartományt ez se szereti. Ezért az MCP negatív tápját egy kicsit "lehúztam" a -8V felé egy 390Ohm ellenállással, és egy 1N4148 diódával stabilizáltam -0.7V környékén. Így már 10kOhm ellenállásra is jó eredményt (1.0mV) adott a 100nA-es módban. 10 nA és 22.5MOhm mellett 226mV-ot adott. (a mérőt az IC9B kimenetére kötöttem)
Azért mérj rá oszcilloszóppal. Én a múltkor úgy jártam, hogy a jól működő tesztáramkör alapján másik OPA-t szerettem volna használni, ami a multis mérések alapján jól működött, de az AD fura eredményeket hozott. Szkóppal rámérve csúnya impulzusok voltak a jelben, így visszakerült az előző verzió.
Természetesen szkópos mérés nélkül nem lépek tovább. Márcsak azért sem, mert egyedül a TRMS-es multiméter adott elfogadható eredményt. Mondjuk úgy: azt mutatta amit látni szerettem volna.
![]() A másik, hogy jelenleg a 100mV referenciát a 7805-ről veszem, trimmerpotin keresztül. A referenciaforrást cserélem le előbb LTC1004-re, utána az MCP6021-et (itt: IC9B) TLC2272-re. Utóbbi bírja a +/- 8V-ot is, nem kell a negatív tápja körül diódával trükközni. Illetve az LTC kimenetét rávezetve a második erősítőjére megoldható lesz az ADC precíz tápellátása is. Remélhetőleg... A hozzászólás módosítva: Okt 29, 2016
Sziasztok!
Ti, hogy számolnátok ezekből az adatokból CMRR-t műveleti erősítőnél? Ube:-5, -4, -3, -2, -1, 0, 1, 2, 3, 4, 5 V Uki:117, 94, 70, 47, 23, 0, -23, -47, -70, -94, -117 mV Mérés során a két bemenet össze volt kötve, így egyforma feszültség volt rajtuk, csak a rajta lévő feszültséget változtattuk és a kimenetet mértük. Bővebben: Link Egy kivonó erősítő R1=R3=12K, R2=R4=27K.
Én nem így mérném. Ha jó lenne a módszered, akkor kb. -16dB lenne (23mV/V) ami hülyeség.
Nagyon nem értek hozzá, de ezek a Rejection Ratio-k "rendes" körülményekre, azaz zárt hurokra vonatkoznak. A bekötésed nem tartalmaz külső visszacsatolást, csak a belső ofszet/bias áramok húzzák a bemenetet. Amit mérsz, az ezeknek a parazita áramoknak az open-loop felerősítése. Én követőerősítőként kötném be, és az eltérés jó esetben nanovolt nagyságrendű vagy kisebb. A mérésben sajnos nem tudok segíteni. A hozzászólás módosítva: Okt 29, 2016
Tudom, hogy nem így kéne mérni ezt. De a tanár azt mondta, így kell, és ezek a mérési eredmények pedig jók.
Csak azt nem tudom ezekből hogyan kéne kiszámolni. A műveleti erősítő az egy uA741-es. Bárhogy is számolom az érték az minuszba jön ki. A hozzászólás módosítva: Okt 29, 2016
Bár még így is elég kis érték jön ki.
Üdv. Van egy furcsaság amivel nem tudok mit kezdeni. Felrakom hátha valakinek van ötlete.
Van egy motorvezérlő aminek 2 részét mérem a kék a félhíd a sárga pedig a kimeneti áram (sima buck konverterként működik) Amit nem értek az az, hogy miért késlekedik ennyit az op-amp jele hisz amikor a félhíd magasba vált akkor azonnal emelkedni kellene az áramnak illetve amikor alacsonyba akkor meg kellene álljon az áram növekedése, de ehelyett kb késik az opamp kimenet elég sokat kb 20us-ot ennyit szerintem nem szabadna. Esetleg aki igazán mélyen benne van az opampok világában meg tudja mondani ez anomália vagy az LM2904 ennyit tud?
Szia!
Keress gyorsabb ic-t. Az adatlapja szerint nem jó ez neked. Egy ilyen diagramot nézz meg: Figure ....: Voltage Follower Pulse Response |
Bejelentkezés
Hirdetés |

















