Fórum témák
» Több friss téma |
A forgásirányváltás miatt, ha kommutátoros a motor akkor ki van vezetve a forgórész, a "tahó", az állórész, valamint egyes motorok állórésze külön csapolással kivitelezett a centri miatt.
Na ez az:
Idézet: „valamint egyes motorok állórésze külön csapolással kivitelezett a centri miatt” Emiatt gondoltam, hogy esetleg külön ügyezi a motor a mosás és a centrifuga fordulatát. Tehát elképzelhető, hogy motorhiba lesz. Köszönöm.
Nem egészen...Lehet hogy kopottak a szénkefék és még mosásnál megy de akkora áramot már nem tud leadni hogy fel tudjon pörögni.Hányszor jártam már így whirlpoolnál.
Úgy értem a motorhibát, hogy motoron belül valami. Kefe, tekercs, jeladó.... Most az van, hogy esetlegesen centrifugál. Van itthon egy motorom, kicserélem, hátha... Köszi a választ!
Nem egyszerűbb megnézni a keféket?Te tudod.
Sziasztok!
Van egy INDESIT WIXE13 típusú mosógépem aminek sajna az előlapi kijelzője minden bekapcsolásnál elkezd folyamatosan villogni. Ez miatt nem bírjuk beprogramozni ,néha lelassul annyira a villogás,hogy sikerül elindítani.Szeretném segítségeteket kérni abban,mi okozhatja ezt illetve ,hogy szerelő bevonása nélkül tudnám e orvosolni ezt a problémát. Válaszokat előre is köszönöm.
Táp körben van egy kondi azt kéne kicserélni.Szegény kicsit (inkább nagyon) kapacitás szegény.
Szia!
Köszönöm válaszod.Ha leírnád a pontos helyét merre találom és típusát megpróbálkoznék a cseréjével igaz mosógépet nem szereltem még de szeretem a kihívásokat valamint nem szeretnék most új gépet vásárolni.
A gép jobb aljában van a panel azon van.
Köszönöm megtaláltam!
Szevasztok!
Lenne egy Indesit WIA 82 típusú gépem. Bekapcsolás után (ha bedugom) 3 másodperc múlva elkezd kattogni az egyik vízbeeresztő szelep. Kijelzés nincs, egy led sem világít. Hol keresgéljek mi lehet a hiba!! Köszönettel: Feri
1 cm-es szikra?
Húú - az bizony NAGYON SOK! Sokkal jobban jársz, ha egyből szénkeféket cserélsz! Az eredeti gyári szénkefék majdnem 3 cm hosszúak. Ha az a szikrázó micsoda meg csupán 1 cm, vagy még annak is alatta van, akkor MINDENKÉPPEN a csere a megoldás! (a régi kefetartókba lehet venni csak szénkeféket - 555 Ft/db. Úgy egy kissé olcsóbb, mint 5-6 ezerért az új gyári szénkefék! Maga a kefeház nem szokott gajra menni soha!) Ne várd meg, míg teljesen leégeti a forgórész kommutátoráról a rezet! Egy új mosógépmotor sokkal többe kerül! Bááár - ez az eset odáig többnyire el sem szokott jutni - általában hibát jelez (csak villog a bekapcsológomb) és persze el sem indul. (elsőre nekem rögtön azt csinálta) Kattannak párat a relék, oszt viszlát! És néma csend ... (legalábbis az Electrolux EWT10110W tipusnál)
Szia!
Elsősorban a vezérlő panel tápegységét kellene rendbe rakni. Lényegében az összes elkót kicserélni. Ez után lehetne tovább menni, de nem elképzelhetetlen, hogy valami komolyabb gond van. Volt már hasonló gondom és processzor halott volt, de nem festem az ördögöt a falra. Tápot rakd rendbe és meglátjuk. Üdv, Palkó.
Hali!
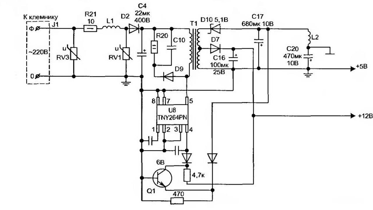
Köszönöm, a válaszod, és a tanácsod, kicseréltem az összes elkókat, a tápját megnéztem 11,8V-ot ad le, ami megy a processzor áramkörére, de továbbra is maradt a hibajelenség. A panelon azok a tranzisztorok amik vezérlik a mágnesszelepeket az egyik lábukon ott van a 220v és amikor átkötöttem a két szélső lábukat a mágnesszelepek rögtön működtek megfelelően, nem kalapáltak. DE a panel továbbra sem éledt fel a piros zár lámpa nem világított. Egyébként a tápja mennyi feszültséget kell hogy adjon. A triakot is kimérve nekem jónak tünik. A táp amit lead az jó a feszültség alapján, vagy lehet nem is jó helyen néztem!? Várom segítő válaszaid. köszönettel: Feri
A 11,8 jónak tűnik. Emellett kellene, hogy legyen 5v is. Csatolva a tápegység rajza, csekkold meg az 5v-ot is.
Hmm vajon mi baja van az ellenőrizd szóval.
Sziasztok!Egy Whirlpool AWE7622 vezėrlője kicserélhető AWE7622-re bármilyen átalakitás nélkül??
Szevasz!
A helyzet az megnéztem a tápegységét, a 12v-on kívül más nem jön ki a tápból a rajzot elllenőrízve a trafó ami a rajzon van nekem a panelon a szekunder oldalán csak két kivezetés van, +-12v jön ki. Majd arról megy a nagy panelra ott, lecsökken 8,99v-ra, és onnan a processzor panelra ahol egy smd LD50 típusú három lábu valamin lecsökken 4,88v-ra. Ez a feszültség megy a procira. Nem tudom hogy ez így elég-e neki, bár a panel rajzát most nem tudom elküldeni, de ha hazamegyek felteszek a panelról fényképeket. Bár lehet azt te már jól ismered. Mi lehet még a probléma, valami elkerülte a figyelmemet? A panelon lévő smd ledek a piros zárlámpa továbbra sem világít, a mágnesszelep továbbra sem kap 220v-ot. A ledek vezérlése, a mágnesszelepek vezérlése is 5V-ról megy a procin keresztül? Köszönöm Válaszod és segítségedet előre is. Üdv. Feri
helló!
Itthon vagyok,akkor küldöm a fotókat a panelről, mellékletben! Várom a válaszod. Üdv: Feri
Nem hiszem,hogy az "ellenőrizd" szóba kellene belekötni! Inkább köszönnéd meg Palkónak,hogy saját szabadidejében segít másoknak a hibakeresésben,javításban! Nekem is nem egyszer segítségemre volt.
Az LD50 elvileg egy 5v-os stabilizátor. Nézd már meg, hogy az nem melegszik e!?
Nekem volt egy ugyanilyen hibám és nagyon melegedett ez a stab. Aztán kiderült, hogy proci fuccs. Proci csere után ment. Üdv, Palkó.
Üdvözlök mindenkit. Segítséget szeretnék kérni,mégpedig egy indesit wixl 165 tipusú mosógéppel kapcsolatban. A hibajelenség az hogy amikor bedugom áramot kap,egyet pördül a dob aztán semmit nem csinál,a szivattyú zúg egyet-egyet időnként, és érdekes hogy az ajtózár lámpa sem villog...vizszintszabályzó,ajtózár,motor,szénkefe,fűtőszál,szivattyú cserélgetésen túl vagyok...Ha valaki tudná hogy mit nézzek még nagyon megköszönném...Szép napot...
Üdvözlök mindenkit. A másik problémám szintén egy indesit mosógép iwc 6125 tipusú.Ő pdig azt produkálja hogy az ,,ON-OFF,, gombot ha nyomom nem reagál rá,vagyis viágít de nem birom kikapcsolni a gombal a gépet, folyamatosan világít, egyébként hibátlanul mos centrizik.. Előre is köszönöm a segítséget..
Az elektronika táp részét nézzed át. Elkoat cseréld. Az ajtózár be zár?
A hozzászólás módosítva: Okt 31, 2016
Itt meg a nyomógombot nézzed meg az elekronikán. Nem elég csipogtatni, meg kell mérni az ellenállását a nyomógombnak.
üdv nagyon szépen köszönöm a válaszokat.....Attila..
egyébként az ajtó bezár...
Sziasztok!
Ujra egy nagy kerdessel fordulnek hozzatok. hatha valaki mar futott bele ADott egy samsung, inverteres mosogep. Tipikus hiba, DE. Relet kicsereltem, (piros) viszont most az uritot nem inditja (sarga jelolesen belu) A kondik tetejerol 130 voltot merek, miutan tobbszor is padlofutesre kapcsoltam.. ![]() nagyon koszi elore is A hozzászólás módosítva: Nov 1, 2016
|
Bejelentkezés
Hirdetés |





valamint nem szeretnék most új gépet vásárolni. 






