Fórum témák
» Több friss téma |
Leírnád, egész pontosan mit lehet csinálni a load részben? Én két számjegyet látok: az elsőt 0123-ig tudom változtatni, a másikat tán 7-ig. Nekünk kitalálták, hogy teljesen összevissza szünetek vannak, a 20 percestől 5 percig minden. Hogyan kell az időpontot magát megadni? A készülék leírása nem volt túl beszédes. A napot megadni, másolni, időt beállítani sikerült.
A hozzászólás módosítva: Szept 2, 2013
Bocsánat, de erről a hozzászólásról Nem kaptam értesítést, így csak most tudok reagálni.
Igen a leírás nem elég jó, nekem is sok időm ment rá, mire rájöttem, hogy mit hogy is kell programozni. Tehát. A készülékbe 4 db programot lehet beállítani. Ez 0-3-ig van jelezve. Amikor kiírja, hogy LOAD 12 az azt jelenti, hogy az egyes program Keddi napját programozzuk. A LOAD 07 a nullás program vasárnapja, és így tovább. A beállítás menete: Célszerű először törölni a napokat, majd felprogramozni egy napot és azt a napot átmásolni a többire. Ha szükséges opcionális csengetési rend beállítása (pl: A hét, B, hét, rövidített órák, stb), akkor a többi program helyre be kell állítani az időket és így a program kiválasztásával gyorsan át lehet állítani a csengetési rendet. Remélem tudtam segíteni. Ha van még kérdés szívesen állok rendelkezésre. Üdv: Fulcrum
Sziasztok:
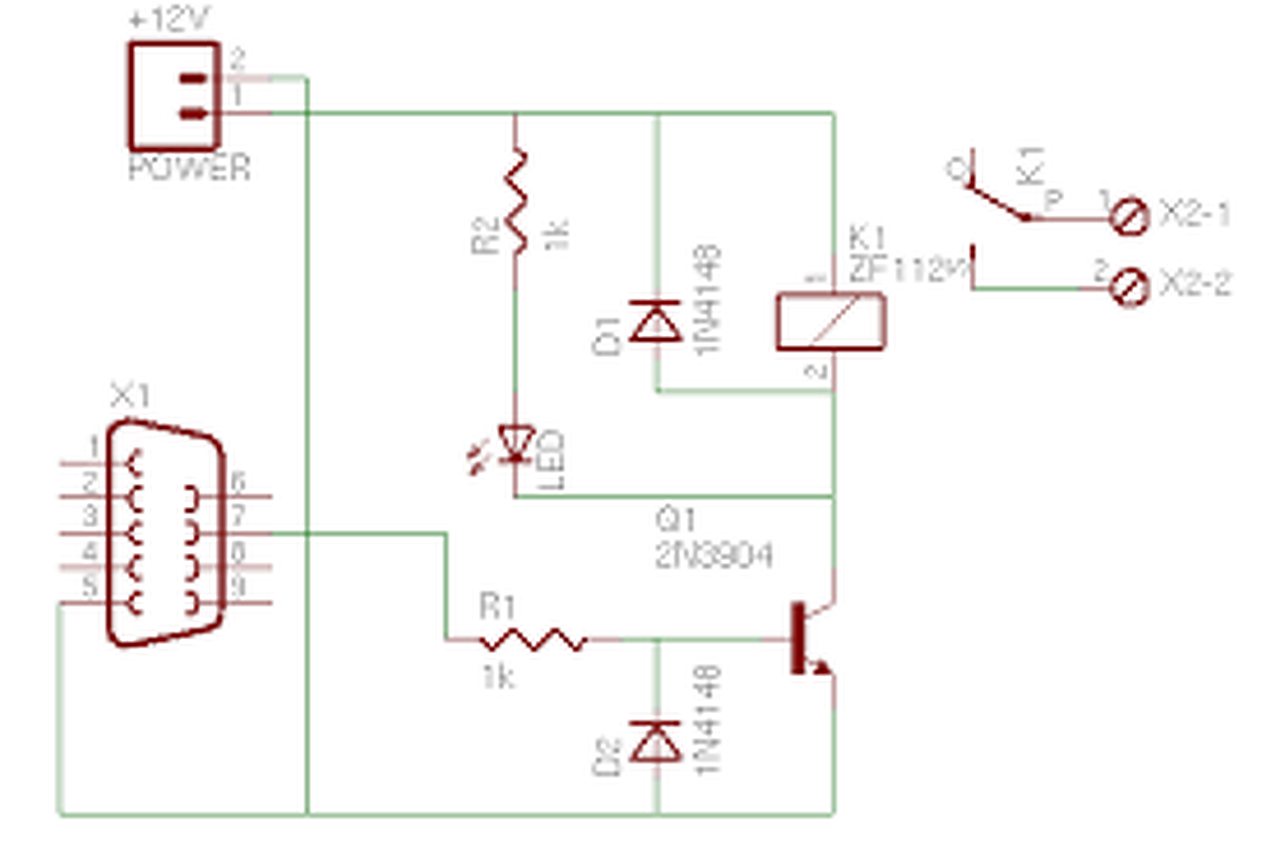
A propeller óra bázisa, ami egy PC -vel is kommunikál (RS232 - COM port), már évek óta fenn van a topikban: Kapcsolási rajz, PIC program forrása, PC -s kezelő program. Nem kell hozzá a mechanika sem. Többféle változat között lehet választani - mindhez lehet DCF77 modult csatlakoztatni. Dátum és idő, csengetések beállításai RTC -ben tárolva. A csengő vezérlésére relés kimenettel rendelkezik. A beállítás a PC -s programból történik, a beállításo file -ba menthetők. Megy USB - uart átalakítóval és BlueTooth adapterrel is. Közvetlen USB -s megoldás is elkészíthető 16F1459 vagy 18F2550 -nel. 16F628(A): 20 beprogramozható időpont a hét napját is figyelembe véve. Szomaton és vasárnap nem csenget feleslegesen. 16F88, 16F886: 40 beprogramozható időpont a hét napját is figyelembe véve. Képek és letöltés a topikban... A hozzászólás módosítva: Szept 8, 2013
Hétfőtől péntekig 7.55 -kor kell csengetni - csak egy beállításnak számít.
Értem, de hol kell a csengetési időt beállítani? A programot szerkeszteni.
Bocsánat az értetlenségem miatt, de részemről nem egyértelmű. Példul csengetni kell 8:45 hosszan, 8:50 röviden, 8:55 hosszan. Ezt hogy adom meg neki?
Üdv.
Először is a PA-2-es menüpontban be tudod állítani, a csengetési hosszokat. a bal oldali két szám az 1-es csengetési hossz a jobb oldali két szám pedig a 2-es csengetési hossz. Tehát PA-2 06-12 azt jelenti, hogy az 1-es csengetési hossz 6 másodperc (rövid csengetés) a 2-es pedig 12 másodperc (hosszú csengetés). 0 és 99 sec között lehet egyébként beállítani. Ha ez megvan, akkor a Program menüben beállítod, hogy 8:45, a következő szám a csengetési hossz kódja(0-3), az utolsó szám, pedig a nap(1-7). Ha megfelelő a beállítás, akkor PROGRAM gomb egyszeri megnyomása után felvillan a tizedes pont. Ha a PA-2 hasonlóan van beállítva mint nálam,( lásd fent: 1-es rövid, 2-es hosszú, a 3-as azt jelenti, hogy NINCS csengetés) akkor így néz ki a beállítás: 08:45 21 (hosszú csengetés) 08:46 31 (nincs csengetés) 08:47 31 (nincs csengetés) . 08:50 11 (rövid csengetés) 08:55 21 (hosszú csengetés) Remélem érthetően írtam le. Üdv: Fulcrum
Köszönöm az információt. Annyit kérdeznék, hol kell azt a "Program menüben beállítod, hogy 8:45"
Valamelyik nap próbát teszek, hátha sikerül.
Bocsánat! Nem Program, hanem a LOAD. A LOAD menüpontban kell beírni a csengetési programot.
Mégegyszer bocsánat.
Üdv. Nem ismeri valaki ezt a csengőtőt ? Egy leírás jó volna hozzá. A lényeget be tudom állítani, és sejtek is egykét dolgot, de van érdekesség még.
Sziasztok! Egy nagy kéréssel fordulok hozzátok. Szeretnék az egyik iskolába egy időzítő programon keresztül egy relét kapcsolni,ami "megnyomja a gombot".Mert eddig a portás nyomkodja. A bajom az lenne hogy egy 26 időpontot szeretnék számítógépről vezérelve egy relét meghúzni. Kerestem millió programot,de azok csak kevesebb időt lehet betáplálni és a hangkártyán ad le csak hangot. Nekem pedig elég lenne egy relét meghúzni! A két port közül mindegy melyiket használnám,de nincs hozzá egy jó kis progi. Kérlek segítsetek! Előre is köszönöm!
Az iskola informatikusát keresd meg, vagy más személyt aki el tud készíteni egy programot. Saját programmal azt valósítasz meg amit akarsz. Párhuzamos porton esetleg soros porton tudsz kimenetet kapcsolni, de nehéz és ezek manapság ritkák. Legegyszerűbb talál a billentyűzet scroll lock LEDjének kapcsolása. Az digitális kimenet, nem használatos. A LEDet kicseréled egy szilárdtest relére (SSR) bemenetére és máris kapcsolhatod amit szeretnél. Vagy mikrokontroller, de ha azt ismered akkor nem kérdeznél itt (szerintem).
Szia!
veszel egy ilyet :Bővebben: Link és a mellékelt példaprogramból kiindulva megírod a 26 időzítőre a programot.
Nem veszek egy olyat,mert minek adjak ki érte pénzt? Már megcsináltam egy ilyen kapcsolást. Meg van egy relay timer programom többek között, de nem műkszik. -11 voltot ad le a com port van 3 lábon és pont. Jó lenne a kivezérlőm egy lpt portos programhoz is, de nincs olyan progi, nem találtam, amiben be lehetne állítani az időzítést több időpontra is :S Programozáshoz nem értek, nem is érdekel.
Az általad linkelt rajzon kicsit kicsinek tartom az 1 KOhm-okat (különösen a LED-el sorosan (valamint jó lenne magyar országon hozzáférhető alkatrészeket használni).
Ha nincsen kész programod, és nem is tudod, hogy hogyan lehet felhúzni -11 V-rol +11 V-ra a Request to Send (RTS, azaz 7-es) lábat, akkor nehéz szülés lesz. ![]() De informatika órán, házi/szorgalmi feladatként fel lehet adni. DOS alatt, Basic nyelven pikk-pakk össze lehetett ütni ![]() Windows alatt is lehet mozgatni ezt a lábat közvetlenül... Abban van igazság, hogy miért akarsz egy PC-t zörgetni 24/7 csengetőórának, de ha gép van, villany van, akkor miért ne? Ugyanakkor ha van programod és géped, ami zenél, akkor tudunk "zenére csengőt kapcsoló kapcsolót" rajzolni A hozzászólás módosítva: Okt 31, 2016
A legeslegegyszerűbb: Arduino Uno+1 relé ha mondjuk aliexpressről rendelsz egy arduino Uno klónt (nekem is klón van de ugyanolyan jó) és egy relét (összesen max 5000-6000) majd felprogramozod, és a táp egy 9-12 voltos adapter lesz. a relével még a gomb helyére is be tudod kötni
Klik biztosan kifizeti.
A kérdező meg nem tud és nem is akar programozni. Csak soros, vagy (most már) párhuzamos portos ingyenes megoldásokat fogad el.
Pontosan! Nem értek a programozáshoz, régi száímítógépek vannak elvétve a suliban, ingyen akarom kihozni, nem gondolom hogy egy progi segítségével nem lehet kihozni...
Idézet: „Ugyanakkor ha van programod és géped, ami zenél, akkor tudunk "zenére csengőt kapcsoló kapcsolót" rajzolni.” Ezzel mi a gond?
Segítenétek hogy hogyan gondoltátok? Mert én gondoltam hogy egy effektre reagálna egy relé, de nem erősítőről menne, csakis a gépről!Van egy használható áramkörötök és esetleg egy jó progi is hozzá? A dolog pofon egyszerű lenne, egy tetves relét akarok több időpontban behúzni. Eddig jött az okoskodás hogy vegyek ezt meg azt, de én csinálni akarok, ez az oldal sztem erről is szól! Szóval valamelyik kimenetet szeretném több időben kapcsolgatni! KI-BE! Ennyi! Egyszerüen nem találok az interneten egy kézzel fogható full software-t, csak a demokat, hogy vegyem meg a programot.2016-ban nem hiszem el hogy nincs egy lpt timer program, amibe több időpontot be tudok táőlálni, és nem tudom leszedni, csak a mézesmadzag van kint. Tudna valaki EBBEN segíteni??
Ha te szeretnéd megcsinálni, van több lehetőséged. A legpontosabb egy GPS modultól elkérni a pontos időt és a beprogramozott időkben kapcsolni a kimenetet. Ha nagyon extrát akarsz, akkor is kb. 15 eFt-ból megvan minden (érintőképernyős kijelzővel).
LPT port 2016-ban? Lehet, hogy nem véletlen az, hogy nincs program, ma már épeszű ember nem fejleszt rá és nem is tervez új dolgot ilyen portra. Vagy megírod magadnak a programot, vagy megveszed, esetleg valaki megírja neked ilyen-olyan juttatásért cserébe.
Vegyél egy ilyet.
Ennek két baja van, hogy 1 percnél kisebb időtartamot nem tud, és összesen 16 programpontot lehet bele írni. Ez azt jelenti, hogy 8 tanórát tudsz összesen beprogramozni (1 be- vagy 1 kicsengetés 1 programpont). Emellett vagy 1 percig szól a csengő ( ), vagy kötsz utána egy pár másodperces időzítőt. Van egy harmadik lehetőség is, hogy a belemászol a belsejébe és oda raksz egy időzítőt.Én az utóbbit csináltam. Mondjuk a 12V-os változatot vettem, abból csináltam 6V-osat, és beleraktam egy RC-tagból és egy schmitt-triggerből álló 10 másodperces időzítőt. Ezt vadetető vezérlésére használják. Ha többször 10 másodpercig kell a kaját szórni, akkor több időpontot programoznak be. 1 programpontot vesz igénybe az, hogy minden munkanapon 8:00-kor bekapcsoljon és 8:01-kor kikapcsoljon a kapcsoló. (Van még további lehetőség is, minden másnap, a hét első vagy második felében, csak hétvégén stb.) Ha elég 8 órát beprogramozni (és nincs pl. rövidített órára igény), akkor elég ez a kici óccó kínai. Ha komolyabb kell, akkor az drágább... Létezik több kapcsolós, nagyobb tárhelyű, rádióvezérelt időalapú időkapcsoló óra jópár. Pont tegnap programoztam át egy 16 éves, 150 programos, két kapcsolós kütyüt (TR652S). Ebbe belefér 10 normál és 10 rövidített óra, és még maradt 60 programhely. Ennél lehet impulzust is programozni, és meg lehet adni, hogy hány másodpercig szóljon a csengő. Szerintem inkább valami ilyen irányban kellene gondolkoznod, sokkal üzembiztosabbak, mint valami pc. A linkelt kínai cuccban vagy lítum elem van (az évekig megőrzi a programot), vagy egy pici akku áramszünet idejére. A hozzászólás módosítva: Nov 1, 2016
De kettővel párhuzamosan, már 32 időpontot tud programozni.
"És reggelre mire felébred a tenyésztő, már 32 kecske és 16 nyúl van az istállóban.."
Igazad van, erre nem gondoltam, és ennyi pénzért még úgy is olcsóbb, mint venni egy sok programosat.
Ha már építeni szeretnél:
Olvastad?? Már évek óta fenn van.... Több előnye is van a PC -s kivitelhez képest: Fogyasztás, pontosság, stb. Tehát egy 16F88 / 16F886 -cal 40 időpontra programozható (soros porton keresztül - ami lehet USC-soros konverter, Bluetooth, stb) órát készíthetsz egy relé kimenettel. A pontosságot a DCF77 vevő biztosítja, de működik nélküle is..... Nem kell megépíteni a rotort és a forgó transzformátort sem, sőt motor sem kell bele... Képek a kezelő programról Propeller base 16F886 A hozzászólás módosítva: Nov 1, 2016
Gyerekek! Én nem akarok pic áramkörrel foglalkozni,mert nem is értek hozzá,se a programozáshoz. Egész egyszerüen egy relét akarok meghajtani legegyszerübben lpt portról egy programmal. De nagyon nem találok hozzá egy progit. 41x kellene ki/be kapcsolni a relét. (3 jelző+1 becsengő+1 kicsengő és ez szorozva 8x+ 1 fél 8kor.) Ha esetleg lenne valakinek egy lpt portos időzítője,ami nem demo azt nagyon meg tudnám köszönni. Com portra csak a relay timer programom van,de ahhoz nem értem a kivezérlőt. Van dugóm,meg max232 ic-m de az kevés meg kellene hozzá microcontroller
A legegyszerübb megoldásra lenne szükségem segítsetek pls!!!!
Megvan a megoldás, és működik
Atomic alarm clock program---) Hang lejátszása (egy általam felvett torzítós folyamatos jel. A hangkártyára kötöttem egy ilyennel és szépen behúzza a relét
Talán az SHT sorozatú kapcsolóóra család egyik tagját vetettem a környékbeli iskolával. Kb 4-5 éve. Azóta nem szóltak hogy rossz. Programszám is elég, az idő is másodpercekben állítható...és olyan veszettül nem is drága.
Amit most csináltam, az semmibe nem került. Hulladékból és egy működő relével megoldottam a nagy problémát. A számítógépet oda programozom ahova akarom. Felvettem a saját búgó hangomat jelkét, hogy legyen ami kapcsolja a relét és tökéletes!
Egy hosszú búgás a becsengő, 3 rövid a jelzőket mutatja. És azt töltöm be azon idő alá, ahová akarom Egyébként egyszerübb egy ilyen programot használni bárkinek is. Egy régi számítógép és meg van oldva,mert a többi alkatrész ki lehet szedni lomokból is! Egy kicsit túl bonyolítjátok ezeket a dolgokat. Ráadásul jobb építeni is, és minek adjak én ki érte egy fillért is, ha tökéletesen megy! Mindent vegyek a boltban és akkor minek ez az oldal? Hát a progi adott, sőt, akinek nem tetszik a külseje (ráadásul magyar), letőlthet bármilyen más progit is! Szijasztok
Bevallom őszintén, szerintem te bonyolítottad túl a dolgot.
Gondolom, tevagy a "portás" az iskolában. Amit a többiek ajánlottak, megoldható maximum 1500 forintból. Ha túrsz használtan, akkor még olcsóbban. Ehelyett zúgatsz egy 400W-os tápot. A hozzászólás módosítva: Nov 2, 2016
Szerintem ne bántsátok a kérdezőt. A probléma megoldódott, egyéb kérdése meg már nincs...
|
Bejelentkezés
Hirdetés |




Mégegyszer bocsánat. 



), vagy kötsz utána egy pár másodperces időzítőt. Van egy harmadik lehetőség is, hogy a belemászol a belsejébe és oda raksz egy időzítőt.
A legegyszerübb megoldásra lenne szükségem 





