Fórum témák

» Több friss téma
Fórum » Labortápegység készítése
Egyéb népszerű labortáp témák:
- SMPS labortáp
- Labortáp javítása
Lapozás: OK   649 / 851
(#) Kovidivi válasza Joe_001 hozzászólására (») Okt 31, 2016 /
 
Várjál, mert itt más problémák is vannak. 12.5A-t stabilizálni? Feszültséget szoktunk stabilizálni, áramot korlátozunk inkább, esetleg áramgenerátor 12.5A-re beállítva. A másik, hogy felmerül a kérdés, hogy negatív oldalt kell-e stabilizálni. A kérdésem: szimmetrikus tápról beszélünk, vagy csak simán a GND-t szeretné a kérdező "stabilizálni"?
(#) martinjealousy hozzászólása Okt 31, 2016 /
 
Természetesen a feszültséget szeretném stabilizálni, de 12,5A mellett. szimmetrikus táp igen.
(#) scooby_ válasza martinjealousy hozzászólására (») Okt 31, 2016 / 1
 
Akkor a fenti kapcsolás jó +12V-hoz, az bír 20A-t is. -12V-hoz ugyanezt kell megépítened, csak komplementer tranzisztorpárokkal, és 7912-vel....
(#) martinjealousy hozzászólása Okt 31, 2016 /
 
Rendben, köszönöm!
(#) Pisti27 hozzászólása Nov 1, 2016 /
 
Sziasztok!A 2.7.1 es tápot éleszteném de nincsen a kimeneten áram.Esetleg valaki tud segíteni?
(#) proli007 válasza Pisti27 hozzászólására (») Nov 1, 2016 / 3
 
Hello! Erre a kérdésre, maximum a jósda tud választ adni. De kimenti áram, akkor lenne, ha terhelést is kötsz rá. Talán méregetni kellene feszültségeket és belinkelni a rajzot, hogy ne a segítődnek kelljen kikaparni, miről is van szó..
(#) kovacs gabor daniel hozzászólása Nov 3, 2016 /
 
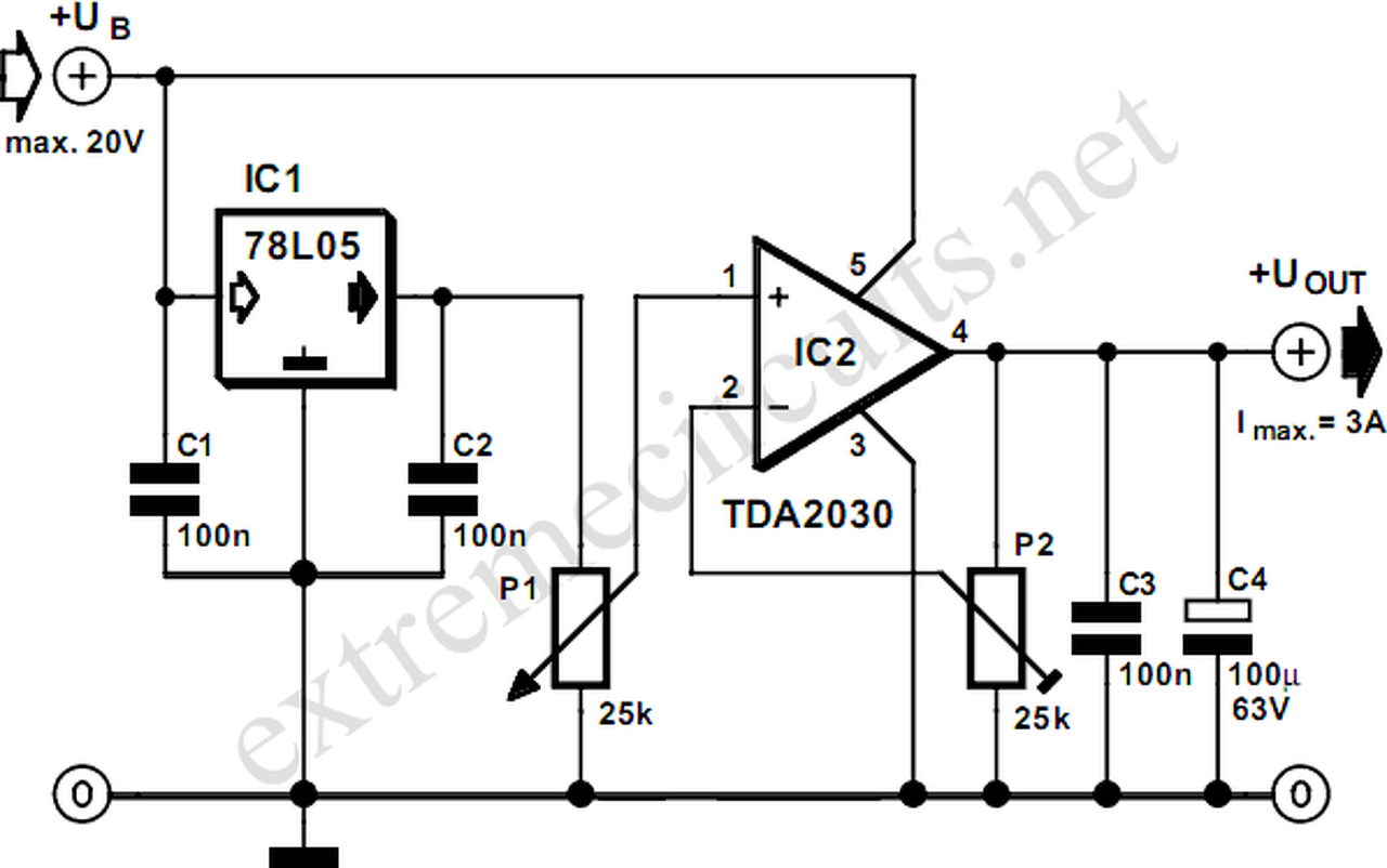
Sziasztok! Egy érdekes kapcsolással fordulok hozzátok. Szeretnék készíteni egy nagyon egyszerű labortápot tda2030-al. Tudom, hogy ez az ic nem erre a célra lett tervezve, de viszont rengeteg pozitív dolgot és visszajelzést olvastam róla, így hát összeraktam én is breadbordon. Az ic alapjáraton, terhelés nélkül nagyon gerjedt és melegedett, tehát nem működött. Működhet ez egyáltalán, vagy érdemes vele foglalkozni?
(#) bbb válasza kovacs gabor daniel hozzászólására (») Nov 3, 2016 /
 
Szia!

Hűtés kell neki, anélkül ne is haladj vele tovább!
(#) kovacs gabor daniel válasza bbb hozzászólására (») Nov 3, 2016 /
 
Fogok tenni hűtést neki, de még látom, hogy terhelés nélkül is rettenetesen melegszik, a kimeneten kb. 2 volt mérhető, potméterekre szinte egyáltalán nem reagál, addig hűtést nem szerettem volna tenni.
(#) Bakman válasza kovacs gabor daniel hozzászólására (») Nov 3, 2016 /
 
A TDA2030-as IC két mebenetét (1-es és 2-es láb) kösd össze egy 100 - 300 nF-os kondenzátorral. Elméletileg segít.
(#) kovacs gabor daniel válasza Bakman hozzászólására (») Nov 3, 2016 /
 
Gyakorlatilag sajnos nem segített
Talán elkészítem újból egy nyákra, hátha a breadbord is szerepet játszik a dologban.
(#) ferci válasza kovacs gabor daniel hozzászólására (») Nov 3, 2016 /
 
Próbáld meg a kimenetet visszacsatolni párszáz nF-dal az invertáló ( 2. ) lábra.
(#) Kovidivi válasza kovacs gabor daniel hozzászólására (») Nov 3, 2016 /
 
Inkább a kimenetre kellene rakni 1K terhelést, kondenzátor van elég ott. A gerjedést kell megszűntetni, és akár még jó is lehet. A breadboard nem túl szerencsés. Próbáld ki terheléssel is, legalább 1W-nyit rakj rá. Rakhatsz rá egy soros kondival egy hangszórót is, azon hallod, hogy milyen zaj van a kimeneten.
(#) tsab hozzászólása Nov 7, 2016 /
 
Sziasztok!

Van egy kallódó szimmetrikus transzformátorom (közép és külső vezeték 14V, EI vasmagos). kb 2-2,5-es vezetékkel (de lemérem ha szükséges). Szeretnék belőle egy labortápot. Tudnátok ajánlani valami kapcsolást hozzá?
Amit jó lenne ha tudna:
- mivel szimmetrikus szeretném kihasználni
- 3A szerintem elbír a trafó (nehéz mint a dög és vastag a huzal )
- áramkorlát
- stabilizált feszültség (amit ki lehet hozni belőle)

Szemezgetek egy-két rajzzal, de szeretnék néhány tanácsot, mégis mit lehetne kihozni ebből.

Üdv.
(#) Kovidivi válasza tsab hozzászólására (») Nov 7, 2016 /
 
Én inkább mint 28VAC trafóként használnám fel, ebből tudsz építeni egy kb. 32V max. kimenő feszültségű labortápegységet. A szimmetrikus tápnak semmi értelme, kapnál kb. +-15V-ot, és nem köthetnéd párhuzamosan sem őket. Ha nem szimmetrikus, hanem két szekunderes lenne a trafód, akkor sem lennél előrébb, mert 15V egy labortápnál nem sokra elég szerintem.
(#) tsab válasza Kovidivi hozzászólására (») Nov 7, 2016 /
 
Azt tapasztaltam keresgetés közbe, hogy ez a 28V olyan éppen nem jó feszültség a rajzok nagy részéhez. Egyébként a 32V max mostanság teljesen megfelelne (sőt).
Ez pl. tetszik de ennek is max bemenője 25V Bővebben: Link
A hozzászólás módosítva: Nov 7, 2016
(#) Kovidivi válasza tsab hozzászólására (») Nov 7, 2016 /
 
Ez a 28V sem annyira 28V, főleg nem terhelve, a 2x14VAC-d sem 14VAC. Össze kell raknod a tápot, egyenirányítani, kondi rá, és ekkor mérhetsz terheletlen és terhelt feszültséget. Aztán majd keresel hozzá kapcsolást.
(#) tsab válasza Kovidivi hozzászólására (») Nov 7, 2016 /
 
Rendben, akkor csinálok egy tesztet és folyt. köv. Köszönöm.
(#) McAdams hozzászólása Nov 7, 2016 /
 
Sziasztok ! Lehetséges, hogy nyitott kapukat döngetek a kérdésemmel de: Labortáp panelhez 10K poti van (gyárilag) 1 db a feszhez és 1db a áramhoz. Szeretném kicsit finomabban állítani. 1K lineáris van itthon. Sorosan vagy párhuzamosan kössem, hogy jó legyen? Köszi előre is!
(#) zolee1209 válasza McAdams hozzászólására (») Nov 7, 2016 /
 
Szia!
Néhány variáció, ezekből az elsőre lehet szükséged. Az 1k poti a "jobb oldali".
Bővebben: Link
(#) Ge Lee válasza tsab hozzászólására (») Nov 8, 2016 /
 
Első körben azt kell megnézni hogy az a trafó valóban szimmetrikus, vagy esetleg megbontható a közepe 2 egyforma tekercsre. Ha nem bontható meg, akkor csak szimmetrikus tápot tudsz belőle építeni az adott feszekre, vagy egy szimplát a dupla feszre. Ha megbontható, akkor már tudsz építeni belőle szimmetrikusat dupla ekkora feszre, vagy 2db különálló tápot, amit aztán lehet utána sorosan vagy párhuzamosan használni.
A 14V ne riasszon el, abból feszültségkétszerező egyenirányítással lesz 39-40V körüli feszültséged egyenirányítva.
Ezek után még mindig felmerül egy olyan kérdés hogy kimondottan labortápra van-e szükséged, vagy megfelel-e egy áramkorlátos stabilizátor is, ami felépítésében jóval egyszerűbb. A feszültséget ugyanúgy szabályozza és állítható is mint egy labortápon, de az áramkorlát értéke fix, nem szabályozható. Esetleg egy átkapcsolóval vagy dupla kimenettel beállítható egy kisebb és egy nagyobb érték. Az én legelső tápom is ilyen volt, volt rajta egy 3A-es meg egy 400mA-es fix kimenet.
(#) tsab válasza Ge Lee hozzászólására (») Nov 9, 2016 1 /
 
Szia!

Szerintem szimmetrikus és nem bontható, de megnézem tüzetesebben.
Áramkorlát: jogos, pontatlan voltam. Állíthatóra gondoltam.

Köszönöm a választ, ha lesz időm megnézni, jelentkezem.

Üdv.
(#) McAdams válasza zolee1209 hozzászólására (») Nov 12, 2016 /
 
Köszi kipróbálom!
(#) tsab válasza Ge Lee hozzászólására (») Nov 13, 2016 /
 
Sziasztok!

Megnéztem pontosan milyen a transzformátor, 2x14V AC (4 vezeték, rosszul emlékeztem hogy 1 közép kivezetése van). Pluszban van rajta egy 28 - 0 - 28 kivezetés is (minimális kábelvastagsággal). Kovidivi kérdezte mekkora feszültségeket mérek. Minden nélkül (tizedeket nem írom): 28V AC; 25V DC; kondenzátorral 38 DC. Terhelés alatt nem tudtam kipróbálni.

Ebből szeretnék labortápot.

Üdv.
(#) Ge Lee válasza tsab hozzászólására (») Nov 14, 2016 /
 
Akkor elég bő a lehetőségek tárháza. Szimmetrikushoz maximum 2x38V DC körüli feszt tudsz ezzel prezentálni.
(#) Ge Lee válasza tsab hozzászólására (») Nov 16, 2016 /
 
Csatolom amit ígértem, tehát a graetz és a kétszerező a trafódhoz, illetve a kettős vagy szimmetrikus labortáp elgondoláshoz. Mindkettőnek van előnye is meg hátránya is. A kétszerező hátránya hogy 1 helyett 2db és kétszer akkora kapacitású kondi kell hozzá, mert ugye sorba vannak kapcsolva, így a kapacitásuk feleződik. Előnye hogy nem kell másik trafót venned, illetve 1 diódányival kevesebb veszteséged van. Amíg a graetz esetén minden félperiódus 2 diódán megy át, addig a kétszerezőnél csak 1 diódán, tehát 1 diódányival magasabb lesz a fesz, illetve kevesebb az elfűtött hő. A szimuláción látszik is, hogy a kétszerező feszültsége nem a duplája a graetz-es megoldásnak, hanem 2 dióda nyitófeszültségével magasabb (a bemenő fesz mindkét esetben 14V effektív).
Az alsó ábrán azt láthatod hogy egy kapcsolóval hogyan tudsz váltani a kétszerező és a graetz között, ha felezni szeretnéd a táp bemenő feszültségét. A K1 nyitott állásában graetz egyenirányítás van és 18V a kondik végein, zárt állásában pedig kétszerező és 38V.
A jobb oldali ábrán pedig azt rajzoltam le hogy hogyan kösd be a trafódra a két kétszerezőt. Mindenképpen így szimmetrikusan, mert a két szekunder nem külön trafón van hanem ugyanazon, így nem köthető sorba akárhogyan. A közepét összekötöttem és odarajzoltam a földet, de nyilván ha nem szimmetrikusat hanem 2 különálló tápot építesz akkor azt ott nem kell összekötni.
(#) pumoka hozzászólása Nov 16, 2016 /
 
Sziasztok!
Segítséget szeretnék kérni!
Van egy ilyen panelműszerem aminél tudom hogy a feszültséget hogy méri, és hogy kell bekötni viszont van rajta egy 2eres vezeték amivel az áramot mérné. Sajnos nem tudom hogy hogyan kössem be ezt a 2 eres vezetéket hogy mérje az áramot is. A panel2 képen a bal oldali 2 eres vezeték lenne csak nem tudom hogyan kössem be.
Köszönöm előre is a segítséget.
A hozzászólás módosítva: Nov 16, 2016
(#) tsab válasza Ge Lee hozzászólására (») Nov 16, 2016 /
 
Köszönöm, így teljesen rendben van.

Egy utolsó előtti kérdés: meg lehet oldani a 0-tól való szabályzást? (Én most úgy gondlom nem, néha jól jönne az a tartomány)

Előzmény:
Kérdés: Bővebben: Link
Gondolom erre gondoltál.

A feszültség kétszerezésével bogarat ültettél a fülembe és olyat gondoltam, hogy lehessen kapcsolni. Ha pl úgyis alacsonyabb feszültség kell de nagyobb áram akkor használom azt módot és ha nagyobb de elég a kevesebb is akkor pedig 2x-ő. Úgy gondolom ez kivitelezhető.

A rajzoddal kapcsolatban:
- Látom hogy 1-1 poti van a feszültség és a áramerősség állításáram, gondoltam(olvastam) szoktak 2-t tenni egy nagyobbat és egy 10-ed akkorát finom és négyléptékű áram állításra. Gondolom ennél is lehetséges, mennyire tartja ez stabilan a feszt érdemes?

- R_Imax- ot hogy lehetne megoldani ha használni szeretném a feszültség 1x/2x üzemmódot?

- Ha megépítem 2x össze lehet őket kötni mondjuk sorba (Megmondom őszintén jó pofának tűnik ez a dolog, de nem igazán értem, én inkább digitális dolgokat szoktam csinálni ott meg 3V 5V és bitek prüntyögtetése). Szóval röviden van 2 belőle mit lehet vele kezdeni?

- Hogy tudom beállítani az áramkorlátot ha összekötöm (direktbe +-)?

Válasz:


"- A kétszerezést meg lehet csinálni kapcsolhatóra is.
- Természetesen lehet a potikkal sorba kötni egy kisebbet is ha szükség van az értékek finomabb állíthatóságára, nekem nem volt szükségem rá. Stabilnak stabilan tartja a feszt, de IC-je válogatja, mert nekem is van belőle gagyi gyártmány amiben a belső hőkompenzált referencia vacak, és néhány perc után elmászik a beállított érték úgy kb. 0,15%-ot. Amelyik jó abban szinte semmit nem mászik el, de pontosan nem emlékszem már.
- Az R_I max-nak semmi köze ahhoz hogy éppen milyen állásban van, az csak azt a célt szolgálja hogy be tudd trimmerelni a poti végállását egy adott értékre. Eredetileg erre vannak trimmerek ott de én nem szeretem mert idővel kontakthibás lehet, meg sokkal nagyobb lenne tőlük a nyák. Teszel oda ideiglenesen egy trimmert, beállítod amennyit akarsz, majd kicseréled egy fix ellenállásra. Azoknak kell ez akik nem tudják elviselni ha mondjuk nem 3 vagy 2,5A a végállás, hanem mondjuk 2,46A vagy 2,53A, engem ez a része sem érdekel.
- Kötheted a két tápot sorba, beteszem majd talán még ma este a fórumba a rajzokat, meg írok némi infót is hozzá hogy érthető legyen.
- Az áramkorlát értékét rövidzárban tudod beállítani, de ilyenkor nagy a disszipáció a tranyókon ezért hűteni kell rendesen, nekem egy proci hűtőre vannak csavarozva, annál hatékonyabb hűtés nincs, talán csak a vízhűtés."
A hozzászólás módosítva: Nov 16, 2016
(#) Ge Lee válasza tsab hozzászólására (») Nov 16, 2016 /
 
Az IC nem tud olyat, szerintem a tervezők nem gondoltak arra hogy valaki 0V-ot szeretne használni valamihez. 0,9-0,95V-ig lehet letekerni a feszt, de az árampotival nullára letekerhető a kimenet feszültsége, ha éppen arra van szükség. De egy tranyó kinyitásához is kell legalább 0,6V, nem tudom mihez kellhet annál kevesebb.
(#) Ge Lee válasza tsab hozzászólására (») Nov 16, 2016 /
 
A lényeget meg nem írtam le, de gondolom a bonyolult rajz alapján érthető. Szóval a graetz mindkét félperiódust ugyanabba a kondiba tölti ugyanazzal az előjellel, így a kondiban a csúcsfesz lesz ha nincs terhelés. A kétszerezőnél pedig az egyik félperiódus az egyik kondiba, a másik félperiódus a másik kondiba kerül amik sorba kapcsolódnak, így a két kondi végén dupla feszültség lesz.
Következő: »»   649 / 851
Bejelentkezés

Belépés

Hirdetés
XDT.hu
Az oldalon sütiket használunk a helyes működéshez. Bővebb információt az adatvédelmi szabályzatban olvashatsz. Megértettem