Fórum témák
» Több friss téma |
Fórum » Akkumulátor töltő
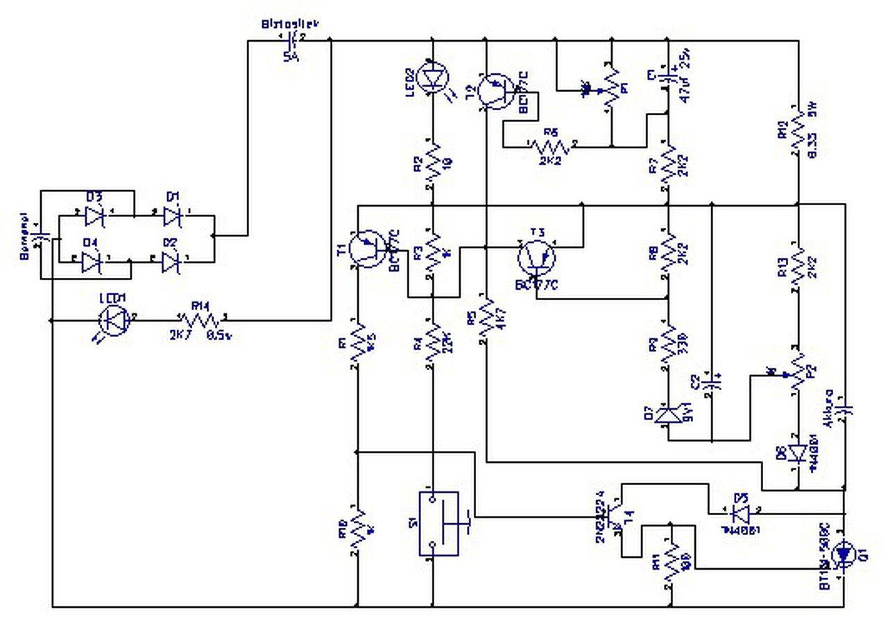
Most hasonló dolgokon elmélkedek, "rám-talicskáztak" 40-50 db targonca akksitöltőt, hogy teszteljem le, s javítsam meg amennyit lehet. 24,36,48,72,80V-osak, 20-160A ig kb. Legtöbbje, még trafós, van benne vez panel, meg 1 PIC, a feszt+ az áramot figyeli, 80%-os töltöttségnél kigyullad a "kiegyenlítő töltés" led, persze semmi sincsen benne, /1-2 SCR-es kivételével/ ami a töltőáramot szabályozná, csak egy timer, ami lekapcsol, hogy ne menjen a végtelenségig, ha az értékek, nem érik el a megadott értéket. Persze ez egy új, vagy jó pack-nál működik is, de mikor már használt, s egy két cellát cseréltek, ami esetleg kisebb, vagy tán nagyobb kapacitású, mint az eredeti volt, borul az egész. Persze ezek ólom munka-akkumulátorok. A 2,5V/cella fesz már jó, /mindenképp 2,6 alatt/ töltöttség.
Üdvözlök mindenkit a fórumon. Várom a segítséget az akkumulátor töltővel kapcsolatban mert még mindig nem működik. Segítségeteket előre is köszönöm. Üdvözlettel: hzsiga.
Szia!
Az általad használt tirisztor alacsony gate áramú, nem lehet ez az oka? (Az eredeti ~50 mA-rel szemben 2 mA. )
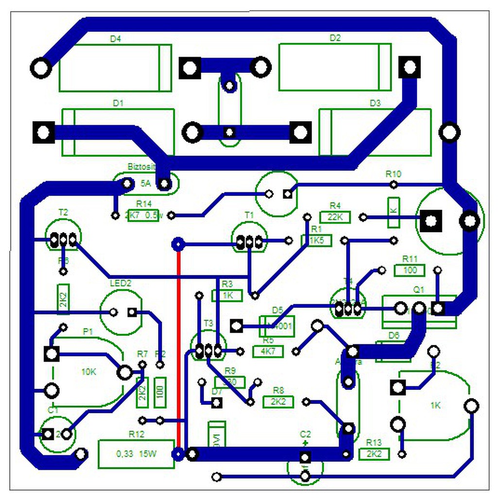
Szia köbzoli. A nyáktervet felteszem szerintem jól van de hanem akkor javítsd már ki légyszíves. Itt a kapcsolási rajz is. Előre is köszönöm a segítségedet.
A hozzászólás módosítva: Nov 4, 2016
Az eredeti kapcsolási rajz ez volna." Mondjuk Én másik rajzra gondoltam, ez itt jó, ha a forrasztás oldalát látom." Sajnos itt az alkatrészek vannak felül, akkor mégsem jól van beültetve a tirisztor?
A hozzászólás módosítva: Nov 4, 2016
Üdv mindenkinek. A fenti automata töltő kapcsolás működik, valaki meg építette már? Mert nekem nem akar működni. Ha valaki tudna segíteni aszt megköszönöm. Üdv hzsiga.
Megépítettem , és több éve működik .Igaz most is építek egyet kisebb változatban.
Szia eyess. Megtennéd és elküldenéd a működő kapcsolási rajzot és a nyáktervet ha nem túl nagy kérés? Vagy fentebb van az Én általam készített nyákterv és ránéznél miért nem működik?
Miért nem az eredeti nyák rajzot használod ?
Ez a nyák rajz teljesen nem jó honnan van ez ?Te csináltad ? T3 egyáltalán nem jól van az R8 sem , aztán a fenti átkötés sem egyértelmű , hogy mi akar az ott lenni stb.Szóval ez a nyák rajz így használhatatlan. A hozzászólás módosítva: Nov 6, 2016
Az eredeti nyákrajz sajnos nincs meg de állítólag annál is van valami hiba de javítható azt írták itt a fórumon. Ez az Én nyáktervem de már szerintem sem jó.
Sziasztok,
Mi a véleményetek a Lidl-s Ultimate Speed ULG 12A2 töltőről? Köszönöm.
Bőven nem ér annyit pláne , hogy azok a funkciók amiket írnak róla kevés , és felesleges.
A 6v os lehetőséget manapság ki használja ? És még lehetne sorolni.
Sziasztok! Látom előttem már feltették ezt a kérdést, így csatolom az általam talált videót és leírást.
https://www.youtube.com/watch?v=O_NdD6MKBeA Használati útmutatót itt találtam hozzá Ami kifejezetten tetszik benne, hogy rendelkezik 75A-es indító árammal. A hozzászólás módosítva: Nov 11, 2016
Szevasztok!
Segítségeteket szeretném kérni egy régi, orosz akkumulátor töltővel kapcsolatban. Folyton kilövi a biztosítékot. Ha valamelyik dióda szakadt az okozhatja ezt? Lehet a diódákat forrasztgatás nélkül mérni? Feltettem róla néhány képet. Válaszaitokat előre is köszönöm! Kép: Hivatkozás Kép: Hivatkozás Kép: Hivatkozás Kép: Hivatkozás Kép: Hivatkozás A hozzászólás módosítva: Nov 11, 2016
A diódákat lehet kiforrasztás nélkül mérni. Egy szakadt alkatrész nem okozhat zárlatot.
Hello! Ellent kell hogy mondjak. A transzformátor szekunder tekercse miatt két-két dióda gyakorlatilag párhuzamosan van kapcsolva. Tekintve hogy a trafó ellenállása oly kicsi, hogy egy sima ellenállás méréssel a két párhuzamos diódát nem lehet megkülönböztetni egymástól.
De részedre ez nem lehet gond, mert a diódák fel vannak csavarozva. Tehát ha szétcsavarozod azt egyenirányítókat, akkor függetlenné válnak a diódák. Viszont ha kiveri a biztit akkor vagy zárlatos dióda van a körben, vagy a transzformátor primer köre zárlatos. (amennyiben ott a biztosíték. De mind kettő ellenőrzésénél bontani kell a dióda hidat. Hogy áttekinthető legyen lerajzoltam a hidat és a szekunder. Ha a szekunder ellenállása közel nulla, akkor látható, hogy a felső két dióda és az alsó kettő párhuzamosan van. A hozzászólás módosítva: Nov 11, 2016
Idézet: „Ami kifejezetten tetszik benne, hogy rendelkezik 75A-es indító árammal.” Hát hogy ne 12v 75A hez ez a kis dobozka igen kevés lenne.
De a 75A
sem valami sok egy önindítónak.
Milyen értékű a biztosíték amit kilő? Amint látható a 8018-as képen - ki lett cserélve a töltőkábel, ami eredetileg ellenálláshuzal volt. Így magasabb feszültséget és ezzel összefüggésben nagyobb áramot ad le. Sajnos ezt én sem tudtam akkor, amikor ugyanígy jártam. Nem korlátozza semmi így a töltőáramot. Valamilyen szabályozó áramkört kell beiktatni (automata, áramszabályozós), ha már így van. Ha viszont menetzárlatos, akkor ez nem segít. Viszont akkor terheletlenül is melegedne.
A hozzászólás módosítva: Nov 12, 2016
Szia!
Volna pár kérdésem, előre is köszönöm ha válaszolsz rá. Töltőáram erősséget lehet-e állítani, a P1-el, ha a készülék előlapjára lesz helyezve? Gondolok itt arra, hogy különböző tárolókapacitású akkumulátorokat szeretnék tölteni vele. A P1 ilyen funkciója nincs megemlítve a leírásban, vagy csak elkerülte a figyelmemet. A csatolt kép szerinti kapcsolás, szerinted jó lesz-e, ha igen, felteszem a nyomtatható (DipTrace) verziót. Van-e valami ami az eredeti rajzon nem jó, változtatni kell, van e valami amire ügyelni kell?
Miért? Nincs adat a leírásában a súlyáról. Ha kapcsolóüzemű akkor simán tudhat annyit, még többet is. Pláne hogy azt írja rá hogy 3 másodperc. Ha pl. egy hegesztő inverternek csak 3 másodpercig kellene működni akkor szinte az összes hűtőborda elhagyható lenne belőle, és akkor a jelenlegi dobozméretének a harmadába is beleférne.
A haldokló akkura rásegíteni éppen elég, egy indítózáshoz 100-150A-tól több nem nagyon kell, persze autója válogatja.
A P1 funkciója fix mivel először T2 bázis felé eső végállásba kell állítani.A P2 öt pedig R13 felé eső végállásban.Ezután kell egy lemerített aksi , és P1 gyel R12 ön 1...1,3 v ot kell beállítani. Ez KB 3...3,5A töltő áramot tesz lehetővé.Ezután a P1 trimmer lehetne akár fix értékűre is cserélni .
A P2 állítása pedig akkor történik , amikor már teljesen fel van töltve az aksi , ezt mérni kell folyamatában , és amikor eléri a 14V ot , akkor a P2 vel ugyan csak az R12 ön kell mérni , és azon a P2 vel 0,5 volttal kevesebbet kell beállítani , mint a mért 14v. azután a P2 is lehet akár fix értékű is . Nincs értelme külső potinak , és tekergetni mivel ha figyelembe vesszük a tölthetőség 10 ed részét amivel egy aksit lehet tölteni normális körülmények közt , akkor ez , ha jól be van állítva nem kell többé állítgatni. A hozzászólás módosítva: Nov 12, 2016
Annyit tennék még hozzá hogy a feltett nyák rajz ugyan csak nem jó. Például P1 , és T2 között lévő ellenállás már nem jó helyre megy stb.
Köszönöm, hogy ránéztél, az én szememnek sajnos még nem sikerült rátalálni egy elkötésre sem, de nem adom fel!
Ha nem lehet állítani a töltőáram erősségét, úgy másik kapcsolás után is kell néznem, mivel 34Ah és 110Ah között lenne felhasználva és a nagyobbakat nem szeretném másfél napig tölteni. Megépítem mindezek ellenére, mivel az alkatrészek rendelkezésemre állnak, beszámolok mire jutottam, ha kész lesz.
Annak igen, de segítségnek pont elég! S azt írja, pár másodpercig tudja, majd 180sec szünet. De az pont elég, ha egy hideg téli hajnalban szeretnénk indulni.
Nem ismerem a konkrét készüléket, de nekem is volt hasonló szerkezet. 12V/17Ah-s akku volt benne. A robogómon kívül soha semmit nem bírtam vele beindítani(12V/4Ah). Véleményem szerint a fizika törvényeit meg lehet próbálni figyelmen kívül hagyni, de nem tudom kiknek hányszor sikerült.
A másik dolog, ami már inkább kémia, a haldokló akkut cserélni kell. Olyat még nem láttam, persze létezhet, hogy egy akksi azonnal behal. Lehet elodázni és ilyen kütyükben bízni, de akinek megbízható indítózás kell annak semmi esetben sem javasolnék ilyen finoman fogalmazva felesleges kiadásokat. Egy ilyen játék árát hasznosabb egy jó minőségű akkuba fektetni. Ami nem indul be egy párszor átfordított főtengelynél, azt nem fogja ez a szerkezet sem beindítani. Egy szónak is száz vége van, szerintem ez inkább használható marketingre, mint gépjárműveket indítgatni. A hozzászólás módosítva: Nov 12, 2016
Nyilván megoldható az , amit te szeretnél ezzel a kapcsolással is, de az tudni kell , hogy egy 110Ah rás akku töltésnél , annak a tized A töltési árama 11A .Ilyenkor már némi áttervezésre kerülne sor az áramkörben.Kezdve a trafóval , egyenirányítóval, tirisztorral ami többet kell bírjon , mint 11A hűtésről gondoskodni.És a különböző akku töltésekhez tartozó kalibrációk kimérése.
Természetesen ez lehet akkor külső potméterrel , de akkor kell egy skála a P1 nek is , és a P2 nek is .Vagy fix értékű ellenállások jól beállított paraméterekkel , és lehet ezt egy forgó kapcsolóval is megoldani.Szóval ezzel a kapcsolással is megoldható amit szeretnél.
Üdv mindenkinek. Készítettem egy új nyákot ez jó lesz már?
Nem igazán .Nem mindegy hogy az alkatrészek, ahogy , és amik meg vannak adva egy kapcsolási rajzhoz , hogy azt hogyan is rakjuk fel egy nyákra.Ugyanis , ha van egy leírás , akkor azt szigorúan követni kell , mert akkor a végén csak sikertelenség lesz.Majd kiderül a végén , hogy alapvető hibák vannak a kivitelezésben.
Nos a P1 fordítva van bekötve , és nem mindegy , mert beállításkor kifejezetten le van írva, hogy merre kell állítani , hát ez pont fordítva történne. A PNP tranzisztorokat feltételezve BC212 sem jó,semmi nem úgy van ahogy kellene .Például , így T2 kollektora egyáltalán nem megy R12 re stb.stb. A hozzászólás módosítva: Nov 14, 2016
|
Bejelentkezés
Hirdetés |







sem valami sok egy önindítónak. 






