Fórum témák
» Több friss téma |
75 Hz? Csak nem vasutasok vagyunk? Síntörést hallgató betéttel szokás keresni
Nem tagadom, vasúti célokra szeretném használni, de ehhez „Síntörést hallgató betéttel” van-e kapcsolási rajz?
A válaszokat előre is köszönöm.
Üdv Mindenkinek!
Földkábel hibakeresésére/nyomvonal keresésére alkalmas alacsony frekvenciás adó-vevő páros megépítésen töröm a fejem. Ehhez szeretnék segítséget kérni, szükséges rajzokat, ötleteket. Mindenre nyitott vagyok. Előre is köszi! A hozzászólás módosítva: Máj 10, 2015
Barátnőm apukája telekomos, és javítgatja is az általuk használt vezetékkereső készletet. Pts(pair tracing system) 100 és 200(100az adó, 200 a vevő) amit használnak(conradban ,,cirka" 30000ft kb ). Az adón egy TLC556cn ic-ből áll, a vevő pedig 2db lm358, és egy db lm386-ból áll, utóbbi hajtja meg a picike hangszórót a készülék hátulján. A működése az adónak vezetékhossztól független, a jelenlegi verzió 2-3 cm távolságból használható. A vevő az akár a hálózati frekvenciát is veszi, az alapjel pedig elvileg 1kHz körül van. Remélem használható az infó!
Hali!
Ilyen? Ez 30 cm-et is tud, nem 30-ért.
Ez sem rossz, ez ,,csak" 10000ft postával, mindennel. Nem 30000.
Kicsit több kereséssel 5000 és posta nélkül
Sziasztok!
Szakdolgozatot írok, ehhez kérek szépen segítséget a következő témában: Olyan vezetéket szeretnék találni, amely ~20V os DC áram átvitelére alkalmas, szervo motort működtetnék vele, tehát nem nagy áramerősség, és nem folyamatos. Ez még nem is lenne probléma. Viszont horgászdamilhoz hasonlóan szeretném felcsévélni, illetve le. Tehát arra szeretném használni, hogy kb 20 méter magasra tudjak vele emelni ~1 kg súlyt biztonságosan, tehát legyen nagyon vékony, relatíve erős, és könnyű. (Motoros csörlő, melynek a végén szervomotor szabályozza az emelendő tárgy kioldását, megfogását) Várom az ötleteket a szakiktól ![]() Előre is köszönöm a segítséget.
Szia!
Első gondolatom hogy, nyúzzál meg 20m riasztó kábelt. Abban kellően vékonyak és puhák az erek a csévéléshez. Ha nem nagy az emelendő tömeg akkor biztosan jó. 2-3 kg-ot biztosan kibír. További ötleteim: Gyárilag szerelt UTP patch kábel, vagy USB hosszabbító. Szintén megnyúzva. Ezekben szoktam látni olyan vezetőereket, amiket el tudok képzelni a célodra. A legjobb lenne a headset-ekhez használt, belül zománcozott elemi-szálas, szilikon köpenyszigetelésű, hangkábel lenne. De azt még nem láttam 20m-esben. ![]() Kísérletezz ezekkel. Ha lesz jobb ötletem szólok.
Épp ilyet építek, mert ezt találtam a legértelmesebbnek a fellelhető rajzok között, emellett jól használhatónak is gondolom, valamint megépítve olcsó. Bár a használati utasításában azt írják - nem nagyon értem hogy miért - hogy a villamos hálózati kábelekhez nem használható.
Nincs véletlenül rajzod az adóról? A vevőről találtam, de az adóról csak képem van, nem nagyon van kedvem visszarajzolni. Az látszik a képen meg a videón hogy az 556-os oszcijai mennek és egyik modulálja a másikat, de jó lenne egy pontos rajz.
Szia!
Nemtudom ez megfelel-é?.
Én ezt építettem meg, egy régebbi gyári készülék alapján.
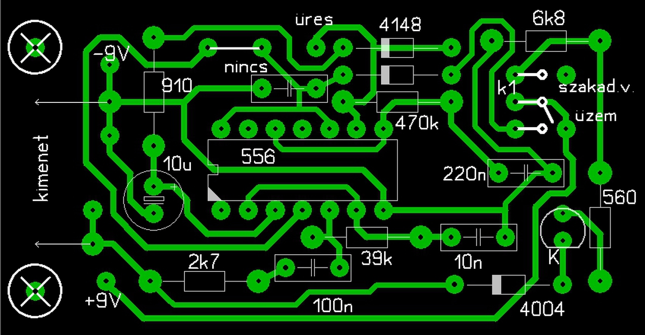
Hátha Neked is segít. K1: 3 állású váltókapcsoló: BE-KI-BE2, a JP1 pedig jumper. Tud szakadásvizsgálóként és telefonvonal polaritás jelzőként is működni. Sajnos más rajz nem maradt meg, mert a pendrive-omat elkérték, és ami rajta volt, törölték, hogy az ügyfél ne láthassa az egyéb adatokat ...
Köszi, most egyelőre átrajzoltam a PTS200-at, már kész vannak a nyákok csak össze kell rakni. Aztán ha már működik az adó meg a vevő, meg lehet is használni valamire, akkor majd tökéletesítgetem. Ennek a vevője egy erősítő, egy 1kHz-es sávszűrő erősítő, egy 560Hz-es sávszűrő erősítő majd a végfok.
Kaptam most kölcsönbe egy MVS-168-as gyárit, ez 3 az egyben (fesz, fém, meg tipli kereső), de ezzel sem vagyok előrébb. Ha fogok egy kábelt ami lóg a levegőben azt szépen jelzi. De a falban kígyózó kötegeknél ahol még vasdrótok is vannak a téglasorok között ott összevissza csipog akárhova rakom. Egyetlen kábel nyomvonalat sem tudok végigkövetni vele, ahol úgy ahogy jelzi ott is 15-20cm szélességben. De van olyan hely is ahol meg egyáltalán nem jelez, pedig tuti hogy ott megy a kábel, mert fizikailag sem mehet máshol. ![]() A telefonvonalas dolog engem nem érdekel, most az a lényeg hogy 3 helyen kell falat fúrnom, meg végig kell vinnem egy kábelcsatornát kritikus helyeken, és nem szeretném megfúrni a villanyt.
Én sem tudom, mert ezt nem láttam működni. A PTS-t igen, úgyhogy abból indulnék el.
Ezekkel a 3 az egyben csodamasinériákkal nekem sincs jó tapasztalatom. Mindent megtalált a falban, csak a 15-ös rézcsövet, és a 3*2,5-es feszültség- és áram alatt lévő vezetéket nem jelezte. Azután már nem is volt áram alatt
![]() Nekem ez telefonos és számítógépes hálózat építéshez, de leginkább javításhoz kellett, ahhoz is használtam, arra találták ki igazán. Falban is lehet vele vezetéket keresni, de elég korlátozott a "hatótáv" (mélységileg). Régebben (25 éve) volt egy direkt erre alkotott kis készülékem, 1 kHz-es generátor 2N3055-tel, mint végfokkal, plusz egy ferrit rúdra készült tekercs, pár tranzisztoros erősítővel. Az nagyon szépen dolgozott, de sajnos már nincs meg, a forrást meg égen-földön nem találom. Kölcsönadtam egy kedves kollégámnak, de pár napra rá balesetben meghalt ![]() Esetleg, ha lehet, elkérhető a pts200 rajza? Szép napot!
Csatlakoznék, a rajzot lehetne, hogy feltennéd ide?
A másik, hogy milyen karakterrel sikerült szóközt varázsolni a felhasználónevedbe? Hogyan lehet így a hozzászólásaidra keresni? Orosz barátaink megoldása a vezetékkerősre A hozzászólás módosítva: Nov 9, 2016
Ahha! Köszi. A titok nyitja az idézőjel...
Az engem is érdekelne!
HA minden igaz, LEHET hogy lesz pár vevő amibe belenézhetek, és visszarajzolhatom.
No ezt is megértem, működik, és még csak 35 ezrembe sem került. A kábelek nagy részét feltérképeztem pillanatok alatt.
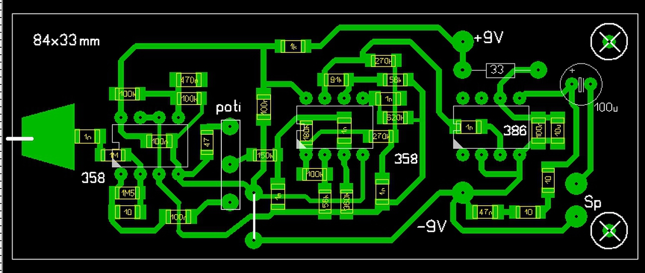
Egyébként ennek az elődjéről van szó, de gondolom ennek a bele is tök ugyanaz.Az ilyen kapacitív, meg fémkereső, meg hálózati 50Hz érzékelő elvén működőek semmit nem érnek. Még ezzel sem mindenhol egyszerű a dolog, de ennek a vizsgálójele legalább nem ül ki annyira mindenhova - csövek, fém tárgyak, vasdrót a falban stb. - mint az 50Hz. Az még valahogy kapacitíven a falon is ott van, és az a 3 az egyben drága kütyü sok esetben a csupasz falat is jelzi, a kábeltől akár fél méterre is, ráadásul ugyanolyan amplitúdóval. Na keresse meg vele valaki a nyomvonalat... Béka oldalán ott van a komplett leírás, az alapján csináltam meg. A vevőről van rajz a lap alján, az adóról nincs, ott csak átrajzoltam a nyákot a képről, kapcsolási rajzot még nem volt időm csinálni, de a nyáktervét felrakom. A vevőnek csináltam egy kompakt kis SMD-s nyákot, ezt nem teszem fel mert két jó nagy hiba is van benne, ezt már a maratás után vettem észre. A vevő nyákját érdemesebb kétoldalas nyákra megcsinálni, úgy hogy az egyiken ne legyen semmi csak telefólia, ami rá van kötve az áramkör földjére. Tehát nem a negatívra hanem a földre, ami az elem közepe, vagyis IC1b 7-es lába. Használata: - lekapcsoljuk a hálózati automatát hogy nehogy megrázó élményben legyen részünk, illetve ne csináljunk petárdát az adóból. Lekötünk a hálózatról mindent, úgy hogy semmi ne maradjon rajta, még egy kósza készenléti áramkör se. Az adót bedugjuk egy tetszőleges konnektorba, és sétálunk a vevővel a kábel nyomvonalán, fog vinnyogni rendesen. A vevőn lévő kapcsoló egyik állása a normál működés, a másik valami zárlatkereső lehet, mert abban az állásban virít a LED ha rövidzár van a kábelen, de ezt majd lehet pontosítani ha lesz róla rajz. Egy 556 a lelke, az egyik olyan 1kHz körül megy (nem mértem meg), amit a másik modulál, így vinnyogó hangot ad a kimeneten. A nagyméretű fóliakondi értékéről a kép alapján fogalmam sincs, 100 nanót tettem oda. Egyelőre így néz ki a tesztpéldány (nem röhögni).
Ami nálam van adó, azon a fólia kondi 100k 250 feliratú.
Azt én is látom, de mi annak az értéke? Mert ha az lenne rajta hogy 104 akkor legalább tudnám hogy 100 nanó. A 250 gondolom a 250V, de a 100 az mi, kismiska? Az alapján 100 pikónak kéne lenni de azt erősen kétlem. Ha már ott van a kezed ügyében akkor kiemelhetnéd az egyik lábát és mérhetnél kapacitást rajta.
Szerintem a "k" (kilo) ezret jelent, azaz 100 ezer pikofarad, vagyis 100 nF.
A kilo az véletlenül nem csak 100? A mega lenne az ezer.
Nem. Az 1000g 1kg, nem a 100g. A táblázat a lap közepén.
Erre gyanakodtam én is hogy a k egyenlő lehet a 4-gyel, ezért raktam bele a 100 nanót. Gondolom jól, mert úgy működik ahogy kell.
Igen, de így nem korrekt. A 4, (egyszerűen a nullák száma) az 104 -ent jelenti, a k meg csak 1000 (103).
A hozzászólás módosítva: Nov 9, 2016
Köszönöm!
Ezt meg fogom építeni. Ami nekem van, a vevő gyári, az adó saját gyártmány. Működik, de az új "kettő az egyben" lesz, UTP kábelteszterrel. A zárlatkereső nálam is az adóban csücsül. Amiről másoltam, az egy kissé régebbi eszköz volt, mint a PTS200, de az elve ugyanaz, de ezt is ki fogom próbálni.
A vevőnél alkatrész értékeket írnál? Mert azok lemaradtak. Az adónak a javított nyákját feltehetnéd.
Valóban lemaradtak, de ez az adó nem a vevő. A vevő rajza ott van a linkelt oldal alján. Az értékeket a képen látható ellenállások színkódjai alapján írtam be, remélem jól. A k1 kapcsoló ha lefele zár akkor működik a kütyü, felfele pedig szakadásvizsgáló.
Már csak valami dezodoros flakon méretű műanyag alkalmatosságot kellene keríteni amibe beleépíthető a vevő, esetleg valami szabvány műanyag cső, csak annak nincs se eleje se vége. Akinek van türelme elkészíthetné az adó rajzát a nyák alapján. Kijavítottam a vevő nyákját, teszek fel arról is képet meg a lay-t, de azért át kell nézni. A kevésbé használatos értékektől (160k, 360k, 620k) nem lehet eltérni mert durván megváltoztatja a sávszűrő paramétereit. Nekem mivel nem volt itthon, azokat 2db párhuzamos értékből raktam ki, amit simán egymásra forrasztottam. |
Bejelentkezés
Hirdetés |






... 
Egyébként 










