Fórum témák
» Több friss téma |
Fórum » Csöves erősítő készítése
Ne feledd betartani a fórum viselkedési szabályait, és a topik megmaradásának feltételeit. [link]
A téma átmenetileg fagyasztva lett, hozzászólni nem tudsz!
A PY88 csövet azért emlegettem, mert Müszi feldobott egy olyan tápot, amiben volt egy EZ80-as cső. Ilyet TV-ből nem tudsz kitermelni, viszont (szinte) minden TV-ben van PY88. Ezek természetesen "elég messze állnak egymástól", de Müszi áramkörében ugyanúgy megfelelne. De nem feltétlenül kell bele, mert félvezetődiódákkal is megoldható ez a kérdés.
A PY88 képét nem tetted fel, mint ahogy a DY86-ról sem. Annak a közelében volt, sapkás cső, a soványabbik. De nem kell feltétlenül!!!!
Az EZ azért is jó, mert az anódfeszt nem röktön kapják a csövek!
PY is nagyon lassan fűt fel. Egyébként a csomagban lesz neked két zsír új EY88 azzal frankó kétutas egyenirányítót lehet csinálni. Az sok-sok mA-t bír
Hát jó,akkor lassan meglesz mindenem
![]() És még egy kicsit pofátlan leszek!! Valaki nem tudna nekem csinálni egy nyákot ehhez a rajzhoz???
Ezen a rajzon még kell alakítani mert ha így csináélod meg nagyon brummos lesz. Az a baj hogy minden a közvetlenül a tápra van kötve. Külön kellene még szűrni a segédrács és a trióda tápját. De ezt köbzoli el tudja neked megyarázni meg majd az anódfeszes dolgot is mert az nem gyerekjáték. Veszélyes lehet.
Imi65 írta:
Háló trafónak meg a légrés miatt nem az igazi, nagy a droppja. Nyilván szétszedve, keresztmetszetre kiszámolva, újratekerve, váltva visszalemezelve gondoltam a 35 W-os hálótrafót.
Hát de azért én szeretnék egy nyákot azokkal a módosításokkal,és nagyon megköszönném ha valaki megcsinálná,mert én nem tudom megcsinálni!!
Hát az lenne a jó ha valaki megcsinálná nekem azt a módosított nyákot akkor lehet hogy jövő hét hétvégén már neki is fognék összerakni,de kellene az a nyák!!
Jah és köbzoli: Hogyan fogom neked kifizetni a postaköltséget???
Erick írta:
Hát de azért én szeretnék egy nyákot azokkal a módosításokkal,és nagyon megköszönném ha valaki megcsinálná,mert én nem tudom megcsinálni!! Nem azt kell csinálni, amit nem tudsz, hanem azt amit tudsz. A pohár félig tele van, nem félig üres. Amúgy mindenki csinált egyszer egy első nyákot, előtte nem tudott csinálni. Ehhez az erősítőhöz nem kell nyák, ha neked mégis kell, akkor csinálj hozzá. "Érteni valamihez csupáncsak szándék kérdése".
Nem az végülis az a baj hogy nem tudok nyákot csinálni azt rosszul írtam,hanem az hogy nem tudom hol vannak olyan csőfoglalatok a programban!!
"Csináld magad!" Én SprintLayot-ot használok, és persze nekem sem volt csőfoglalat benne, hát fogtam 1 vonalzót és lemértem a lábak helyzetét és berajzoltam a programba és mentettem makroként. Láss csodát van foglalat. Nagyon sok olyan alkatrésszel dolgozok ami nincs benne a programban, tehát nekem kell ilyet csinálni. Minden esetben kijelölöm és "egyesítem", és ha sokszor van ilyen alkatrész akkor el is mentem makroként. Ha ritkán fordul elő akkor mindig kimásolom az előző kapcsolásból amit csináltam. Én is nemrég kezdtem ismerkedni a csövekkel, a trafótekerés meg nagyon messze állt tőlem (legalábbis ezt hittem!) De most már lassan azt is kitanulom. A hálózati trafók szekunderének áttekerése már nem okoz gondot. Van még mit tanulnom, de nem adom fel amig egy kiválló hangú csöves cuccot össze nem rakok. Aztán majd később persze majd még jobbat akarok
Nálam ez így szokott lenni.Sok kitartást!!! És mégtöbb sikert!
Te jó ég! Mit csináltok? :eek2: Egy napja nem voltam itt, s 4 oldalt kellett visszalapoznom az utolsó hozzászólásomig...
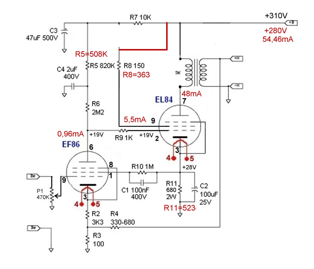
Azt tesztelendő, mennyire értem, amit mondotok, átszámoltam az értékeket 280V tápfeszre. Ellenőriznétek legalább a gondolatmenetet? (Pontos ellenállásértékeket írtam, nem a boltban kapható szabványosakat.) EL84 Katódellenállást csökkentetem, hogy a katódáramot megnöveljem 53,5mA-re. [R11=28V/(48mA+5,5mA], azaz a katódáram képes kiszolgálni az anódáramot és segédrácsáramot. A segédrácsfeszültséget 250V-ra akarom belőni. Mivel a katód +28V-on van, a 280V-os tápból mindössze 2V-ot kell ejteni 5,5mA segédrácsáram mellett. Ez 363ohmot követel meg. Ehhez viszont a segédrácsellenállást át kellett tennem a 10K-s R7 táp felőli oldalára. Ez nem gond? EF86 Az eredeti anódáram és anódfesz megtartása érdekében R5-ből visszavettem. Így lett 508K. Úgy gondolom, itt a katódellenálláshoz nem kell hozzányúlni. Kérdésem: az 1M-ás R10 miatt tekinthetem úgy, hogy zéró a segédrácsáram, s a segédrács is +28V-on van? (Kvázi mint az R9 esetében.) Ebben az esetben egyszerűsíthetem úgy, hogy a minimális segédrácsáram miatt a katódáram egyenlő az anódárammal?
Szia!
Alakul ez! EF: Nyilvánvaló, ha a munkapontot nem akarod változtatni, próbálod a feszültségeket a "helyén" tartani. Nagyon helyesen látod, hogy az anódfeszültség "kiindulási" pontján, a C4-es kondin a feszültséget az előtét csökkentésével megtartod (azért van egy kis gond a megoldással, de erről majd később). Az is jogos, hogy a segédrácsfesz forrásához, a végcső katódfeszültségéhez is ragaszkodsz. Valamekkora segédrácsáram azért folyik, és elég nagy az R10 ahhoz, hogy valamennyi fesz essen rajta (1-2V), de ez a katódellenálláson olyan minimális változást okoz, hogy bátran elhanyagolhatjuk (Sturbi sem számolt vele!, nem véletlenül). Ebben az esetben az EF nem fogja "megtudni", hogy a tápfeszt megváltoztattuk. EL: Reményeim szerint azért növelted az anódáramot, mert felismerted, hogy 250V anódfesznél (nagyjából ennyit kap a cső) a 12W anóddisszipáció okán a max. anódáram lehet nagyobb, a katalógusadat szerinti 48mA. A segédrács feszültségénél 2V-al nem érdemes foglalkozni, nemigen számít. Arról viszont megfeledkeztél, hogy az R7-esen már nem folyik át a segédrácsáram, tehát nem lesz rajta jelentős feszesés! A C3-on is közel 280V lesz. 312V-os táplálásnál "lejött" belőle az 55V, a C3-on ezáltal 257V volt. Tehát az R5-öt tévesen cserélted ki kisebb értékre. A végcső katódellenállásának okfejtése viszont jó. Tápkör. Többféle megoldás létezik, a véleményünk szerinti legjobb kialakítás az lenne, hogy az R7 10K-t kiváltod egy 220 Ohm-mal, visszakötöd a helyére a segédrácsot az R8 150 Ohm-jával, és az R5-öt újraszámolod.
Jól okoskodsz, így kell megközelíteni egy erősítő megépítését.
A segédrács külön szűrését valószínűleg nem tudod megúszni, a brumm kézbentertása miatt pl. Imi javaslata szerint.
Telsen igazad van .Zoli figyelmébe is ajánlanám írásod .
Csak annyit tennék hozzá , hogy pl. a foglalat szerkesztésénél sokat segít a PLYGON sokszög igénybevétele .Novál foglalat esetén a lemért átmérő szerint csinálsz egy 10 szögből álló megfelelő sugarú kört és a szögek csúcsaira pontosa felrakod a padokat persze 1-et kihagyva , így megkapod a 9 kivezetéses foglalat pontos lábkiosztását , ezt még a foglalat külső átmérőjének megfelekő kőrrel is körbeveheted és megva a pontos méret . A forrasztandó padok természetesen K2 vagy C2 a kőr S1 fólia oldalt használjuk....
Megértem , hogy nehezen vágsz bele a nyáktervezésbe , én is azt javasolom , hogy Te csináld , csak azért is , mert a tervezéskor minden felhasználandó alkatrésznek ott kell lenni és a méretei ismeretében lehet csak korrekt nyákot tervezni .
Annak semmi értelme , ha valaki megcsinálja és nem passzolnak az alkatrészek a paneledre .!
Ezt nem értem , vagyis Te nem érted amit írtam ?
Képpel segíthetek ha akarod ?!
Így érthetőbb ?
Azok a szinek amik a forrasztási oldal vagy a felitrat , vagy 2 oldalas nyák esetén a másik oldal fóliasávjai .
Gondolom 1 oldalasban gondolkodsz elsöre , így könnyebb , és elég a képen látható színeket használni , a zöld nyákoldali szín lesz így a szürke az felírat vagy alkatrész körvonalak , ami nem kerül a kinyomtatott mintára , a nyákoldalra , a beültetési olgdalon ott lesz , persze ez is beállítható ..... Mondanám , hogy bátran kérdezz , persze ha nem zavarjük többi társunk ezzel
Raszter eltünik , ha nagyítod a képet , vagy kikapcsolod , én nem szoktam kikapcsolni és a gyári raszterből érdemes válogatni nyáktervezéshez , a kerek 1mm raszter akkor jó ha nem nyákot tervezl ...
Betűk mérete alakja is állítható , ha jobban megnézed , forgatható is ...
Igen , a nagy raszter nem mindig jó ha kissebb alkazrészekkel sűrűbb tevel dolgozol akkor választhatod a legkissebb rasztert is .
Raszter csak az alkatrészek elhelyzésében segít , hogy szépen sorba pakolhasd és a vezetősávok rajzolását is segíti , más jelentősége nincs ...
Mit választottál 1,8-ra ?
Mi a 1/4 ablak , most ezt nem értem ..
Szerintem a 18mm sok , mert rádiusz , nem átmérő amit kér , egyszerre ne 4 foglalatot tervezz , elég egy és beteszed a makrók közé , onnan mindig lehívhatod ha kell .
Most ne nyákot tervezz rögtön , csináld meg a hiányzó alkatrészeket . De ha akarod küldök megtervezett foglalatot és bemented az alkatrészek közé ..
Hellóztok!!
Lenne egy olyan kérdésem hogy megcsináltam magamnak a sprint layoutban a csőfoglalatot és tervezném a nyákot az áramkörhöz amit már felraktam,de azt mondtátok hogy azon még módosítani kellene!!??? Valki meg tudná mondani azokat a módosításokat amiket meg kell csinálnom hogy egy jó áramkört kapjak????
Szerintem ne ezt a kapcsolást csináld , keress vissza itt , van sok ECL86 -ra sokkal jobb rajz .
Oké ha csak ennyi lesz akkor hamar megleszek vele!!
(remélem) és CHZ: az a baj hogy nekem PCL85-ös csöveim vannak és ebből lesz az erősítő |
Bejelentkezés
Hirdetés |




Nálam ez így szokott lenni.





(remélem) 