Fórum témák
» Több friss téma |
Mielőtt kérdezel, a következő két dolgot ellenőrizd!
I. A helyes tápfeszültségek megléte.
II. A kimeneten van-e egyenfeszültség.
Élesztés.
Pont egy ilyen erősítőtől akart valaki nemrég megszabadulni 20 ezer forintért fb-n egy csoportban.(vajon miért?)
A hozzászólás módosítva: Nov 18, 2016
Sziasztok!
Van egy aktív mélyldám Wharfedale PowerCube 8 (több mint 10 éves) aminek van némi problémája, már leírtam egy másik topikban. Itt az lenne a kérdésem, hogy a képen látható bemeneti részének lehet műveleti erősítő problémája? A fő gondja, hogy a mély hangokkal párhuzamban van konstans zaj/torzítás/recsegés minden hangerőn (másik hangszóróval is). Nos ha ezt az egész panelt kihagyom és a jelet egyből az erősítő részébe küldöm, így bár minden frekvenciát megszólaltat, viszont a jelenség a mélyeknél megszűnik (vagy csak elnyomja a többi tartomány :\ ). Potikat-kapcsolókat kontakt sprayztem, az összes elkót lecseréltem azonos értékű és feszültségű low-esr-re mind ezen mind a végfok panelen, de hiába. 2 db TL072CN látható a csatolmányon. Az én meglátásom szerint az egyik a hangerőszabályzásért felel valahogy a másik pedig az aluláteresztő szűrő. Ezek közül valamelyik okozhat ilyen problémát? Van helyettük másik, de addig nem szerencsétlenkednék a kiforrasztással még valaki hozzáértő nem mond rá valamit .Sajnos nem tudom kisilabizálni mely pontokra kössem be az audió jelet, hogy külön-külön tudjam tesztelni a gyanús két IC-t. És abban sem vagyok biztos, hogy ez a komponens a ludas. Előre is köszönöm a válaszokat!
Végül kicseréltem az IC-ket és így is megmaradt a csúnya hang. Közben lehet, hogy az erősítő részben nem fraknó valami, mert a mély tartományban ugyanúgy hallani a bizonyos mellékhangot, csak a magasabb tartomány elnyomta. "Bass testerrel" előjön a hangváltó panel nélkül is.
.
Tudsz feltenni hangmintát? Elég sokan panaszkodnak erre a mélyládára. Nagy a gyanúm, hogy rosszul van hangolva a doboz.
Vannak hangminták a youtube-on .Nekem úgy tűnik,hogy kicsit magas a tartomány amit ad egy szubhoz képest,és eléggé kopogós is.Talán inkább a hangszóróval lehet baj,kevésbé a ládával.
Rakok fel hangot napközben.
Viszont ahonnan elhoztam ott teljesen jól szólt egy 13-15m2-es szobában. Az enyém meg fele akkora és itt vettem csak észre, lehet ezért. Az az igazság, hogy dobozból kivéve is produkálja a "furcsa hangot". Kipróbáltam az erősítőt másik két hangszóróval, a helyzet ugyanaz. Mintha a mély tartományban gerjedne. Az tény, hogy a reflexcső félgázon már piszmog, illetve a konstrukció se a legkitűnőbb, sőt szétszedve az erősítőt kicsit igénytelen is, de nálam szeritem nem a láda/hangszóró résszel lesz a gond. Köszi!
Kizárható a doboz probléma, ha betömött reflexcsővel is ezt csinálja. Elég hozzá egy összetekert zokni. Nem lesz akkora hangja, de megmutatja, hogy a csőben fúj e a szél, vagy sem. Egy másik hangdobozzal (nem csupasz hangszóróval) meg lehet tesztelni az erősítő hangját, de hangsúlyozom olyan hangdobozzal, ami már bizonyított, tehát szép hangja van még nagyerejű basszusoknál is. Egy ismeretlen hangszóró talán még rosszabbul fog teljesíteni. Én már jó sok roszhangú hangdobozt építettem, mire sikerült végre elfogadhatót kreállni. Nem biztos, hogy a gyárakban is sikerül. Azért várom a hanganyagot.
A hangszóró meg a doboz az egy hangolási egység. Feltéve, ha jól van megépítve. Örökös gond, hogy az alsó átviteli freki alá akarunk menni. Ez a mai zenei ízlés miatt van. Nem gond, én is imádom az igazi groove-ot, csak a hangsugárzók fintorognak tőle. Kisméretű reflex doboz a hangolási freki alatt nem tartja meg a membránt, az meg jár mint a trapézgatya szára a motoron. Lehet hogy korábban jobban szólt, és kilágyult a felfüggesztés. Arra meg csak vagy csere a megoldás, vagy inkább újra meg kellene mérni a TS paramétert. Rengeteg módszer van rá, csak rá kell szánni az időt. Nem biztos hogy új korában is jobb lett volna. Én nagyon kevés mélysugárzót hallottam elfogadhatóan szólni.
Itt a felvétel. Bővebben: Link . Amiről én beszélek az az utolsó 4-5 másodpercben hallható igazán (az ugyanígy szól passzív mélyádával és jó minőségű HiVi hangszóróval is, impedancia stimmel,8 ohm).
Ez aktív hangváltó hiba lesz. Nekünk is így szól. Mac audio is volt már az 5.1-en de szubja akkor is csúnya volt (igaz, hogy nagyobb mélyet adott a mac audio). Nekünk akkor csinálja főképp ha a számítógépről szub jelet küldök a szubnak, ilyen az első két hangszóróból is meg a szub bemeneten is jelet kap.
Sziasztok!
Volna egy sony str db780 as erősítő. A probléma a következő, Ha néhány órán át ki van kapcsolva, a következő bekapcsolás után hangos alapzaja van minden kimeneten, mintha phono bemeneten padlóra lenne tekerve a hangerő. Ez a zaj néhány perc alatt teljesen eltűnik. Ha ki kapcsolom aztán vissza ismételten nem jelentkezik, csak hosszabb pihenő után. Tipp esetleg hogy mi okozhatja?
Nézd meg légyszíves, hogy mekkora kondik vannak a végfok tápjában. Olyan a hang, mintha minden beütésre elfogyna belőle a feszültség, aztán a visszatöltögetés árama behallatszana a hangba. Lehet, hogy a végfok nyákját is meg kellene nézni (fotó). Elsőre hasonlít arra, mint amikor a bevezető szál hozzáverődik a membránhoz, de az a beütéskor zizeg, nem pedig a beütés után.
Szia! Csak egy bugyuta kérdés: A hangszóró polaritása ok?
2x 6800µF/63V volt benne. Nyugalmi állapotban 39,5V feszültség volt rajtuk. Ezeket cseréltem ki első körben 10000µF/50V -ra. Belehallatszik a legkisebb hangerőn is minimális membránkitérésnél.
Szia! Van az erősítőn fázis fordító kapcsoló, de a helyzet mindkét esetben ugyanaz.
Akkor az is kilőve. Nem találtam róla szervíz manuált, úgyhogy cak találgatok. A végfok nyugalmi árama ha kicsi vagy nulla, akkor is keletkezhet ilyen hang. Jó lenne egy rajz, mert be lehetne határolni a megfigyelési pontokat. Nem tudom hogy integrált, vagy diszkrét felépítésű a végfok. Ha valakinek megvan a rajza, vagy tud egy linket, sokat segítene. A végfok bemenetét kivezetve egy másik kis erősítőre, hallható lehet, hogy a végfok e a ludas. Ha azon a ponton is kerreg a hang, akkor már előtte van a gond.
B817 és D1047, 2-2db végtranzisztor van benne. Emelett az erősítő panelen is van egy TL072 azt még nem cseréltem ki (és nem is tudom mire van). Van rajta még két relé, az egyik a koppanásgátló a másik az auto-power-off funkciót szolgálja. Az előbbit rövidre zárva kipróbáltam, az is kilőve. Ezen a panelen foglal helyet a hangváltó +-15V tápja is. Sajnos kapcsolási rajzot nem találtam. Szétszedem még 1x és teszek fel a hátoldalról is képet.
Így az elmondottak alapján még gyanakodnék a 2. relére (mi-sh-224L), de azzal nem mertem kíséreltezni mert 6 lába van a kapcsoló oldalon. Ez alapértelmezetten behúzott állapotban van. Mivel nagyobb hangerőn, nem hallom a zajt (a cső purcogásán kívül), gondolhatok arra, hogy itt nem megfelelő az érintkezés? (abból indulok ki, hogy nagyobb áram = kisebb ellenállás. ). Hogyha a kondi "feltöltési hangot" veszem alapul, lehet, hogy a trafónak lett valami baja az évek során? Bekapcsolt állapotban annak van egy kis zúgó hangja. Van trafóm más célra de az egyenirányítva +-30V-ot ad le. Kipróbáljam azzal? (39,5V helyett) Elnézést, nem szeretném telefloodolni a fórumot hosszas okfejtésekkel, csak bizonytalan vagyok a dolgomban.
A trafóval nem lehet baj, mert az vagy jó, vagy nem. A zizgése az meg olyan. Tehát tranyós a végfok. A végtranzisztorok közelében kell lennie két darab 2-3w terhelhetóségű ellenállásnak. Olyan fél ohm, vagy kisebb az értékük. Ezek elméletileg a végtranyók emitter- illetve topológiától függóen kollektor ellenállása. Ezeken kellene megmérni hogy mekkora a feszültség. Legfeljebb pár, vagy párszor tíz milivoltnak kell lennie. Ezt a mért feszültség osztva az ellenállás értékével meglesz a nyugalmi áram. Óvatosan mérj, mert könnyen megugrik a mérócsúcs, és jön a zárlat. Én ha olyan helyen mérek ahol nehezen férek hozzá, beforrasztok néhány pontra vékony vezéket, aminek a végén van egy hüvelysor. Ezután már biztosabban merek mérni bekapcsolt készüléken is, nem okozok veszélyt sem magamnak, sem az áramkörnek. Ha lehet, fotózd le a forrasztási oldalt is.
Miért is van az emitterben a kisértékű ellenállás?
Mert egyenáramú szempontból stabilizálja a földelt emitteres kapcsolást. Ha a hőmérséklet hatására megnő az emitter áram, az megemeli az emitter potenciált, ezáltal lezárás felé viszi a tranzisztort. Kollektor ellenálláson ez a hatás nem érvényesül. Az más kérdés, hogy ezen az ellenálláson lehet nyugalmi áramot is mérni.
Felvettem a hangmintádat. Amennyire ebből meg lehet ítélni, nem látom, hogy baja lenne a végfoknak. Nincs keresztezési torzítás, nem klippel, semmi olyan hibát nem mutat ami erre a recsegő hangra utalna. Biztosan jó az a hangszóró? Mintha abból jönne ez a hang. Olyan, mintha a lengőcséve lenne leszakadva, vagy a lengőcséve kivezetése verődne a membránhoz...
"Mosmánemtom". Ha lejátszom ezt majd 0.3 másodperces hangmintát, ez torz. De mitől? Hogy nézhet ki a zenei jel ha nem torzít? Hogy minden második negatív félhullám kisebb amplitúdójú az nem jelent semmit... de lehet, hogy az az a recsegésszerű hang oka. Akármi is torzíthat a szűrőtől a hangszóróig...
Lehet hogy hülyeséget mondok, de az egyenirányító egy darab diódája nam lehet szakadt? Egy csomó kérdésre megadná a választ.
Nem tudom. Nálam megállt a távjavítási tudomány. Mérni kellene.
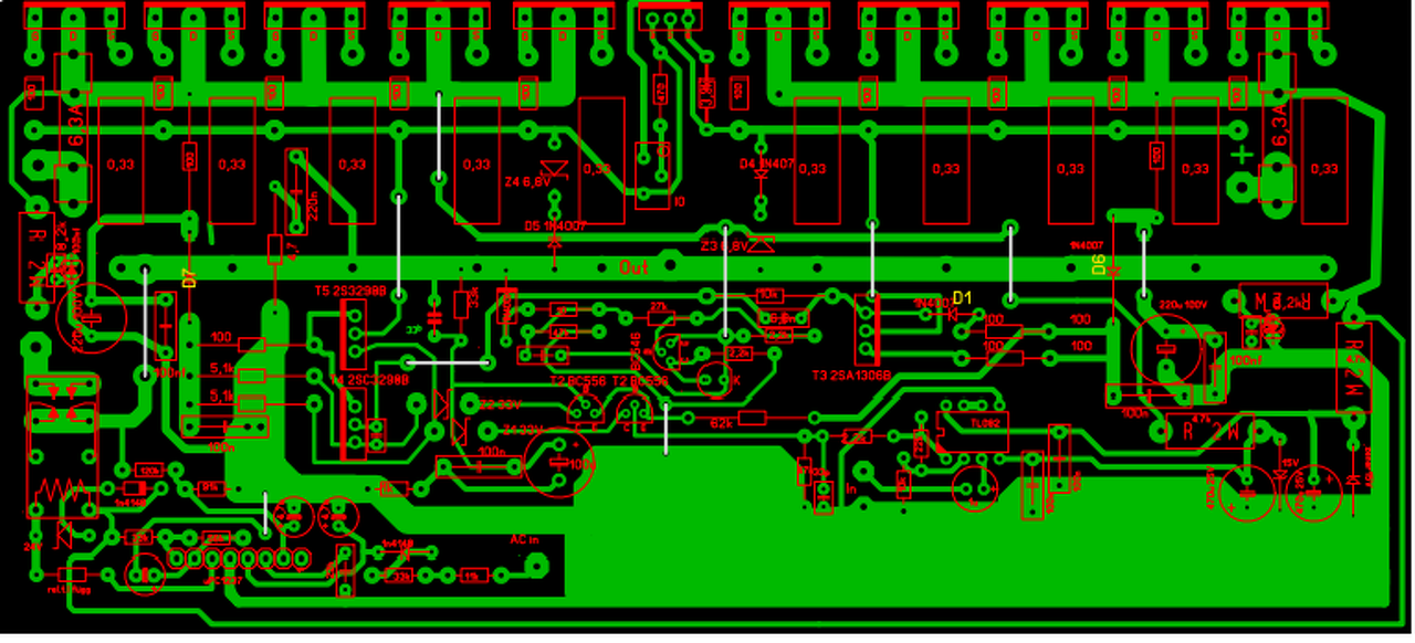
Sziasztok . Ha valakinek lenne ideje, rá pillantana a kapcsolásra minden rendbe e van vele . Elméletben 90-95V ról fog űzemelni ,irfp 240-9240-el. előre is köszönöm.
Jónak tűnik
Bár szerintem még mindig alkatrésztemető
kilowattra analógban keveslem a FET-eket, a meghajtókat érdemes lenne hűteni.
Meghajtás hűtve lessz . A teljesitmény csak elméleti.. Valóság majd mindenre választ ad. 4-ohmon majd kiderűl , egyáltalán el e viseli másik ga igen akkor mit tud.
Itt 800w ra 7 pár irfp 240-9240 van benn. +-92 v ra.Rajzok.
|
Bejelentkezés
Hirdetés |





.

. 



Bár szerintem még mindig alkatrésztemető






