Fórum témák
» Több friss téma |
Fórum » Csöves erősítő készítése
Ne feledd betartani a fórum viselkedési szabályait, és a topik megmaradásának feltételeit. [link]
A téma átmenetileg fagyasztva lett, hozzászólni nem tudsz!
Hát majd meglátjuk, hogy adja ki. Találtam most egy sima tranyós kapcsolást is. (BC547). Mivel ez is van két marékkal, próbaképp elé szórom a FET helyett, hogy ez vajh mit csinál, s mennyit erősít.
Sziasztok! Továbbra is 6c33-pp kérdés. Egy csőnek 2db 6,3V-os fűtőszála van. Arra gondoltam, hogy mind a két cső fűtőszálait sorban hajtom 25VAC-ról. Végcsöveknél tiltja ezt valami? Előfokokban szokás sorba kötni a fűtőszálakat. Ha minden szálat párhuzamosan kötnék, 12A folyna, amit annyira nem szeretnék. Köszi a válaszokat!
Szerintem csak figyelj a fűtőszál-katód feszültség betartására, amúgy mindegynek kéne lennie...
Szerintem még az sem kell bele, hiszen így is "csutkára" ki van nyitva szerencsétlen FET.
Majd akkor jelentkezz, ha Drain és Source között olyan egészséges 5...15 V van. Akkor tud erősíteni is szegény ![]() Tehát: - Drain - Gate közül ellenállás ki. (Ekkor legalább picit meg kellene nőnie a feszültségnek a D és S között.) - Ha erre mutat életjelet, de nem áll be teljesen a feszültség, akkor lehet növelni a source ellenállást. - Mellesleg ki a fene mondta, hogy hogy BF245C kell bele (tudom az volt), de kár ide, meg mint látod ugyanazzal a beállítással messze telítődött...
Hm.. akkor a biztonság kedvéért nézek egy sima BF245-öst is.
Holnap visszatérek délután körül, sajna éjszakás hetet kezdek.
Használhatod pl. ezeket. Nekem beváltak, egyszerűek, működnek több már példányban.
A hozzászólás módosítva: Nov 21, 2016
Nem tiltja, de ezek a csövek nem erre vannak kitalálva. Elképzelhető, hogy nem teljesen egyformák a fűtőszálak és így nem kapnak majd optimális fűtőteljesítményt. Ettől függetlenül itt mindegy, ahogy tyraw írta. Én nem fűteném sorosan őket, de ez magánvélemény. Arra ott vannak a P-s csövek.
Kösz a tippet, megpróbálom!
Kedves fórumtárs!
Tessék hozzá a panel rajz, hátha segít valamicskét. Üdv: csibai
Összenézve a kapcsolást és az adatlapját a BF245-nek, arra jutottam, hogy Source ellenállásnak inkább 4k7 kellene. Gate Drain közé meg semi.
Ja, és és a kivezetése is trükkös: Gate nem a közepén van, hanem a szélén a toknak ![]() Aztán ha ezek rendben vannak, akkor lesz majd pár Volt Drain és Source között és szerintem működni is fog (átépités nélkül).
OK, koszi a valaszokat!
Igazabol amiatt felek a parhuzamositott futestol, hogy 12A szaladgalasa sztem komoly brummot tehetne a kornyezo vezetekekbe meg a leggondosabb vezetekeles mellett is. Plusz azt illetoen is vannak ketsegeim, hogy egy ekkora aramu tekercset erdemes-e ugyanazon a trafon elhelyezni, ami az anodfeszt allitja elo. Lehet azt csinalom, hogz egyesevel felfutom 6,3V-rol mind a negy szalat, megmerem, mekkora aramot vesznek fel, es az eltereseik nagysaga alapjan dontom el, hogy sorba vagy parhuzamosan menjen. De ez cask egy otlet. Mindenesetre koszi az eszreveteleket!
Csövön belül, adatlap szerint is sorba kötheted. Érdemes oldalanként külön fűtőtekercsről táplálni, így árama sem lesz annyira nagy.
Tessék sodorni a fűtést és pontról pontra kötni (foglalatokra egy oldalról kötni, nem szabad a foglalatot gyűrűsen megkerülni). Viheted árnyékolt jelzőkábellel is akár: YSLCY
Vegfoknal is erdemes foldelt kozepleagazasos szekunder tekerccsel futeni? (Bocs, minden gyakorlati elektroncsoves ismeretem elofokokra vonatkozik.)
Szimmetrikus tekercsről fűtve jobb, de ellenállásos szimmetrizálás is elégséges és szükséges is.
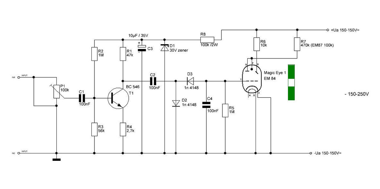
Köszöntem a segítséget Gafly mester! Délután beugrottam egy elektro szaküzletbe. Kifutó tétel a BF245. Csak C-s verzió volt ott is ami nekem volt. Nos megépítettem a kapcsolást a javasolt módosításaid alapján. G-D közti 10M ki, és a Source ellenállás 2,2k helyett be egy 4,7k. Bekapcsolom a kütyüt, és gyönyörűen vibrál, mozog zenére az EM! Precízen, érzékenyen állítható az 1M-el, és a hangképbe nem szól bele, az is kristály tiszta. (S: 7,8V D:12,8V) Az erősítő él, és dolgozik!
A hozzászólás módosítva: Nov 22, 2016
Esetleg annyi lenne még vele hogy nem annyira mozog a zene ütemére, mintsem reszketeg módon "topog" egy szűkebb tartományban.
Az erősítés megvan, és szépen szabályozható, de nem leng ki a zene ütemére, inkább csak mozgolódik, adott keretek közt szinte különállóan a két csíkfél. A hozzászólás módosítva: Nov 22, 2016
Akkor a FET-es része nagyjából rendbe is lenne (ámbár még picit növelném a Source ellenállást, mert az a jó, ha "le" és "fel" nagyságrendileg azonos feszültség van munka-ellenálláson és az aktív eszközön).
Akkor jön a következő része, most hogy így olvasom, akkor EM80 vagy EM84 van benne? ![]() Az általad linkelt két rajzon, az anód ellenállásban van egy "tizes" szorzó. Jelzem nem csak a FET-nek, hanem, a csőnek is van "munkapontja"... Egy biztos, hogy egy "valamire való varázsszemnek" van egy érzékenyebb és egy érzéketlenebb (alsó csík/felső csík, bal szegmens, stb.) része. Az meg hogy neked hogyan tetszik, az meg ízlés kérdése. A hozzászólás módosítva: Nov 22, 2016
Nekem EM84 van, csak a kapcsolásokban van mind a két féle csőtípussal variálva.
Privátban Imi írta hogy próbáljak az időállandón változtatni, azaz a varázsszem bemenetén lévő 1,2M-án módosítani. kipróbáltam, de ha csökkentem akkor rosszabb, ha növelem 2M-re akkor nem látok változást az 1M-hez mérten. Idézet: „Egy biztos, hogy egy "valamire való varázsszemnek" van egy érzékenyebb és egy érzéketlenebb (alsó csík/felső csík, bal szegmens, stb.) része.” Speciel se az EM80 -nak, se azEM84 -nek nincs, az EM4 -nek van.
Azt nem írtad, milyen bemenetnél lomha. Az ne feledd, mire találták ki.
Csövek is sokat számíthatnak. A hozzászólás módosítva: Nov 22, 2016
Nos tényleg.. Ugyanúgy a legvégéről.. a végfok végéről a hangszóró csatlakoztatásának egyik pontjáról van most levéve a jel.
A hozzászólás módosítva: Nov 22, 2016
Ez szerintem teljesen ízlés és design része. Most hogy működik, tiéd a pálya
Az EM rácsán levő 100n-t is csökkentheted, akkor gyorsabbnak kell lennie a mozgásnak.
Igaz, ez ízlés dolga, és a design része. Nagyon jól mutat egy ilyen a csöves cuccban. Picit lomha, nem akar annyira meggyőzően mozgolódni, de már így is vagány!
Majd csinálok róla kis videót, vagy fényképet. Próbáltam a jelet levenni a pentóda triódáról. Aztán PCF trióda részéről. Kb ugyanaz a működés..
(Most ott egy 68n van bent) Kipróbálom, majd holnap ezt is.
Üdv, egy gitárerősítő kapcsolási rajzait böngészve több helyről vett rajzokon is azt találtam, hogy van egy triódája (ECC83) amin minden csatorna keresztül megy. A cső ~400V feszt kap 100k anódellenálláson keresztül, és 39k (!) katódellenállás üzemel. Ez gyakorlatilag nem blokkolja a teljes félhullámot...? elvileg olyan -5 -6V köré viszi a rácsot vele... Értem én hogy torzítsunk annyit amennyit lehet, mert az jó dolog, na de kivágni egy félhullámot így kompletten, az nem sok kicsit?
Még ha utána lenne egy hasonlóan hideg munkapontú cső, akkor megértem, hogy mindkét irányban megvágatjuk így a jelet, de ez kicsit furcsa.
10n-val tetszik a legjobban.. úgy már elég érzékeny.
Sziasztok. Ismét Egy PCL86PP de már kint vannak a csövek. Beag TK202 kimenők áttekerve. 18hz-70khz -1dB és 20hz-50khz 0dB frekimenet. 2x8W max. kimeneti teljesítmény. Alacsony gerjesztésű toroid hálótrafóval.
A hozzászólás módosítva: Nov 25, 2016
Nagyon kis csinos lett! Igazi Black Friday edition
|
Bejelentkezés
Hirdetés |





Holnap visszatérek délután körül, sajna éjszakás hetet kezdek. 















