Fórum témák
» Több friss téma |
Köszi a választ!
Ha tudnád mennyit keresgéltem..., de te is tudd azt, hogy a gugli országra és személyre szabva ad találatokat (gondolom nem hiszed).
Igy néz ki a táp. Balról a 2-es, 3-as lyukban lehetne a tápfeszültséget mérni.
Azért gondolom, hogy 5-6V-ot ad, mert az utolsó kondi csak 10V-os (de ez csak sejtés). Nagy segítség lenne, ha valaki lemérné az ilyen tipusú SetTopBoxjában. Valószínüleg úgy lesz ahogy írtad.
SYNAPS THD-2856+ Tápfeszültsége pontosan 5V. Igaz, ott optocsatolós visszacsatolás van.
A hozzászólás módosítva: Dec 12, 2016
Sziasztok!
Van egy tucat PC tápból kitermelt készenléti trafó. A primer és szekunder oldalt és az optót meg tudom határozni, de a tekercselési irányokat hogy lehet megtalálni, ahhoz, hogy flyback készenléti tápot lehessen készíteni?
Egyszerű... szépen addig kötözd sorba a tekercseket, ameddig fokozatosan nem kapsz nagyobb induktivitásokat az utolsó végen.. aztán csak jelölöd a kezdeteket.
Pl. ha jól kötsz sorba egy 900 uH-s és 36 uH tekercset, 1 mH-t fogsz kapni.. ellenkező esetben 570 uH-re csökken kb. az eredti 900... A hozzászólás módosítva: Dec 15, 2016
Sziasztok!
Van néhány diódahidam de nem tudom beazonosítani! Ismerős valakinek?
Sziasztok! Egy sorkimenő trafót szeretnék meghajtani egy un. ZVS driverrel. Ahogy láttam ez az egyszerű kapcsolás rengeteg minden másra képes, például Tesla-tekercs, vagy indukciós fűtő meghajtására is. Aki már épített ilyet, mik a tapasztalatai, mit ajánl, mit nem? Egyáltalán mi is ez a ZVS driver?
Srácok, valaki meg tudná mondani, hogy miért van az, hogy a rezonáns tápom földjére (kimeneten) ha ráteszem a multiméterem negatív mérőfejét, és AC mérésre állítom, akkor két Volt feszültséget mérek.
Eközben a pozitív mérőfej még csak lóg a levegőben tök messze a paneltől. Ha föld és a kimeneti pozitív tápfesz között mérek AC- módban, akkor 0V-ot mutat a műszer. Én nem vagyok galvanikus kapcsolatban a cuccal se meg a műszerrel se. Miért hülyül meg a multiméter? (másikkal is próbáltam, ugyanez volt a jelenség. A táp pufferjei összesen 3000uF. Egy 470nanós kis fóliakondit is bekötöttem a pufferekkel párhuzamosan.) A hozzászólás módosítva: Dec 20, 2016
Szia!
Egyrészt sok zavar keletkezik a primer kapcsolóelemeknél, kellene a két fethez közel egy 100nF szűrés a 300V-ra. Aztán van-e bemeneti zavarszűrő a tápodban? Valamint a szekundert nem szokták lebegni hagyni, hanem egy 1-2nF/1000V-os kondenzátorral ősszekötik a védőfölddel,vagy ha nincs akkor a negatív tápfeszültséggel. A két fet hűtőfelületével is hasonló módon kell eljárni, nem előnyös,ha antennaként is üzemel. Esetleg elképzelhető, hogy az IC frekvenciája és a trafó rezonancia frekvenciája köszönő viszonyban sincsenek egymással. Rosszkor és nagy áramot szakít meg a fet. Próbáld meg megtalálni a hiba okát! üdv. Foxi
Erre találták ki az Y kondit. Tegyél be egyet a primer-szekunder közé, és megszűnik a probléma.
Köszi. Megyek a lomiba, megnézem van-e nekik.
Egyet véletlenül találtam, a 4,7 és a 6,8 nanóknál azt írja hogy kifutott típus. De ha van PC tápod abból is tudsz bontani, 2db-nak kell abban is lenni párban, már ha nem hagyományos kerámiát raktak bele, mert láttam már olyanra is példát. De flyback tápokban is van 1db. Értékük általában 2,2-6,8nF között van.
Így néznek ki, a kék azért árválkodik mert a párja be van építve.
Vigyázat, kakukktojás! Van ezek között varisztor is.
Köszi. Az a helyzet, hogy két PC tápot is szétbontottam, és mindegyikből kihagyták a zavarszűrőt. De frankón ott volt a helye berajzolva, ehhez képest nem volt berajzolva. Se a kondik, se a tekercs.
Fura módon mégse volt zajos a hangkártya.
Ez konkrétan, amit a link mutat, ez nem az, ugye?
Ha megnézed a linkelt oldalt, akkor ott látszik felül: Kondenzátor » Furatszerelt » Kerámia
Tehát ez kondi.
Sziasztok!
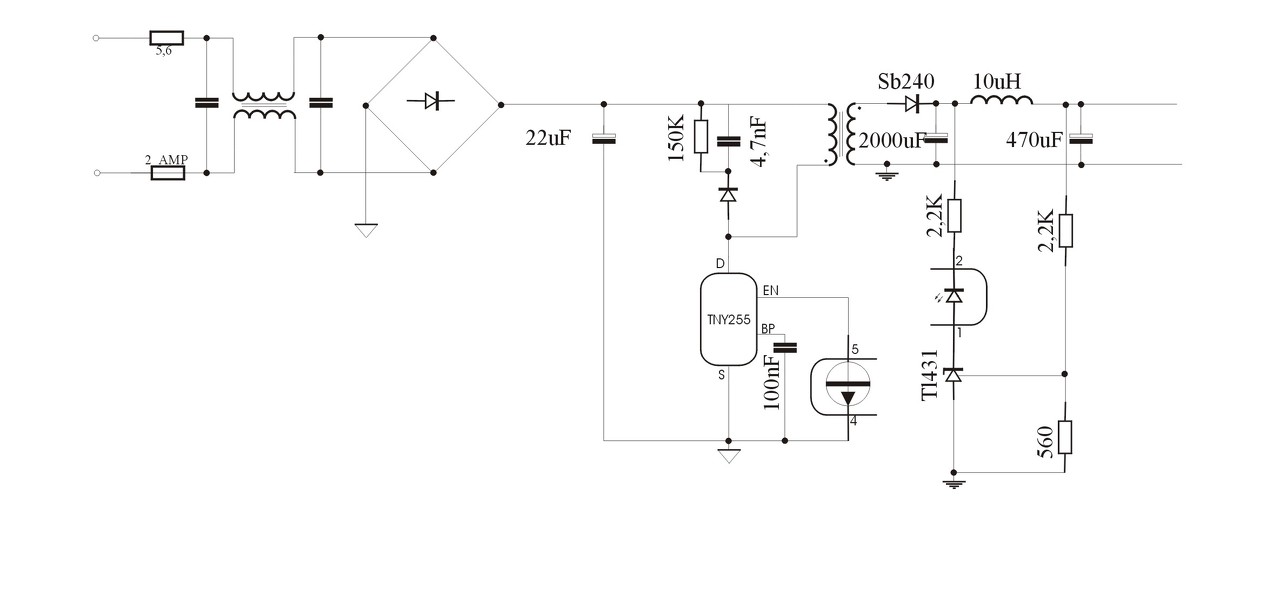
Építettem egy kis tápot, PC készenléti trafó felhasználásával.A táp kapcsoló eleme TNY255. A táp minden hűtés nélkül 8W körül működik. Viszont van egy problémám, a kimeneten kb másodperces időközönként egy 0,2-sec lefutású , kb 0,5 és 1 volt közötti amplitúdójú tüske van jelen. A jelenség kisebb terhelésnél is jelentkezik. Javaslatot szeretnék kérni, hogy mi lehet az oka?
A rajzodon az optó dióda rosszul van bekötve például... a nyákon jó.
Az optó ledet célszerű áthidalni 1..2k ellenállással... a nyákon meg ott van.. ![]() A TL431 katód-adj lábak közé tegyél be egy 470 ohm-47...100 n soros tagot. A hozzászólás módosítva: Dec 22, 2016
Az IC 8W-nál már biztos nem lehet hideg. Tesztelgettem vagy 2 napig, ha 7W-ot veszek ki belőle ohmos terhelésre akkor 60 fokos a tokja. Tud ennél 1-2W-tal többet de akkor már hűteni kell. A másodpercenkénti zavar lekapcsolgatásra utal, de azt kisebb terhelésen nem kellene neki. A TL431-et teljesen felesleges belerakni, a fesz hullámossága attól nem nagyon lesz kisebb, a sima zéner elég. Felteszem a rajzot meg a nyákot ahogy én használom, némi teszt végeredménye is lett ez a kialakítás. Az adatlap szerinti nyák is jó lenne, de a gyári trafó szekunderét pont fordítva kötik be, nem tudom miért.
A trafó a V50213 típus ami a lomex-ben és a TME-nél is kapható 5-600Ft körüli áron. Ez EF20/6-os, tehát nagyobb teljesítményt is tud, így akár a TNY279-cel is használható, azzal már közel 20W-ot tud. A trafót a kívánt feszültség alapján érdemes kiválasztani (pl. a V50212 2x9V-os), de ettől valamennyit el lehet térni felfele és lefele is, a 15V-os trafót 10V-on is használom. A primer-szekunder közé mindenképpen kell egy Y kondi, anélkül olyan zavar lesz a kimeneten hogy ihaj. A TNY255 (ez még mindig olcsó a lomexben) egészségesen 4,5W-tal terhelhető hűtés nélkül, ekkor a tokja 42 fokra melegszik.
Szia!
Valóban nem hideg az ic. Ez csak egy próba volt, hogy meddig lehet elmenni vele. A tervezett terhelés 4W körüli. A tl431 és pc készenléti trafó azért került bele, mert bontásból sok van. Az y kondit megpróbálom és majd beszámolok. Köszönöm az építő szándékú hozzászólást, jó volt olvasni!
Az y kondival megszűnt az ugra-bugra. Még egyszer köszönöm!
Szia!
230V-ból hogyan lehet a legegyszerűbben 5V, 200mA terhelésre. (2db cd4017; 4db. 30mA relé ) ...bocsánat- a legfontosabb, a lehető legkisebb méretben! A hozzászólás módosítva: Dec 23, 2016
Ha ennél kisebbet, ennél olcsóbban össze tudsz rakni, akkor emelem kalapom: Bővebben: Link
Ott van az előző rajzon. Trafót meg vagy veszel hozzá készen, pl. a V50216-on van egy 5V-os és egy 12V-os tekercs, vagy bontasz hozzá egy segédtáp trafót egy rossz PC tápból, de szinte bármilyen flyback trafóval működik, akár egy rossz DVD, vagy CRT monitor trafójával is. Úgy lesz kb. 5V-od ha 3,9V-os zénert használsz.
És ami az előző hsz-ből lemaradt. A táp kimeneti feszültsége a zéner feszültség plusz az optó ledjének nyitófeszültsége ami 1-1,3V között van. Ezen finoman lehet még emelni a két fajta ellenállás bekötés kombinációjával. A gyári ajánlás szerint az optóval párhuzamosan kell kötni az ellenállást, azért, hogy fennmaradjon a kikapcsolások után is a zéneráram. A gyakorlatban azonban semmi különbség nincs a két megoldás között, akár sorosan akár párhuzamosan kötöttem a zéner előtét ellenállását ugyanúgy működött, és ugyanúgy terhelhető volt, a kimeneti feszültség hullámosságában sem láttam semmilyen különbséget a két megoldás között. Annyi van, hogy kb. 0,1V eltérés van a két megoldás esetén a kimeneti feszültségben. Tehát elvben jobb a párhuzamos ellenállás, a gyakorlat viszont nekem pont ma cáfolt rá, ugyanis sikerült bevásárolnom valami hamis, vagy ócska zéner diódát. Ez a párhuzamos elrendezésben gondolt egyet, és 10-15 perc működés után átment drótba, azaz zárlatos lett. Természetesen ment vele az optó is, az pedig megszakadt. A soros elrendezés esetén utóbbi szerintem nem történt volna meg, mert a soros ellenállás ottmarad az optóval, ami így kinyitogat, és lecsökkenti a kimenet feszültségét. Már az elején gyanús kellett volna hogy legyen, mert a kimeneti feszültség a szokásos 1-1,3V helyett csak 0,5V-tal volt magasabb a zéner feszültségnél. Tehát ha valaki ilyet tapasztal az hajítsa ki belőle a zénert, mert biztos hogy valami gondja van. Aztán a feszültség. Ha a párhuzamos mellett soros ellenállást is alkalmazunk akkor valamelyest emelhető még a feszültség, így nem csak 1,2V-tal lesz lesz magasabb a kimenet feszültsége a zéner feszültségnél, hanem akár 1,5-2V-tal is. Végezetül az áramgenerátor. Ha beteszünk pluszban egy söntellenállást a kimenetre és még egy optót, akkor a stabil feszültség mellé kapunk egy áramgenerátoros üzemmódot is. Ha a söntön eső feszültség eléri az optó nyitásához szükséges 1-1,3V-nyi feszültséget akkor az IC ugyanúgy visszaszabályoz, és állandó értéken tartja az áramot is, tehát akár áramkorlátnak, akár kisebb teljesítményű ledhez áramgenerátornak is használható. A kép szerint néz ki beépítve, itt kettő is van egymás mellett.
Tegyük hozzá hogy az annyit is ér, volt nekem is...
Ha nem kell hálózatfüggetlennek lenni: 3 db. C, 1-1 db. R, stabkocka.
|
Bejelentkezés
Hirdetés |


















