Fórum témák
» Több friss téma |
Fórum » Autóelektronika
Témaindító: sufni-tunning, idő: Ápr 19, 2008
Témakörök:
Biztos létezik más megoldás,van itt köztetek olyan ,aki tud jobb megoldást,remélem.
Mi a szabály mostanság? Elég nappal a két menetfény elöl,vagy a hátsóknak is világítaniuk kell?
Központi elektronika vezérel itt már mindent. Géppel kellene belekukkantani, hogy ki lehet-e egyáltalán ezt a funkciót kapcsolni. Mert ugye nem vághatod el egyszerűen az izzó vezetékét.
Elég kettő elől. Bár láttam már jó pár marhát, aki szürkületkor, esetleg ködben is csak menetfénnyel közlekedett. Bátrak nagyon.
Köszi a hozzászólásotokat,utánanézek valamelyik hozzáértőnél.Boldog Karácsonyt kívánok minden fórumozónak.Üdv.
Szia! Lehetni lehet beszerelni, de csak az egyezményes jellel, "E xxx" ellátottat lehetőleg. Ellenőrzés során ezért forgalomból kivonás is járhat. Mivel csak a határozat kézhezvétele után, a /vizsgadíj megfizetésével/ lehet műszaki vizsgára állítani a járművet. Erre nem árt figyelemre lenni, mert van az olcsóbb ami nem minősített, ugyan olyan is kapható minősítettben kb. kétszeres áron.
Mégis látni sokszor száguldó karácsonyfákat a úton...
Tényleg valami jót tegyél bele, a DRL azért egy komoly funkció, ha csak két 5W csík világít, az szó szerint bele kell világítson a szembe jövő szemébe, akkor leszel tényleg látható.
Drl-523-at gondoltam,azért mert az autó eleje eléggé ívelt.
Sziasztok!
Autóakkukhoz való akkutöltővel szeretnék tölteni egy kisebb 4Ah-s akkumulátort. Ugye 0,4A lenne a megfelelő, de a töltő nem szabályozható, jóformán egy trafó két diódával. Az lenne a kérdésem, hogy mennyire járható út (nem hülyeség?) ha egy kb. 400mA-re LM317-es áramgenerátort sorbakötök a kis akku elé, ha azt akarom tölteni? Mennyire működőképes ötlet ez? Tudom van a jó öreg, bevált verzió, a sorbakötött izzó, de kipróbálnám elektronikával is Köszi A hozzászólás módosítva: Dec 27, 2016
Szia, Mérd meg előbb mekkora árammal kezdi tölteni, mert ha jó, akkor úgysem fog többet kívánni az akksi. Ha nem, válogass össze soros égőket, ez a legegyszerűbb, vagy ha nem, akkor jó az LM317-es megoldás is egy ellenállásosztó, vagy potival.
Sziasztok!
Segítséget szeretnék kérni!
Hello! Segítség? Tessék. Nem kell bele két relé..
A hozzászólás módosítva: Dec 29, 2016
Bocsi lemaradt a fele szöveg amit írtam! A kérdésem az lenne hogy jó e a nyomtatott áramkör?
Köszönöm a válaszokat!
Helló! Azt szeretném megkérdezni, hogy milyen relét ajánlasz? Köszönöm a segítséget!
![]() Ez a relé jó lenne? RÉLÉ
Hello! Ha a fogyasztás nem haladja meg az 1A-et, akkor jó lehet. (Bár én ezt a relét nem ismerem, legjobban az OMRON G2R(L)-1 reléket szeretem alkalmazni. Természetesen ezek ára is húzósabb..)
A hozzászólás módosítva: Jan 1, 2017
Üdvözlöm! Jó magam is segítséget szeretnék kérni a drl autómata kapcsoló megépítéséhez. Egy lelkes amatör vagyok
Üdvözlöm! Jó magam is segítséget szeretnék kérni a drl autómata kapcsoló megépítéséhez. Egy lelkes amatör vagyok
Miérz nem jelenik meg az összes szöveg amit írok.?
A hozzászólás módosítva: Jan 4, 2017
Elnézést! Talán így...
Hogy miért nem jelenik meg az összes szöveg, nem tudom, de egy ideig még lehet újra és újra javítani. (Az autót hosszú ó-val írjuk, de hogy automata vagy automatikus, azt röviddel. Legalább is én még anno így tanultam, és ha kimondjuk is részemről igen sután hangzik hosszúval..)
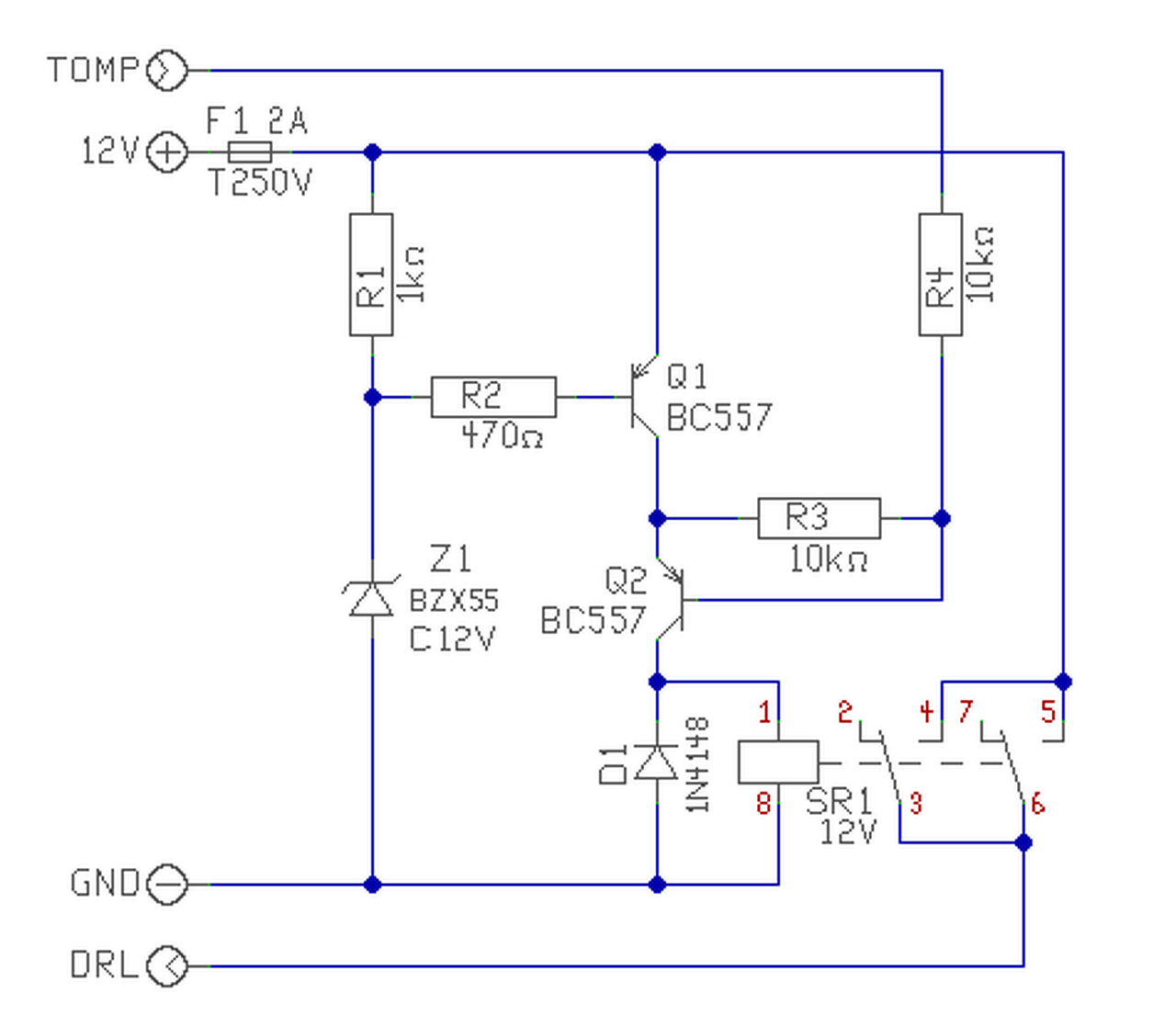
Gyakorlatilag mindegy milyen tranzisztort használunk, mert a kapcsolás nem különösebben kényes. Csak PNP típus legyen. A kapcsolás "buktatója" inkább a zéner feszültsége. Mert az típus és áramfüggő is. Jó választás esetén, ahol a zéner-feszültség plusz a tranyó 0,6V körüli bázis-emitter nyitófeszültsége adja azt az értéket, ahol álló motornál ejt a relé, járó motornál (ahol az aksi feszültsége 13V felett van) pedig meghúz. Ezt végzi a felső tranyó. Az alsó pedig a felső kollektoráramát "engedélyezi" ha a tompított ki van kapcsolva, és megszakítja az áramot ha az be van kapcsolva. (Mert azt hiszem ez a szabály, de itt a többség ezt jobban tudja.) Gondolom a relé bekötése lenne a kérdés. De a feltett nyákrajzon jól van berajzolva (alsó relé). A felső relé és a kontaktusának soros kötése nem kell, mert azt elvégzi az alsó tranyó. Mert nem a lámpaáramkört bontja mint a felső relé, hanem a relé meghúzó áramát a tranyó. Remélhetőleg így érthető. De ha nem lerajzolhatom.
Ezek a zénerek vannak nekem jók ezek?
A hozzászólás módosítva: Jan 4, 2017
Ezért kár képeket beépíteni..
Igen! A BZX55C12 a megfelelő zéner. Az 1N4148 pedig a relé védődiódájának.
Köszönöm! Megírom a válasz és a felét nem írja ki.... kb csak 160 karaktert.
Még annyit szeretnék kérdezni és ha nem túl nagy gond és kérés, lenne szíves rajzolni nekem egy beültetési rajzot?
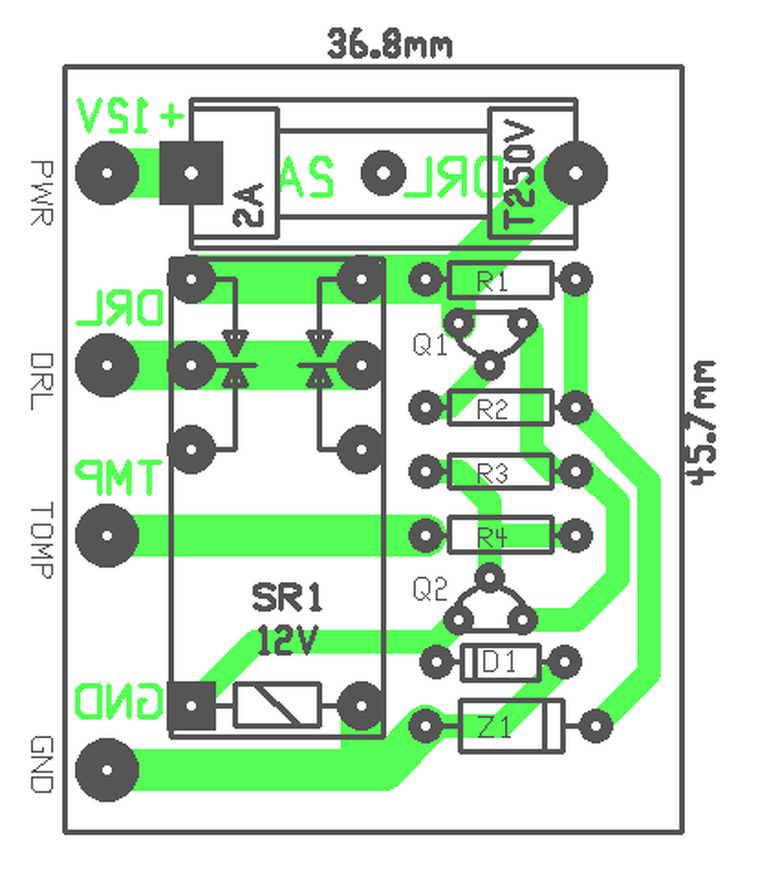
Lerajzoltam. Tettem bele egy biztosíték foglalatot is. De ha nem megfelelő így, innen már könnyen átvariálható. (A rajz felülnézeti kép. Mindig erről az oldalról tervezünk..)
A hozzászólás módosítva: Jan 5, 2017
|
Bejelentkezés
Hirdetés |


















