Fórum témák
» Több friss téma |
Fórum » Egyfázisú villanymotor fordulatszám szabályozása
Témaindító: mikado, idő: Okt 25, 2005
Témakörök:
Köszönöm!
Sziasztok!
Nekem olyan gondom van, hogy egy üzemi kondis ventilátor fordulatszám szabályzását kellene megoldanom. Több témát végigolvastam már, de úgy láttam hogy néhány bedobott kapcsolási rajzon kívül igazából nincs konkrétum, sem konkrét megoldás (elnézést ha tévednék, és valami felett elsiklottam). Diac-triak megoldást építettem már, nyilván az ide nem jó. A lényeg, hogy nem akarok frekiváltót, sem PIC-es megoldást, szeretem az egyszerű dolgokat. Amihez pedig kellene: egy légkezelő, amiben két ventilátor van. Ezek egyszerre működnek, maximális áramfelvételük 2,7A. Természetesen egyfázisúak. Aki tud, kérem segítsen. Előre is köszönöm! BÚÉK! Karesz
Nem tudom, neked szükséged van folyamatos szabályozásra? Mert, ha nem, szinte minden gyári készülékben, amiben aszinkron motor van, úgy van: annyi kapcsoló, ahány fokozat, és annyi kondenzátor a motorral sorba. Különben marad egyedül a triak v. tirisztor, kérdésem csupán,miért nem volt jó amit építettél? Esetleg valami Fetes megoldás, mint az elektromos kerékpároknál, csak 230 Voltra átgondolva? Az utolsó mondat csupán ötlet, még soha nem csináltam olyat, de szerintem meg lehet tervezni.
Az igazság az, hogy nem próbáltam vele, mert több helyen olvastam hogy esetleg leég a motor. Illetve nem használtam még üzemi kondis motorral. Kell a szabályzás, a levegőt cseréli pár nagyobb helységben. Teljes fordulaton viszont kirántja a meleg levegőt, és lehűlnek a helységek.
Ha csak 1-2 alacsonyabb fordulat kell, fénycső armatúrákban is van olyan több µF kapacitású kondenzátor, vagy ekkora motorok segédfázis előállító kondenzátora, ami a motorokkal sorba kötve elég lehet. Körülbelül a segédfázis kondenzátoráéhoz hasonló nagyságúak közt kellene keresgélni, kipróbálni. Esetleg a két motor soros kapcsolása milyen eredményhez vezet? Nem próbáltad még ki? Hátha működik az ötlet? Triakkal az az egy probléma, hogy csak a teljes fordulat és annak bizonyos százaléka közt használható, ezt ki kellene próbálni, ilyen teljesítményű motornál veszélyes, ha leáll, vagy rángatva megy, annyira nem szabad vissza szabályozni. Én csak egészen kis motorokkal próbáltam, azokkal nem volt gond.
A hozzászólás módosítva: Jan 1, 2017
Nekem már az is elég volna, ha 3 fokozat között lehetne választani
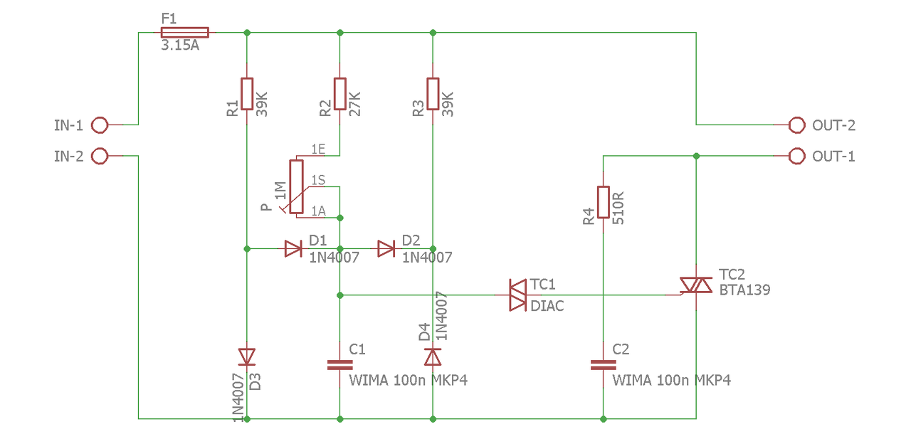
Említett kapcsolásban a poti (100K) és az ellenállás hány wattos kéne legyen? Mert gondolom nem 0,25W a megfejtés?!
Inkább a mellékletben lévő kapcsolást építsd meg, sokkal jobb. Persze csak akkor, ha nem aszinkron motorhoz akarod használni.
Szia! Egy közönséges 180W-os elszívó ventilátor 2-es fokozata lesz. Igazán poti sem lesz benne... Ill. egy potival bemérem mekkora ellenállás kell a kívánt fordulathoz, és a poti helyett az lesz beforrasztva. Ennél bonyolultabb áramkör felesleges neki... Csak gyanítom, hogy az ellenállásoknak legalább 2W-osnak kell lennie?! ???
Pontosan milyen az a motor? Ha aszinkron, nem fog működni a dolog illetve könnyen lehet, hogy leég a venti.
TT pro egyfázisú modell
A hozzászólás módosítva: Jan 1, 2017
Ahhoz nem jó a triakos szabályzó, tudtommal aszinkron motor van benne.
Akkor milyen 5 alkatrészes megoldást javasolsz, mert egy ilyennel működik simán...
https://www.conrad.hu/hu/fordulatszam-es-teljesitmeny-szabalyozo-tr...9.html A hozzászólás módosítva: Jan 1, 2017
Ebben az esetben azt, amit mellékeltem. Miért pont öt alkatrészre akarod korlátozni a dolgot?
Mert annyi hely van a vezérlő panelon
De tényleg, komolyan... annyira nincs hely a vezérlő panelon ahova egy komolyabb szabályzót építsek, hogy beérném a leg minimálisabb megoldással...
Vagy még ami esélyes lehet... SMD-ben megépítem az általad adott verziót, mert az odafér...
A zavarszűrő feltétlenül kell bele? Mert anélkül sanszos, hogy bepasszírozom a vezérlésbe.
Csinálj neki egy külön dobozt. A viszonylag nagy feszültség miatt nem javaslom az SMD-t, ellenállásokból is 2 W-os kivitelt inkább. Nem a fűtés, hanem az átütési szilárdság miatt. Ha csak egyet építesz, legyen bolondbiztos, ne gondolkozz pár forinton.
Bevonom szigetelőlakkal...
És az SMD-t is 1W-os alkatrészből követném el... Kolléga ÚR!!! nincs hely!!! 1cm x 6cm áll rendelkezésemre. Oda ez be lesz gyömöszölve!!! ![]() A kérdések... Milyen TRIAC, milyen DIAC kell bele? És még mindig; a zavarszűrő lemaradhat? Mert zavarszűrővel nincs rá esély...
Zavaraszűrő nem kötelező, triakból pedig olyat vegyél, ami elbírja a motor áramát.
ok! Köszönöm! Akkor ezt a verziót építem...
DIAC, meg tökmindegy, gyakorlatilag amúgy is csak egyféle van. (30 - 36 V gyújtófeszültségű)
Sziasztok.
Ugyan tettem fel kérdést, és talán választ is kaptam rá. Én ezt a fordulatszám szabályzót építettem, és használom is. A potit lehet kisebbre is cserélni. Remélem segít néhány embernek.
Hülye kérdés... a diac-ot milyen irányban kell szerelni... melyik az anód??? őőőő... vagy van ott anód? vagy mindkét oldal anód is?
A DIAC kétirányú eszköz. Nézd meg a karakterisztikáját.
Nem mond nekem semmit...
Színe kék, típusa DB3...
Sziasztok!
Egy ilyen varrógép motor fordulatszámát szeretném szabályozni. Szerintetek egy ilyen dimmer kapcsolóval ez kivitelezhető? Dimmer kapcsoló
Igen, de mihez szeretnéd használni? A motor nem tartós üzemre készült.
Édesanyám slingel. (Singer varrógéppel dolgozik). Van ehhez kifejezetten pedál amivel szabályozható a fordulat, de azt nyomni egész nap eléggé kimerítő. Ezzel a kapcsolóval meg beállítja a tetszőleges fordulatot és nem kell nyomni a pedált.
|
Bejelentkezés
Hirdetés |






1cm x 6cm áll rendelkezésemre. Oda ez be lesz gyömöszölve!!! 

Színe kék, típusa DB3...


