Fórum témák
» Több friss téma |
Fórum » JLT-02 analóg forrasztóállomás
Köszönöm!
Erre tippeltem én is, csak hát annyira nem értek hozzá kellett a megerősítés. Még egyszer köszönöm.
Van rajta jelölés?
Szia!
Ennyi látszik rajta! 25.4 ohm-ot mértem rajta.
Üdv ! fiamnak egy kissé átalakítottam a vzolee féle uaf kapcsolást (mert neki a kapcsolóüzemű táp a szimpatikus) A gond vele, hogy az IRF840 piszokul melegszik... Mit rontottam? a gate-en 5V-ot mért a fiam...
Szia!
Elég nagy a fet belső ellenállása, érdemes lenne valami megfelelőbbet választani és növelni a gate feszültséget is.
Nem pont erről a forrasztó állomásról van szó, de nem állhat messze egymástólöa kettő.
Szóval, rendeltem kínaiaktól egy ilyen vezérlőt. Egy ideig frankó is volt, de mostanság elfelejt kikapcsolni. Pihen egy kicsit, utánna a legkisebb hőfokig melegítem a pákát, és mikor eléri, szépen kapcsolgat. Ha felteketem, fűt folyamatosan, -nem kapcsol ki a beállított hőfokon sem- és hiába teketem le minimumra, akkor is fűt, holott attól a hőfoktól melegebb már. A hőelem szutyok és kínlódik, becsapja a komparátort, vagy a komparátor gerjed be?
Sziasztok!
Szeretném én is megépíteni az Attila86 féle analóg forrasztó állomást.Az lenne a kérdésem hogy PC-s ATX tápról üzemeltethető e,és ha igen akkor hogyan kellene átalakítani,hogy működjön is?Táp dobozba szeretném megépíteni,a benne lévő elektronikát felhasználva.A segítségeteket előre is köszönöm.
Szia! A táp +-12V-ját (24V) tudod felhasználni a pákához. A negatív ágban a diódát nagyobb áramerősségűre kell cserélni, és TRIAC helyett FET-et kell beraknod, mert egyenfeszt fog kapcsolgatni.
Szia!Köszi a gyors választ.Akkor ha jól értem ugyan az a folyamat mint az AT-s táp átalakításakkor?
Ott még olvastam hogy az 5V-os rész szabályzását is át kell kötni a 12V-ra.Ha esetleg pl egy fogyasztóval(pl ventillátoral) terhelném pluszba az 5V-ot elég lenne?Így nem kellene csak a 12V-os részt módosítani,és valószínű,hogy a táp se állna le.
Rendben,majd kiderűl.de ha nagyon nem bírna magával,max lesz rákötve egy jó fényerejű,nagy áramú led világítás,így két légy lesz egy csapásra.Világítás forrasztáshoz..
A hozzászólás módosítva: Ápr 23, 2017
Szia!Még egy gyors kérdés.Ha a pc táp trafóról közvetlen húzom le a 24V-AC-t,még az egyenirányítás elött,működhet a dolog?Mindent változatlanul hagynék,csak a trafó kivezetésére kötném egyből az páka áramkört.
Csak azért kérdezem mert nem találok itthon megfelelő tokozású fetet a triac helyére,és így elvileg semmilyen módosítás nem kellene se a tápba se a meglévő páka nyákba.
PC tápegységben nincsen olyan trafó, mert kapcsoló üzemű tápegység.
Igen,miután leírtam a kérdést,már nekem is leesett,csak törölni már nem tudtam.Köszi
Sziasztok! Én is megépítettem a vzoole féle állomást. A gondom az vele, hogy csak 410 fokig melegszik a páka, és nekem kellene a maximális 480fok amit a pákám bír. Milyen ellenálláson változtassak, hogy emelkedjen a hőfok?
Hello! Mérhettél volna némely dolgot. De ha a jó rajzot nézem, akkor a Poti feletti 3,3k (R11) kellene csökkenteni.
Köszönöm a segítséget! Erről a rajzról van szó. Mit javasolsz mekkora értéket alkalmazzak? A páka fűtőszála 2 ohm, a hőelemé 1,2ohm, 480C
a hőfoka és 100W-os. Egy 300W 24V trafóról használom. A multiméter hőszondájával mérve a csúcsot, 410 fokig melegszik fel. Többrétegű furatgalván panelokból szednék ki ezt-azt ezért kéne a jelentősebb teljesítmény.
Lehet, hogy csak megfelelő pákahegyet kellene felraknod, aminek nagy a hőtároló kapacitása, és nagy a felülete. Pl. hegyes pákaheggyel nem érdemes nagy hőelvonó felületet forrasztani, oda a bumszli végű kell. 100W hőteljesítmény óriási. Nekem 50W-os van, és mindenre elég.
A mérés lényege az lett volna, hogy az IC3a erősítő 1-es láb feszültsége mennyi a 410°C esetén és milyen viszonyban van a poti három lábának feszültségével. Mert ez határozza meg a szabályozási tartományt. Ha R11 értékét csökkented pld. (2.2k-ra), akkor a felső hőfok beállítás határa emelkedik, de az alsó határ is emelkedik vele. Ha az R8 értékét csökkented, akkor csökken az OPA erősítése, így magasabbra kerül a felső határ. De a potival beállítható hőfok tartomány arányosan magasabbra kerül.
Mivel nem igazán tudom, hogy milyen típusú hőelem van benne, az értékeket nehéz meghatározni, könnyebb kísérletileg meghatározni. De a P1 állása is befolyásolja a beállítási tartományt. Az arányosan tolja el a tetejét és alját is. Tehát a hőelem típusa, és a beállítandó hőfok minimum és maximum értékére szükség lenne a beállítás számításához. Bár itt mivel nincs hidegpont kompenzáció, (pontosabban ez P1 töltené be, de hőfok értéke fix lenne) még a pákacsatlakozó hőmérséklete is befolyásolja a mérést/beállítást.. Egyébiránt Kovidivi-nek maximálisan igaza van, mert nem a hőfok lesz itt túl alacsony, hanem a hőelvonás mértéke lesz túl magas, a hővezetés pedig túl alacsony értékű. A hozzászólás módosítva: Ápr 23, 2018
Van egy olyan sejtésem, hogy a 480 fokkal nem lenne valami hosszú élettartamú az a páka. A furatgalvánhoz nem nagyobb hőfok kell hanem nagyobb hegy, esetleg előmelegítés, aláfűtés. Nekem annak a szabályozónak az egyszerűsített változata üzemel, a stab IC utáni dióda nincs benne, és LM358 van a 324 helyett. Az osztók tagjainak módosításával (10k-2k5-2k2) tetszőleges hőfoktartományt állíthatsz be.
Ennek a szabályozó megoldásnak van egy hátránya is, a nagyobb hiszterézis, bár ez munkát nem nagyon befolyásolja. A páka végének hőmérsékletét ha megméred 8-10 fokos ingadozást fogsz tudni mérni a hőmérsékletben. A két szálas DC-s Hakko szabályozónál pl. ilyen nincs, ott egyetlen fokot sem ingadozik a hegy hőmérséklete üzem közben.
Sziasztok! EZT a K tipusú szenzorral üzemelő vezérlőt szerintetek át lehetne alakítani hőelemes pákához? Sajnos nem voltam elég körültekintő mikor rendeltem, és hőelemeshez kellett volna.
A K típusú az szerinted micsoda? Mert szerintem hőelem.
Akkor ez micsoda A1321,mert ez a vezérlő ahhoz való, de hőelemes pákával nem jó.
A hozzászólás módosítva: Szept 6, 2018
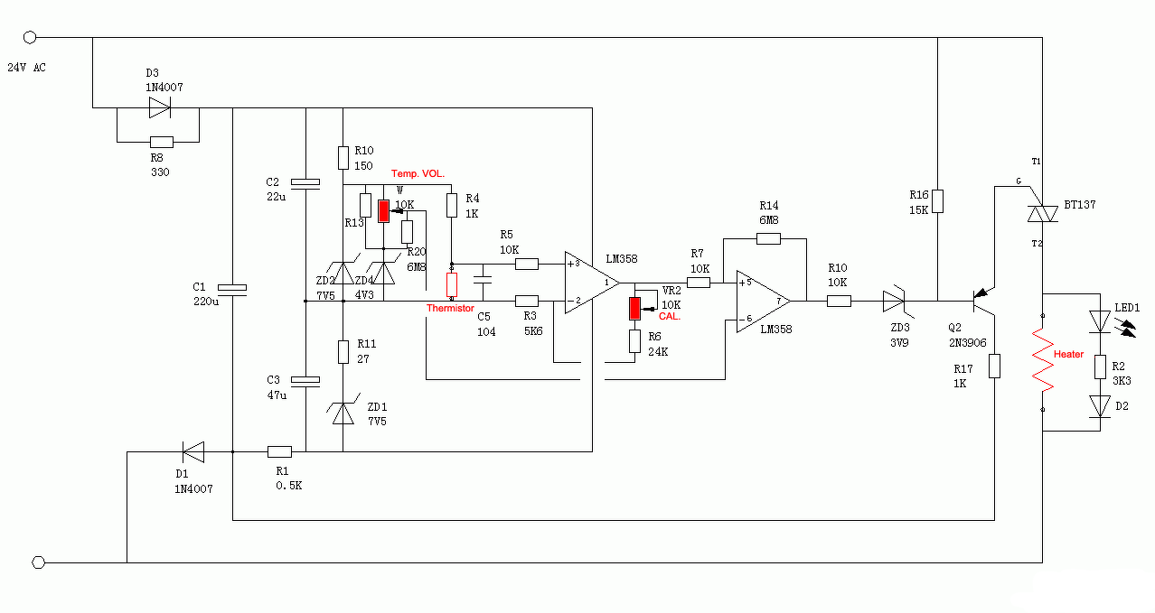
Ilyet én is rendeltem, ez elvileg termisztoros pákához való. Én ezt a kapcsolási rajzot találtam hozzá, ami a nyákkal és az alkatrészekkel megegyezik.
Jajj, nagyon köszönöm!
Sehol nem bukkantam erre a rajzra, pedig tűvé tettem az internetet.
Egyébként ha hőelemes a páka, amit kaptál, két dolgot tehetsz, az egyik, hogy csinálsz hozzá egy saját vezérlőt, a másik, hogy rendelsz bele egy másik fűtőbetétet, de a leírásnál mindenképp legyen ott, hogy kb 3 ohm a fűtőellenállása, és kb 50-60 ohm a termisztoré. Ha jól emlékszem, simán hőmérsékletnek írják a kínaiak.
Köszi az ötletet! Veszek bele termisztoros fűtőbetétet kínából, mert 2 vezérlőt és 2 hőelemes pákát vettem "hozzá" sajnos.
Üdv. Sikerült összehozni az alábbi kapcsolást és még hozzá elsőre műkődik is.Páka Köszönet !
|
Bejelentkezés
Hirdetés |








Sehol nem bukkantam erre a rajzra, pedig tűvé tettem az internetet. 


