Fórum témák
» Több friss téma |
Fórum » HEED canopus, obelisk /HTA-30/
Köszönöm, ez nagyon jó tanács, meg is fontolom, és átrajzolom!
Ha a trafót biztosítod, akkor oké, de nekem szúrja a szemem, hogy a biztosíték az egyenáramú oldalon van a táp után. Táphibára is érdemes gondolni.
Alkototól származik az ötlet, hogy a DC után tettem a biztosítékot. Amúgy én csinálok kis biztosíték panelt a trafóból kijövő feszültségeknek, ahogy szoktam.
A biztit nem viccből kell az AC körbe tenni, a DC bontásakor ívet fog húzni. Ez főleg akkor nagyon jó amikor úgy olvad szét hogy ráfröccsen az üvegre belülről, és jó esetben ott még vezet tovább. Nem véletlenül nincs egy biztosíték DC-re specifikálva...
AC biztosítékot is lehet DC-re használni, pl egy 250V-os biztosítéknál az ív ki fog aludni egy jóval kisebb DC feszültség esetében, akár a jelen esetben talán a 60V-nál is. De biztosra a DC biztosítékkal megy az ember.
Amúgy meg nálam nem játszik, mert ahogy írtam az AC közt védem biztosítékkal, de lehet ki is veszem innen a DC-ből, mert nem sok értelme van. (max ha nagy a gond, az is kiég, és nem tolja a puffer kondi az áramkörbe az energiát)
A táphibára egy primerköri biztosítékot tudnék elképzelni védelem gyanánt.
A puffer után beiktatott biztosíték túlterhelés, vagy kimeneti rövidzár esetén hatékony. Sok készüléknél találkozom vele, saját erősítőmben is mentett már meg végtranzisztort. Példa.
Hát nem mondtam, hogy ez szentírás. A primer köri biztosító szerintem minden józan eszű embernek alap (persze régebben én sem figyeltem rá).
Én úgy tanultam, hogy az olvadó biztosíték csak kevés esetben képes a végtranzisztorok megvédésére, mert jóval gyorsabban károsodik a félvezető réteg. Persze a paradoxon az, hogy éppen a végtranzisztorok elszállása szokta inkább kiégetni a biztosítót (velem még nem történt ilyen, csak hülyeségeket csináltam).
A tápági olvadó biztosíték csak akkor üzemel biztonságosan a végerősítőben, ha az áramkorlátozót is tartalmaz. A szóban forgó HTA-30 például ilyen.
Így, ahogyan a képen.
A végleges tervek. Ezen látszik valami kifogásolható?
Ehhez a nyáktervhez dupla szekunderű trafó kell, nem párhuzamosíthatod le!
Erre ügyelj, egyébként brummos lesz.
Köszi, úgy is terveztem.
Amúgy hogyan lehet megvalósítani, ha valakinek csak egy szekunderű trafója van? (amúgy gondolom a 2 szekunder a jobb megoldás) Hiba esetleg nincs a tervvel? Vagy amit jobban lehetne csinálni?
GND fólia teljesen áttervezendő egy szekunderről használva, földhurok keletkezik.
És hogyan? A korábbi terveden is így volt ahogy én csináltam. Vagy az egy szekunderes terv? Habár nem lehet, mert ugyanúgy van mint a Tieden.
A hozzászólás módosítva: Jan 29, 2017
És akkor mi a különbség?
Mert még itt is úgy van megoldva a GND Mint az enyimen. Azaz a két trafósnál közösítve van a GND. Gondolom az egy trafósnál a GND közösítést bontani kellene. De pl a csőnek a 9-es lábát abban az esetben melyikhez kellene bekötni? Van itt egy olyan terv? Kíváncsi lennék rá. A hozzászólás módosítva: Jan 29, 2017
Közösítve van, de nem mindegy hol. Nem fogom most áttervezni egy szekunderhez.
Kis fantáziával átlátod Te is.
Ha már nem tudtalak a csillagpontos testvezetésre rábeszélni, legalább azt a minimális szabályt alkalmazd, hogy a puffer negatívtól külön ágon jöjjön a hangszóró test és szintén külön a P-s darlington tápja.
A nyugalmi állítás kapcsolástechnikailag kifogásolható. Nem számoltam utána, pillants rá a katódellenállás terhelhetőségére! Nekem a kis geometriai méret szúrt szemet.
Mutatnál egy példát? CHZ vonalvezetése volt a kiindulás ott sem volt másképpen a csillagpont. Persze áttervezem, ha jobb, de hogyan szedjem szét?
A nyugalmi állítás alatt mit értesz? A katódellenállások-ra nem elég a 0805-ös SMD?
Bocsánat, 1206-os 0.25W-os ellenállások az SMD ellenállások.
Úgy gondoljuk, hogy a vezetősáv egy ideális vezető, melynek nincs, vagy legalábbis elhanyagolható az ellenállása, de ez a gyakorlatban nem így van. Helytelenül járunk el, ha nyomtatott áramkör tervezésnél azzal a kötetlenséggel kapcsolunk össze a test, vagy más pontokat, mint azt a kapcsolási rajz elkészítésénél megengedhetjük magunknak. Ahol jelentősebb áram folyik, ott számolnunk kell feszültségeséssel a vezetősávon. Ha ezen szakaszra jelföldet, vagy visszacsatolást kötünk, máris bevittük a hibát a rendszerbe. Különösen kellemetlen, ha ez pozitív visszacsatolást okoz, ami akár a gerjedés határáig is elmehet. Ilyen például a hangszótest kialakítása a terveden.
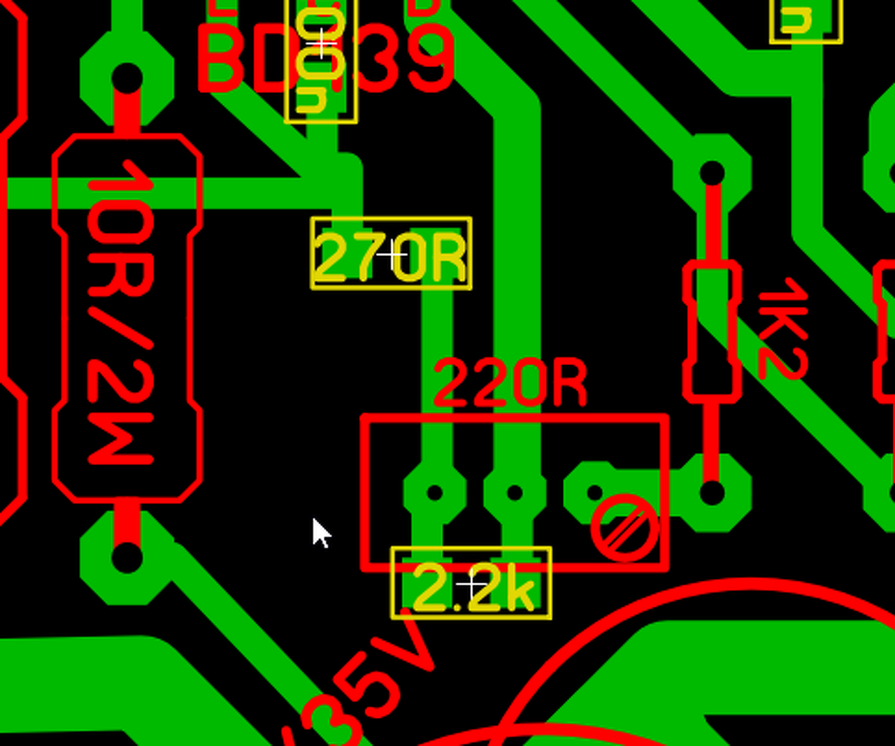
Mellékelek erről egy montázst, mely az elvi és gyakorlati részét is mutatja. A csöves fokozat 10k katód- és 2k2 anód- ellenállásán ugyan az az áram folyik. Disszipáció tekintetében a 10k-on négyszeres a terhelés (P=I2R). A terhelhetőségi méretezésükben akkora ellenmondást látok, amit nem is akarok így elsőre elhinni. Jól jönne, ha valaki megerősítene, vagy cáfolna ezügyben. A nyugalmi áram állító potenciométer helytelen tervezése heti gyakorisággal merül fel a HE-n. A legutóbbi eset ami a látókörömbe került: Bővebben: Link A nyugalmi áramot állító potenciométert ennél a topológiánál a tranzisztor bázisa és az emittere közé kell beiktatni úgy, hogy a csúszka érintkezési hibája esetén a nyugalmi áram csökkenjen. Ha szánsz rá időt, úgy válaszd meg az ellenállás-értékeket, hogy a poti középállásában a darlington bázisok között 2,2V legyen a feszültségkülönbség.
A csillagpontot így alakítottam ki, ez így már jó lehet?
A katód ellenállást lecseréltem 1W-os 2512-es ellenállásokra. A potihoz betettem egy 2.2K-s ellenállást, ez így jó lehet? A hozzászólás módosítva: Jan 29, 2017
A csillagpont alakul. Mint említettem a P-s darlinton árama sem gázolhat át a jelföldön.
Kicsit érdemes felette töprengened. Ha egyszer beleéled magad, hogy minden vezető szakasz helyén egy ellenállás van, feltárul előtted az összes hiba. Van ahol már a kapcsolási rajz is felhívja a figyelmet, lásd a csőfűtés hidegítésénél R38, R39 GND-jét. A nyugalmi áram állítás esetén rossz az irány. Nézd ebben az ST151-ben a T4-et! A nyugalmi áram állítóval kapcsolatban azért tettem megjegyzést, mert egy tervezési hiba. Ha jó minőségű potit használsz és nem tekergeted sokat kicsi az esélye a végtranzisztorok egymásranyitásának. Egyszerűen bosszantó, miért kell egyáltalán esélyt adni, hogy ilyen hiba előfordulhasson.
Köszönöm a sok segítséget és jó tanácsot.
A trimmer-t átvariáltam, így jó lehet? A csillagpontot alakítgattam, még mit kellene külön vezetőn vinni?
A nyugalmi-áram állításával kapcsolatban a mellékelt javaslattal élnék.
Az R38 és az R39 testpontjai között áram folyik, ezt ne vigyük be a két oldalt összekötő jelföldbe! Először kapcsolódjon a két ellenállás és ez a közös pont menjen a testre. Erre utal az előbb belinkelt ábra.
Az R38 és R39-et így érted?
A trimmernél akkor nem kell az általam berajzolt ellenállás, hanem a 270 ohmot elég lecserélni 390 ohmra?
A csőfűtéshez kapcsolódó ellenállások így már nem visznek be zavarjelet.
A nyugalmi áram állítónál a poti bekötése is változik, nézd meg jól a rajzot!
Így terveztem át, akár a régi szerint is belehet ültetni, ha valakinek az eredeti elképzelés felel meg. Vélemény?
Hajlanék arra, hogy csak a javaslatom szerint működjön.
Meghagyom a változtatás jogát, de én ha megépítem úgy építem.
|
Bejelentkezés
Hirdetés |




















