Fórum témák
» Több friss téma |
Fórum » Kapcsolási rajzot keresek
Témaindító: Kallai Csaba, idő: Márc 11, 2006
Témakörök:
Szia. Nagy szerü köszöm! Igy gondoltam mivel egy invertert kapcsolna ki be, Akku lemerül akkor le kapcsolja az invertert fel tölttöt álapotában pedig vissza kapcsolja. Mekora feszültség tartományba lahet vele szabályozni?
A hozzászólás módosítva: Jan 28, 2017
Akkor a relét át kell rakni a másik oldalra.
A számított érték: Min kb. 10..13V és a Max kb. 12..14V . Feltéve hogy a zéner feszültsége tényleg 6,2V.
Talán tudtok segíteni. Keresem az IC-2011-es típusú, egylapos indukciós főzőlap kapcsolási
rajzát. Hauser gyártmány. A hozzászólás módosítva: Jan 28, 2017
Ez azt jelenti, hogy a 3-as lábon lévő egység marad, de a diódát, és a relét a plusz tápra kell kötni, persze a diódát fordítva a mostanihoz képest? A relé 5-ös lába és a dióda az IC 8-as lábán?
Relén a dióda marad ahogy van, de a relé 1-es lábát kell a tápra kötni, 5-ös lábát az IC 3-asára. Vagy is a lényeg, hogy a dióda záróirányba legyen. Különben kinyírja az IC-t, vagy a kettő egymást.
Rendben akkor igy rajzolom meg az áramkört, és köszönöm a gyors segitséget!
A zéner hejet más tipust is lehet használni?
Lehet, de a 6,2V legyen az irányadó a választásnál.
Így van, de kis teljesítményű legyen a zéner, mert a nagyobbak (BZX85 vagy ZPD) könyöke nem olyan pontos és/mert nagyobb áram kell hozzá. Pld. ZPD6V2. Egyébként a 6V-so zénerek rendelkeznek a legjobb tulajdonságokkal. De lehetne itt egy TL431 is, ha precízebb áramkört szeretnénk. De itt nincsenek oly nagy igények..
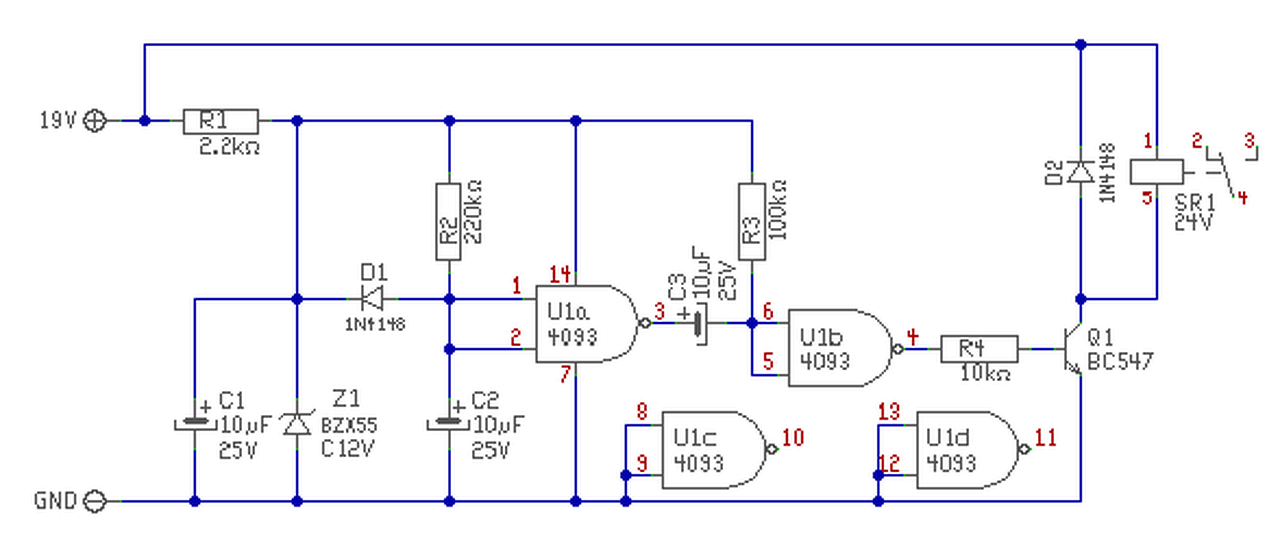
Hello! Szükségem lenne egy olyan kapcsolásra, amit ha áram alá helyezek (19V DC) akkor az késleltetve (2-3Mp) behúz egy relét egy pillanatig majd elengedi. És ha megszakítom az áram ellátását, majd újból áram alá helyezem ismét ezt csinálja.
Egy szerver gép indításához kell. Sajna nincs benne ilyen beállítás, hogy ha áram alá helyezem egyből indul (csak ha megnyomom a bekapcsoló gombot).
Hello! Mondjuk nem írtad milyen a relé, de így pld. megoldhatod.
A teteje biztos sima.
![]() De mekkora a feszültsége, tekercs ellenállása vagy behúzó árama. Mert itt 19V van. Ha 24V-os, akkor ki kell próbálni, mert általában 18V-nál húznak meg, a 19 meg esetleg necces..
24 voltos. Régen próbáltam 16 voltnál már behúz.
Kicsit másképp értelmezem a leírtakat. Nem azt szeretné, hogy a táp megjelenése után 2-3mp-el behúz rovid (mondjuk 1mp) időre a relé?
Szerintem hamarosan meglesz ahhoz is a rajz.
Sziasztok !
Vettem egy ilyen vezérlőt a hőlégfúvóhoz. Csak éppen a bekötési rajzot nem találtam meg sehol. Tudna valaki segíteni ?
Hello! Köszi, valóban rosszul olvastam el a feladatot. De akkor legyen úgy..
Plusz információként, ilyen csatlakozók vannak rajta:
...még képek:
Semmi bekötésit nem adtak volna hozzá? Akkor
- vagy utólag kellene kérni tőlük - vagy vissza az egész bolt. A cuccost elküldeni nekik és visszakérni az árát. (ezeknek a csomagküldőknek szokott lenni valami készpénz-visszafizetési garanciájuk) Amúgy meg, ahogy elnéztem - a lapon van egyenirányító-kocka, tehát váltóárammal megy. És van rajta mindenféle kapcsolóelem ... ámde relé nincs. Tehát - vagy valami tirisztoros, vagy csak simán triac-os lehet. (avagy mind a kettő) A hűtőbordákon mi van? A hozzászólás módosítva: Feb 1, 2017
Köszi ! Nos visszaküldeni nem szeretném... Gyakorlatilag egy ilyenilyen állomás panelja lehet, a gombok fizikai elhelyezkedése, meg a Youtube-on található klipek alapján. Gyakorlatilag a fúvó fűtőszála 230-as, ott a bordán tirak van, tehát az a rész tiszta. A hőelem és a levegőt fúvó ventillátor bekötés a kérdőjeles. A fúvóban a venti 24 V-os. Egyébként a linkelt állomás manualja - rajza is jó lenne, de nem találtam a neten sehol...
Háááát - végignéztem a kisfilmet.
A szöveget igazából nem értettem, mivel - egyrészt nagyon halkan ment a gépemen (mert halkra is volt véve), - másrészt - amúgy se értettem volna, mert mintha oroszul lenne. A filmből viszont nem igazán derült ki, hogy egyáltalán és valójában micsoda? A melléje helyezett (majd késöbb odébb pakolt) forrasztópáka, és arról a csőszerű valamiről sem derült ki, hogy bármiféle kapcsolatban lennének is egymással. Persze - lehetséges az, hogy maga a szöveg megemlíti, de - lásd feljebb .... Csupán egyetlen dolog derült ki - ilyet lehet ám készen, már pofásan bedobozolva is kapni!
No nem is az értés a lényeg, én se tudok oroszul, pedig tanultam...(csak több mint 40 évvel ezelőtt) Viszont a lényegi bekötéseket sikerült beazonosítani.
Trafód van hozzá mert nem látok rajta kapcsoló üzemű tápot sem és a leírás szerint egy hasonló pdf-jé-ben van trafó, kész egység kb: 2.6kg. Bocsi nem okoskodás de nem írtad megvan e a háttér "hardver" ehhez a panelhez vagy Te akarsz összehozni egy ilyet.
A hozzászólás módosítva: Feb 2, 2017
|
Bejelentkezés
Hirdetés |



















