Fórum témák
» Több friss téma |
Ok, köszi, rosszul tudtam!
Okozhatja ez a hibát? (még nem volt időm megfordítani)
Szia
Végre volt egy kis időm és megcsináltam az 555-ös kapcsolást. Nos, így tökéletesen működik, szépen lépdel, ahogy kell. Videót is csináltam róla, de most nézem, hogy ide kicsit nagy a mérete.
Tedd fel a youtube-ra és linkeld be ide ..
Ez még csak próba, a kapcsoló helyére 555-tel felépített astabil multivibrátor van és ez kapcsolgatja. Így működik, kapcsolóval nem.
Proli007 tanácsára próbáltam így.
Hello! Akkor biztos hogy az órajel felfutási meredekségével van gond. Viszont az 555 már tud ezen segíteni.
Szia.
Kipróbáltam a kapcsolást, amit felraktál és szépen működik vele. Most már csak az a gondom, hogy itthon nincs TLC555, csak sima smd 555-ös IC-m és ha rendelnék mondjuk 10db-ot, akkor a szállítás is még plusz kb annyi lenne, mint maga az 10db IC. Mit kellene átalakítani a 74hc164-es kapcsoláson, ha 2db sorbakötött li-ion akkuról menne?
Hello! Az nem túl jó ötlet. Mert a tápfeszt kellene csökkenteni, és az áramfogyasztással járna. Viszont a TLC555 helyett lehet használni pld. CD4093-at, vagy CD40106-ot. Ekkor a tranyó sem kell, mert lehet az inverterrel helyettesíteni. De ha ragaszkodsz a két cellához, akkor nem lehet HC-t használni, csak a CD sorozatból. Pld CD4015-öt. Abban ugyan két regiszter is van, de neked már egy is megfelel belőle. Sajnos a regiszterek kötött kevés van ami rendelkezik Reset bemenettel. A 4015 Reset ekkor aktív ha magas, így nem kell invertálni hozzá. De ha van hozzá pld. CD4093 akkor kettő kapuval megoldható a Reset és egy kapuval a Nyomógomb prell mentesítése is..
Ekkor így lehet orvosolni a problémát. (Persze a kapukat össze lehet cserélgetni, ha a nyák máshogy jobban jön ki..)
Rendben!
Majd meglátom, hogy ezt a verziót csinálom meg, vagy a másikhoz szerzek TLC555-öt, azt egyszerűbben meg tudom csinálni valószínű, mert sajnos nyáktervezésben(sem) vagyok profi. Köszi
Ha neked ez gondot jelent.. De remélhetőleg így már le tudod kopertázni.
Nagyon rendes vagy, köszönöm szépen, nem kellett volna! Így biztosan könnyebb lesz!
Nem is az, hogy gondot okoz, csak mivel nem terveztem még túl sok nyákot, ezért viszonylag sok időt venne igénybe, amiből kevés van 2 kisgyerek mellett(1, ill 3 évesek)
Akkor most már van időd, mehetsz szoptatni!
Jesszus! Nagyon elterjedt lett ez a szoptatós téma az elektronikusok körében.
Szia. Már pár hete megcsináltam az 555-ös IC vel a jeladót a nyomógombos kapcsolóhoz, de eddig nem volt időm videót készíteni a működéséről.
Próbálgattam, hogy mekkora feszültségnél működik még biztosan és 2,5V-nál is hibátlanul megy.
Meg itt van pár kép is. A nyákot még le kell mosnom majd.
Köszi a segítséget
Hello! Oké, jó lett. Bocs hogy először elbénáztam a dolgot. Sajnos a számlálók zöme nem rendelkezik Schmitt-es bemenettel. Így az órajel meredeksége nem mindegy. (Mondjuk az eredeti logikai felhasználásnál nincs is szükség rá.) A 4017 bemenete ez alól kivétel, De ott is csak a Clk bemeneti jele lassú, de az ENA bemeneten már nem ilyen egyértelmű a dolog. Pedig a kettő között csak invertálás lenne a különbség. De igazi hiszterézises bement ott sincs, csak a CLK-nak az inverterrel megtoldott bemenetének már az erősítése is nagyobb, így lassabb jel is elégséges számára..
Helló!
Semmi gond, az a lényeg, hogy működik. 2db lámpát alakítok át ilyen nyomógombos kapcsolósra, az egyik lassan kész lesz, már csak akku kell bele, meg töltő. Itt egy kép a belsejéről.
Sziasztok!
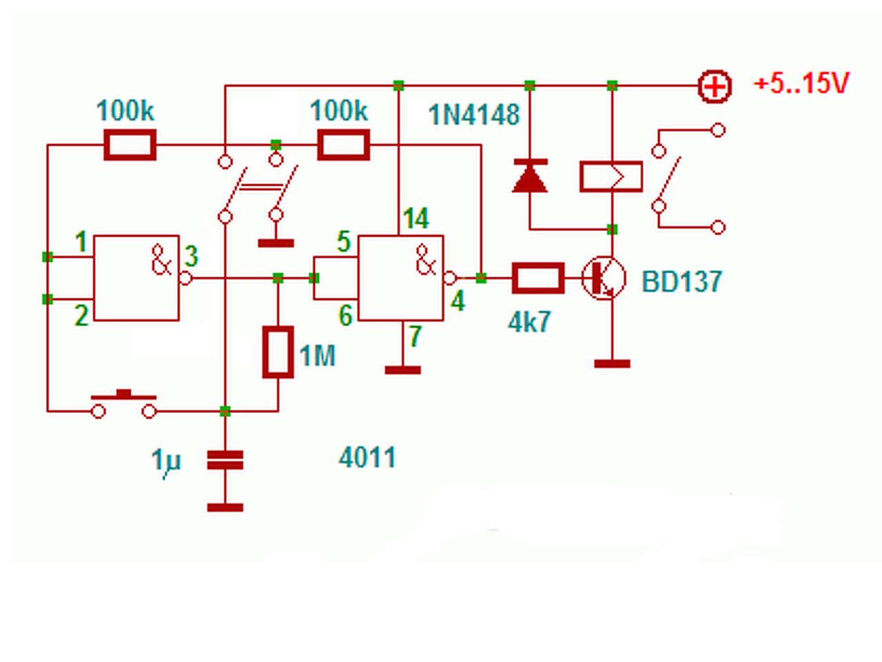
Szükségem lenne olyan kapcsolásra, ami egyik üzemmódban ki-be kapcsol egy relét, majd egy váltókapcsolóval átkapcsolva, csak addig húzza a relét míg nyomom a nyomógombot, át lehet valahogy alakítani a CD4011-es kapcsolást, hogy tudja mind a két funkciót üzembiztosan egy nyomógombbal és egy váltókapcsolóval? válaszokat előre is köszönöm.! Üdv: Dávid
Sziasztok! Át építettem egy gyári erősítőt, úgy hogy a bemenetválasztó IC-t szeretném kihagyni a körből és egy relével helyettesíteni. A kérdésem az lenne hogy a meglévő billenőkör meg tudná-e oldani a relé vezérlést? A billenőkört egy proci kapcsolja impulzussal ki/be ezt én össze is raktam de így nem működik, pontosabban impulzus időben meghúz a relé de nem tart meg. 12V os relét szeretnék vezérelni 18V ról nem akarok külön tápot építeni neki, gondoltam egy ellenálláson leejtem a feszt. +/-18V áll rendelkezésre. Az IC amit most kapcsol ez a kör LC4966 de valamiért nincs öntartás csak impulzus ideig működik.
A hozzászólás módosítva: Márc 23, 2017
Hello! Amennyiben két-áramkörös is lehet a váltókapcsoló. Mert a visszacsatolást is meg kell szüntetni, és a nyomógombot is fix feszültségre kell kötni.
Hello! Nem igazán, mert nincs visszacsatolás, és a tranyós kapcsolásoknál a nyomógomb két pontja az áramkörhöz kapcsolódik. Vagy is kontaktus zárással működnek, nem logikai szintre.
De talán a legcélszerűbb, ha D-tárolót használsz. A tárolót a proci tápjáról látod el, a relét pedig a 18V-ról. Mellesleg ha proci kapcsolja, annak programjában kellene módosítani, hogy ne impulzust, hanem fix Ki-Be kapcsoló jelet adjon ki. Akkor csak egy tranyóra és a relére lenne szükséged.
Üdv! És ha az LC4966 IC-t meghagynám a kontaktusait meg felhasználnám relé vezérlésre egy tranzisztoron keresztül?
Sziasztok!
Január 15-én segítettetek nekem egy 0.5 sec +12V jel hatására ki és be kapcsoló áramkörrel kapcsolatban! Nos összehoztam, kimarattam fúrtam forrasztottam, de sehogy sem sikerült működésre bírnom, pedig már nagyon sokszor átfutottam hogy mindent jól csináltam-e! Valami biztosan elkerülte a figyelmemet, kérlek nézzetek rá, biztos egyből megtaláljátok hol hibáztam! Köszönöm szépen előre is!!!!! Üdv: Gergő
Üdv proli007!
De jó hogy itt van, Önben bízok, biztos egyből megtalálja hogy hol rontottam el! Remélem segít, előre is köszönöm!
Hello! A nyák elvileg jó, feltéve hogy helyesen lett beforrasztva az IC és a tranyó. Mert a tényleges nyáknak ennek a képnek a tükörképének kell lenni.
De ha nem működik valami, akkor próbálni kell, vagy mérni. Pld. 2-6 összekötött lábat le kell húzni a negatívra, és akkor e relének meg kell húzni. És ez után megszakítva a kötést úgy is kell maradnia. Majd a pluszra húzni, és ekkor ejt a relé. Ha ez működik, akkor jó az 555 és a visszacsatolás. Mérve a 2-6 lábat féltápon kel lennie. Majd húzott és ejtett relé mellett meg kel mérni a 10µF feszültségét. meghúzott relé mellet majdnem táp, ejtett mellett közel nulla a jó érték. Eztán már csak a tranyó működését kell nézni és mérhető a bázis feszültsége ha a vezérlő bemeneten nulla vagy 12V van..
Sziasztok!
Ezt a kapcsolást néztem ki, az egyszerusége miatt. Van tapasztalata valakinek vele? |
Bejelentkezés
Hirdetés |




















